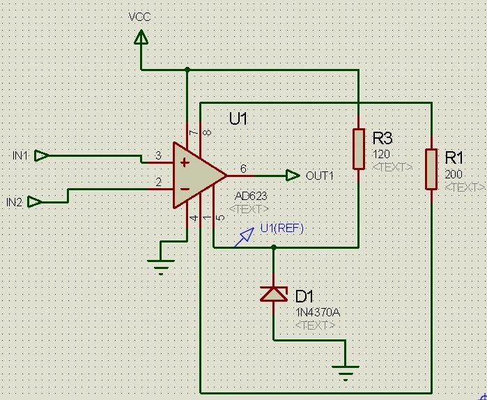
Ad623 Instrumentation Amplifier And Its Application As Load Cell Weight Measurement . The ad623 offers superior user flexibility by allowing. The ad623 is an instrumentation amplifier that falls under the category of differential amplifiers that incorporate buffer amplifiers attached to their input pins,. Datasheet for technical specifications, dimensions and more at digikey. View ad623 by analog devices inc.
from www.desertcart.ae
View ad623 by analog devices inc. The ad623 offers superior user flexibility by allowing. Datasheet for technical specifications, dimensions and more at digikey. The ad623 is an instrumentation amplifier that falls under the category of differential amplifiers that incorporate buffer amplifiers attached to their input pins,.
LM YN Millivolt Voltage Amplifier Module AD623 / AD620 Instrumentation
Ad623 Instrumentation Amplifier And Its Application As Load Cell Weight Measurement View ad623 by analog devices inc. Datasheet for technical specifications, dimensions and more at digikey. View ad623 by analog devices inc. The ad623 is an instrumentation amplifier that falls under the category of differential amplifiers that incorporate buffer amplifiers attached to their input pins,. The ad623 offers superior user flexibility by allowing.
From debiaonoldcomputers.blogspot.com
Instrumentation Amplifier (AD623) per Arduino e cella di carico Ad623 Instrumentation Amplifier And Its Application As Load Cell Weight Measurement Datasheet for technical specifications, dimensions and more at digikey. The ad623 is an instrumentation amplifier that falls under the category of differential amplifiers that incorporate buffer amplifiers attached to their input pins,. View ad623 by analog devices inc. The ad623 offers superior user flexibility by allowing. Ad623 Instrumentation Amplifier And Its Application As Load Cell Weight Measurement.
From fity.club
Ad623 Ad623 Instrumentation Amplifier And Its Application As Load Cell Weight Measurement The ad623 offers superior user flexibility by allowing. Datasheet for technical specifications, dimensions and more at digikey. View ad623 by analog devices inc. The ad623 is an instrumentation amplifier that falls under the category of differential amplifiers that incorporate buffer amplifiers attached to their input pins,. Ad623 Instrumentation Amplifier And Its Application As Load Cell Weight Measurement.
From www.ebay.com
1 PCS AD623ANZ AD623AN AD623 Instrumentation Amplifier New IC AD623AN Ad623 Instrumentation Amplifier And Its Application As Load Cell Weight Measurement Datasheet for technical specifications, dimensions and more at digikey. View ad623 by analog devices inc. The ad623 is an instrumentation amplifier that falls under the category of differential amplifiers that incorporate buffer amplifiers attached to their input pins,. The ad623 offers superior user flexibility by allowing. Ad623 Instrumentation Amplifier And Its Application As Load Cell Weight Measurement.
From bestproduckgb.blogspot.com
AD623 Module Instrumentation Amplifier Voltage Amplifier Module Ad623 Instrumentation Amplifier And Its Application As Load Cell Weight Measurement The ad623 offers superior user flexibility by allowing. View ad623 by analog devices inc. The ad623 is an instrumentation amplifier that falls under the category of differential amplifiers that incorporate buffer amplifiers attached to their input pins,. Datasheet for technical specifications, dimensions and more at digikey. Ad623 Instrumentation Amplifier And Its Application As Load Cell Weight Measurement.
From fity.club
Ad623 Ad623 Instrumentation Amplifier And Its Application As Load Cell Weight Measurement Datasheet for technical specifications, dimensions and more at digikey. View ad623 by analog devices inc. The ad623 offers superior user flexibility by allowing. The ad623 is an instrumentation amplifier that falls under the category of differential amplifiers that incorporate buffer amplifiers attached to their input pins,. Ad623 Instrumentation Amplifier And Its Application As Load Cell Weight Measurement.
From www.aliexpress.com
instrumentation amplifier AD623 Single Supply Differential MV microvolt Ad623 Instrumentation Amplifier And Its Application As Load Cell Weight Measurement The ad623 is an instrumentation amplifier that falls under the category of differential amplifiers that incorporate buffer amplifiers attached to their input pins,. Datasheet for technical specifications, dimensions and more at digikey. View ad623 by analog devices inc. The ad623 offers superior user flexibility by allowing. Ad623 Instrumentation Amplifier And Its Application As Load Cell Weight Measurement.
From electronics.stackexchange.com
instrumentation amplifier AD623 inamp output not making sense Ad623 Instrumentation Amplifier And Its Application As Load Cell Weight Measurement The ad623 offers superior user flexibility by allowing. View ad623 by analog devices inc. The ad623 is an instrumentation amplifier that falls under the category of differential amplifiers that incorporate buffer amplifiers attached to their input pins,. Datasheet for technical specifications, dimensions and more at digikey. Ad623 Instrumentation Amplifier And Its Application As Load Cell Weight Measurement.
From fity.club
Ad623 Ad623 Instrumentation Amplifier And Its Application As Load Cell Weight Measurement The ad623 offers superior user flexibility by allowing. Datasheet for technical specifications, dimensions and more at digikey. View ad623 by analog devices inc. The ad623 is an instrumentation amplifier that falls under the category of differential amplifiers that incorporate buffer amplifiers attached to their input pins,. Ad623 Instrumentation Amplifier And Its Application As Load Cell Weight Measurement.
From www.slideserve.com
PPT AD623 Instrumentation Amplifier and its application as load cell Ad623 Instrumentation Amplifier And Its Application As Load Cell Weight Measurement Datasheet for technical specifications, dimensions and more at digikey. View ad623 by analog devices inc. The ad623 is an instrumentation amplifier that falls under the category of differential amplifiers that incorporate buffer amplifiers attached to their input pins,. The ad623 offers superior user flexibility by allowing. Ad623 Instrumentation Amplifier And Its Application As Load Cell Weight Measurement.
From www.ebay.com
AD623 Programmable Gain Single&DualSupply Instrumentation Amplifier Ad623 Instrumentation Amplifier And Its Application As Load Cell Weight Measurement View ad623 by analog devices inc. The ad623 is an instrumentation amplifier that falls under the category of differential amplifiers that incorporate buffer amplifiers attached to their input pins,. The ad623 offers superior user flexibility by allowing. Datasheet for technical specifications, dimensions and more at digikey. Ad623 Instrumentation Amplifier And Its Application As Load Cell Weight Measurement.
From www.studocu.com
LIC UNIT5 Final UNIT 5 APPLICATION ICs AD623 Instrumentation Ad623 Instrumentation Amplifier And Its Application As Load Cell Weight Measurement Datasheet for technical specifications, dimensions and more at digikey. The ad623 is an instrumentation amplifier that falls under the category of differential amplifiers that incorporate buffer amplifiers attached to their input pins,. The ad623 offers superior user flexibility by allowing. View ad623 by analog devices inc. Ad623 Instrumentation Amplifier And Its Application As Load Cell Weight Measurement.
From www.creatroninc.com
AD623 Instrumentation Amp (800kHz 0.3V s) Creatron Inc Ad623 Instrumentation Amplifier And Its Application As Load Cell Weight Measurement The ad623 is an instrumentation amplifier that falls under the category of differential amplifiers that incorporate buffer amplifiers attached to their input pins,. View ad623 by analog devices inc. The ad623 offers superior user flexibility by allowing. Datasheet for technical specifications, dimensions and more at digikey. Ad623 Instrumentation Amplifier And Its Application As Load Cell Weight Measurement.
From www.slideserve.com
PPT AD623 Instrumentation Amplifier and its application as load cell Ad623 Instrumentation Amplifier And Its Application As Load Cell Weight Measurement The ad623 is an instrumentation amplifier that falls under the category of differential amplifiers that incorporate buffer amplifiers attached to their input pins,. View ad623 by analog devices inc. The ad623 offers superior user flexibility by allowing. Datasheet for technical specifications, dimensions and more at digikey. Ad623 Instrumentation Amplifier And Its Application As Load Cell Weight Measurement.
From fity.club
Ad623 Instrumentation Amplifier Ic Pinout Equivalent Ad623 Instrumentation Amplifier And Its Application As Load Cell Weight Measurement The ad623 offers superior user flexibility by allowing. View ad623 by analog devices inc. Datasheet for technical specifications, dimensions and more at digikey. The ad623 is an instrumentation amplifier that falls under the category of differential amplifiers that incorporate buffer amplifiers attached to their input pins,. Ad623 Instrumentation Amplifier And Its Application As Load Cell Weight Measurement.
From www.aideepen.com
High Accuracy AD623 Programmable Gain Instrumentation Amplifier Board Ad623 Instrumentation Amplifier And Its Application As Load Cell Weight Measurement The ad623 offers superior user flexibility by allowing. View ad623 by analog devices inc. The ad623 is an instrumentation amplifier that falls under the category of differential amplifiers that incorporate buffer amplifiers attached to their input pins,. Datasheet for technical specifications, dimensions and more at digikey. Ad623 Instrumentation Amplifier And Its Application As Load Cell Weight Measurement.
From www.slideserve.com
PPT AD623 Instrumentation Amplifier and its application as load cell Ad623 Instrumentation Amplifier And Its Application As Load Cell Weight Measurement View ad623 by analog devices inc. Datasheet for technical specifications, dimensions and more at digikey. The ad623 offers superior user flexibility by allowing. The ad623 is an instrumentation amplifier that falls under the category of differential amplifiers that incorporate buffer amplifiers attached to their input pins,. Ad623 Instrumentation Amplifier And Its Application As Load Cell Weight Measurement.
From fity.club
Ad623 Ad623 Instrumentation Amplifier And Its Application As Load Cell Weight Measurement The ad623 offers superior user flexibility by allowing. Datasheet for technical specifications, dimensions and more at digikey. View ad623 by analog devices inc. The ad623 is an instrumentation amplifier that falls under the category of differential amplifiers that incorporate buffer amplifiers attached to their input pins,. Ad623 Instrumentation Amplifier And Its Application As Load Cell Weight Measurement.
From fity.club
Ad623 Ad623 Instrumentation Amplifier And Its Application As Load Cell Weight Measurement The ad623 offers superior user flexibility by allowing. The ad623 is an instrumentation amplifier that falls under the category of differential amplifiers that incorporate buffer amplifiers attached to their input pins,. Datasheet for technical specifications, dimensions and more at digikey. View ad623 by analog devices inc. Ad623 Instrumentation Amplifier And Its Application As Load Cell Weight Measurement.
From www.aideepen.com
High Accuracy AD623 Programmable Gain Instrumentation Amplifier Board Ad623 Instrumentation Amplifier And Its Application As Load Cell Weight Measurement Datasheet for technical specifications, dimensions and more at digikey. View ad623 by analog devices inc. The ad623 offers superior user flexibility by allowing. The ad623 is an instrumentation amplifier that falls under the category of differential amplifiers that incorporate buffer amplifiers attached to their input pins,. Ad623 Instrumentation Amplifier And Its Application As Load Cell Weight Measurement.
From fity.club
Ad623 Datasheet Ad623 Instrumentation Amplifier And Its Application As Load Cell Weight Measurement View ad623 by analog devices inc. The ad623 is an instrumentation amplifier that falls under the category of differential amplifiers that incorporate buffer amplifiers attached to their input pins,. Datasheet for technical specifications, dimensions and more at digikey. The ad623 offers superior user flexibility by allowing. Ad623 Instrumentation Amplifier And Its Application As Load Cell Weight Measurement.
From www.aliexpress.com
AD623 Instrumentation Amplifier Module Single Power Single ended Ad623 Instrumentation Amplifier And Its Application As Load Cell Weight Measurement View ad623 by analog devices inc. Datasheet for technical specifications, dimensions and more at digikey. The ad623 offers superior user flexibility by allowing. The ad623 is an instrumentation amplifier that falls under the category of differential amplifiers that incorporate buffer amplifiers attached to their input pins,. Ad623 Instrumentation Amplifier And Its Application As Load Cell Weight Measurement.
From fity.club
Ad623 Datasheet Ad623 Instrumentation Amplifier And Its Application As Load Cell Weight Measurement Datasheet for technical specifications, dimensions and more at digikey. View ad623 by analog devices inc. The ad623 offers superior user flexibility by allowing. The ad623 is an instrumentation amplifier that falls under the category of differential amplifiers that incorporate buffer amplifiers attached to their input pins,. Ad623 Instrumentation Amplifier And Its Application As Load Cell Weight Measurement.
From www.aliexpress.com
NEW 1PC Single supply instrumentation amplifier AD623 amplifier module Ad623 Instrumentation Amplifier And Its Application As Load Cell Weight Measurement View ad623 by analog devices inc. Datasheet for technical specifications, dimensions and more at digikey. The ad623 is an instrumentation amplifier that falls under the category of differential amplifiers that incorporate buffer amplifiers attached to their input pins,. The ad623 offers superior user flexibility by allowing. Ad623 Instrumentation Amplifier And Its Application As Load Cell Weight Measurement.
From www.slideserve.com
PPT AD623 Instrumentation Amplifier and its application as load cell Ad623 Instrumentation Amplifier And Its Application As Load Cell Weight Measurement View ad623 by analog devices inc. The ad623 offers superior user flexibility by allowing. The ad623 is an instrumentation amplifier that falls under the category of differential amplifiers that incorporate buffer amplifiers attached to their input pins,. Datasheet for technical specifications, dimensions and more at digikey. Ad623 Instrumentation Amplifier And Its Application As Load Cell Weight Measurement.
From www.slideserve.com
PPT AD623 Instrumentation Amplifier and its application as load cell Ad623 Instrumentation Amplifier And Its Application As Load Cell Weight Measurement The ad623 is an instrumentation amplifier that falls under the category of differential amplifiers that incorporate buffer amplifiers attached to their input pins,. Datasheet for technical specifications, dimensions and more at digikey. View ad623 by analog devices inc. The ad623 offers superior user flexibility by allowing. Ad623 Instrumentation Amplifier And Its Application As Load Cell Weight Measurement.
From www.dnatechindia.com
Buy online AD623 Instrumentation Amplifier Module in India from DNA Ad623 Instrumentation Amplifier And Its Application As Load Cell Weight Measurement Datasheet for technical specifications, dimensions and more at digikey. The ad623 is an instrumentation amplifier that falls under the category of differential amplifiers that incorporate buffer amplifiers attached to their input pins,. View ad623 by analog devices inc. The ad623 offers superior user flexibility by allowing. Ad623 Instrumentation Amplifier And Its Application As Load Cell Weight Measurement.
From www.aliexpress.com
The Instrumentation Amplifier AD623 Amplifier Module Adjustable Single Ad623 Instrumentation Amplifier And Its Application As Load Cell Weight Measurement The ad623 is an instrumentation amplifier that falls under the category of differential amplifiers that incorporate buffer amplifiers attached to their input pins,. View ad623 by analog devices inc. Datasheet for technical specifications, dimensions and more at digikey. The ad623 offers superior user flexibility by allowing. Ad623 Instrumentation Amplifier And Its Application As Load Cell Weight Measurement.
From www.electronicscomp.com
AD623 Integrated Single Supply Instrumentation Amplifier Board,Low Ad623 Instrumentation Amplifier And Its Application As Load Cell Weight Measurement The ad623 is an instrumentation amplifier that falls under the category of differential amplifiers that incorporate buffer amplifiers attached to their input pins,. The ad623 offers superior user flexibility by allowing. View ad623 by analog devices inc. Datasheet for technical specifications, dimensions and more at digikey. Ad623 Instrumentation Amplifier And Its Application As Load Cell Weight Measurement.
From www.lazada.co.id
AD623 uV/mV Voltage Signal Instrumentation Amplifier Board Module V2 Ad623 Instrumentation Amplifier And Its Application As Load Cell Weight Measurement The ad623 offers superior user flexibility by allowing. View ad623 by analog devices inc. The ad623 is an instrumentation amplifier that falls under the category of differential amplifiers that incorporate buffer amplifiers attached to their input pins,. Datasheet for technical specifications, dimensions and more at digikey. Ad623 Instrumentation Amplifier And Its Application As Load Cell Weight Measurement.
From www.amazon.com
Taidacent AD623 Single and DualSupply, RailtoRail, Low Ad623 Instrumentation Amplifier And Its Application As Load Cell Weight Measurement View ad623 by analog devices inc. The ad623 is an instrumentation amplifier that falls under the category of differential amplifiers that incorporate buffer amplifiers attached to their input pins,. The ad623 offers superior user flexibility by allowing. Datasheet for technical specifications, dimensions and more at digikey. Ad623 Instrumentation Amplifier And Its Application As Load Cell Weight Measurement.
From sensorembedded.com
Ad623 Instrumentation Amplifier Module Ad623 Instrumentation Amplifier And Its Application As Load Cell Weight Measurement The ad623 is an instrumentation amplifier that falls under the category of differential amplifiers that incorporate buffer amplifiers attached to their input pins,. The ad623 offers superior user flexibility by allowing. Datasheet for technical specifications, dimensions and more at digikey. View ad623 by analog devices inc. Ad623 Instrumentation Amplifier And Its Application As Load Cell Weight Measurement.
From www.slideserve.com
PPT AD623 Instrumentation Amplifier and its application as load cell Ad623 Instrumentation Amplifier And Its Application As Load Cell Weight Measurement The ad623 is an instrumentation amplifier that falls under the category of differential amplifiers that incorporate buffer amplifiers attached to their input pins,. Datasheet for technical specifications, dimensions and more at digikey. View ad623 by analog devices inc. The ad623 offers superior user flexibility by allowing. Ad623 Instrumentation Amplifier And Its Application As Load Cell Weight Measurement.
From itecnotes.com
Electronic Amplification of load cell signal with AD623 IC Valuable Ad623 Instrumentation Amplifier And Its Application As Load Cell Weight Measurement View ad623 by analog devices inc. The ad623 offers superior user flexibility by allowing. The ad623 is an instrumentation amplifier that falls under the category of differential amplifiers that incorporate buffer amplifiers attached to their input pins,. Datasheet for technical specifications, dimensions and more at digikey. Ad623 Instrumentation Amplifier And Its Application As Load Cell Weight Measurement.
From www.amazon.ca
AD623 Instrumentation Amplifier Board Module Adjustable Single Power Ad623 Instrumentation Amplifier And Its Application As Load Cell Weight Measurement Datasheet for technical specifications, dimensions and more at digikey. View ad623 by analog devices inc. The ad623 is an instrumentation amplifier that falls under the category of differential amplifiers that incorporate buffer amplifiers attached to their input pins,. The ad623 offers superior user flexibility by allowing. Ad623 Instrumentation Amplifier And Its Application As Load Cell Weight Measurement.
From www.desertcart.ae
LM YN Millivolt Voltage Amplifier Module AD623 / AD620 Instrumentation Ad623 Instrumentation Amplifier And Its Application As Load Cell Weight Measurement The ad623 is an instrumentation amplifier that falls under the category of differential amplifiers that incorporate buffer amplifiers attached to their input pins,. View ad623 by analog devices inc. Datasheet for technical specifications, dimensions and more at digikey. The ad623 offers superior user flexibility by allowing. Ad623 Instrumentation Amplifier And Its Application As Load Cell Weight Measurement.