Solidworks Cam Simulation . Learn more about solidworks cam, which is a fully integrated, knowledge based technology that allows you to integrate design and manufacturing. Explore the feature article to learn more about the features in solidworks® cam software powered by camworks, an integrated cad/cam tool that can help automate your process with. It integrates design and manufacturing in one. In addition to learning solidworks. Solidworks cam standard lets you quickly program individual milled parts and configurations without leaving the solidworks 3d cad.
from www.mlc-cad.com
Learn more about solidworks cam, which is a fully integrated, knowledge based technology that allows you to integrate design and manufacturing. Solidworks cam standard lets you quickly program individual milled parts and configurations without leaving the solidworks 3d cad. It integrates design and manufacturing in one. In addition to learning solidworks. Explore the feature article to learn more about the features in solidworks® cam software powered by camworks, an integrated cad/cam tool that can help automate your process with.
SOLIDWORKS Motion Tutorial Series 7 How to Use Motion Analysis
Solidworks Cam Simulation Explore the feature article to learn more about the features in solidworks® cam software powered by camworks, an integrated cad/cam tool that can help automate your process with. Learn more about solidworks cam, which is a fully integrated, knowledge based technology that allows you to integrate design and manufacturing. Explore the feature article to learn more about the features in solidworks® cam software powered by camworks, an integrated cad/cam tool that can help automate your process with. Solidworks cam standard lets you quickly program individual milled parts and configurations without leaving the solidworks 3d cad. In addition to learning solidworks. It integrates design and manufacturing in one.
From www.goengineer.com
SOLIDWORKS Simulation Plot Legend Options GoEngineer Solidworks Cam Simulation Learn more about solidworks cam, which is a fully integrated, knowledge based technology that allows you to integrate design and manufacturing. It integrates design and manufacturing in one. Solidworks cam standard lets you quickly program individual milled parts and configurations without leaving the solidworks 3d cad. In addition to learning solidworks. Explore the feature article to learn more about the. Solidworks Cam Simulation.
From www.youtube.com
solidworks motion study tutorial Cam and Follower YouTube Solidworks Cam Simulation In addition to learning solidworks. Learn more about solidworks cam, which is a fully integrated, knowledge based technology that allows you to integrate design and manufacturing. Solidworks cam standard lets you quickly program individual milled parts and configurations without leaving the solidworks 3d cad. Explore the feature article to learn more about the features in solidworks® cam software powered by. Solidworks Cam Simulation.
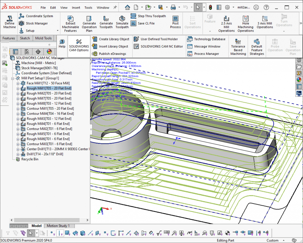
From www.goengineer.com
SOLIDWORKS CAM Features & Allowable Operations GoEngineer Solidworks Cam Simulation Learn more about solidworks cam, which is a fully integrated, knowledge based technology that allows you to integrate design and manufacturing. Explore the feature article to learn more about the features in solidworks® cam software powered by camworks, an integrated cad/cam tool that can help automate your process with. Solidworks cam standard lets you quickly program individual milled parts and. Solidworks Cam Simulation.
From bobcad.com
The Advantages of Using Integrated CAM for SOLIDWORKS® BobCADCAM Solidworks Cam Simulation Explore the feature article to learn more about the features in solidworks® cam software powered by camworks, an integrated cad/cam tool that can help automate your process with. Learn more about solidworks cam, which is a fully integrated, knowledge based technology that allows you to integrate design and manufacturing. Solidworks cam standard lets you quickly program individual milled parts and. Solidworks Cam Simulation.
From www.youtube.com
SOLIDWORKS CAM SIMULATION 2020 BASICS EXERCISE 1 YouTube Solidworks Cam Simulation Explore the feature article to learn more about the features in solidworks® cam software powered by camworks, an integrated cad/cam tool that can help automate your process with. Solidworks cam standard lets you quickly program individual milled parts and configurations without leaving the solidworks 3d cad. It integrates design and manufacturing in one. In addition to learning solidworks. Learn more. Solidworks Cam Simulation.
From www.mlc-cad.com
SOLIDWORKS CAM Probing New for SOLIDWORKS 2020 Solidworks Cam Simulation It integrates design and manufacturing in one. Explore the feature article to learn more about the features in solidworks® cam software powered by camworks, an integrated cad/cam tool that can help automate your process with. Learn more about solidworks cam, which is a fully integrated, knowledge based technology that allows you to integrate design and manufacturing. In addition to learning. Solidworks Cam Simulation.
From www.javelin-tech.com
Extend Tool Life with SOLIDWORKS CAM Professional with VoluMill Solidworks Cam Simulation It integrates design and manufacturing in one. Solidworks cam standard lets you quickly program individual milled parts and configurations without leaving the solidworks 3d cad. Explore the feature article to learn more about the features in solidworks® cam software powered by camworks, an integrated cad/cam tool that can help automate your process with. In addition to learning solidworks. Learn more. Solidworks Cam Simulation.
From www.javelin-tech.com
SOLIDWORKS CAM Professional Knowledge Based Machining Software Solidworks Cam Simulation Learn more about solidworks cam, which is a fully integrated, knowledge based technology that allows you to integrate design and manufacturing. It integrates design and manufacturing in one. Explore the feature article to learn more about the features in solidworks® cam software powered by camworks, an integrated cad/cam tool that can help automate your process with. In addition to learning. Solidworks Cam Simulation.
From www.youtube.com
SolidWorks CAM tutorial 2.5 Axis Mill operation YouTube Solidworks Cam Simulation Solidworks cam standard lets you quickly program individual milled parts and configurations without leaving the solidworks 3d cad. It integrates design and manufacturing in one. In addition to learning solidworks. Learn more about solidworks cam, which is a fully integrated, knowledge based technology that allows you to integrate design and manufacturing. Explore the feature article to learn more about the. Solidworks Cam Simulation.
From www.javelin-tech.com
SOLIDWORKS Simulation 2023 Javelin 3D Solutions Solidworks Cam Simulation In addition to learning solidworks. It integrates design and manufacturing in one. Explore the feature article to learn more about the features in solidworks® cam software powered by camworks, an integrated cad/cam tool that can help automate your process with. Solidworks cam standard lets you quickly program individual milled parts and configurations without leaving the solidworks 3d cad. Learn more. Solidworks Cam Simulation.
From www.javelin-tech.com
SOLIDWORKS 2023 Advanced Simulation Javelin 3D Solutions Solidworks Cam Simulation In addition to learning solidworks. Solidworks cam standard lets you quickly program individual milled parts and configurations without leaving the solidworks 3d cad. Explore the feature article to learn more about the features in solidworks® cam software powered by camworks, an integrated cad/cam tool that can help automate your process with. It integrates design and manufacturing in one. Learn more. Solidworks Cam Simulation.
From www.javelin-tech.com
SOLIDWORKS CAM Standard Milling Setup 7/9 Generating Toolpaths Solidworks Cam Simulation Learn more about solidworks cam, which is a fully integrated, knowledge based technology that allows you to integrate design and manufacturing. In addition to learning solidworks. It integrates design and manufacturing in one. Solidworks cam standard lets you quickly program individual milled parts and configurations without leaving the solidworks 3d cad. Explore the feature article to learn more about the. Solidworks Cam Simulation.
From www.engineersrule.com
MultiCAD Simulations Using SOLIDWORKS 3D Interconnect Engineers Rule Solidworks Cam Simulation Solidworks cam standard lets you quickly program individual milled parts and configurations without leaving the solidworks 3d cad. Learn more about solidworks cam, which is a fully integrated, knowledge based technology that allows you to integrate design and manufacturing. Explore the feature article to learn more about the features in solidworks® cam software powered by camworks, an integrated cad/cam tool. Solidworks Cam Simulation.
From www.javelin-tech.com
SOLIDWORKS CAM Standard Milling Setup 8/9 Simulate Toolpaths Solidworks Cam Simulation It integrates design and manufacturing in one. Solidworks cam standard lets you quickly program individual milled parts and configurations without leaving the solidworks 3d cad. Learn more about solidworks cam, which is a fully integrated, knowledge based technology that allows you to integrate design and manufacturing. In addition to learning solidworks. Explore the feature article to learn more about the. Solidworks Cam Simulation.
From wiki.cadcam.com.my
SolidWorks CAM Simulation lagging or slow IME Wiki Solidworks Cam Simulation It integrates design and manufacturing in one. Learn more about solidworks cam, which is a fully integrated, knowledge based technology that allows you to integrate design and manufacturing. Explore the feature article to learn more about the features in solidworks® cam software powered by camworks, an integrated cad/cam tool that can help automate your process with. Solidworks cam standard lets. Solidworks Cam Simulation.
From www.engineersrule.com
SOLIDWORKS CAM Partners Strike Gold Engineers Rule Solidworks Cam Simulation Solidworks cam standard lets you quickly program individual milled parts and configurations without leaving the solidworks 3d cad. In addition to learning solidworks. It integrates design and manufacturing in one. Explore the feature article to learn more about the features in solidworks® cam software powered by camworks, an integrated cad/cam tool that can help automate your process with. Learn more. Solidworks Cam Simulation.
From www.mlc-cad.com
Overview of SOLIDWORKS SimulationXpress Solidworks Cam Simulation Learn more about solidworks cam, which is a fully integrated, knowledge based technology that allows you to integrate design and manufacturing. Explore the feature article to learn more about the features in solidworks® cam software powered by camworks, an integrated cad/cam tool that can help automate your process with. In addition to learning solidworks. It integrates design and manufacturing in. Solidworks Cam Simulation.
From infolena.weebly.com
Solidworks cam infolena Solidworks Cam Simulation It integrates design and manufacturing in one. Learn more about solidworks cam, which is a fully integrated, knowledge based technology that allows you to integrate design and manufacturing. Solidworks cam standard lets you quickly program individual milled parts and configurations without leaving the solidworks 3d cad. Explore the feature article to learn more about the features in solidworks® cam software. Solidworks Cam Simulation.
From www.goengineer.com
SOLIDWORKS CAM Standard and SOLIDWORKS CAM Professional Training Solidworks Cam Simulation Explore the feature article to learn more about the features in solidworks® cam software powered by camworks, an integrated cad/cam tool that can help automate your process with. Solidworks cam standard lets you quickly program individual milled parts and configurations without leaving the solidworks 3d cad. It integrates design and manufacturing in one. Learn more about solidworks cam, which is. Solidworks Cam Simulation.
From www.javelin-tech.com
SOLIDWORKS CAM Getting Started Guide for CNC Machining Solidworks Cam Simulation Explore the feature article to learn more about the features in solidworks® cam software powered by camworks, an integrated cad/cam tool that can help automate your process with. Learn more about solidworks cam, which is a fully integrated, knowledge based technology that allows you to integrate design and manufacturing. It integrates design and manufacturing in one. In addition to learning. Solidworks Cam Simulation.
From www.engineersrule.com
SOLIDWORKS CAM for Free? Engineers Rule Solidworks Cam Simulation Explore the feature article to learn more about the features in solidworks® cam software powered by camworks, an integrated cad/cam tool that can help automate your process with. It integrates design and manufacturing in one. In addition to learning solidworks. Learn more about solidworks cam, which is a fully integrated, knowledge based technology that allows you to integrate design and. Solidworks Cam Simulation.
From www.engineersrule.com
New in SOLIDWORKS Simulation 2017 Automatically Update Beam Joints in Solidworks Cam Simulation Explore the feature article to learn more about the features in solidworks® cam software powered by camworks, an integrated cad/cam tool that can help automate your process with. In addition to learning solidworks. Solidworks cam standard lets you quickly program individual milled parts and configurations without leaving the solidworks 3d cad. Learn more about solidworks cam, which is a fully. Solidworks Cam Simulation.
From go2cam.net
GO2cam for fully integrated in SOLIDWORKS Solidworks Cam Simulation Solidworks cam standard lets you quickly program individual milled parts and configurations without leaving the solidworks 3d cad. Learn more about solidworks cam, which is a fully integrated, knowledge based technology that allows you to integrate design and manufacturing. It integrates design and manufacturing in one. Explore the feature article to learn more about the features in solidworks® cam software. Solidworks Cam Simulation.
From www.goengineer.com
SOLIDWORKS CAM and CAMWorks CommandManager Icon Reset GoEngineer Solidworks Cam Simulation In addition to learning solidworks. It integrates design and manufacturing in one. Solidworks cam standard lets you quickly program individual milled parts and configurations without leaving the solidworks 3d cad. Learn more about solidworks cam, which is a fully integrated, knowledge based technology that allows you to integrate design and manufacturing. Explore the feature article to learn more about the. Solidworks Cam Simulation.
From www.cad-vision.com.sg
SOLIDWORKS Simulation (CAE) CADVision Systems Singapore Solidworks Cam Simulation It integrates design and manufacturing in one. Explore the feature article to learn more about the features in solidworks® cam software powered by camworks, an integrated cad/cam tool that can help automate your process with. In addition to learning solidworks. Solidworks cam standard lets you quickly program individual milled parts and configurations without leaving the solidworks 3d cad. Learn more. Solidworks Cam Simulation.
From www.youtube.com
motion simulation in solidworks Cam and Follower with Animation YouTube Solidworks Cam Simulation Learn more about solidworks cam, which is a fully integrated, knowledge based technology that allows you to integrate design and manufacturing. It integrates design and manufacturing in one. Explore the feature article to learn more about the features in solidworks® cam software powered by camworks, an integrated cad/cam tool that can help automate your process with. Solidworks cam standard lets. Solidworks Cam Simulation.
From www.javelin-tech.com
New Online SOLIDWORKS CAM Training Courses Now Available Solidworks Cam Simulation It integrates design and manufacturing in one. In addition to learning solidworks. Learn more about solidworks cam, which is a fully integrated, knowledge based technology that allows you to integrate design and manufacturing. Explore the feature article to learn more about the features in solidworks® cam software powered by camworks, an integrated cad/cam tool that can help automate your process. Solidworks Cam Simulation.
From www.sdcpublications.com
Machining Simulation Using SOLIDWORKS CAM 2019, Book 9781630572938 Solidworks Cam Simulation In addition to learning solidworks. Solidworks cam standard lets you quickly program individual milled parts and configurations without leaving the solidworks 3d cad. Learn more about solidworks cam, which is a fully integrated, knowledge based technology that allows you to integrate design and manufacturing. It integrates design and manufacturing in one. Explore the feature article to learn more about the. Solidworks Cam Simulation.
From www.mlc-cad.com
SOLIDWORKS Simulation Meshing Guide MLC CAD Systems Solidworks Cam Simulation Solidworks cam standard lets you quickly program individual milled parts and configurations without leaving the solidworks 3d cad. Learn more about solidworks cam, which is a fully integrated, knowledge based technology that allows you to integrate design and manufacturing. It integrates design and manufacturing in one. In addition to learning solidworks. Explore the feature article to learn more about the. Solidworks Cam Simulation.
From courses.goengineer.com
New SOLIDWORKS CAM Standard GoEngineer University Solidworks Cam Simulation In addition to learning solidworks. Explore the feature article to learn more about the features in solidworks® cam software powered by camworks, an integrated cad/cam tool that can help automate your process with. It integrates design and manufacturing in one. Solidworks cam standard lets you quickly program individual milled parts and configurations without leaving the solidworks 3d cad. Learn more. Solidworks Cam Simulation.
From www.javelin-tech.com
SOLIDWORKS CAM Standard Milling Setup 8/9 Simulate Toolpaths Solidworks Cam Simulation Learn more about solidworks cam, which is a fully integrated, knowledge based technology that allows you to integrate design and manufacturing. Solidworks cam standard lets you quickly program individual milled parts and configurations without leaving the solidworks 3d cad. Explore the feature article to learn more about the features in solidworks® cam software powered by camworks, an integrated cad/cam tool. Solidworks Cam Simulation.
From www.mlc-cad.com
Overview of SOLIDWORKS Simulation Solidworks Cam Simulation It integrates design and manufacturing in one. Explore the feature article to learn more about the features in solidworks® cam software powered by camworks, an integrated cad/cam tool that can help automate your process with. In addition to learning solidworks. Solidworks cam standard lets you quickly program individual milled parts and configurations without leaving the solidworks 3d cad. Learn more. Solidworks Cam Simulation.
From forum.v1e.com
Solidworks CAM 2.5 Axis Milling Export General V1 Engineering Forum Solidworks Cam Simulation It integrates design and manufacturing in one. Explore the feature article to learn more about the features in solidworks® cam software powered by camworks, an integrated cad/cam tool that can help automate your process with. Solidworks cam standard lets you quickly program individual milled parts and configurations without leaving the solidworks 3d cad. In addition to learning solidworks. Learn more. Solidworks Cam Simulation.
From www.sdcpublications.com
Machining Simulation Using SOLIDWORKS CAM 2023, Book 9781630575700 Solidworks Cam Simulation It integrates design and manufacturing in one. In addition to learning solidworks. Explore the feature article to learn more about the features in solidworks® cam software powered by camworks, an integrated cad/cam tool that can help automate your process with. Solidworks cam standard lets you quickly program individual milled parts and configurations without leaving the solidworks 3d cad. Learn more. Solidworks Cam Simulation.
From www.mlc-cad.com
SOLIDWORKS Motion Tutorial Series 7 How to Use Motion Analysis Solidworks Cam Simulation It integrates design and manufacturing in one. Explore the feature article to learn more about the features in solidworks® cam software powered by camworks, an integrated cad/cam tool that can help automate your process with. Learn more about solidworks cam, which is a fully integrated, knowledge based technology that allows you to integrate design and manufacturing. Solidworks cam standard lets. Solidworks Cam Simulation.