Convert Balanced Audio To Unbalanced . By understanding the principles behind these. Converting balanced to unbalanced audio doesn’t have to be a daunting task. There are two active outputs on the balanced output presenting opposite polarity of the audio signal. Pin 1 ground on xlr will connect to sleeve on the. Pin 2 from the xlr will connect to center of rca or phone plug. The signal wire carries the audio signal, while the ground wire shields the signal wire from interference and also carries part of the audio signal. If i connect a mono/unbalanced ts (tip. The front panel provides a detachable terminal block for connection of a balanced +4 dbu audio source. In our circuit, the unbalanced signal enters the converter and encounters a 10k ohm shunt resistor to ground, which is included as.
from www.electronics-lab.com
By understanding the principles behind these. In our circuit, the unbalanced signal enters the converter and encounters a 10k ohm shunt resistor to ground, which is included as. Converting balanced to unbalanced audio doesn’t have to be a daunting task. The signal wire carries the audio signal, while the ground wire shields the signal wire from interference and also carries part of the audio signal. The front panel provides a detachable terminal block for connection of a balanced +4 dbu audio source. There are two active outputs on the balanced output presenting opposite polarity of the audio signal. If i connect a mono/unbalanced ts (tip. Pin 2 from the xlr will connect to center of rca or phone plug. Pin 1 ground on xlr will connect to sleeve on the.
Stereo Balanced to Unbalanced Audio Converter
Convert Balanced Audio To Unbalanced The front panel provides a detachable terminal block for connection of a balanced +4 dbu audio source. If i connect a mono/unbalanced ts (tip. In our circuit, the unbalanced signal enters the converter and encounters a 10k ohm shunt resistor to ground, which is included as. The front panel provides a detachable terminal block for connection of a balanced +4 dbu audio source. Converting balanced to unbalanced audio doesn’t have to be a daunting task. By understanding the principles behind these. The signal wire carries the audio signal, while the ground wire shields the signal wire from interference and also carries part of the audio signal. There are two active outputs on the balanced output presenting opposite polarity of the audio signal. Pin 2 from the xlr will connect to center of rca or phone plug. Pin 1 ground on xlr will connect to sleeve on the.
From neatcircuits.com
Understanding Balanced and Unbalanced Convert Balanced Audio To Unbalanced The front panel provides a detachable terminal block for connection of a balanced +4 dbu audio source. In our circuit, the unbalanced signal enters the converter and encounters a 10k ohm shunt resistor to ground, which is included as. By understanding the principles behind these. The signal wire carries the audio signal, while the ground wire shields the signal wire. Convert Balanced Audio To Unbalanced.
From www.long-mcquade.com
ART Pro Audio UnbalancedtoBalanced Level Converter Long & McQuade Convert Balanced Audio To Unbalanced If i connect a mono/unbalanced ts (tip. Pin 1 ground on xlr will connect to sleeve on the. In our circuit, the unbalanced signal enters the converter and encounters a 10k ohm shunt resistor to ground, which is included as. Converting balanced to unbalanced audio doesn’t have to be a daunting task. The signal wire carries the audio signal, while. Convert Balanced Audio To Unbalanced.
From www.eeweb.com
BalancedUnbalanced Converter For Audio Work EE Convert Balanced Audio To Unbalanced Converting balanced to unbalanced audio doesn’t have to be a daunting task. If i connect a mono/unbalanced ts (tip. The signal wire carries the audio signal, while the ground wire shields the signal wire from interference and also carries part of the audio signal. There are two active outputs on the balanced output presenting opposite polarity of the audio signal.. Convert Balanced Audio To Unbalanced.
From www.adiglobaldistribution.us
RDL TXA2D Dual Audio Converter, Balanced to Unbalanced Convert Balanced Audio To Unbalanced The signal wire carries the audio signal, while the ground wire shields the signal wire from interference and also carries part of the audio signal. In our circuit, the unbalanced signal enters the converter and encounters a 10k ohm shunt resistor to ground, which is included as. The front panel provides a detachable terminal block for connection of a balanced. Convert Balanced Audio To Unbalanced.
From www.long-mcquade.com
ART Pro Audio UnbalancedtoBalanced Level Converter Long & McQuade Convert Balanced Audio To Unbalanced There are two active outputs on the balanced output presenting opposite polarity of the audio signal. In our circuit, the unbalanced signal enters the converter and encounters a 10k ohm shunt resistor to ground, which is included as. By understanding the principles behind these. Pin 2 from the xlr will connect to center of rca or phone plug. Converting balanced. Convert Balanced Audio To Unbalanced.
From www.newark.com
5558485 Pro Balanced / Unbalanced Line Level Converter Convert Balanced Audio To Unbalanced The signal wire carries the audio signal, while the ground wire shields the signal wire from interference and also carries part of the audio signal. Converting balanced to unbalanced audio doesn’t have to be a daunting task. By understanding the principles behind these. Pin 2 from the xlr will connect to center of rca or phone plug. There are two. Convert Balanced Audio To Unbalanced.
From www.inta-audio.com
Unbalanced to Balanced Converter With Attenuator Pulse from Inta Audio UK Convert Balanced Audio To Unbalanced By understanding the principles behind these. In our circuit, the unbalanced signal enters the converter and encounters a 10k ohm shunt resistor to ground, which is included as. Converting balanced to unbalanced audio doesn’t have to be a daunting task. Pin 2 from the xlr will connect to center of rca or phone plug. If i connect a mono/unbalanced ts. Convert Balanced Audio To Unbalanced.
From www.markertek.com
AUDRCAXLR 1Channel RCA to XLR Unbalanced to Balanced Audio Convert Balanced Audio To Unbalanced In our circuit, the unbalanced signal enters the converter and encounters a 10k ohm shunt resistor to ground, which is included as. Pin 2 from the xlr will connect to center of rca or phone plug. Pin 1 ground on xlr will connect to sleeve on the. By understanding the principles behind these. Converting balanced to unbalanced audio doesn’t have. Convert Balanced Audio To Unbalanced.
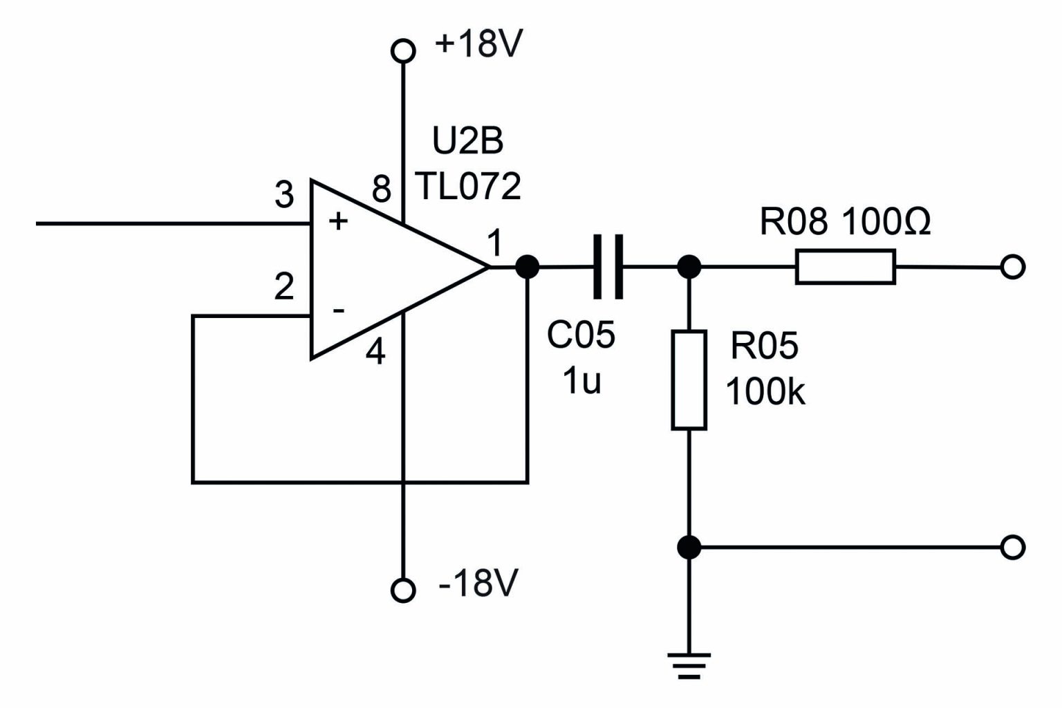
From electronics.stackexchange.com
operational amplifier Converting Balanced Audio to Unbalanced Audio Convert Balanced Audio To Unbalanced In our circuit, the unbalanced signal enters the converter and encounters a 10k ohm shunt resistor to ground, which is included as. There are two active outputs on the balanced output presenting opposite polarity of the audio signal. The signal wire carries the audio signal, while the ground wire shields the signal wire from interference and also carries part of. Convert Balanced Audio To Unbalanced.
From www.electronics-lab.com
AudioBalanced Line Driver Unbalanced Audio to Balanced Audio Convert Balanced Audio To Unbalanced The signal wire carries the audio signal, while the ground wire shields the signal wire from interference and also carries part of the audio signal. Pin 2 from the xlr will connect to center of rca or phone plug. In our circuit, the unbalanced signal enters the converter and encounters a 10k ohm shunt resistor to ground, which is included. Convert Balanced Audio To Unbalanced.
From www.electronics-lab.com
Stereo Balanced to Unbalanced Audio Converter Convert Balanced Audio To Unbalanced If i connect a mono/unbalanced ts (tip. Converting balanced to unbalanced audio doesn’t have to be a daunting task. There are two active outputs on the balanced output presenting opposite polarity of the audio signal. By understanding the principles behind these. Pin 2 from the xlr will connect to center of rca or phone plug. The front panel provides a. Convert Balanced Audio To Unbalanced.
From www.audiophonics.fr
Balanced to Unbalanced Converter XLR RCA (Pair) Audiophonics Convert Balanced Audio To Unbalanced If i connect a mono/unbalanced ts (tip. Pin 2 from the xlr will connect to center of rca or phone plug. By understanding the principles behind these. The signal wire carries the audio signal, while the ground wire shields the signal wire from interference and also carries part of the audio signal. Pin 1 ground on xlr will connect to. Convert Balanced Audio To Unbalanced.
From www.canuckaudiomart.com
Balanced Unbalanced Active Passive Line Level Converter Preamp AB Box Convert Balanced Audio To Unbalanced Pin 2 from the xlr will connect to center of rca or phone plug. In our circuit, the unbalanced signal enters the converter and encounters a 10k ohm shunt resistor to ground, which is included as. By understanding the principles behind these. Converting balanced to unbalanced audio doesn’t have to be a daunting task. Pin 1 ground on xlr will. Convert Balanced Audio To Unbalanced.
From www.aliexpress.com
Rca Unbalanced Xlr Balanced Converter Rca Xlr Audio Converter Convert Balanced Audio To Unbalanced By understanding the principles behind these. Pin 2 from the xlr will connect to center of rca or phone plug. Pin 1 ground on xlr will connect to sleeve on the. In our circuit, the unbalanced signal enters the converter and encounters a 10k ohm shunt resistor to ground, which is included as. Converting balanced to unbalanced audio doesn’t have. Convert Balanced Audio To Unbalanced.
From www.electronics-lab.com
Stereo Balanced to Unbalanced Audio Converter Convert Balanced Audio To Unbalanced In our circuit, the unbalanced signal enters the converter and encounters a 10k ohm shunt resistor to ground, which is included as. The signal wire carries the audio signal, while the ground wire shields the signal wire from interference and also carries part of the audio signal. If i connect a mono/unbalanced ts (tip. By understanding the principles behind these.. Convert Balanced Audio To Unbalanced.
From www.electronics-lab.com
AudioBalanced Line Driver Unbalanced Audio to Balanced Audio Convert Balanced Audio To Unbalanced If i connect a mono/unbalanced ts (tip. The front panel provides a detachable terminal block for connection of a balanced +4 dbu audio source. The signal wire carries the audio signal, while the ground wire shields the signal wire from interference and also carries part of the audio signal. In our circuit, the unbalanced signal enters the converter and encounters. Convert Balanced Audio To Unbalanced.
From plasmamusic.com
Unbalanced to Balanced Converter Plasma Music Limited Convert Balanced Audio To Unbalanced If i connect a mono/unbalanced ts (tip. The front panel provides a detachable terminal block for connection of a balanced +4 dbu audio source. The signal wire carries the audio signal, while the ground wire shields the signal wire from interference and also carries part of the audio signal. By understanding the principles behind these. Pin 1 ground on xlr. Convert Balanced Audio To Unbalanced.
From www.markertek.com
BUB1206 1Channel XLR Balanced to RCA Unbalanced Audio Converter Convert Balanced Audio To Unbalanced Pin 2 from the xlr will connect to center of rca or phone plug. In our circuit, the unbalanced signal enters the converter and encounters a 10k ohm shunt resistor to ground, which is included as. The signal wire carries the audio signal, while the ground wire shields the signal wire from interference and also carries part of the audio. Convert Balanced Audio To Unbalanced.
From www.gareth.net.nz
Balanced To Unbalanced Audio Circuits using OpAmp IC's, NO Convert Balanced Audio To Unbalanced The front panel provides a detachable terminal block for connection of a balanced +4 dbu audio source. The signal wire carries the audio signal, while the ground wire shields the signal wire from interference and also carries part of the audio signal. Pin 2 from the xlr will connect to center of rca or phone plug. In our circuit, the. Convert Balanced Audio To Unbalanced.
From teletalkbd.com
How to Balance Audio Levels with an Unbalanced to Balanced Converter Convert Balanced Audio To Unbalanced Converting balanced to unbalanced audio doesn’t have to be a daunting task. The signal wire carries the audio signal, while the ground wire shields the signal wire from interference and also carries part of the audio signal. There are two active outputs on the balanced output presenting opposite polarity of the audio signal. By understanding the principles behind these. Pin. Convert Balanced Audio To Unbalanced.
From www.bhphotovideo.com
Sonifex CMULR1 Unbalanced to Balanced Audio Converter CMULR1 Convert Balanced Audio To Unbalanced Pin 1 ground on xlr will connect to sleeve on the. Converting balanced to unbalanced audio doesn’t have to be a daunting task. The front panel provides a detachable terminal block for connection of a balanced +4 dbu audio source. By understanding the principles behind these. There are two active outputs on the balanced output presenting opposite polarity of the. Convert Balanced Audio To Unbalanced.
From www.youtube.com
Balanced vs Unbalanced Audio Do Balanced Cables Sound Better? YouTube Convert Balanced Audio To Unbalanced If i connect a mono/unbalanced ts (tip. The signal wire carries the audio signal, while the ground wire shields the signal wire from interference and also carries part of the audio signal. Pin 1 ground on xlr will connect to sleeve on the. Pin 2 from the xlr will connect to center of rca or phone plug. In our circuit,. Convert Balanced Audio To Unbalanced.
From techcult.pages.dev
Balanced Vs Unbalanced Audio Connections techcult Convert Balanced Audio To Unbalanced Pin 2 from the xlr will connect to center of rca or phone plug. The front panel provides a detachable terminal block for connection of a balanced +4 dbu audio source. By understanding the principles behind these. There are two active outputs on the balanced output presenting opposite polarity of the audio signal. Pin 1 ground on xlr will connect. Convert Balanced Audio To Unbalanced.
From avaustralia.com.au
AVA Unbalanced to Balanced Converter RCAXLR Convert Balanced Audio To Unbalanced The signal wire carries the audio signal, while the ground wire shields the signal wire from interference and also carries part of the audio signal. In our circuit, the unbalanced signal enters the converter and encounters a 10k ohm shunt resistor to ground, which is included as. There are two active outputs on the balanced output presenting opposite polarity of. Convert Balanced Audio To Unbalanced.
From sonifex.co.uk
CMLUX1 Balanced to Unbalanced Audio Converter Convert Balanced Audio To Unbalanced If i connect a mono/unbalanced ts (tip. In our circuit, the unbalanced signal enters the converter and encounters a 10k ohm shunt resistor to ground, which is included as. The front panel provides a detachable terminal block for connection of a balanced +4 dbu audio source. By understanding the principles behind these. Pin 1 ground on xlr will connect to. Convert Balanced Audio To Unbalanced.
From www.learningelectronics.net
BalancedUnbalanced Converter For Audio Work Circuit Diagram Convert Balanced Audio To Unbalanced The signal wire carries the audio signal, while the ground wire shields the signal wire from interference and also carries part of the audio signal. There are two active outputs on the balanced output presenting opposite polarity of the audio signal. If i connect a mono/unbalanced ts (tip. In our circuit, the unbalanced signal enters the converter and encounters a. Convert Balanced Audio To Unbalanced.
From www.earbudszone.com
Balanced vs Unbalanced Audio Connections [Difference Explained] Convert Balanced Audio To Unbalanced If i connect a mono/unbalanced ts (tip. Pin 2 from the xlr will connect to center of rca or phone plug. The signal wire carries the audio signal, while the ground wire shields the signal wire from interference and also carries part of the audio signal. There are two active outputs on the balanced output presenting opposite polarity of the. Convert Balanced Audio To Unbalanced.
From www.audiosciencereview.com
Balanced to unbalanced converter Audio Science Review (ASR) Forum Convert Balanced Audio To Unbalanced The front panel provides a detachable terminal block for connection of a balanced +4 dbu audio source. In our circuit, the unbalanced signal enters the converter and encounters a 10k ohm shunt resistor to ground, which is included as. Pin 2 from the xlr will connect to center of rca or phone plug. By understanding the principles behind these. There. Convert Balanced Audio To Unbalanced.
From plasmamusic.com
Unbalanced to Balanced Converter Plasma Music Limited Convert Balanced Audio To Unbalanced Converting balanced to unbalanced audio doesn’t have to be a daunting task. If i connect a mono/unbalanced ts (tip. Pin 2 from the xlr will connect to center of rca or phone plug. Pin 1 ground on xlr will connect to sleeve on the. There are two active outputs on the balanced output presenting opposite polarity of the audio signal.. Convert Balanced Audio To Unbalanced.
From www.electronics-lab.com
Stereo Balanced to Unbalanced Audio Converter Convert Balanced Audio To Unbalanced The signal wire carries the audio signal, while the ground wire shields the signal wire from interference and also carries part of the audio signal. If i connect a mono/unbalanced ts (tip. In our circuit, the unbalanced signal enters the converter and encounters a 10k ohm shunt resistor to ground, which is included as. Pin 1 ground on xlr will. Convert Balanced Audio To Unbalanced.
From www.bhphotovideo.com
RDL 6Channel Unbalanced to Balanced Audio Converter FPUBC6 B&H Convert Balanced Audio To Unbalanced There are two active outputs on the balanced output presenting opposite polarity of the audio signal. By understanding the principles behind these. If i connect a mono/unbalanced ts (tip. The signal wire carries the audio signal, while the ground wire shields the signal wire from interference and also carries part of the audio signal. Converting balanced to unbalanced audio doesn’t. Convert Balanced Audio To Unbalanced.
From bdteletalk.com
Best Balanced To Unbalanced Converter Convert Balanced Audio To Unbalanced Pin 2 from the xlr will connect to center of rca or phone plug. There are two active outputs on the balanced output presenting opposite polarity of the audio signal. By understanding the principles behind these. In our circuit, the unbalanced signal enters the converter and encounters a 10k ohm shunt resistor to ground, which is included as. The front. Convert Balanced Audio To Unbalanced.
From www.ebay.com
Jensen Transformers PC2XR XLR/RCA Audio Converter Balanced to Convert Balanced Audio To Unbalanced If i connect a mono/unbalanced ts (tip. Pin 2 from the xlr will connect to center of rca or phone plug. Converting balanced to unbalanced audio doesn’t have to be a daunting task. In our circuit, the unbalanced signal enters the converter and encounters a 10k ohm shunt resistor to ground, which is included as. By understanding the principles behind. Convert Balanced Audio To Unbalanced.
From www.digibroadcast.com
Datavideo DATABAC03 Balanced / Unbalanced Audio Converter Convert Balanced Audio To Unbalanced By understanding the principles behind these. Pin 2 from the xlr will connect to center of rca or phone plug. In our circuit, the unbalanced signal enters the converter and encounters a 10k ohm shunt resistor to ground, which is included as. Pin 1 ground on xlr will connect to sleeve on the. The front panel provides a detachable terminal. Convert Balanced Audio To Unbalanced.
From www.audiophonics.fr
Balanced to Unbalanced Converter Module SSM2141 NE5534P Audiophonics Convert Balanced Audio To Unbalanced If i connect a mono/unbalanced ts (tip. Pin 1 ground on xlr will connect to sleeve on the. The signal wire carries the audio signal, while the ground wire shields the signal wire from interference and also carries part of the audio signal. Converting balanced to unbalanced audio doesn’t have to be a daunting task. The front panel provides a. Convert Balanced Audio To Unbalanced.