Minor Spill And Major Spill . If, as a user, you spill a chemical/hazardous material and are capable of cleaning the spill, follow the procedures. Classifying spills as minor or major response procedures vary depending on whether the spill event is considered a “minor” or “major” spill. Major chemical spill* within capabilities and resources to clean; Small amount (volume) no inhalation hazard (i.e., no toxic vapor or toxic dust) does not. The following is not part of the model spill procedures but is provided for your information. Do not clean up spills (major or minor) if you don’t know.
from laboratorysafetyandmanagement.blogspot.com
Major chemical spill* within capabilities and resources to clean; The following is not part of the model spill procedures but is provided for your information. If, as a user, you spill a chemical/hazardous material and are capable of cleaning the spill, follow the procedures. Classifying spills as minor or major response procedures vary depending on whether the spill event is considered a “minor” or “major” spill. Do not clean up spills (major or minor) if you don’t know. Small amount (volume) no inhalation hazard (i.e., no toxic vapor or toxic dust) does not.
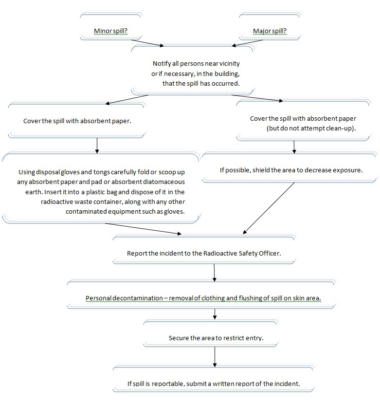
Laboratory Safety and Management Radioactive Spill Emergency Response
Minor Spill And Major Spill The following is not part of the model spill procedures but is provided for your information. Classifying spills as minor or major response procedures vary depending on whether the spill event is considered a “minor” or “major” spill. If, as a user, you spill a chemical/hazardous material and are capable of cleaning the spill, follow the procedures. Major chemical spill* within capabilities and resources to clean; Do not clean up spills (major or minor) if you don’t know. Small amount (volume) no inhalation hazard (i.e., no toxic vapor or toxic dust) does not. The following is not part of the model spill procedures but is provided for your information.
From www.slideserve.com
PPT Chemical Spill Procedures PowerPoint Presentation, free download Minor Spill And Major Spill Small amount (volume) no inhalation hazard (i.e., no toxic vapor or toxic dust) does not. The following is not part of the model spill procedures but is provided for your information. Major chemical spill* within capabilities and resources to clean; If, as a user, you spill a chemical/hazardous material and are capable of cleaning the spill, follow the procedures. Classifying. Minor Spill And Major Spill.
From www.slideserve.com
PPT Chemical Spill Procedures PowerPoint Presentation, free download Minor Spill And Major Spill Major chemical spill* within capabilities and resources to clean; Small amount (volume) no inhalation hazard (i.e., no toxic vapor or toxic dust) does not. Do not clean up spills (major or minor) if you don’t know. Classifying spills as minor or major response procedures vary depending on whether the spill event is considered a “minor” or “major” spill. If, as. Minor Spill And Major Spill.
From eduinput.com
Chemical Spill Response ProcedureStep by step guide Minor Spill And Major Spill The following is not part of the model spill procedures but is provided for your information. Do not clean up spills (major or minor) if you don’t know. If, as a user, you spill a chemical/hazardous material and are capable of cleaning the spill, follow the procedures. Small amount (volume) no inhalation hazard (i.e., no toxic vapor or toxic dust). Minor Spill And Major Spill.
From www.slideserve.com
PPT Chemical Spill Procedures PowerPoint Presentation, free download Minor Spill And Major Spill Major chemical spill* within capabilities and resources to clean; Small amount (volume) no inhalation hazard (i.e., no toxic vapor or toxic dust) does not. Do not clean up spills (major or minor) if you don’t know. If, as a user, you spill a chemical/hazardous material and are capable of cleaning the spill, follow the procedures. Classifying spills as minor or. Minor Spill And Major Spill.
From www.sustainabilityexchange.ac.uk
Infographic Minor Spills Response (RAU) Sustainability Exchange Minor Spill And Major Spill Do not clean up spills (major or minor) if you don’t know. Classifying spills as minor or major response procedures vary depending on whether the spill event is considered a “minor” or “major” spill. The following is not part of the model spill procedures but is provided for your information. If, as a user, you spill a chemical/hazardous material and. Minor Spill And Major Spill.
From www.slideserve.com
PPT 2011 RADIATION SAFETY REFRESHER TRAINING PowerPoint Presentation Minor Spill And Major Spill If, as a user, you spill a chemical/hazardous material and are capable of cleaning the spill, follow the procedures. Major chemical spill* within capabilities and resources to clean; Small amount (volume) no inhalation hazard (i.e., no toxic vapor or toxic dust) does not. Do not clean up spills (major or minor) if you don’t know. The following is not part. Minor Spill And Major Spill.
From www.slideserve.com
PPT Chemical Spill Procedures PowerPoint Presentation, free download Minor Spill And Major Spill Classifying spills as minor or major response procedures vary depending on whether the spill event is considered a “minor” or “major” spill. Do not clean up spills (major or minor) if you don’t know. If, as a user, you spill a chemical/hazardous material and are capable of cleaning the spill, follow the procedures. Small amount (volume) no inhalation hazard (i.e.,. Minor Spill And Major Spill.
From www.slideserve.com
PPT CHEMICAL SPILL/INCIDENT PowerPoint Presentation, free download Minor Spill And Major Spill Classifying spills as minor or major response procedures vary depending on whether the spill event is considered a “minor” or “major” spill. Major chemical spill* within capabilities and resources to clean; Do not clean up spills (major or minor) if you don’t know. If, as a user, you spill a chemical/hazardous material and are capable of cleaning the spill, follow. Minor Spill And Major Spill.
From www.slideserve.com
PPT HAZARDOUS MATERIAL SPILLS PowerPoint Presentation, free download Minor Spill And Major Spill Major chemical spill* within capabilities and resources to clean; If, as a user, you spill a chemical/hazardous material and are capable of cleaning the spill, follow the procedures. Classifying spills as minor or major response procedures vary depending on whether the spill event is considered a “minor” or “major” spill. Do not clean up spills (major or minor) if you. Minor Spill And Major Spill.
From www.slideserve.com
PPT CHEMICAL SPILL FLOW CHART PROCEDURE PowerPoint Presentation, free Minor Spill And Major Spill Small amount (volume) no inhalation hazard (i.e., no toxic vapor or toxic dust) does not. Classifying spills as minor or major response procedures vary depending on whether the spill event is considered a “minor” or “major” spill. Do not clean up spills (major or minor) if you don’t know. The following is not part of the model spill procedures but. Minor Spill And Major Spill.
From www.ehs.washington.edu
Radiation EHS Minor Spill And Major Spill Classifying spills as minor or major response procedures vary depending on whether the spill event is considered a “minor” or “major” spill. If, as a user, you spill a chemical/hazardous material and are capable of cleaning the spill, follow the procedures. Major chemical spill* within capabilities and resources to clean; Do not clean up spills (major or minor) if you. Minor Spill And Major Spill.
From www.slideserve.com
PPT Spill Prevention, Control, and Countermeasure (SPCC) Training Minor Spill And Major Spill Small amount (volume) no inhalation hazard (i.e., no toxic vapor or toxic dust) does not. Classifying spills as minor or major response procedures vary depending on whether the spill event is considered a “minor” or “major” spill. The following is not part of the model spill procedures but is provided for your information. If, as a user, you spill a. Minor Spill And Major Spill.
From circuitaryns.z14.web.core.windows.net
Body Fluid Spill Kit Contents List Minor Spill And Major Spill If, as a user, you spill a chemical/hazardous material and are capable of cleaning the spill, follow the procedures. The following is not part of the model spill procedures but is provided for your information. Classifying spills as minor or major response procedures vary depending on whether the spill event is considered a “minor” or “major” spill. Small amount (volume). Minor Spill And Major Spill.
From doshtihome.blogspot.com
DOSHTI Emergency Procedures Chemical Spills Minor Spill And Major Spill Major chemical spill* within capabilities and resources to clean; Do not clean up spills (major or minor) if you don’t know. If, as a user, you spill a chemical/hazardous material and are capable of cleaning the spill, follow the procedures. The following is not part of the model spill procedures but is provided for your information. Small amount (volume) no. Minor Spill And Major Spill.
From doshtihome.blogspot.com
DOSHTI Emergency Procedures Chemical Spills Minor Spill And Major Spill Major chemical spill* within capabilities and resources to clean; The following is not part of the model spill procedures but is provided for your information. Small amount (volume) no inhalation hazard (i.e., no toxic vapor or toxic dust) does not. If, as a user, you spill a chemical/hazardous material and are capable of cleaning the spill, follow the procedures. Classifying. Minor Spill And Major Spill.
From studylib.net
CHEMICAL SPILLS A spill is defined as an uncontrolled release of a Minor Spill And Major Spill Do not clean up spills (major or minor) if you don’t know. Classifying spills as minor or major response procedures vary depending on whether the spill event is considered a “minor” or “major” spill. If, as a user, you spill a chemical/hazardous material and are capable of cleaning the spill, follow the procedures. The following is not part of the. Minor Spill And Major Spill.
From www.slideserve.com
PPT CHEMICAL SPILL/INCIDENT PowerPoint Presentation, free download Minor Spill And Major Spill Classifying spills as minor or major response procedures vary depending on whether the spill event is considered a “minor” or “major” spill. Major chemical spill* within capabilities and resources to clean; Small amount (volume) no inhalation hazard (i.e., no toxic vapor or toxic dust) does not. The following is not part of the model spill procedures but is provided for. Minor Spill And Major Spill.
From stratex.com.au
Infographic 7 Pillars of Spill Management Stratex Minor Spill And Major Spill Small amount (volume) no inhalation hazard (i.e., no toxic vapor or toxic dust) does not. The following is not part of the model spill procedures but is provided for your information. Do not clean up spills (major or minor) if you don’t know. Classifying spills as minor or major response procedures vary depending on whether the spill event is considered. Minor Spill And Major Spill.
From www.safecolleges.com
Chemical Spills Overview SafeColleges SafeColleges Minor Spill And Major Spill If, as a user, you spill a chemical/hazardous material and are capable of cleaning the spill, follow the procedures. Classifying spills as minor or major response procedures vary depending on whether the spill event is considered a “minor” or “major” spill. Major chemical spill* within capabilities and resources to clean; Small amount (volume) no inhalation hazard (i.e., no toxic vapor. Minor Spill And Major Spill.
From www.slideserve.com
PPT Chemical Spill Procedures PowerPoint Presentation, free download Minor Spill And Major Spill Classifying spills as minor or major response procedures vary depending on whether the spill event is considered a “minor” or “major” spill. If, as a user, you spill a chemical/hazardous material and are capable of cleaning the spill, follow the procedures. Small amount (volume) no inhalation hazard (i.e., no toxic vapor or toxic dust) does not. Do not clean up. Minor Spill And Major Spill.
From www.sironacc.com
Minor Spill Emergency Kit Sirona Complete Care Minor Spill And Major Spill Classifying spills as minor or major response procedures vary depending on whether the spill event is considered a “minor” or “major” spill. Major chemical spill* within capabilities and resources to clean; Small amount (volume) no inhalation hazard (i.e., no toxic vapor or toxic dust) does not. Do not clean up spills (major or minor) if you don’t know. The following. Minor Spill And Major Spill.
From www.studocu.com
Exam and notes 101 Exam 1. How many drum is minor spill? 2. How many Minor Spill And Major Spill Small amount (volume) no inhalation hazard (i.e., no toxic vapor or toxic dust) does not. The following is not part of the model spill procedures but is provided for your information. Classifying spills as minor or major response procedures vary depending on whether the spill event is considered a “minor” or “major” spill. If, as a user, you spill a. Minor Spill And Major Spill.
From www.slideserve.com
PPT Laboratory Safety and Use of Radionuclides PowerPoint Minor Spill And Major Spill Major chemical spill* within capabilities and resources to clean; If, as a user, you spill a chemical/hazardous material and are capable of cleaning the spill, follow the procedures. Small amount (volume) no inhalation hazard (i.e., no toxic vapor or toxic dust) does not. Classifying spills as minor or major response procedures vary depending on whether the spill event is considered. Minor Spill And Major Spill.
From www.slideserve.com
PPT Chemical Spill Procedures PowerPoint Presentation, free download Minor Spill And Major Spill The following is not part of the model spill procedures but is provided for your information. Major chemical spill* within capabilities and resources to clean; Classifying spills as minor or major response procedures vary depending on whether the spill event is considered a “minor” or “major” spill. If, as a user, you spill a chemical/hazardous material and are capable of. Minor Spill And Major Spill.
From wiringfloalmcandamry83.z21.web.core.windows.net
Body Fluid Spill Kit Contents List Minor Spill And Major Spill Do not clean up spills (major or minor) if you don’t know. Small amount (volume) no inhalation hazard (i.e., no toxic vapor or toxic dust) does not. The following is not part of the model spill procedures but is provided for your information. If, as a user, you spill a chemical/hazardous material and are capable of cleaning the spill, follow. Minor Spill And Major Spill.
From www.slideserve.com
PPT Chemical Spill Procedures PowerPoint Presentation, free download Minor Spill And Major Spill Small amount (volume) no inhalation hazard (i.e., no toxic vapor or toxic dust) does not. The following is not part of the model spill procedures but is provided for your information. Do not clean up spills (major or minor) if you don’t know. Classifying spills as minor or major response procedures vary depending on whether the spill event is considered. Minor Spill And Major Spill.
From www.youtube.com
Minor / Major Spill Management (Vomitous) YouTube Minor Spill And Major Spill Small amount (volume) no inhalation hazard (i.e., no toxic vapor or toxic dust) does not. If, as a user, you spill a chemical/hazardous material and are capable of cleaning the spill, follow the procedures. The following is not part of the model spill procedures but is provided for your information. Major chemical spill* within capabilities and resources to clean; Do. Minor Spill And Major Spill.
From www.scribd.com
What's Minor,Medium and Major Oil Spills.pdf PDF Minor Spill And Major Spill Major chemical spill* within capabilities and resources to clean; If, as a user, you spill a chemical/hazardous material and are capable of cleaning the spill, follow the procedures. Do not clean up spills (major or minor) if you don’t know. Classifying spills as minor or major response procedures vary depending on whether the spill event is considered a “minor” or. Minor Spill And Major Spill.
From issuu.com
Spill Response Guide by Blackwoods Issuu Minor Spill And Major Spill If, as a user, you spill a chemical/hazardous material and are capable of cleaning the spill, follow the procedures. Major chemical spill* within capabilities and resources to clean; The following is not part of the model spill procedures but is provided for your information. Do not clean up spills (major or minor) if you don’t know. Small amount (volume) no. Minor Spill And Major Spill.
From studylib.net
FM SOP Minor Spill Response Facilities Management Minor Spill And Major Spill Do not clean up spills (major or minor) if you don’t know. If, as a user, you spill a chemical/hazardous material and are capable of cleaning the spill, follow the procedures. The following is not part of the model spill procedures but is provided for your information. Major chemical spill* within capabilities and resources to clean; Classifying spills as minor. Minor Spill And Major Spill.
From ludlums.com
Minor Spill Decontamination Kit Ludlum Measurements Inc. Minor Spill And Major Spill Major chemical spill* within capabilities and resources to clean; Classifying spills as minor or major response procedures vary depending on whether the spill event is considered a “minor” or “major” spill. Do not clean up spills (major or minor) if you don’t know. If, as a user, you spill a chemical/hazardous material and are capable of cleaning the spill, follow. Minor Spill And Major Spill.
From radiologykey.com
Radioactive Spills Radiology Key Minor Spill And Major Spill Small amount (volume) no inhalation hazard (i.e., no toxic vapor or toxic dust) does not. The following is not part of the model spill procedures but is provided for your information. If, as a user, you spill a chemical/hazardous material and are capable of cleaning the spill, follow the procedures. Major chemical spill* within capabilities and resources to clean; Classifying. Minor Spill And Major Spill.
From laboratorysafetyandmanagement.blogspot.com
Laboratory Safety and Management Radioactive Spill Emergency Response Minor Spill And Major Spill Major chemical spill* within capabilities and resources to clean; Small amount (volume) no inhalation hazard (i.e., no toxic vapor or toxic dust) does not. Classifying spills as minor or major response procedures vary depending on whether the spill event is considered a “minor” or “major” spill. Do not clean up spills (major or minor) if you don’t know. The following. Minor Spill And Major Spill.
From laboratorysafetyandmanagement.blogspot.com
Laboratory Safety and Management Radioactive Spill Emergency Response Minor Spill And Major Spill Small amount (volume) no inhalation hazard (i.e., no toxic vapor or toxic dust) does not. Classifying spills as minor or major response procedures vary depending on whether the spill event is considered a “minor” or “major” spill. The following is not part of the model spill procedures but is provided for your information. If, as a user, you spill a. Minor Spill And Major Spill.
From www.slideserve.com
PPT Hazardous Materials Management in Schools PowerPoint Presentation Minor Spill And Major Spill Do not clean up spills (major or minor) if you don’t know. Major chemical spill* within capabilities and resources to clean; The following is not part of the model spill procedures but is provided for your information. Small amount (volume) no inhalation hazard (i.e., no toxic vapor or toxic dust) does not. If, as a user, you spill a chemical/hazardous. Minor Spill And Major Spill.