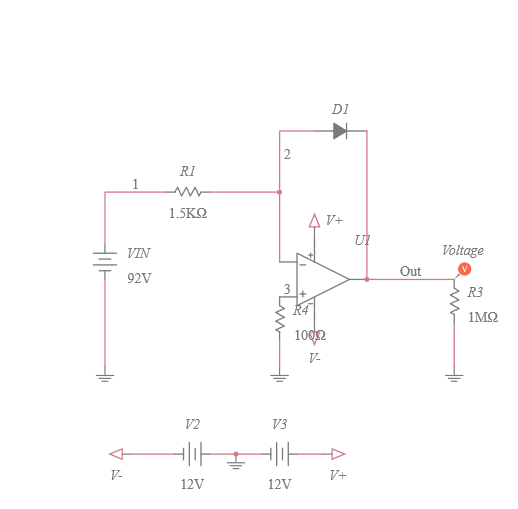
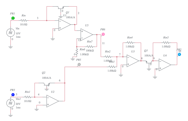
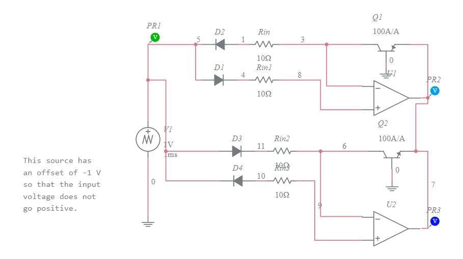
Logarithmic Amplifier Graph . This current then feeds \(r_f\), which produces the output voltage. Note that the transistor is used to turn the input voltage into an input current, with a log function. The factor in a log amplifier is a component that shows logarithmic features which when exits in the feedback loop of the operational amplifier. The scale of the horizontal axis (the input) is logarithmic, and. The term log amp, as it is generally understood in communications technology, refers to a device which calculates the log of an input signal's envelope. What does that mean in practice? The scale of the horizontal axis (the input). The theory and construction of these circuits are actually readily understood. Take a look a the scope photo below. A logarithmic amplifier, or a log amplifier, is an electronic circuit that produces an output that is proportional to the logarithm of the applied. Figure 1 shows an amplifier that provides a logarithmic output for a linear input current or voltage. A graph of the transfer characteristic of a log amp is shown in figure 2.
from www.multisim.com
Note that the transistor is used to turn the input voltage into an input current, with a log function. The factor in a log amplifier is a component that shows logarithmic features which when exits in the feedback loop of the operational amplifier. The scale of the horizontal axis (the input). What does that mean in practice? The scale of the horizontal axis (the input) is logarithmic, and. The theory and construction of these circuits are actually readily understood. Figure 1 shows an amplifier that provides a logarithmic output for a linear input current or voltage. A logarithmic amplifier, or a log amplifier, is an electronic circuit that produces an output that is proportional to the logarithm of the applied. This current then feeds \(r_f\), which produces the output voltage. The term log amp, as it is generally understood in communications technology, refers to a device which calculates the log of an input signal's envelope.
Logarithmic Amplifier (Diode Feedback, Positive Input Negative Output
Logarithmic Amplifier Graph A logarithmic amplifier, or a log amplifier, is an electronic circuit that produces an output that is proportional to the logarithm of the applied. Take a look a the scope photo below. A graph of the transfer characteristic of a log amp is shown in figure 2. A logarithmic amplifier, or a log amplifier, is an electronic circuit that produces an output that is proportional to the logarithm of the applied. The scale of the horizontal axis (the input) is logarithmic, and. The factor in a log amplifier is a component that shows logarithmic features which when exits in the feedback loop of the operational amplifier. The term log amp, as it is generally understood in communications technology, refers to a device which calculates the log of an input signal's envelope. What does that mean in practice? The scale of the horizontal axis (the input). The theory and construction of these circuits are actually readily understood. This current then feeds \(r_f\), which produces the output voltage. Figure 1 shows an amplifier that provides a logarithmic output for a linear input current or voltage. Note that the transistor is used to turn the input voltage into an input current, with a log function.
From www.circuits-diy.com
Simple Log Amplifier Circuit Logarithmic Amplifier Graph A logarithmic amplifier, or a log amplifier, is an electronic circuit that produces an output that is proportional to the logarithm of the applied. Figure 1 shows an amplifier that provides a logarithmic output for a linear input current or voltage. This current then feeds \(r_f\), which produces the output voltage. A graph of the transfer characteristic of a log. Logarithmic Amplifier Graph.
From klabbzffa.blob.core.windows.net
Logarithmic Amplifier Image at Douglas Guzik blog Logarithmic Amplifier Graph The scale of the horizontal axis (the input) is logarithmic, and. This current then feeds \(r_f\), which produces the output voltage. A graph of the transfer characteristic of a log amp is shown in figure 2. Figure 1 shows an amplifier that provides a logarithmic output for a linear input current or voltage. The theory and construction of these circuits. Logarithmic Amplifier Graph.
From xi8.me
LOG AND ANTILOG AMPLIFIER PDF Logarithmic Amplifier Graph Take a look a the scope photo below. Note that the transistor is used to turn the input voltage into an input current, with a log function. This current then feeds \(r_f\), which produces the output voltage. The scale of the horizontal axis (the input) is logarithmic, and. Figure 1 shows an amplifier that provides a logarithmic output for a. Logarithmic Amplifier Graph.
From www.scribd.com
Logarithmic Amplifier Amplifier Logarithm Logarithmic Amplifier Graph The scale of the horizontal axis (the input) is logarithmic, and. A graph of the transfer characteristic of a log amp is shown in figure 2. The theory and construction of these circuits are actually readily understood. What does that mean in practice? A logarithmic amplifier, or a log amplifier, is an electronic circuit that produces an output that is. Logarithmic Amplifier Graph.
From www.changpuak.ch
Logarithmic Amplifier with AD8307 from Analog Devices Logarithmic Amplifier Graph Take a look a the scope photo below. The factor in a log amplifier is a component that shows logarithmic features which when exits in the feedback loop of the operational amplifier. The scale of the horizontal axis (the input) is logarithmic, and. Figure 1 shows an amplifier that provides a logarithmic output for a linear input current or voltage.. Logarithmic Amplifier Graph.
From circuitdiagramsfree.blogspot.com
Logarithmic Amplifier Circuit Diagram CIRCUIT DIAGRAMS FREE Logarithmic Amplifier Graph The term log amp, as it is generally understood in communications technology, refers to a device which calculates the log of an input signal's envelope. Figure 1 shows an amplifier that provides a logarithmic output for a linear input current or voltage. What does that mean in practice? The scale of the horizontal axis (the input). A graph of the. Logarithmic Amplifier Graph.
From www.slideserve.com
PPT Basic Electronics part 4 Operational Amplifier PowerPoint Logarithmic Amplifier Graph A logarithmic amplifier, or a log amplifier, is an electronic circuit that produces an output that is proportional to the logarithm of the applied. The scale of the horizontal axis (the input) is logarithmic, and. A graph of the transfer characteristic of a log amp is shown in figure 2. The factor in a log amplifier is a component that. Logarithmic Amplifier Graph.
From www.multisim.com
Logarithmic Amplifier (BJT Feedback, Negative Input Positive Output Logarithmic Amplifier Graph The scale of the horizontal axis (the input). Figure 1 shows an amplifier that provides a logarithmic output for a linear input current or voltage. The theory and construction of these circuits are actually readily understood. A graph of the transfer characteristic of a log amp is shown in figure 2. This current then feeds \(r_f\), which produces the output. Logarithmic Amplifier Graph.
From www.youtube.com
Log amplifier using opamp Logarithmic Amplifier YouTube Logarithmic Amplifier Graph Note that the transistor is used to turn the input voltage into an input current, with a log function. Figure 1 shows an amplifier that provides a logarithmic output for a linear input current or voltage. The theory and construction of these circuits are actually readily understood. Take a look a the scope photo below. A graph of the transfer. Logarithmic Amplifier Graph.
From www.circuits-diy.com
Log Amplifier Logarithmic Amplifier Graph This current then feeds \(r_f\), which produces the output voltage. Take a look a the scope photo below. What does that mean in practice? The factor in a log amplifier is a component that shows logarithmic features which when exits in the feedback loop of the operational amplifier. A graph of the transfer characteristic of a log amp is shown. Logarithmic Amplifier Graph.
From www.studypool.com
SOLUTION Log and antilog amplifier circuit diagram with graph Studypool Logarithmic Amplifier Graph What does that mean in practice? This current then feeds \(r_f\), which produces the output voltage. A graph of the transfer characteristic of a log amp is shown in figure 2. The theory and construction of these circuits are actually readily understood. Note that the transistor is used to turn the input voltage into an input current, with a log. Logarithmic Amplifier Graph.
From www.monolithicpower.com
Operational Amplifier Basics, Types and Uses Article MPS Logarithmic Amplifier Graph A logarithmic amplifier, or a log amplifier, is an electronic circuit that produces an output that is proportional to the logarithm of the applied. The term log amp, as it is generally understood in communications technology, refers to a device which calculates the log of an input signal's envelope. A graph of the transfer characteristic of a log amp is. Logarithmic Amplifier Graph.
From klabbzffa.blob.core.windows.net
Logarithmic Amplifier Image at Douglas Guzik blog Logarithmic Amplifier Graph Take a look a the scope photo below. The scale of the horizontal axis (the input). A logarithmic amplifier, or a log amplifier, is an electronic circuit that produces an output that is proportional to the logarithm of the applied. What does that mean in practice? The factor in a log amplifier is a component that shows logarithmic features which. Logarithmic Amplifier Graph.
From www.ed-thelen.org
A Logarithmic Amplifier Logarithmic Amplifier Graph A graph of the transfer characteristic of a log amp is shown in figure 2. A logarithmic amplifier, or a log amplifier, is an electronic circuit that produces an output that is proportional to the logarithm of the applied. The scale of the horizontal axis (the input). The factor in a log amplifier is a component that shows logarithmic features. Logarithmic Amplifier Graph.
From loetbkgen.blob.core.windows.net
Logarithmic Amplifier Equation at Gina Taggart blog Logarithmic Amplifier Graph Note that the transistor is used to turn the input voltage into an input current, with a log function. This current then feeds \(r_f\), which produces the output voltage. What does that mean in practice? The theory and construction of these circuits are actually readily understood. The scale of the horizontal axis (the input) is logarithmic, and. The scale of. Logarithmic Amplifier Graph.
From www.digikey.in
Logarithmic Amplifiers Scale Input Signals DigiKey Logarithmic Amplifier Graph A logarithmic amplifier, or a log amplifier, is an electronic circuit that produces an output that is proportional to the logarithm of the applied. Note that the transistor is used to turn the input voltage into an input current, with a log function. A graph of the transfer characteristic of a log amp is shown in figure 2. The scale. Logarithmic Amplifier Graph.
From itecnotes.com
Amplifier Logarithmic MultiStage Amplifier Valuable Tech Notes Logarithmic Amplifier Graph The theory and construction of these circuits are actually readily understood. The scale of the horizontal axis (the input). A logarithmic amplifier, or a log amplifier, is an electronic circuit that produces an output that is proportional to the logarithm of the applied. Figure 1 shows an amplifier that provides a logarithmic output for a linear input current or voltage.. Logarithmic Amplifier Graph.
From www.researchgate.net
(a) Logarithmic amplifier circuit with offset cancellation feedback Logarithmic Amplifier Graph What does that mean in practice? The scale of the horizontal axis (the input). The theory and construction of these circuits are actually readily understood. Take a look a the scope photo below. Note that the transistor is used to turn the input voltage into an input current, with a log function. A graph of the transfer characteristic of a. Logarithmic Amplifier Graph.
From e2e.ti.com
logarithmic amplification Amplifiers forum Amplifiers TI E2E Logarithmic Amplifier Graph The factor in a log amplifier is a component that shows logarithmic features which when exits in the feedback loop of the operational amplifier. The term log amp, as it is generally understood in communications technology, refers to a device which calculates the log of an input signal's envelope. A logarithmic amplifier, or a log amplifier, is an electronic circuit. Logarithmic Amplifier Graph.
From www.youtube.com
Logarithmic Amplifier Design with Op Amp, BJT transistor, Thin Film Logarithmic Amplifier Graph This current then feeds \(r_f\), which produces the output voltage. The scale of the horizontal axis (the input) is logarithmic, and. The factor in a log amplifier is a component that shows logarithmic features which when exits in the feedback loop of the operational amplifier. Take a look a the scope photo below. The term log amp, as it is. Logarithmic Amplifier Graph.
From www.changpuak.ch
Logarithmic Amplifier with AD8307 from Analog Devices Logarithmic Amplifier Graph A logarithmic amplifier, or a log amplifier, is an electronic circuit that produces an output that is proportional to the logarithm of the applied. The factor in a log amplifier is a component that shows logarithmic features which when exits in the feedback loop of the operational amplifier. The scale of the horizontal axis (the input). What does that mean. Logarithmic Amplifier Graph.
From www.researchgate.net
Fig Logarithmic Amplifier Using Matched Transistors Download Logarithmic Amplifier Graph What does that mean in practice? This current then feeds \(r_f\), which produces the output voltage. Note that the transistor is used to turn the input voltage into an input current, with a log function. The scale of the horizontal axis (the input) is logarithmic, and. The factor in a log amplifier is a component that shows logarithmic features which. Logarithmic Amplifier Graph.
From www.multisim.com
logarithmic amp Multisim Live Logarithmic Amplifier Graph A graph of the transfer characteristic of a log amp is shown in figure 2. The factor in a log amplifier is a component that shows logarithmic features which when exits in the feedback loop of the operational amplifier. The scale of the horizontal axis (the input) is logarithmic, and. The theory and construction of these circuits are actually readily. Logarithmic Amplifier Graph.
From bestengineeringprojects.com
Logarithmic Amplifier using Diode and Transistor Engineering Projects Logarithmic Amplifier Graph Note that the transistor is used to turn the input voltage into an input current, with a log function. A logarithmic amplifier, or a log amplifier, is an electronic circuit that produces an output that is proportional to the logarithm of the applied. The scale of the horizontal axis (the input) is logarithmic, and. This current then feeds \(r_f\), which. Logarithmic Amplifier Graph.
From www.researchgate.net
Analogue electronic circuits. a, Inverting amplifier, b, integrating Logarithmic Amplifier Graph The term log amp, as it is generally understood in communications technology, refers to a device which calculates the log of an input signal's envelope. What does that mean in practice? The theory and construction of these circuits are actually readily understood. Take a look a the scope photo below. This current then feeds \(r_f\), which produces the output voltage.. Logarithmic Amplifier Graph.
From www.studypool.com
SOLUTION Log and antilog amplifier circuit diagram with graph Studypool Logarithmic Amplifier Graph A logarithmic amplifier, or a log amplifier, is an electronic circuit that produces an output that is proportional to the logarithm of the applied. Note that the transistor is used to turn the input voltage into an input current, with a log function. This current then feeds \(r_f\), which produces the output voltage. A graph of the transfer characteristic of. Logarithmic Amplifier Graph.
From www.multisim.com
Logarithmic Amplifier (BJT Feedback, Negative Input Positive Output Logarithmic Amplifier Graph The scale of the horizontal axis (the input) is logarithmic, and. Note that the transistor is used to turn the input voltage into an input current, with a log function. The scale of the horizontal axis (the input). A graph of the transfer characteristic of a log amp is shown in figure 2. Figure 1 shows an amplifier that provides. Logarithmic Amplifier Graph.
From www.multisim.com
Copy of Logarithmic Amplifier (BJT Feedback, Positive Input Negative Logarithmic Amplifier Graph The scale of the horizontal axis (the input) is logarithmic, and. The scale of the horizontal axis (the input). The factor in a log amplifier is a component that shows logarithmic features which when exits in the feedback loop of the operational amplifier. Take a look a the scope photo below. A logarithmic amplifier, or a log amplifier, is an. Logarithmic Amplifier Graph.
From www.multisim.com
Logarithmic Amplifier (Diode Feedback, Positive Input Negative Output Logarithmic Amplifier Graph A graph of the transfer characteristic of a log amp is shown in figure 2. This current then feeds \(r_f\), which produces the output voltage. The term log amp, as it is generally understood in communications technology, refers to a device which calculates the log of an input signal's envelope. The theory and construction of these circuits are actually readily. Logarithmic Amplifier Graph.
From www.researchgate.net
Current vs . time using a logarithmic amplifier. (a) shows an example Logarithmic Amplifier Graph A logarithmic amplifier, or a log amplifier, is an electronic circuit that produces an output that is proportional to the logarithm of the applied. Figure 1 shows an amplifier that provides a logarithmic output for a linear input current or voltage. The scale of the horizontal axis (the input) is logarithmic, and. The scale of the horizontal axis (the input).. Logarithmic Amplifier Graph.
From ez.analog.com
AD8306 Logarithmic Amplifier Noise Q&A Amplifiers EngineerZone Logarithmic Amplifier Graph A graph of the transfer characteristic of a log amp is shown in figure 2. The term log amp, as it is generally understood in communications technology, refers to a device which calculates the log of an input signal's envelope. The scale of the horizontal axis (the input) is logarithmic, and. The factor in a log amplifier is a component. Logarithmic Amplifier Graph.
From e2e.ti.com
logarithmic amplification Amplifiers forum Amplifiers TI E2E Logarithmic Amplifier Graph The theory and construction of these circuits are actually readily understood. A logarithmic amplifier, or a log amplifier, is an electronic circuit that produces an output that is proportional to the logarithm of the applied. The term log amp, as it is generally understood in communications technology, refers to a device which calculates the log of an input signal's envelope.. Logarithmic Amplifier Graph.
From www.researchgate.net
a Block diagram of the piecewise approximation logarithmic amplifier, b Logarithmic Amplifier Graph Note that the transistor is used to turn the input voltage into an input current, with a log function. What does that mean in practice? A logarithmic amplifier, or a log amplifier, is an electronic circuit that produces an output that is proportional to the logarithm of the applied. A graph of the transfer characteristic of a log amp is. Logarithmic Amplifier Graph.
From www.researchgate.net
Schematic diagram of the logarithmic amplifier. Download Scientific Logarithmic Amplifier Graph The scale of the horizontal axis (the input). The theory and construction of these circuits are actually readily understood. A logarithmic amplifier, or a log amplifier, is an electronic circuit that produces an output that is proportional to the logarithm of the applied. Take a look a the scope photo below. The scale of the horizontal axis (the input) is. Logarithmic Amplifier Graph.
From bestengineeringprojects.com
Logarithmic Amplifier using Diode and Transistor Engineering Projects Logarithmic Amplifier Graph The scale of the horizontal axis (the input). Figure 1 shows an amplifier that provides a logarithmic output for a linear input current or voltage. A logarithmic amplifier, or a log amplifier, is an electronic circuit that produces an output that is proportional to the logarithm of the applied. This current then feeds \(r_f\), which produces the output voltage. Note. Logarithmic Amplifier Graph.