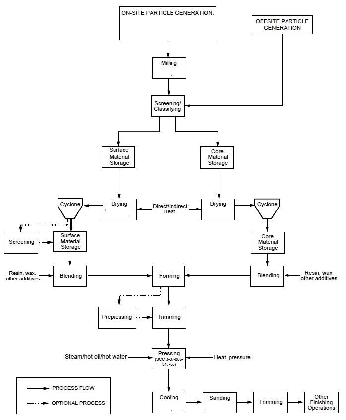
Particle Board Manufacturing Process Flow Chart . Waste wood particles from all variety of timbers. Generate process heat for manufacturing would be a favorable decision in terms of the environment and resource depletion. Particleboard, also called chipboard (short: The general steps used to produce mdf include mechanical pulping of wood chips to fibers (refining), drying, blending fibers with resin and sometimes wax, forming the resinated material. Figure 4 process flow for the production of particleboard. The general steps used to produce particleboard include raw material procurement or generation, classifying by size, drying, blending with resin. This paper presents a research on the environmental impacts of particleboards produced from wastes, based on a comparative life. 3.3.2.1 transportation process transportation is the first process of product.
from www.researchgate.net
The general steps used to produce particleboard include raw material procurement or generation, classifying by size, drying, blending with resin. Waste wood particles from all variety of timbers. The general steps used to produce mdf include mechanical pulping of wood chips to fibers (refining), drying, blending fibers with resin and sometimes wax, forming the resinated material. Figure 4 process flow for the production of particleboard. Generate process heat for manufacturing would be a favorable decision in terms of the environment and resource depletion. Particleboard, also called chipboard (short: 3.3.2.1 transportation process transportation is the first process of product. This paper presents a research on the environmental impacts of particleboards produced from wastes, based on a comparative life.
Flowchart of particleboard under study (laboratorial scale). Download
Particle Board Manufacturing Process Flow Chart Figure 4 process flow for the production of particleboard. The general steps used to produce particleboard include raw material procurement or generation, classifying by size, drying, blending with resin. 3.3.2.1 transportation process transportation is the first process of product. The general steps used to produce mdf include mechanical pulping of wood chips to fibers (refining), drying, blending fibers with resin and sometimes wax, forming the resinated material. Waste wood particles from all variety of timbers. This paper presents a research on the environmental impacts of particleboards produced from wastes, based on a comparative life. Particleboard, also called chipboard (short: Generate process heat for manufacturing would be a favorable decision in terms of the environment and resource depletion. Figure 4 process flow for the production of particleboard.
From barneymachinery.com
Efficient Particle Board Manufacturing Process for HighQuality Particle Board Manufacturing Process Flow Chart 3.3.2.1 transportation process transportation is the first process of product. The general steps used to produce particleboard include raw material procurement or generation, classifying by size, drying, blending with resin. This paper presents a research on the environmental impacts of particleboards produced from wastes, based on a comparative life. Particleboard, also called chipboard (short: Figure 4 process flow for the. Particle Board Manufacturing Process Flow Chart.
From www.youtube.com
Particle Board (Wood Base) Manufacturing Plant YouTube Particle Board Manufacturing Process Flow Chart Waste wood particles from all variety of timbers. Particleboard, also called chipboard (short: This paper presents a research on the environmental impacts of particleboards produced from wastes, based on a comparative life. Generate process heat for manufacturing would be a favorable decision in terms of the environment and resource depletion. The general steps used to produce particleboard include raw material. Particle Board Manufacturing Process Flow Chart.
From rimbapartikel.com
Particle Board Production Process PT Rimba Partikel Indonesia Particle Board Manufacturing Process Flow Chart Figure 4 process flow for the production of particleboard. Waste wood particles from all variety of timbers. The general steps used to produce particleboard include raw material procurement or generation, classifying by size, drying, blending with resin. The general steps used to produce mdf include mechanical pulping of wood chips to fibers (refining), drying, blending fibers with resin and sometimes. Particle Board Manufacturing Process Flow Chart.
From labbyag.es
Particle Board Manufacturing Process Flow Chart Labb by AG Particle Board Manufacturing Process Flow Chart Figure 4 process flow for the production of particleboard. Particleboard, also called chipboard (short: Waste wood particles from all variety of timbers. Generate process heat for manufacturing would be a favorable decision in terms of the environment and resource depletion. This paper presents a research on the environmental impacts of particleboards produced from wastes, based on a comparative life. The. Particle Board Manufacturing Process Flow Chart.
From www.researchgate.net
Particleboard production flow chart (Varga et al., 2004) Download Particle Board Manufacturing Process Flow Chart Waste wood particles from all variety of timbers. This paper presents a research on the environmental impacts of particleboards produced from wastes, based on a comparative life. Figure 4 process flow for the production of particleboard. 3.3.2.1 transportation process transportation is the first process of product. Particleboard, also called chipboard (short: Generate process heat for manufacturing would be a favorable. Particle Board Manufacturing Process Flow Chart.
From boardmix.com
Mastering Manufacturing Flow Charts A StepbyStep Guide Particle Board Manufacturing Process Flow Chart This paper presents a research on the environmental impacts of particleboards produced from wastes, based on a comparative life. 3.3.2.1 transportation process transportation is the first process of product. Waste wood particles from all variety of timbers. The general steps used to produce mdf include mechanical pulping of wood chips to fibers (refining), drying, blending fibers with resin and sometimes. Particle Board Manufacturing Process Flow Chart.
From ponasa.condesan-ecoandes.org
Particle Board Manufacturing Process Flow Chart Ponasa Particle Board Manufacturing Process Flow Chart This paper presents a research on the environmental impacts of particleboards produced from wastes, based on a comparative life. Particleboard, also called chipboard (short: Figure 4 process flow for the production of particleboard. Waste wood particles from all variety of timbers. The general steps used to produce particleboard include raw material procurement or generation, classifying by size, drying, blending with. Particle Board Manufacturing Process Flow Chart.
From old.sermitsiaq.ag
Manufacturing Process Flow Chart Template Particle Board Manufacturing Process Flow Chart Generate process heat for manufacturing would be a favorable decision in terms of the environment and resource depletion. This paper presents a research on the environmental impacts of particleboards produced from wastes, based on a comparative life. The general steps used to produce particleboard include raw material procurement or generation, classifying by size, drying, blending with resin. Waste wood particles. Particle Board Manufacturing Process Flow Chart.
From www.researchgate.net
Flowchart of panel board process. Download Scientific Diagram Particle Board Manufacturing Process Flow Chart Figure 4 process flow for the production of particleboard. Generate process heat for manufacturing would be a favorable decision in terms of the environment and resource depletion. This paper presents a research on the environmental impacts of particleboards produced from wastes, based on a comparative life. Waste wood particles from all variety of timbers. The general steps used to produce. Particle Board Manufacturing Process Flow Chart.
From labbyag.es
Particle Board Manufacturing Process Flow Chart Labb by AG Particle Board Manufacturing Process Flow Chart Generate process heat for manufacturing would be a favorable decision in terms of the environment and resource depletion. This paper presents a research on the environmental impacts of particleboards produced from wastes, based on a comparative life. The general steps used to produce particleboard include raw material procurement or generation, classifying by size, drying, blending with resin. The general steps. Particle Board Manufacturing Process Flow Chart.
From extension.okstate.edu
Use of Wood Composite Panels as Substrate for Manufacturing Particle Board Manufacturing Process Flow Chart Waste wood particles from all variety of timbers. The general steps used to produce mdf include mechanical pulping of wood chips to fibers (refining), drying, blending fibers with resin and sometimes wax, forming the resinated material. Particleboard, also called chipboard (short: Generate process heat for manufacturing would be a favorable decision in terms of the environment and resource depletion. Figure. Particle Board Manufacturing Process Flow Chart.
From www.researchgate.net
Flowchart for production of particle boards from cotton stalks Particle Board Manufacturing Process Flow Chart Particleboard, also called chipboard (short: 3.3.2.1 transportation process transportation is the first process of product. The general steps used to produce mdf include mechanical pulping of wood chips to fibers (refining), drying, blending fibers with resin and sometimes wax, forming the resinated material. This paper presents a research on the environmental impacts of particleboards produced from wastes, based on a. Particle Board Manufacturing Process Flow Chart.
From evergreengroup.com.my
Manufacturing Process Particle Board Manufacturing Process Flow Chart This paper presents a research on the environmental impacts of particleboards produced from wastes, based on a comparative life. Figure 4 process flow for the production of particleboard. Waste wood particles from all variety of timbers. Particleboard, also called chipboard (short: The general steps used to produce mdf include mechanical pulping of wood chips to fibers (refining), drying, blending fibers. Particle Board Manufacturing Process Flow Chart.
From labbyag.es
Particle Board Manufacturing Process Flow Chart Labb by AG Particle Board Manufacturing Process Flow Chart Figure 4 process flow for the production of particleboard. The general steps used to produce mdf include mechanical pulping of wood chips to fibers (refining), drying, blending fibers with resin and sometimes wax, forming the resinated material. Particleboard, also called chipboard (short: 3.3.2.1 transportation process transportation is the first process of product. This paper presents a research on the environmental. Particle Board Manufacturing Process Flow Chart.
From article.sapub.org
Production of Particle Boards from Sugarcane Bagasse and Euphorbia Sap Particle Board Manufacturing Process Flow Chart The general steps used to produce mdf include mechanical pulping of wood chips to fibers (refining), drying, blending fibers with resin and sometimes wax, forming the resinated material. The general steps used to produce particleboard include raw material procurement or generation, classifying by size, drying, blending with resin. Figure 4 process flow for the production of particleboard. 3.3.2.1 transportation process. Particle Board Manufacturing Process Flow Chart.
From www.researchgate.net
Flowchart of particleboard under study (laboratorial scale). Download Particle Board Manufacturing Process Flow Chart Waste wood particles from all variety of timbers. Particleboard, also called chipboard (short: Generate process heat for manufacturing would be a favorable decision in terms of the environment and resource depletion. 3.3.2.1 transportation process transportation is the first process of product. Figure 4 process flow for the production of particleboard. The general steps used to produce particleboard include raw material. Particle Board Manufacturing Process Flow Chart.
From www.researchgate.net
Process flow diagram of particleboard manufacture Download Scientific Particle Board Manufacturing Process Flow Chart Figure 4 process flow for the production of particleboard. The general steps used to produce particleboard include raw material procurement or generation, classifying by size, drying, blending with resin. Generate process heat for manufacturing would be a favorable decision in terms of the environment and resource depletion. Waste wood particles from all variety of timbers. The general steps used to. Particle Board Manufacturing Process Flow Chart.
From www.sourcifychina.com
Particle Board Manufacturing Guide Sourcing, Types, Applications Particle Board Manufacturing Process Flow Chart 3.3.2.1 transportation process transportation is the first process of product. Particleboard, also called chipboard (short: This paper presents a research on the environmental impacts of particleboards produced from wastes, based on a comparative life. The general steps used to produce mdf include mechanical pulping of wood chips to fibers (refining), drying, blending fibers with resin and sometimes wax, forming the. Particle Board Manufacturing Process Flow Chart.
From processflowsheets.blogspot.com
Process flow sheets Flow sheet of particle board making process Particle Board Manufacturing Process Flow Chart 3.3.2.1 transportation process transportation is the first process of product. The general steps used to produce particleboard include raw material procurement or generation, classifying by size, drying, blending with resin. Particleboard, also called chipboard (short: Figure 4 process flow for the production of particleboard. This paper presents a research on the environmental impacts of particleboards produced from wastes, based on. Particle Board Manufacturing Process Flow Chart.
From www.researchgate.net
The fiberboard manufacturing flow diagram. Download Scientific Diagram Particle Board Manufacturing Process Flow Chart Waste wood particles from all variety of timbers. 3.3.2.1 transportation process transportation is the first process of product. The general steps used to produce particleboard include raw material procurement or generation, classifying by size, drying, blending with resin. The general steps used to produce mdf include mechanical pulping of wood chips to fibers (refining), drying, blending fibers with resin and. Particle Board Manufacturing Process Flow Chart.
From www.researchgate.net
Flow diagram of particleboard panel production process A extracted Particle Board Manufacturing Process Flow Chart Waste wood particles from all variety of timbers. Particleboard, also called chipboard (short: The general steps used to produce particleboard include raw material procurement or generation, classifying by size, drying, blending with resin. Generate process heat for manufacturing would be a favorable decision in terms of the environment and resource depletion. 3.3.2.1 transportation process transportation is the first process of. Particle Board Manufacturing Process Flow Chart.
From www.researchgate.net
Flowchart of particleboard under study (laboratorial scale). Download Particle Board Manufacturing Process Flow Chart 3.3.2.1 transportation process transportation is the first process of product. The general steps used to produce particleboard include raw material procurement or generation, classifying by size, drying, blending with resin. The general steps used to produce mdf include mechanical pulping of wood chips to fibers (refining), drying, blending fibers with resin and sometimes wax, forming the resinated material. Generate process. Particle Board Manufacturing Process Flow Chart.
From www.researchgate.net
Flow sheet diagram of a typical particleboard manufacturing process Particle Board Manufacturing Process Flow Chart Particleboard, also called chipboard (short: This paper presents a research on the environmental impacts of particleboards produced from wastes, based on a comparative life. 3.3.2.1 transportation process transportation is the first process of product. The general steps used to produce mdf include mechanical pulping of wood chips to fibers (refining), drying, blending fibers with resin and sometimes wax, forming the. Particle Board Manufacturing Process Flow Chart.
From www.templateegg.com
Manufacturing Process Flow Chart PDF Particle Board Manufacturing Process Flow Chart The general steps used to produce mdf include mechanical pulping of wood chips to fibers (refining), drying, blending fibers with resin and sometimes wax, forming the resinated material. This paper presents a research on the environmental impacts of particleboards produced from wastes, based on a comparative life. Waste wood particles from all variety of timbers. Generate process heat for manufacturing. Particle Board Manufacturing Process Flow Chart.
From labbyag.es
Particle Board Manufacturing Process Flow Chart Labb by AG Particle Board Manufacturing Process Flow Chart The general steps used to produce mdf include mechanical pulping of wood chips to fibers (refining), drying, blending fibers with resin and sometimes wax, forming the resinated material. Waste wood particles from all variety of timbers. This paper presents a research on the environmental impacts of particleboards produced from wastes, based on a comparative life. Generate process heat for manufacturing. Particle Board Manufacturing Process Flow Chart.
From www.researchgate.net
Flow sheet of MDF manufacture Download Scientific Diagram Particle Board Manufacturing Process Flow Chart Figure 4 process flow for the production of particleboard. Generate process heat for manufacturing would be a favorable decision in terms of the environment and resource depletion. 3.3.2.1 transportation process transportation is the first process of product. This paper presents a research on the environmental impacts of particleboards produced from wastes, based on a comparative life. Waste wood particles from. Particle Board Manufacturing Process Flow Chart.
From labbyag.es
Particle Board Manufacturing Process Flow Chart Labb by AG Particle Board Manufacturing Process Flow Chart 3.3.2.1 transportation process transportation is the first process of product. Figure 4 process flow for the production of particleboard. Particleboard, also called chipboard (short: Waste wood particles from all variety of timbers. The general steps used to produce mdf include mechanical pulping of wood chips to fibers (refining), drying, blending fibers with resin and sometimes wax, forming the resinated material.. Particle Board Manufacturing Process Flow Chart.
From www.electronicsandyou.com
PCB Manufacturing Process How are PCB Made (Flowchart) Particle Board Manufacturing Process Flow Chart The general steps used to produce mdf include mechanical pulping of wood chips to fibers (refining), drying, blending fibers with resin and sometimes wax, forming the resinated material. 3.3.2.1 transportation process transportation is the first process of product. Figure 4 process flow for the production of particleboard. Generate process heat for manufacturing would be a favorable decision in terms of. Particle Board Manufacturing Process Flow Chart.
From www.esshelf.com
What is particle board? How particle board is made? to Esshelf Particle Board Manufacturing Process Flow Chart Particleboard, also called chipboard (short: The general steps used to produce particleboard include raw material procurement or generation, classifying by size, drying, blending with resin. This paper presents a research on the environmental impacts of particleboards produced from wastes, based on a comparative life. The general steps used to produce mdf include mechanical pulping of wood chips to fibers (refining),. Particle Board Manufacturing Process Flow Chart.
From www.vrogue.co
Process Flow Diagram Of The Particleboard Production vrogue.co Particle Board Manufacturing Process Flow Chart This paper presents a research on the environmental impacts of particleboards produced from wastes, based on a comparative life. The general steps used to produce mdf include mechanical pulping of wood chips to fibers (refining), drying, blending fibers with resin and sometimes wax, forming the resinated material. Figure 4 process flow for the production of particleboard. 3.3.2.1 transportation process transportation. Particle Board Manufacturing Process Flow Chart.
From www.vrogue.co
Process Flow Diagram Of The Particleboard Production vrogue.co Particle Board Manufacturing Process Flow Chart Waste wood particles from all variety of timbers. The general steps used to produce mdf include mechanical pulping of wood chips to fibers (refining), drying, blending fibers with resin and sometimes wax, forming the resinated material. Particleboard, also called chipboard (short: Figure 4 process flow for the production of particleboard. Generate process heat for manufacturing would be a favorable decision. Particle Board Manufacturing Process Flow Chart.
From shengyangjx.en.alibaba.com
automatic particle board production line/chipboard making machine with Particle Board Manufacturing Process Flow Chart 3.3.2.1 transportation process transportation is the first process of product. The general steps used to produce mdf include mechanical pulping of wood chips to fibers (refining), drying, blending fibers with resin and sometimes wax, forming the resinated material. This paper presents a research on the environmental impacts of particleboards produced from wastes, based on a comparative life. Generate process heat. Particle Board Manufacturing Process Flow Chart.
From www.researchgate.net
Schematic illustration of particle board composite fabrication Particle Board Manufacturing Process Flow Chart Waste wood particles from all variety of timbers. This paper presents a research on the environmental impacts of particleboards produced from wastes, based on a comparative life. Particleboard, also called chipboard (short: Figure 4 process flow for the production of particleboard. The general steps used to produce mdf include mechanical pulping of wood chips to fibers (refining), drying, blending fibers. Particle Board Manufacturing Process Flow Chart.
From linyiruifeng.en.alibaba.com
Company Overview Linyi Ruifeng Machinery Factory Particle Board Manufacturing Process Flow Chart Particleboard, also called chipboard (short: Figure 4 process flow for the production of particleboard. The general steps used to produce mdf include mechanical pulping of wood chips to fibers (refining), drying, blending fibers with resin and sometimes wax, forming the resinated material. 3.3.2.1 transportation process transportation is the first process of product. Waste wood particles from all variety of timbers.. Particle Board Manufacturing Process Flow Chart.
From www.vrogue.co
Process Flow Diagram Of The Particleboard Production vrogue.co Particle Board Manufacturing Process Flow Chart 3.3.2.1 transportation process transportation is the first process of product. The general steps used to produce particleboard include raw material procurement or generation, classifying by size, drying, blending with resin. The general steps used to produce mdf include mechanical pulping of wood chips to fibers (refining), drying, blending fibers with resin and sometimes wax, forming the resinated material. Figure 4. Particle Board Manufacturing Process Flow Chart.