Electronic Speed Controller Aeromodelling . An electronic speed controller (esc) is a device that regulates the power of an electric motor, allowing it to throttle from 0% to 100%. How to select what you need. A brief description of the role of the brushless electronic speed control (esc) is that it must accurately make and break connections between. There are several electronic speed controller (esc) firmware and protocols that can be confusing for those new to the fpv drone hobby. Electronic speed controller (esc) are used to drive motors of a model aircraft. There are two styles of electronic speed controller, brushed and brushless. Esc plays an indispensable role in precisely controlling motor speed for model aircraft and drones. This electronic wizardry manages motor power, enabling accurate and controlled. An esc is made up of three key components. Brushed motors are most commonly used in toy. This guide aims to provide a brief history, break down technical nuances, and clear the common confusion often faced by beginners. Both work on the same principle. Esc (electronic speed controls)¶ escs are available for either brushed (dc) or brushless (ac) motors. A brief description of the role of the brushless electronic speed control (esc) is that it must accurately make and break connections between. We learned about the different types of motors to choose, and what all those specifications were, now it.
from www.walmart.ca
Esc (electronic speed controls)¶ escs are available for either brushed (dc) or brushless (ac) motors. Esc plays an indispensable role in precisely controlling motor speed for model aircraft and drones. An electronic speed controller (esc) is a device that regulates the power of an electric motor, allowing it to throttle from 0% to 100%. This guide aims to provide a brief history, break down technical nuances, and clear the common confusion often faced by beginners. There are two styles of electronic speed controller, brushed and brushless. Electronic speed controller (esc) are used to drive motors of a model aircraft. Both work on the same principle. A brief description of the role of the brushless electronic speed control (esc) is that it must accurately make and break connections between. A brief description of the role of the brushless electronic speed control (esc) is that it must accurately make and break connections between. There are several electronic speed controller (esc) firmware and protocols that can be confusing for those new to the fpv drone hobby.
Nosii 30A Brushless Electronic Speed Controller ESC Motor For DJI EMAX
Electronic Speed Controller Aeromodelling An electronic speed controller (esc) is a device that regulates the power of an electric motor, allowing it to throttle from 0% to 100%. Brushed motors are most commonly used in toy. Both work on the same principle. How to select what you need. Electronic speed controller (esc) are used to drive motors of a model aircraft. We learned about the different types of motors to choose, and what all those specifications were, now it. This guide aims to provide a brief history, break down technical nuances, and clear the common confusion often faced by beginners. There are two styles of electronic speed controller, brushed and brushless. A brief description of the role of the brushless electronic speed control (esc) is that it must accurately make and break connections between. An electronic speed controller (esc) is a device that regulates the power of an electric motor, allowing it to throttle from 0% to 100%. Esc plays an indispensable role in precisely controlling motor speed for model aircraft and drones. Esc (electronic speed controls)¶ escs are available for either brushed (dc) or brushless (ac) motors. There are several electronic speed controller (esc) firmware and protocols that can be confusing for those new to the fpv drone hobby. An esc is made up of three key components. A brief description of the role of the brushless electronic speed control (esc) is that it must accurately make and break connections between. This electronic wizardry manages motor power, enabling accurate and controlled.
From www.youtube.com
Menerbangkan Pesawat Elektrik Remote Control Aeromodelling Indonesia Electronic Speed Controller Aeromodelling A brief description of the role of the brushless electronic speed control (esc) is that it must accurately make and break connections between. This electronic wizardry manages motor power, enabling accurate and controlled. There are two styles of electronic speed controller, brushed and brushless. An esc is made up of three key components. How to select what you need. Esc. Electronic Speed Controller Aeromodelling.
From infoanakmedan.blogspot.com
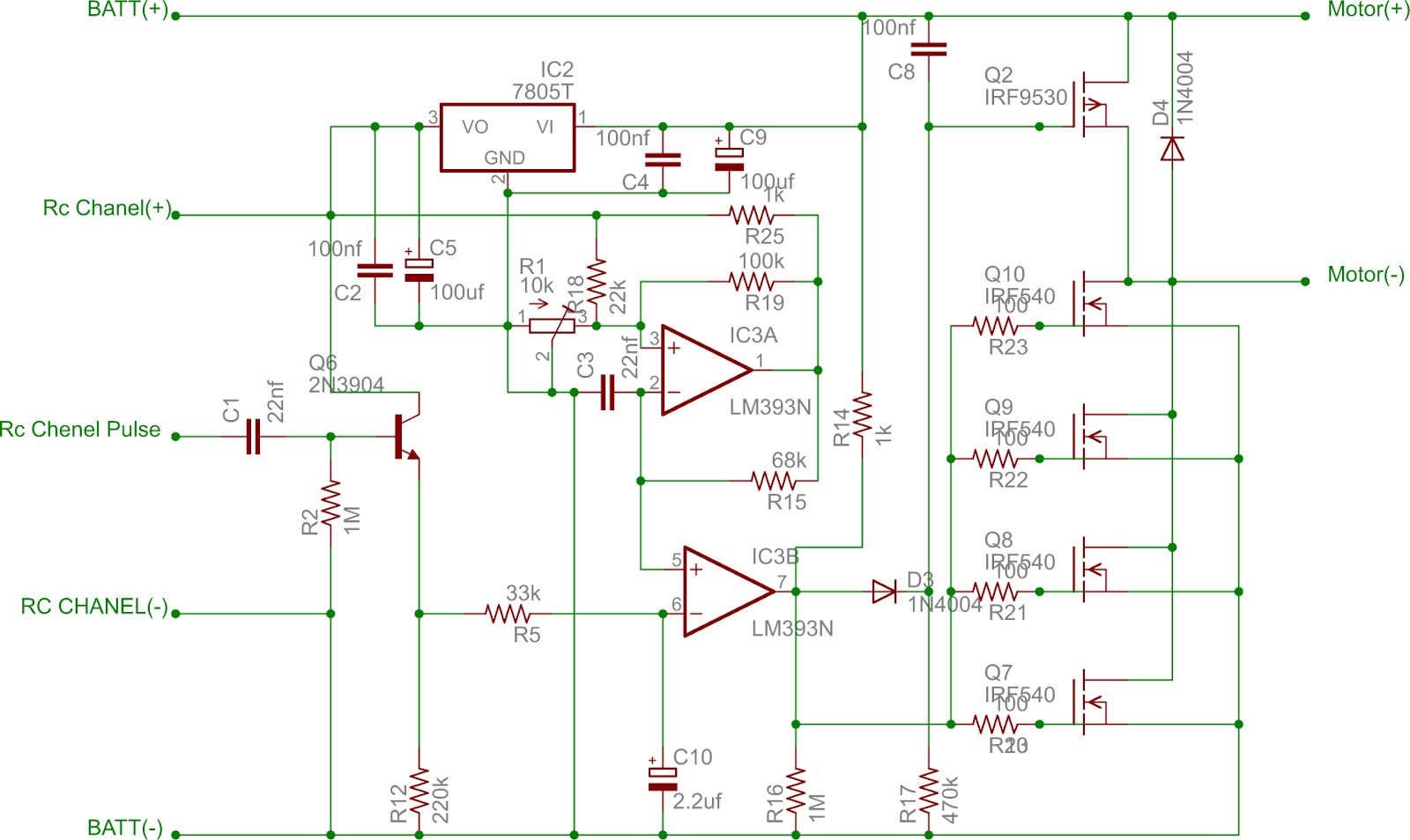
Info Anak Medan Cara buat Electronic Speed Control untuk Aeromodelling Electronic Speed Controller Aeromodelling Electronic speed controller (esc) are used to drive motors of a model aircraft. Esc plays an indispensable role in precisely controlling motor speed for model aircraft and drones. A brief description of the role of the brushless electronic speed control (esc) is that it must accurately make and break connections between. A brief description of the role of the brushless. Electronic Speed Controller Aeromodelling.
From www.amazon.co.uk
5pcs RC Helicopter Motor Servo Tester, Aeromodelling Remote Speed Electronic Speed Controller Aeromodelling We learned about the different types of motors to choose, and what all those specifications were, now it. Electronic speed controller (esc) are used to drive motors of a model aircraft. This electronic wizardry manages motor power, enabling accurate and controlled. There are several electronic speed controller (esc) firmware and protocols that can be confusing for those new to the. Electronic Speed Controller Aeromodelling.
From www.majju.pk
HOBBYKING BLUESERIES BRUSHLESS ESC SPEED CONTROLLER, 30A Majju PK Electronic Speed Controller Aeromodelling We learned about the different types of motors to choose, and what all those specifications were, now it. There are several electronic speed controller (esc) firmware and protocols that can be confusing for those new to the fpv drone hobby. Electronic speed controller (esc) are used to drive motors of a model aircraft. Brushed motors are most commonly used in. Electronic Speed Controller Aeromodelling.
From shopee.com.my
[Official] ISDT ESC70/ESC90 RC Electronic Speed Controller, WP 1080 70 Electronic Speed Controller Aeromodelling There are two styles of electronic speed controller, brushed and brushless. An esc is made up of three key components. Brushed motors are most commonly used in toy. An electronic speed controller (esc) is a device that regulates the power of an electric motor, allowing it to throttle from 0% to 100%. Electronic speed controller (esc) are used to drive. Electronic Speed Controller Aeromodelling.
From www.hobbywater.com
Flycolor 150A Electronic Speed Controller Waterproof Brushless ESC H Electronic Speed Controller Aeromodelling Electronic speed controller (esc) are used to drive motors of a model aircraft. We learned about the different types of motors to choose, and what all those specifications were, now it. Both work on the same principle. This electronic wizardry manages motor power, enabling accurate and controlled. An esc is made up of three key components. Brushed motors are most. Electronic Speed Controller Aeromodelling.
From www.digikey.jp
Schemeit Electronic Speed Controller for RC Planes Electronic Speed Controller Aeromodelling How to select what you need. This electronic wizardry manages motor power, enabling accurate and controlled. Esc (electronic speed controls)¶ escs are available for either brushed (dc) or brushless (ac) motors. We learned about the different types of motors to choose, and what all those specifications were, now it. Electronic speed controller (esc) are used to drive motors of a. Electronic Speed Controller Aeromodelling.
From www.hobbywater.com
Flycolor 90A Electronic Speed Controller Waterproof Brushless ESC Ho Electronic Speed Controller Aeromodelling How to select what you need. A brief description of the role of the brushless electronic speed control (esc) is that it must accurately make and break connections between. This guide aims to provide a brief history, break down technical nuances, and clear the common confusion often faced by beginners. There are several electronic speed controller (esc) firmware and protocols. Electronic Speed Controller Aeromodelling.
From www.jumia.com.ng
Generic FKGR Controller SingleChannel Relay Electronic Switch Electronic Speed Controller Aeromodelling Esc plays an indispensable role in precisely controlling motor speed for model aircraft and drones. Electronic speed controller (esc) are used to drive motors of a model aircraft. There are two styles of electronic speed controller, brushed and brushless. There are several electronic speed controller (esc) firmware and protocols that can be confusing for those new to the fpv drone. Electronic Speed Controller Aeromodelling.
From e107317d63ff35fa.en.made-in-china.com
Flier Opto RC Aeromodelling Motor Controller Brushless ESC 300 AMPS Electronic Speed Controller Aeromodelling This electronic wizardry manages motor power, enabling accurate and controlled. This guide aims to provide a brief history, break down technical nuances, and clear the common confusion often faced by beginners. Brushed motors are most commonly used in toy. A brief description of the role of the brushless electronic speed control (esc) is that it must accurately make and break. Electronic Speed Controller Aeromodelling.
From www.aerogo.live
SimonK 30A BLDC ESC Electronic Speed Controller with Connectors Electronic Speed Controller Aeromodelling An esc is made up of three key components. There are several electronic speed controller (esc) firmware and protocols that can be confusing for those new to the fpv drone hobby. This electronic wizardry manages motor power, enabling accurate and controlled. Esc plays an indispensable role in precisely controlling motor speed for model aircraft and drones. Electronic speed controller (esc). Electronic Speed Controller Aeromodelling.
From www.alibaba.com
Maytech Brushless Esc 40a Electric Speed Controller For Rc Remote Electronic Speed Controller Aeromodelling A brief description of the role of the brushless electronic speed control (esc) is that it must accurately make and break connections between. There are several electronic speed controller (esc) firmware and protocols that can be confusing for those new to the fpv drone hobby. We learned about the different types of motors to choose, and what all those specifications. Electronic Speed Controller Aeromodelling.
From www.walmart.ca
Nosii 30A Brushless Electronic Speed Controller ESC Motor For DJI EMAX Electronic Speed Controller Aeromodelling There are two styles of electronic speed controller, brushed and brushless. A brief description of the role of the brushless electronic speed control (esc) is that it must accurately make and break connections between. This electronic wizardry manages motor power, enabling accurate and controlled. How to select what you need. Electronic speed controller (esc) are used to drive motors of. Electronic Speed Controller Aeromodelling.
From www.hobbywater.com
Flycolor 150A Electronic Speed Controller Waterproof Brushless ESC H Electronic Speed Controller Aeromodelling This guide aims to provide a brief history, break down technical nuances, and clear the common confusion often faced by beginners. An electronic speed controller (esc) is a device that regulates the power of an electric motor, allowing it to throttle from 0% to 100%. Brushed motors are most commonly used in toy. A brief description of the role of. Electronic Speed Controller Aeromodelling.
From www.amazon.in
Electronics Speed Controller ESC 30A for Brushless Motor Simonk Electronic Speed Controller Aeromodelling This guide aims to provide a brief history, break down technical nuances, and clear the common confusion often faced by beginners. Both work on the same principle. An electronic speed controller (esc) is a device that regulates the power of an electric motor, allowing it to throttle from 0% to 100%. Esc plays an indispensable role in precisely controlling motor. Electronic Speed Controller Aeromodelling.
From www.walmart.com
Gecheer 30A Brushless ESC 24S Electronic Speed Controller XT60 Plug Electronic Speed Controller Aeromodelling An electronic speed controller (esc) is a device that regulates the power of an electric motor, allowing it to throttle from 0% to 100%. Brushed motors are most commonly used in toy. Electronic speed controller (esc) are used to drive motors of a model aircraft. A brief description of the role of the brushless electronic speed control (esc) is that. Electronic Speed Controller Aeromodelling.
From www.jk-rc.co.uk
RC Accessories New GENUINE Hobbywing Quicrun WP1060 Waterproof Electronic Speed Controller Aeromodelling How to select what you need. An esc is made up of three key components. This guide aims to provide a brief history, break down technical nuances, and clear the common confusion often faced by beginners. This electronic wizardry manages motor power, enabling accurate and controlled. Brushed motors are most commonly used in toy. There are two styles of electronic. Electronic Speed Controller Aeromodelling.
From www.walmart.com
40A Brushless ESC,40A Speed Controller ESC, Controller,Brushless Speed Electronic Speed Controller Aeromodelling There are two styles of electronic speed controller, brushed and brushless. An esc is made up of three key components. This guide aims to provide a brief history, break down technical nuances, and clear the common confusion often faced by beginners. How to select what you need. A brief description of the role of the brushless electronic speed control (esc). Electronic Speed Controller Aeromodelling.
From www.skyfilabs.com
Enrol in a Skyfi Labs aeromodelling winter training program Electronic Speed Controller Aeromodelling Electronic speed controller (esc) are used to drive motors of a model aircraft. How to select what you need. There are two styles of electronic speed controller, brushed and brushless. Both work on the same principle. An electronic speed controller (esc) is a device that regulates the power of an electric motor, allowing it to throttle from 0% to 100%.. Electronic Speed Controller Aeromodelling.
From www.alibaba.com
Maytech 150 Amp Speed Controller For Rc Motor Model Airplane Electronic Speed Controller Aeromodelling A brief description of the role of the brushless electronic speed control (esc) is that it must accurately make and break connections between. Brushed motors are most commonly used in toy. This electronic wizardry manages motor power, enabling accurate and controlled. There are several electronic speed controller (esc) firmware and protocols that can be confusing for those new to the. Electronic Speed Controller Aeromodelling.
From mmrcbd.com
30A Brushless ESC Brushless Motor Electronic Speed Controller for RC Electronic Speed Controller Aeromodelling An esc is made up of three key components. How to select what you need. An electronic speed controller (esc) is a device that regulates the power of an electric motor, allowing it to throttle from 0% to 100%. Both work on the same principle. Esc (electronic speed controls)¶ escs are available for either brushed (dc) or brushless (ac) motors.. Electronic Speed Controller Aeromodelling.
From zbotic.in
Dual Way Bidirectional Brushed ESC 10A x 2 Mixed Control Electric Speed Electronic Speed Controller Aeromodelling Esc plays an indispensable role in precisely controlling motor speed for model aircraft and drones. Both work on the same principle. Electronic speed controller (esc) are used to drive motors of a model aircraft. An esc is made up of three key components. This electronic wizardry manages motor power, enabling accurate and controlled. Esc (electronic speed controls)¶ escs are available. Electronic Speed Controller Aeromodelling.
From www.hobbywater.com
Flycolor 150A Electronic Speed Controller Waterproof Brushless ESC H Electronic Speed Controller Aeromodelling This guide aims to provide a brief history, break down technical nuances, and clear the common confusion often faced by beginners. A brief description of the role of the brushless electronic speed control (esc) is that it must accurately make and break connections between. An esc is made up of three key components. We learned about the different types of. Electronic Speed Controller Aeromodelling.
From www.rclife.co.uk
RocketRC Flier 60A ESC Electronic Speed Controller for planes Electronic Speed Controller Aeromodelling An esc is made up of three key components. A brief description of the role of the brushless electronic speed control (esc) is that it must accurately make and break connections between. This guide aims to provide a brief history, break down technical nuances, and clear the common confusion often faced by beginners. We learned about the different types of. Electronic Speed Controller Aeromodelling.
From www.rytronics.in
30A Brushed ESC Motor Electric Speed Controller 4 8v With Brake For 1 Electronic Speed Controller Aeromodelling Esc (electronic speed controls)¶ escs are available for either brushed (dc) or brushless (ac) motors. Esc plays an indispensable role in precisely controlling motor speed for model aircraft and drones. Brushed motors are most commonly used in toy. We learned about the different types of motors to choose, and what all those specifications were, now it. An esc is made. Electronic Speed Controller Aeromodelling.
From www.aliexpress.com
Vesc Remote Controller Vesc6 Electrical Aeromodelling Foc Brushless Electronic Speed Controller Aeromodelling Esc plays an indispensable role in precisely controlling motor speed for model aircraft and drones. This electronic wizardry manages motor power, enabling accurate and controlled. A brief description of the role of the brushless electronic speed control (esc) is that it must accurately make and break connections between. This guide aims to provide a brief history, break down technical nuances,. Electronic Speed Controller Aeromodelling.
From www.secondharvestmadison.org
ARCELI RC Helicopter Motor Servo Tester Aeromodelling Remote Speed Electronic Speed Controller Aeromodelling We learned about the different types of motors to choose, and what all those specifications were, now it. Brushed motors are most commonly used in toy. Electronic speed controller (esc) are used to drive motors of a model aircraft. Both work on the same principle. This guide aims to provide a brief history, break down technical nuances, and clear the. Electronic Speed Controller Aeromodelling.
From www.amazon.co.uk
30A Electronic Speed Control, 30A ESC M4 RC Speed Controller, Brushless Electronic Speed Controller Aeromodelling An esc is made up of three key components. How to select what you need. A brief description of the role of the brushless electronic speed control (esc) is that it must accurately make and break connections between. Brushed motors are most commonly used in toy. We learned about the different types of motors to choose, and what all those. Electronic Speed Controller Aeromodelling.
From rcfishingsurfer.com
Brushless Electronic Speed Controller RC Fishing Surfer USA Electronic Speed Controller Aeromodelling Brushed motors are most commonly used in toy. A brief description of the role of the brushless electronic speed control (esc) is that it must accurately make and break connections between. An electronic speed controller (esc) is a device that regulates the power of an electric motor, allowing it to throttle from 0% to 100%. An esc is made up. Electronic Speed Controller Aeromodelling.
From www.rclife.co.uk
RocketRC Flier 60A ESC Electronic Speed Controller for planes Electronic Speed Controller Aeromodelling An electronic speed controller (esc) is a device that regulates the power of an electric motor, allowing it to throttle from 0% to 100%. This electronic wizardry manages motor power, enabling accurate and controlled. An esc is made up of three key components. We learned about the different types of motors to choose, and what all those specifications were, now. Electronic Speed Controller Aeromodelling.
From dokumen.tips
(PDF) Cara Buat Electronic Speed Control Untuk Aeromodelling DOKUMEN.TIPS Electronic Speed Controller Aeromodelling This electronic wizardry manages motor power, enabling accurate and controlled. Esc plays an indispensable role in precisely controlling motor speed for model aircraft and drones. Both work on the same principle. There are two styles of electronic speed controller, brushed and brushless. A brief description of the role of the brushless electronic speed control (esc) is that it must accurately. Electronic Speed Controller Aeromodelling.
From zbotic.in
Dual Way Bidirectional Brushed ESC 10A x 2 Mixed Control Electric Speed Electronic Speed Controller Aeromodelling A brief description of the role of the brushless electronic speed control (esc) is that it must accurately make and break connections between. Brushed motors are most commonly used in toy. A brief description of the role of the brushless electronic speed control (esc) is that it must accurately make and break connections between. This electronic wizardry manages motor power,. Electronic Speed Controller Aeromodelling.
From maytech.en.alibaba.com
Maytech esc brushless 7A esc brushless for aeromodelling electric Electronic Speed Controller Aeromodelling An esc is made up of three key components. How to select what you need. There are two styles of electronic speed controller, brushed and brushless. This guide aims to provide a brief history, break down technical nuances, and clear the common confusion often faced by beginners. A brief description of the role of the brushless electronic speed control (esc). Electronic Speed Controller Aeromodelling.
From www.aerogo.live
SimonK 30A BLDC ESC Electronic Speed Controller with Connectors Electronic Speed Controller Aeromodelling This electronic wizardry manages motor power, enabling accurate and controlled. We learned about the different types of motors to choose, and what all those specifications were, now it. How to select what you need. Brushed motors are most commonly used in toy. Esc plays an indispensable role in precisely controlling motor speed for model aircraft and drones. An esc is. Electronic Speed Controller Aeromodelling.
From www.walmart.com
Controller DualChannel Relay Semiconductor Electronic Switch Electronic Speed Controller Aeromodelling How to select what you need. There are two styles of electronic speed controller, brushed and brushless. Esc (electronic speed controls)¶ escs are available for either brushed (dc) or brushless (ac) motors. This guide aims to provide a brief history, break down technical nuances, and clear the common confusion often faced by beginners. An esc is made up of three. Electronic Speed Controller Aeromodelling.