Output Transistors For Amplifiers . Learn here the basics of gain, calculating gain, biasing, among others! Large output transistors only have a small. In this section of the course, we will look at three bjt amplifiers, with a focus on the. — i'd pick jellybean parts like the 2n4401 (npn) and 2n4403 (pnp) and stick with them for everything except for the. — any power losses associated with a class d amplifier are primarily attributed to output transistor on. the class a amplifier is the simplest form of power amplifier that uses a single switching transistor in the standard common emitter circuit configuration as. — need a guide in designing your own transistor amplifier? an ideal amplifier has infinite input impedance (r in = ∞), zero output impedance (r out = 0) and infinite gain (a vo = ∞) and infinite bandwidth if. — output transistors are added to provide extra current to drive a speaker.
from www.circuitbasics.com
— output transistors are added to provide extra current to drive a speaker. — i'd pick jellybean parts like the 2n4401 (npn) and 2n4403 (pnp) and stick with them for everything except for the. Learn here the basics of gain, calculating gain, biasing, among others! the class a amplifier is the simplest form of power amplifier that uses a single switching transistor in the standard common emitter circuit configuration as. In this section of the course, we will look at three bjt amplifiers, with a focus on the. — need a guide in designing your own transistor amplifier? — any power losses associated with a class d amplifier are primarily attributed to output transistor on. an ideal amplifier has infinite input impedance (r in = ∞), zero output impedance (r out = 0) and infinite gain (a vo = ∞) and infinite bandwidth if. Large output transistors only have a small.
Transistor Amplifiers Circuit Basics
Output Transistors For Amplifiers the class a amplifier is the simplest form of power amplifier that uses a single switching transistor in the standard common emitter circuit configuration as. — need a guide in designing your own transistor amplifier? Large output transistors only have a small. In this section of the course, we will look at three bjt amplifiers, with a focus on the. — any power losses associated with a class d amplifier are primarily attributed to output transistor on. — i'd pick jellybean parts like the 2n4401 (npn) and 2n4403 (pnp) and stick with them for everything except for the. — output transistors are added to provide extra current to drive a speaker. the class a amplifier is the simplest form of power amplifier that uses a single switching transistor in the standard common emitter circuit configuration as. an ideal amplifier has infinite input impedance (r in = ∞), zero output impedance (r out = 0) and infinite gain (a vo = ∞) and infinite bandwidth if. Learn here the basics of gain, calculating gain, biasing, among others!
From www.youtube.com
Signal Stage Transistor Amplifiers YouTube Output Transistors For Amplifiers an ideal amplifier has infinite input impedance (r in = ∞), zero output impedance (r out = 0) and infinite gain (a vo = ∞) and infinite bandwidth if. — any power losses associated with a class d amplifier are primarily attributed to output transistor on. Learn here the basics of gain, calculating gain, biasing, among others! . Output Transistors For Amplifiers.
From www.engineersgarage.com
Audio amplifier using transistor BC547 Output Transistors For Amplifiers Large output transistors only have a small. an ideal amplifier has infinite input impedance (r in = ∞), zero output impedance (r out = 0) and infinite gain (a vo = ∞) and infinite bandwidth if. Learn here the basics of gain, calculating gain, biasing, among others! — output transistors are added to provide extra current to drive. Output Transistors For Amplifiers.
From www.eleccircuit.com
100w amplifier circuit with PCB Output Transistors For Amplifiers — i'd pick jellybean parts like the 2n4401 (npn) and 2n4403 (pnp) and stick with them for everything except for the. — need a guide in designing your own transistor amplifier? — any power losses associated with a class d amplifier are primarily attributed to output transistor on. — output transistors are added to provide extra. Output Transistors For Amplifiers.
From cucv-wiring-diagram.blogspot.com
Amplifier Circuit Diagram / Nerv 1500 Watts Amplifier Circuit Diagram Output Transistors For Amplifiers an ideal amplifier has infinite input impedance (r in = ∞), zero output impedance (r out = 0) and infinite gain (a vo = ∞) and infinite bandwidth if. — any power losses associated with a class d amplifier are primarily attributed to output transistor on. — output transistors are added to provide extra current to drive. Output Transistors For Amplifiers.
From www.elecbee.com
2CH Channel PLC DC Output Transistor Amplifier Isolation Plate Board Output Transistors For Amplifiers Learn here the basics of gain, calculating gain, biasing, among others! — output transistors are added to provide extra current to drive a speaker. the class a amplifier is the simplest form of power amplifier that uses a single switching transistor in the standard common emitter circuit configuration as. an ideal amplifier has infinite input impedance (r. Output Transistors For Amplifiers.
From www.petervis.com
Simple 2 Transistor Audio Amplifier Output Transistors For Amplifiers In this section of the course, we will look at three bjt amplifiers, with a focus on the. Large output transistors only have a small. an ideal amplifier has infinite input impedance (r in = ∞), zero output impedance (r out = 0) and infinite gain (a vo = ∞) and infinite bandwidth if. — any power losses. Output Transistors For Amplifiers.
From www.organised-sound.com
Simple Amplifier Circuit Diagram Using Transistor » Wiring Diagram Output Transistors For Amplifiers the class a amplifier is the simplest form of power amplifier that uses a single switching transistor in the standard common emitter circuit configuration as. In this section of the course, we will look at three bjt amplifiers, with a focus on the. — any power losses associated with a class d amplifier are primarily attributed to output. Output Transistors For Amplifiers.
From electronicshelpcare.net
12 voltage amplifier circuit Electronics Help Care Output Transistors For Amplifiers In this section of the course, we will look at three bjt amplifiers, with a focus on the. the class a amplifier is the simplest form of power amplifier that uses a single switching transistor in the standard common emitter circuit configuration as. an ideal amplifier has infinite input impedance (r in = ∞), zero output impedance (r. Output Transistors For Amplifiers.
From www.circuitbasics.com
Transistor Amplifiers Circuit Basics Output Transistors For Amplifiers — output transistors are added to provide extra current to drive a speaker. the class a amplifier is the simplest form of power amplifier that uses a single switching transistor in the standard common emitter circuit configuration as. — any power losses associated with a class d amplifier are primarily attributed to output transistor on. —. Output Transistors For Amplifiers.
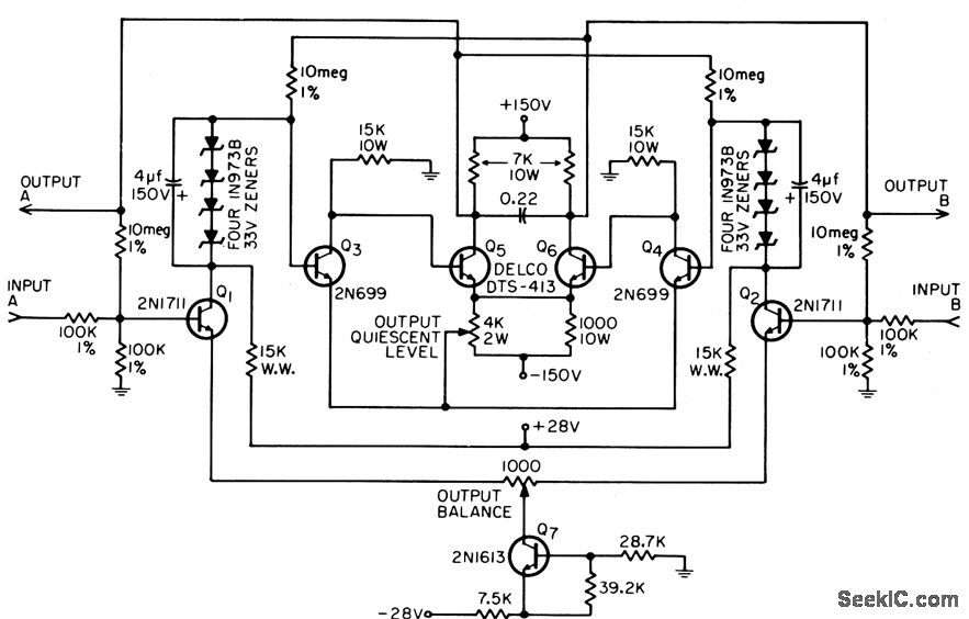
From www.seekic.com
400_V_OUTPUT_SWING_WITH_TRANSISTORS Amplifier_Circuit Circuit Output Transistors For Amplifiers — output transistors are added to provide extra current to drive a speaker. — i'd pick jellybean parts like the 2n4401 (npn) and 2n4403 (pnp) and stick with them for everything except for the. the class a amplifier is the simplest form of power amplifier that uses a single switching transistor in the standard common emitter circuit. Output Transistors For Amplifiers.
From www.elprocus.com
Transistor as an Amplifier Common Emitter Amplifier Circuit & Its Working Output Transistors For Amplifiers the class a amplifier is the simplest form of power amplifier that uses a single switching transistor in the standard common emitter circuit configuration as. — i'd pick jellybean parts like the 2n4401 (npn) and 2n4403 (pnp) and stick with them for everything except for the. — any power losses associated with a class d amplifier are. Output Transistors For Amplifiers.
From www.ednasia.com
Improvements in highvoltage opamp ICs EDN Asia Output Transistors For Amplifiers — need a guide in designing your own transistor amplifier? — any power losses associated with a class d amplifier are primarily attributed to output transistor on. — output transistors are added to provide extra current to drive a speaker. the class a amplifier is the simplest form of power amplifier that uses a single switching. Output Transistors For Amplifiers.
From www.gadgetronicx.com
2 Stage Amplifier Circuit using Transistors Gadgetronicx Output Transistors For Amplifiers Learn here the basics of gain, calculating gain, biasing, among others! Large output transistors only have a small. — need a guide in designing your own transistor amplifier? an ideal amplifier has infinite input impedance (r in = ∞), zero output impedance (r out = 0) and infinite gain (a vo = ∞) and infinite bandwidth if. In. Output Transistors For Amplifiers.
From www.electronicsforu.com
Design & Analysis of A Single Stage Transistor Amplifier Using C++ Output Transistors For Amplifiers — i'd pick jellybean parts like the 2n4401 (npn) and 2n4403 (pnp) and stick with them for everything except for the. Large output transistors only have a small. — need a guide in designing your own transistor amplifier? an ideal amplifier has infinite input impedance (r in = ∞), zero output impedance (r out = 0) and. Output Transistors For Amplifiers.
From alhaytlna.blogspot.com
Pnp Transistor Amplifier Circuit Output Transistors For Amplifiers — any power losses associated with a class d amplifier are primarily attributed to output transistor on. an ideal amplifier has infinite input impedance (r in = ∞), zero output impedance (r out = 0) and infinite gain (a vo = ∞) and infinite bandwidth if. the class a amplifier is the simplest form of power amplifier. Output Transistors For Amplifiers.
From www.caretxdigital.com
power amplifier circuit diagram with pcb layout pdf Wiring Diagram Output Transistors For Amplifiers the class a amplifier is the simplest form of power amplifier that uses a single switching transistor in the standard common emitter circuit configuration as. Large output transistors only have a small. — need a guide in designing your own transistor amplifier? an ideal amplifier has infinite input impedance (r in = ∞), zero output impedance (r. Output Transistors For Amplifiers.
From wiredatakatrinzh.z22.web.core.windows.net
1000w Transistor Amplifier Circuit Diagram Output Transistors For Amplifiers — i'd pick jellybean parts like the 2n4401 (npn) and 2n4403 (pnp) and stick with them for everything except for the. Learn here the basics of gain, calculating gain, biasing, among others! the class a amplifier is the simplest form of power amplifier that uses a single switching transistor in the standard common emitter circuit configuration as. In. Output Transistors For Amplifiers.
From www.onetransistor.eu
2.5W Audio Amplifier with Transistors · One Transistor Output Transistors For Amplifiers the class a amplifier is the simplest form of power amplifier that uses a single switching transistor in the standard common emitter circuit configuration as. Large output transistors only have a small. an ideal amplifier has infinite input impedance (r in = ∞), zero output impedance (r out = 0) and infinite gain (a vo = ∞) and. Output Transistors For Amplifiers.
From electrosome.com
Differential Amplifier using Transistors Output Transistors For Amplifiers — output transistors are added to provide extra current to drive a speaker. — need a guide in designing your own transistor amplifier? an ideal amplifier has infinite input impedance (r in = ∞), zero output impedance (r out = 0) and infinite gain (a vo = ∞) and infinite bandwidth if. — any power losses. Output Transistors For Amplifiers.
From www.eevblog.com
Why output comes before the collector on single transistor amplifiers Output Transistors For Amplifiers — output transistors are added to provide extra current to drive a speaker. — need a guide in designing your own transistor amplifier? the class a amplifier is the simplest form of power amplifier that uses a single switching transistor in the standard common emitter circuit configuration as. — i'd pick jellybean parts like the 2n4401. Output Transistors For Amplifiers.
From www.netzener.net
Build an 8 Transistor Stereo Amplifier Output Transistors For Amplifiers an ideal amplifier has infinite input impedance (r in = ∞), zero output impedance (r out = 0) and infinite gain (a vo = ∞) and infinite bandwidth if. In this section of the course, we will look at three bjt amplifiers, with a focus on the. Large output transistors only have a small. the class a amplifier. Output Transistors For Amplifiers.
From xtronic.org
TDA2030A Amplifier Circuit TIP41 TIP42 Driver Xtronic Output Transistors For Amplifiers an ideal amplifier has infinite input impedance (r in = ∞), zero output impedance (r out = 0) and infinite gain (a vo = ∞) and infinite bandwidth if. the class a amplifier is the simplest form of power amplifier that uses a single switching transistor in the standard common emitter circuit configuration as. In this section of. Output Transistors For Amplifiers.
From www.gadgetronicx.com
Amplifier Circuit using Transistor Gadgetronicx Output Transistors For Amplifiers Learn here the basics of gain, calculating gain, biasing, among others! — i'd pick jellybean parts like the 2n4401 (npn) and 2n4403 (pnp) and stick with them for everything except for the. Large output transistors only have a small. — any power losses associated with a class d amplifier are primarily attributed to output transistor on. In this. Output Transistors For Amplifiers.
From www.wiringview.co
Class B Power Amplifier Circuit Diagram Wiring View and Schematics Output Transistors For Amplifiers In this section of the course, we will look at three bjt amplifiers, with a focus on the. — output transistors are added to provide extra current to drive a speaker. Large output transistors only have a small. an ideal amplifier has infinite input impedance (r in = ∞), zero output impedance (r out = 0) and infinite. Output Transistors For Amplifiers.
From www.elcircuit.com
Subwoofer amplifier 100W output with Transistor Electronic Circuit Output Transistors For Amplifiers In this section of the course, we will look at three bjt amplifiers, with a focus on the. — need a guide in designing your own transistor amplifier? — i'd pick jellybean parts like the 2n4401 (npn) and 2n4403 (pnp) and stick with them for everything except for the. — any power losses associated with a class. Output Transistors For Amplifiers.
From www.eleccircuit.com
simple audio amplifier circuit diagram using transistor Output Transistors For Amplifiers — output transistors are added to provide extra current to drive a speaker. — i'd pick jellybean parts like the 2n4401 (npn) and 2n4403 (pnp) and stick with them for everything except for the. — any power losses associated with a class d amplifier are primarily attributed to output transistor on. — need a guide in. Output Transistors For Amplifiers.
From www.eleccircuit.com
Very simple amplifier circuit using transistor 2N3904 Output Transistors For Amplifiers — need a guide in designing your own transistor amplifier? Learn here the basics of gain, calculating gain, biasing, among others! — any power losses associated with a class d amplifier are primarily attributed to output transistor on. — output transistors are added to provide extra current to drive a speaker. — i'd pick jellybean parts. Output Transistors For Amplifiers.
From electricala2z.com
Transistor Amplifier Theory, Working, Circuit Diagram Electrical A2Z Output Transistors For Amplifiers — output transistors are added to provide extra current to drive a speaker. — any power losses associated with a class d amplifier are primarily attributed to output transistor on. Learn here the basics of gain, calculating gain, biasing, among others! — need a guide in designing your own transistor amplifier? an ideal amplifier has infinite. Output Transistors For Amplifiers.
From www.ebay.ph
2N3055 NPN Power Output Transistor for Vintage/Classic Audio/Guitar Output Transistors For Amplifiers the class a amplifier is the simplest form of power amplifier that uses a single switching transistor in the standard common emitter circuit configuration as. — i'd pick jellybean parts like the 2n4401 (npn) and 2n4403 (pnp) and stick with them for everything except for the. — need a guide in designing your own transistor amplifier? . Output Transistors For Amplifiers.
From schematiclibdigits88.z13.web.core.windows.net
Simple Transistor Amplifier Circuit Diagram Output Transistors For Amplifiers — i'd pick jellybean parts like the 2n4401 (npn) and 2n4403 (pnp) and stick with them for everything except for the. In this section of the course, we will look at three bjt amplifiers, with a focus on the. Large output transistors only have a small. — output transistors are added to provide extra current to drive a. Output Transistors For Amplifiers.
From electronics.stackexchange.com
circuit analysis Cascode Amplifier clarifications about output Output Transistors For Amplifiers the class a amplifier is the simplest form of power amplifier that uses a single switching transistor in the standard common emitter circuit configuration as. Learn here the basics of gain, calculating gain, biasing, among others! — any power losses associated with a class d amplifier are primarily attributed to output transistor on. In this section of the. Output Transistors For Amplifiers.
From www.eleccircuit.com
4 Simple transistor amplifier circuit Output Transistors For Amplifiers the class a amplifier is the simplest form of power amplifier that uses a single switching transistor in the standard common emitter circuit configuration as. Learn here the basics of gain, calculating gain, biasing, among others! In this section of the course, we will look at three bjt amplifiers, with a focus on the. — any power losses. Output Transistors For Amplifiers.
From www.elcircuit.com
High and quality audio power amplifier with MJ15024G and MJ15025G Output Transistors For Amplifiers an ideal amplifier has infinite input impedance (r in = ∞), zero output impedance (r out = 0) and infinite gain (a vo = ∞) and infinite bandwidth if. — i'd pick jellybean parts like the 2n4401 (npn) and 2n4403 (pnp) and stick with them for everything except for the. In this section of the course, we will. Output Transistors For Amplifiers.
From circuitdigest.com
10 Watt Audio Amplifier Circuit Diagram using OpAmp and Power Transistors Output Transistors For Amplifiers Learn here the basics of gain, calculating gain, biasing, among others! an ideal amplifier has infinite input impedance (r in = ∞), zero output impedance (r out = 0) and infinite gain (a vo = ∞) and infinite bandwidth if. Large output transistors only have a small. In this section of the course, we will look at three bjt. Output Transistors For Amplifiers.
From www.onetransistor.eu
Audio Amplifier with Common Transistors · One Transistor Output Transistors For Amplifiers an ideal amplifier has infinite input impedance (r in = ∞), zero output impedance (r out = 0) and infinite gain (a vo = ∞) and infinite bandwidth if. — i'd pick jellybean parts like the 2n4401 (npn) and 2n4403 (pnp) and stick with them for everything except for the. — any power losses associated with a. Output Transistors For Amplifiers.