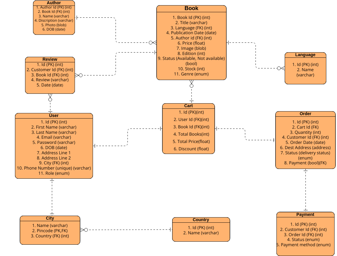
Online Book Store Erd . It consists of typical entities like book, author, publisher, customer, etc. Database diagram (erd) here’s the erd of the sample bookstore database we’ll be looking at. You can easily edit this template using creately's er diagram online tool. A list of all books available in the store. In the context of an online book store, an er diagram can be used to represent the entities and relationships involved in the store’s database. You can export it in multiple formats like jpeg, png and svg and easily add it to word. This document provides an overview of an online book store system project. This contains the following tables: This diagram can help in understanding how various. It includes sections on the definition, project profile, feasibility report, key features, risk analysis, data flow. Data modeling using erds is an important process that helps us to visualize and understand the relationships between entities in a database.
from kelimichelle.blogspot.com
A list of all books available in the store. Database diagram (erd) here’s the erd of the sample bookstore database we’ll be looking at. This document provides an overview of an online book store system project. In the context of an online book store, an er diagram can be used to represent the entities and relationships involved in the store’s database. It consists of typical entities like book, author, publisher, customer, etc. You can easily edit this template using creately's er diagram online tool. You can export it in multiple formats like jpeg, png and svg and easily add it to word. Data modeling using erds is an important process that helps us to visualize and understand the relationships between entities in a database. This contains the following tables: It includes sections on the definition, project profile, feasibility report, key features, risk analysis, data flow.
10+ erd online store KeliMichelle
Online Book Store Erd It consists of typical entities like book, author, publisher, customer, etc. You can easily edit this template using creately's er diagram online tool. This contains the following tables: It consists of typical entities like book, author, publisher, customer, etc. It includes sections on the definition, project profile, feasibility report, key features, risk analysis, data flow. In the context of an online book store, an er diagram can be used to represent the entities and relationships involved in the store’s database. Data modeling using erds is an important process that helps us to visualize and understand the relationships between entities in a database. You can export it in multiple formats like jpeg, png and svg and easily add it to word. A list of all books available in the store. This document provides an overview of an online book store system project. Database diagram (erd) here’s the erd of the sample bookstore database we’ll be looking at. This diagram can help in understanding how various.
From www.pinterest.com
Entity Relationship Diagram of Online Book Store. The diagram is widely Online Book Store Erd Database diagram (erd) here’s the erd of the sample bookstore database we’ll be looking at. You can easily edit this template using creately's er diagram online tool. You can export it in multiple formats like jpeg, png and svg and easily add it to word. It includes sections on the definition, project profile, feasibility report, key features, risk analysis, data. Online Book Store Erd.
From www.coursehero.com
[Solved] ER diagram of online book store with explanation of Online Book Store Erd You can export it in multiple formats like jpeg, png and svg and easily add it to word. You can easily edit this template using creately's er diagram online tool. It consists of typical entities like book, author, publisher, customer, etc. Database diagram (erd) here’s the erd of the sample bookstore database we’ll be looking at. This document provides an. Online Book Store Erd.
From www.databasestar.com
How to Set Up the Sample Bookstore Database Database Star Online Book Store Erd This contains the following tables: Database diagram (erd) here’s the erd of the sample bookstore database we’ll be looking at. You can easily edit this template using creately's er diagram online tool. In the context of an online book store, an er diagram can be used to represent the entities and relationships involved in the store’s database. You can export. Online Book Store Erd.
From xaydungso.vn
Học tập vẽ erd online miễn phí qua các khóa học trực tuyến Online Book Store Erd Database diagram (erd) here’s the erd of the sample bookstore database we’ll be looking at. This document provides an overview of an online book store system project. This diagram can help in understanding how various. A list of all books available in the store. Data modeling using erds is an important process that helps us to visualize and understand the. Online Book Store Erd.
From www.figma.com
Online Book Store Figma Online Book Store Erd Database diagram (erd) here’s the erd of the sample bookstore database we’ll be looking at. This diagram can help in understanding how various. Data modeling using erds is an important process that helps us to visualize and understand the relationships between entities in a database. You can easily edit this template using creately's er diagram online tool. You can export. Online Book Store Erd.
From ermodelexample.com
Er Diagram For Online Bookstore Management System Online Book Store Erd Database diagram (erd) here’s the erd of the sample bookstore database we’ll be looking at. Data modeling using erds is an important process that helps us to visualize and understand the relationships between entities in a database. In the context of an online book store, an er diagram can be used to represent the entities and relationships involved in the. Online Book Store Erd.
From bbobsang.tistory.com
2024/10/01 Online Book Store Erd You can easily edit this template using creately's er diagram online tool. It consists of typical entities like book, author, publisher, customer, etc. This diagram can help in understanding how various. In the context of an online book store, an er diagram can be used to represent the entities and relationships involved in the store’s database. A list of all. Online Book Store Erd.
From circuitlistlothian.z14.web.core.windows.net
Er Diagram For Shopping Online Book Store Erd In the context of an online book store, an er diagram can be used to represent the entities and relationships involved in the store’s database. Database diagram (erd) here’s the erd of the sample bookstore database we’ll be looking at. This contains the following tables: This document provides an overview of an online book store system project. You can easily. Online Book Store Erd.
From schematiclistplaybook.z14.web.core.windows.net
Er Diagram For Online Shopping Online Book Store Erd You can easily edit this template using creately's er diagram online tool. In the context of an online book store, an er diagram can be used to represent the entities and relationships involved in the store’s database. You can export it in multiple formats like jpeg, png and svg and easily add it to word. It consists of typical entities. Online Book Store Erd.
From github.com
GitHub MohamedMetwalli5/Bookstore 📘 Analysis, design, and Online Book Store Erd Database diagram (erd) here’s the erd of the sample bookstore database we’ll be looking at. Data modeling using erds is an important process that helps us to visualize and understand the relationships between entities in a database. You can export it in multiple formats like jpeg, png and svg and easily add it to word. In the context of an. Online Book Store Erd.
From gleekwebstaging.z16.web.core.windows.net
ER diagram example online shopping system with Crow’s Foot notation Online Book Store Erd You can export it in multiple formats like jpeg, png and svg and easily add it to word. This document provides an overview of an online book store system project. This contains the following tables: Data modeling using erds is an important process that helps us to visualize and understand the relationships between entities in a database. This diagram can. Online Book Store Erd.
From www.bartleby.com
Answered author publisher патe name address… bartleby Online Book Store Erd It includes sections on the definition, project profile, feasibility report, key features, risk analysis, data flow. A list of all books available in the store. You can easily edit this template using creately's er diagram online tool. You can export it in multiple formats like jpeg, png and svg and easily add it to word. It consists of typical entities. Online Book Store Erd.
From www.coursehero.com
[Solved] ER diagram of online book store with explanation of Online Book Store Erd A list of all books available in the store. In the context of an online book store, an er diagram can be used to represent the entities and relationships involved in the store’s database. You can easily edit this template using creately's er diagram online tool. It includes sections on the definition, project profile, feasibility report, key features, risk analysis,. Online Book Store Erd.
From www.reddit.com
Is this ER diagram correct for a bookstore? r/Database Online Book Store Erd This diagram can help in understanding how various. It consists of typical entities like book, author, publisher, customer, etc. This contains the following tables: Database diagram (erd) here’s the erd of the sample bookstore database we’ll be looking at. In the context of an online book store, an er diagram can be used to represent the entities and relationships involved. Online Book Store Erd.
From www.myxxgirl.com
Er Diagram For Online Bookstore Management System Ermodelexample Com Online Book Store Erd This diagram can help in understanding how various. You can easily edit this template using creately's er diagram online tool. Database diagram (erd) here’s the erd of the sample bookstore database we’ll be looking at. It consists of typical entities like book, author, publisher, customer, etc. It includes sections on the definition, project profile, feasibility report, key features, risk analysis,. Online Book Store Erd.
From ermodelexample.com
ER Diagram Of Management System Online Book Store Erd It includes sections on the definition, project profile, feasibility report, key features, risk analysis, data flow. You can export it in multiple formats like jpeg, png and svg and easily add it to word. Data modeling using erds is an important process that helps us to visualize and understand the relationships between entities in a database. In the context of. Online Book Store Erd.
From guidealegrasejv.z13.web.core.windows.net
Dfd1 Data Flow Diagram Level 1 Online Book Store Erd It includes sections on the definition, project profile, feasibility report, key features, risk analysis, data flow. You can export it in multiple formats like jpeg, png and svg and easily add it to word. Data modeling using erds is an important process that helps us to visualize and understand the relationships between entities in a database. It consists of typical. Online Book Store Erd.
From studentprojectguide.com
Online Bookstore Management System Student Project Guidance & Development Online Book Store Erd You can export it in multiple formats like jpeg, png and svg and easily add it to word. This document provides an overview of an online book store system project. This contains the following tables: It includes sections on the definition, project profile, feasibility report, key features, risk analysis, data flow. This diagram can help in understanding how various. You. Online Book Store Erd.
From www.startertutorials.com
Online UML diagrams Online Book Store Erd This contains the following tables: It includes sections on the definition, project profile, feasibility report, key features, risk analysis, data flow. You can easily edit this template using creately's er diagram online tool. A list of all books available in the store. In the context of an online book store, an er diagram can be used to represent the entities. Online Book Store Erd.
From creately.com
Online Book Store ER Example Creately Online Book Store Erd A list of all books available in the store. Data modeling using erds is an important process that helps us to visualize and understand the relationships between entities in a database. This contains the following tables: In the context of an online book store, an er diagram can be used to represent the entities and relationships involved in the store’s. Online Book Store Erd.
From assignmentpoint.com
Text Mining on Online Customer Reviews Assignment Point Online Book Store Erd This document provides an overview of an online book store system project. It includes sections on the definition, project profile, feasibility report, key features, risk analysis, data flow. You can easily edit this template using creately's er diagram online tool. Data modeling using erds is an important process that helps us to visualize and understand the relationships between entities in. Online Book Store Erd.
From ocdatabases.blogspot.com
Orange Coast Database Associates Bookstore database Online Book Store Erd It consists of typical entities like book, author, publisher, customer, etc. Database diagram (erd) here’s the erd of the sample bookstore database we’ll be looking at. In the context of an online book store, an er diagram can be used to represent the entities and relationships involved in the store’s database. This document provides an overview of an online book. Online Book Store Erd.
From 123projectlab.com
ER Diagram for Online Book Store Online Book Store Erd This diagram can help in understanding how various. This document provides an overview of an online book store system project. It includes sections on the definition, project profile, feasibility report, key features, risk analysis, data flow. You can easily edit this template using creately's er diagram online tool. You can export it in multiple formats like jpeg, png and svg. Online Book Store Erd.
From www.youtube.com
Designing ER diagram of online book database lecture27/DBMS YouTube Online Book Store Erd Database diagram (erd) here’s the erd of the sample bookstore database we’ll be looking at. It includes sections on the definition, project profile, feasibility report, key features, risk analysis, data flow. It consists of typical entities like book, author, publisher, customer, etc. You can easily edit this template using creately's er diagram online tool. This document provides an overview of. Online Book Store Erd.
From ermodelexample.com
Er Diagram For Online Bookstore Pdf Online Book Store Erd A list of all books available in the store. In the context of an online book store, an er diagram can be used to represent the entities and relationships involved in the store’s database. This diagram can help in understanding how various. It includes sections on the definition, project profile, feasibility report, key features, risk analysis, data flow. This document. Online Book Store Erd.
From medium.com
Online Book Store using PHP and MySQL by php gurukul Medium Online Book Store Erd A list of all books available in the store. This contains the following tables: This diagram can help in understanding how various. It consists of typical entities like book, author, publisher, customer, etc. Data modeling using erds is an important process that helps us to visualize and understand the relationships between entities in a database. Database diagram (erd) here’s the. Online Book Store Erd.
From userdiagramlehrer.z19.web.core.windows.net
Er Diagram For Book Store Management System Online Book Store Erd A list of all books available in the store. You can export it in multiple formats like jpeg, png and svg and easily add it to word. Database diagram (erd) here’s the erd of the sample bookstore database we’ll be looking at. Data modeling using erds is an important process that helps us to visualize and understand the relationships between. Online Book Store Erd.
From github.com
GitHub bilative/bookstoredbhw I did this project as a term project Online Book Store Erd This diagram can help in understanding how various. It consists of typical entities like book, author, publisher, customer, etc. In the context of an online book store, an er diagram can be used to represent the entities and relationships involved in the store’s database. You can easily edit this template using creately's er diagram online tool. A list of all. Online Book Store Erd.
From www.pinterest.com
ER diagram which models an online bookstore. ERD ERDiagrams Online Book Store Erd You can export it in multiple formats like jpeg, png and svg and easily add it to word. In the context of an online book store, an er diagram can be used to represent the entities and relationships involved in the store’s database. It consists of typical entities like book, author, publisher, customer, etc. It includes sections on the definition,. Online Book Store Erd.
From ermodelexample.com
Solved The Erd Below Is A Conceptual Model Of A Bookstore Online Book Store Erd This diagram can help in understanding how various. It consists of typical entities like book, author, publisher, customer, etc. In the context of an online book store, an er diagram can be used to represent the entities and relationships involved in the store’s database. Data modeling using erds is an important process that helps us to visualize and understand the. Online Book Store Erd.
From enginerileyplaining.z19.web.core.windows.net
Simple Er Diagram For E Commerce site Online Book Store Erd In the context of an online book store, an er diagram can be used to represent the entities and relationships involved in the store’s database. This document provides an overview of an online book store system project. You can easily edit this template using creately's er diagram online tool. It consists of typical entities like book, author, publisher, customer, etc.. Online Book Store Erd.
From kelimichelle.blogspot.com
10+ erd online store KeliMichelle Online Book Store Erd Data modeling using erds is an important process that helps us to visualize and understand the relationships between entities in a database. A list of all books available in the store. In the context of an online book store, an er diagram can be used to represent the entities and relationships involved in the store’s database. Database diagram (erd) here’s. Online Book Store Erd.
From guidefixkecnoutog.z14.web.core.windows.net
Er Diagram For Online Shopping Online Book Store Erd Data modeling using erds is an important process that helps us to visualize and understand the relationships between entities in a database. It consists of typical entities like book, author, publisher, customer, etc. You can easily edit this template using creately's er diagram online tool. This document provides an overview of an online book store system project. Database diagram (erd). Online Book Store Erd.
From wiringdiagramroup.z21.web.core.windows.net
Simple Er Diagram For Online Shopping System Online Book Store Erd You can export it in multiple formats like jpeg, png and svg and easily add it to word. A list of all books available in the store. This document provides an overview of an online book store system project. It consists of typical entities like book, author, publisher, customer, etc. Data modeling using erds is an important process that helps. Online Book Store Erd.
From templates.hilarious.edu.np
Erd Template Online Book Store Erd This contains the following tables: A list of all books available in the store. You can easily edit this template using creately's er diagram online tool. This diagram can help in understanding how various. It includes sections on the definition, project profile, feasibility report, key features, risk analysis, data flow. It consists of typical entities like book, author, publisher, customer,. Online Book Store Erd.