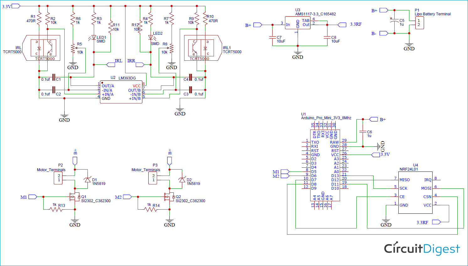
Rc Car Circuit Diagram . Learn how use arduino to make a rc car controlled by a ir remote controller, how to program arduino step by step. It is connected by default when you buy it. The circuit diagram for the design is as shown above. Small jumpers should be connected to ena and enb on the l298n motor driver you are using. The complete circuit diagram for our remote controlled arduino car is shown below. The rc car transmitter circuit diagram is a drawing of the wiring and components used to construct a remote control vehicle. Arduino rc car circuit diagram. See the circuit diagram, code. It shows all the components that are included. First, you download the circuit diagram from the download button. The arduino bluetooth rc car circuit diagram is not complicated. The circuit diagram also includes an option to add two tcrt5000 ir. Mount the arduino board, breadboard, motor driver and battery cascade on the rc car chassis, then connect the parts together as shown in the circuit.
from fixenginecarthorse.z13.web.core.windows.net
It is connected by default when you buy it. The circuit diagram for the design is as shown above. The arduino bluetooth rc car circuit diagram is not complicated. Arduino rc car circuit diagram. It shows all the components that are included. First, you download the circuit diagram from the download button. Mount the arduino board, breadboard, motor driver and battery cascade on the rc car chassis, then connect the parts together as shown in the circuit. Small jumpers should be connected to ena and enb on the l298n motor driver you are using. See the circuit diagram, code. The circuit diagram also includes an option to add two tcrt5000 ir.
Simple Rc Car Circuit Diagram
Rc Car Circuit Diagram It shows all the components that are included. Learn how use arduino to make a rc car controlled by a ir remote controller, how to program arduino step by step. Arduino rc car circuit diagram. It is connected by default when you buy it. First, you download the circuit diagram from the download button. Small jumpers should be connected to ena and enb on the l298n motor driver you are using. The rc car transmitter circuit diagram is a drawing of the wiring and components used to construct a remote control vehicle. The circuit diagram also includes an option to add two tcrt5000 ir. Mount the arduino board, breadboard, motor driver and battery cascade on the rc car chassis, then connect the parts together as shown in the circuit. See the circuit diagram, code. The circuit diagram for the design is as shown above. It shows all the components that are included. The complete circuit diagram for our remote controlled arduino car is shown below. The arduino bluetooth rc car circuit diagram is not complicated.
From wiringlibmary.z6.web.core.windows.net
Rc Car Block Diagram Rc Car Circuit Diagram The circuit diagram for the design is as shown above. It shows all the components that are included. Learn how use arduino to make a rc car controlled by a ir remote controller, how to program arduino step by step. It is connected by default when you buy it. The arduino bluetooth rc car circuit diagram is not complicated. The. Rc Car Circuit Diagram.
From www.hackster.io
Arduino RC Car Hackster.io Rc Car Circuit Diagram Learn how use arduino to make a rc car controlled by a ir remote controller, how to program arduino step by step. Mount the arduino board, breadboard, motor driver and battery cascade on the rc car chassis, then connect the parts together as shown in the circuit. The rc car transmitter circuit diagram is a drawing of the wiring and. Rc Car Circuit Diagram.
From circuitmanualkohler.z19.web.core.windows.net
Remote Control Car Circuit Diagram Pdf Rc Car Circuit Diagram It shows all the components that are included. Learn how use arduino to make a rc car controlled by a ir remote controller, how to program arduino step by step. The circuit diagram also includes an option to add two tcrt5000 ir. Arduino rc car circuit diagram. First, you download the circuit diagram from the download button. The complete circuit. Rc Car Circuit Diagram.
From www.homemade-circuits.com
Make a Remote Controlled Toy Car Circuit Rc Car Circuit Diagram The complete circuit diagram for our remote controlled arduino car is shown below. The rc car transmitter circuit diagram is a drawing of the wiring and components used to construct a remote control vehicle. Mount the arduino board, breadboard, motor driver and battery cascade on the rc car chassis, then connect the parts together as shown in the circuit. See. Rc Car Circuit Diagram.
From guidediagramgoodwin.z5.web.core.windows.net
Arduino Bluetooth Car Circuit Diagram 4 Motors Rc Car Circuit Diagram The circuit diagram for the design is as shown above. The rc car transmitter circuit diagram is a drawing of the wiring and components used to construct a remote control vehicle. The circuit diagram also includes an option to add two tcrt5000 ir. Arduino rc car circuit diagram. The complete circuit diagram for our remote controlled arduino car is shown. Rc Car Circuit Diagram.
From circuitdbglariest.z21.web.core.windows.net
Bluetooth Controlled Rc Car Using Arduino Rc Car Circuit Diagram The complete circuit diagram for our remote controlled arduino car is shown below. Small jumpers should be connected to ena and enb on the l298n motor driver you are using. It is connected by default when you buy it. The arduino bluetooth rc car circuit diagram is not complicated. The rc car transmitter circuit diagram is a drawing of the. Rc Car Circuit Diagram.
From maker.pro
How to Make Your Own RemoteControlled Car PCB Maker Pro Rc Car Circuit Diagram See the circuit diagram, code. The arduino bluetooth rc car circuit diagram is not complicated. First, you download the circuit diagram from the download button. Mount the arduino board, breadboard, motor driver and battery cascade on the rc car chassis, then connect the parts together as shown in the circuit. It shows all the components that are included. Small jumpers. Rc Car Circuit Diagram.
From www.independentndt.co.nz
4CH RC Remote Control 27MHz Circuit PCB Transmitter, 60 OFF Rc Car Circuit Diagram Mount the arduino board, breadboard, motor driver and battery cascade on the rc car chassis, then connect the parts together as shown in the circuit. See the circuit diagram, code. Arduino rc car circuit diagram. The circuit diagram for the design is as shown above. Small jumpers should be connected to ena and enb on the l298n motor driver you. Rc Car Circuit Diagram.
From www.homemade-circuits.com
RF Remote Controlled Toy Car Complete Relay Wiring with 433 MHz Rc Car Circuit Diagram Arduino rc car circuit diagram. The arduino bluetooth rc car circuit diagram is not complicated. See the circuit diagram, code. The circuit diagram for the design is as shown above. The rc car transmitter circuit diagram is a drawing of the wiring and components used to construct a remote control vehicle. The complete circuit diagram for our remote controlled arduino. Rc Car Circuit Diagram.
From jumpstarterdiscount.blogspot.com
Rc Car Diagram Wiring Diagram Rc Car Circuit Diagram Small jumpers should be connected to ena and enb on the l298n motor driver you are using. Learn how use arduino to make a rc car controlled by a ir remote controller, how to program arduino step by step. The arduino bluetooth rc car circuit diagram is not complicated. It shows all the components that are included. Arduino rc car. Rc Car Circuit Diagram.
From enginediagramghana.z21.web.core.windows.net
How To Make A Remote Control Car Circuit Diagram Rc Car Circuit Diagram See the circuit diagram, code. Small jumpers should be connected to ena and enb on the l298n motor driver you are using. Arduino rc car circuit diagram. First, you download the circuit diagram from the download button. It is connected by default when you buy it. Mount the arduino board, breadboard, motor driver and battery cascade on the rc car. Rc Car Circuit Diagram.
From robhosking.com
10+ Rc Car Circuit Board Diagram Robhosking Diagram Rc Car Circuit Diagram The arduino bluetooth rc car circuit diagram is not complicated. Arduino rc car circuit diagram. Learn how use arduino to make a rc car controlled by a ir remote controller, how to program arduino step by step. It shows all the components that are included. Small jumpers should be connected to ena and enb on the l298n motor driver you. Rc Car Circuit Diagram.
From circuitlibrarybeth.z21.web.core.windows.net
Simple Rc Car Circuit Diagram Rc Car Circuit Diagram The circuit diagram also includes an option to add two tcrt5000 ir. The arduino bluetooth rc car circuit diagram is not complicated. It shows all the components that are included. Mount the arduino board, breadboard, motor driver and battery cascade on the rc car chassis, then connect the parts together as shown in the circuit. The circuit diagram for the. Rc Car Circuit Diagram.
From schematictassel.z19.web.core.windows.net
Rc Car Circuit Diagram With Remote Transmitter Rc Car Circuit Diagram First, you download the circuit diagram from the download button. Mount the arduino board, breadboard, motor driver and battery cascade on the rc car chassis, then connect the parts together as shown in the circuit. Small jumpers should be connected to ena and enb on the l298n motor driver you are using. The rc car transmitter circuit diagram is a. Rc Car Circuit Diagram.
From circuitdiagramweisz.z19.web.core.windows.net
Rc Car Circuit Diagram Rc Car Circuit Diagram It is connected by default when you buy it. The circuit diagram for the design is as shown above. The rc car transmitter circuit diagram is a drawing of the wiring and components used to construct a remote control vehicle. The circuit diagram also includes an option to add two tcrt5000 ir. Small jumpers should be connected to ena and. Rc Car Circuit Diagram.
From circuitlibrarybeth.z21.web.core.windows.net
Rc Car Circuit Diagram With Remote Transmitter Pdf Rc Car Circuit Diagram Arduino rc car circuit diagram. The rc car transmitter circuit diagram is a drawing of the wiring and components used to construct a remote control vehicle. See the circuit diagram, code. The complete circuit diagram for our remote controlled arduino car is shown below. Learn how use arduino to make a rc car controlled by a ir remote controller, how. Rc Car Circuit Diagram.
From www.circuitdiagram.co
Rc Cars Circuit Diagram Circuit Diagram Rc Car Circuit Diagram Small jumpers should be connected to ena and enb on the l298n motor driver you are using. Arduino rc car circuit diagram. The complete circuit diagram for our remote controlled arduino car is shown below. The arduino bluetooth rc car circuit diagram is not complicated. The circuit diagram for the design is as shown above. The rc car transmitter circuit. Rc Car Circuit Diagram.
From wiringdiagramneif.z13.web.core.windows.net
Rc Arduino Car Circuit Diagram Rc Car Circuit Diagram Learn how use arduino to make a rc car controlled by a ir remote controller, how to program arduino step by step. It is connected by default when you buy it. The circuit diagram also includes an option to add two tcrt5000 ir. Small jumpers should be connected to ena and enb on the l298n motor driver you are using.. Rc Car Circuit Diagram.
From solderingmind.com
Arduino RC Car ( Control Through Bluetooth ) Soldering Mind Rc Car Circuit Diagram It shows all the components that are included. See the circuit diagram, code. Learn how use arduino to make a rc car controlled by a ir remote controller, how to program arduino step by step. Arduino rc car circuit diagram. The complete circuit diagram for our remote controlled arduino car is shown below. It is connected by default when you. Rc Car Circuit Diagram.
From enginefixschneider.z19.web.core.windows.net
Rc Car Electronics Remote Control Circuit Diagrams Rc Car Circuit Diagram The complete circuit diagram for our remote controlled arduino car is shown below. The rc car transmitter circuit diagram is a drawing of the wiring and components used to construct a remote control vehicle. It shows all the components that are included. The arduino bluetooth rc car circuit diagram is not complicated. The circuit diagram also includes an option to. Rc Car Circuit Diagram.
From fixwiringseawalls.z1.web.core.windows.net
Block Diagram Of Rc Car Rc Car Circuit Diagram The circuit diagram for the design is as shown above. Small jumpers should be connected to ena and enb on the l298n motor driver you are using. It shows all the components that are included. See the circuit diagram, code. The arduino bluetooth rc car circuit diagram is not complicated. Mount the arduino board, breadboard, motor driver and battery cascade. Rc Car Circuit Diagram.
From www.diagramcircuit.com
Wiring Diagram Rc Car Diagram Circuit Rc Car Circuit Diagram Arduino rc car circuit diagram. Learn how use arduino to make a rc car controlled by a ir remote controller, how to program arduino step by step. First, you download the circuit diagram from the download button. It shows all the components that are included. The rc car transmitter circuit diagram is a drawing of the wiring and components used. Rc Car Circuit Diagram.
From enginefixschneider.z19.web.core.windows.net
Remote Control Car Schematic Diagram Rc Car Circuit Diagram The rc car transmitter circuit diagram is a drawing of the wiring and components used to construct a remote control vehicle. Learn how use arduino to make a rc car controlled by a ir remote controller, how to program arduino step by step. Mount the arduino board, breadboard, motor driver and battery cascade on the rc car chassis, then connect. Rc Car Circuit Diagram.
From fab-labs.blogspot.com
12v Toy Car Wiring Diagram Fab Lab Rc Car Circuit Diagram The rc car transmitter circuit diagram is a drawing of the wiring and components used to construct a remote control vehicle. First, you download the circuit diagram from the download button. It is connected by default when you buy it. Small jumpers should be connected to ena and enb on the l298n motor driver you are using. The arduino bluetooth. Rc Car Circuit Diagram.
From manualpartpabst.z4.web.core.windows.net
Rc Car Circuit Diagram Rc Car Circuit Diagram Small jumpers should be connected to ena and enb on the l298n motor driver you are using. It is connected by default when you buy it. Arduino rc car circuit diagram. Mount the arduino board, breadboard, motor driver and battery cascade on the rc car chassis, then connect the parts together as shown in the circuit. First, you download the. Rc Car Circuit Diagram.
From circuitaiseilc.z21.web.core.windows.net
Bluetooth Controlled Rc Car Using Arduino Rc Car Circuit Diagram The circuit diagram also includes an option to add two tcrt5000 ir. The rc car transmitter circuit diagram is a drawing of the wiring and components used to construct a remote control vehicle. Mount the arduino board, breadboard, motor driver and battery cascade on the rc car chassis, then connect the parts together as shown in the circuit. The complete. Rc Car Circuit Diagram.
From fixenginecarthorse.z13.web.core.windows.net
Simple Rc Car Circuit Diagram Rc Car Circuit Diagram The rc car transmitter circuit diagram is a drawing of the wiring and components used to construct a remote control vehicle. It is connected by default when you buy it. The circuit diagram for the design is as shown above. See the circuit diagram, code. First, you download the circuit diagram from the download button. The arduino bluetooth rc car. Rc Car Circuit Diagram.
From manualengineschweitzer.z19.web.core.windows.net
Rc Car Receiver Wiring Diagram Rc Car Circuit Diagram Small jumpers should be connected to ena and enb on the l298n motor driver you are using. See the circuit diagram, code. It is connected by default when you buy it. The arduino bluetooth rc car circuit diagram is not complicated. The circuit diagram also includes an option to add two tcrt5000 ir. Mount the arduino board, breadboard, motor driver. Rc Car Circuit Diagram.
From guidelibsentencing.z14.web.core.windows.net
Circuit Diagram Of Remote Control Car Rc Car Circuit Diagram Mount the arduino board, breadboard, motor driver and battery cascade on the rc car chassis, then connect the parts together as shown in the circuit. The rc car transmitter circuit diagram is a drawing of the wiring and components used to construct a remote control vehicle. Arduino rc car circuit diagram. The circuit diagram also includes an option to add. Rc Car Circuit Diagram.
From partdiagramacapteu6.z13.web.core.windows.net
Automobile Wiring Diagrams Online Rc Car Circuit Diagram Learn how use arduino to make a rc car controlled by a ir remote controller, how to program arduino step by step. It is connected by default when you buy it. The rc car transmitter circuit diagram is a drawing of the wiring and components used to construct a remote control vehicle. See the circuit diagram, code. First, you download. Rc Car Circuit Diagram.
From enginedbcindy.z21.web.core.windows.net
Simple Remote Control Cars Circuit Diagram Pdf Rc Car Circuit Diagram Learn how use arduino to make a rc car controlled by a ir remote controller, how to program arduino step by step. Small jumpers should be connected to ena and enb on the l298n motor driver you are using. It shows all the components that are included. The circuit diagram also includes an option to add two tcrt5000 ir. See. Rc Car Circuit Diagram.
From iotdesignpro.com
Bluetooth based Smart Phone Controlled Robot Car using Arduino Rc Car Circuit Diagram The rc car transmitter circuit diagram is a drawing of the wiring and components used to construct a remote control vehicle. Learn how use arduino to make a rc car controlled by a ir remote controller, how to program arduino step by step. First, you download the circuit diagram from the download button. Arduino rc car circuit diagram. The arduino. Rc Car Circuit Diagram.
From circuitpartehrlichmann.z19.web.core.windows.net
Rc Car Circuit Diagram Rc Car Circuit Diagram It is connected by default when you buy it. The circuit diagram also includes an option to add two tcrt5000 ir. The circuit diagram for the design is as shown above. Mount the arduino board, breadboard, motor driver and battery cascade on the rc car chassis, then connect the parts together as shown in the circuit. The complete circuit diagram. Rc Car Circuit Diagram.
From www.flyrobo.in
WiFi controlled car with ESP32camera Rc Car Circuit Diagram See the circuit diagram, code. Small jumpers should be connected to ena and enb on the l298n motor driver you are using. The rc car transmitter circuit diagram is a drawing of the wiring and components used to construct a remote control vehicle. The circuit diagram for the design is as shown above. Mount the arduino board, breadboard, motor driver. Rc Car Circuit Diagram.
From www.circuitdiagram.co
Transmitter And Receiver Circuit Diagram For Rc Car Circuit Diagram Rc Car Circuit Diagram The complete circuit diagram for our remote controlled arduino car is shown below. It shows all the components that are included. Learn how use arduino to make a rc car controlled by a ir remote controller, how to program arduino step by step. Arduino rc car circuit diagram. Small jumpers should be connected to ena and enb on the l298n. Rc Car Circuit Diagram.