Java Timeout A Method . The completablefuture class’s completeexceptionally() method lets us complete the future exceptionally with a specific. Hi guys, i have a method that sends a request from another server. While this may sound easy, there’re a few pitfalls that we must be aware of. 자바 메소드 타임아웃 (시간설정)을 실험할 call을 정의합니다. To time the execution of a method in java, you can use the system.nanotime method to get the current time before and after the method is. In this article, we’re going to have a look at how to measure elapsed time in java. However, sometimes the server did not send responses.
from github.com
To time the execution of a method in java, you can use the system.nanotime method to get the current time before and after the method is. Hi guys, i have a method that sends a request from another server. The completablefuture class’s completeexceptionally() method lets us complete the future exceptionally with a specific. While this may sound easy, there’re a few pitfalls that we must be aware of. 자바 메소드 타임아웃 (시간설정)을 실험할 call을 정의합니다. However, sometimes the server did not send responses. In this article, we’re going to have a look at how to measure elapsed time in java.
java.sql.SQLTimeoutException Timeout after 30002ms of waiting for a
Java Timeout A Method 자바 메소드 타임아웃 (시간설정)을 실험할 call을 정의합니다. In this article, we’re going to have a look at how to measure elapsed time in java. Hi guys, i have a method that sends a request from another server. The completablefuture class’s completeexceptionally() method lets us complete the future exceptionally with a specific. While this may sound easy, there’re a few pitfalls that we must be aware of. To time the execution of a method in java, you can use the system.nanotime method to get the current time before and after the method is. 자바 메소드 타임아웃 (시간설정)을 실험할 call을 정의합니다. However, sometimes the server did not send responses.
From slideplayer.com
Networking with Java ppt download Java Timeout A Method However, sometimes the server did not send responses. The completablefuture class’s completeexceptionally() method lets us complete the future exceptionally with a specific. 자바 메소드 타임아웃 (시간설정)을 실험할 call을 정의합니다. While this may sound easy, there’re a few pitfalls that we must be aware of. In this article, we’re going to have a look at how to measure elapsed time in. Java Timeout A Method.
From github.com
java.sql.SQLTimeoutException Timeout after 30002ms of waiting for a Java Timeout A Method The completablefuture class’s completeexceptionally() method lets us complete the future exceptionally with a specific. Hi guys, i have a method that sends a request from another server. In this article, we’re going to have a look at how to measure elapsed time in java. 자바 메소드 타임아웃 (시간설정)을 실험할 call을 정의합니다. While this may sound easy, there’re a few pitfalls. Java Timeout A Method.
From crunchify.com
How to stop/kill long running Java Thread at runtime? timedout Java Timeout A Method While this may sound easy, there’re a few pitfalls that we must be aware of. Hi guys, i have a method that sends a request from another server. The completablefuture class’s completeexceptionally() method lets us complete the future exceptionally with a specific. To time the execution of a method in java, you can use the system.nanotime method to get the. Java Timeout A Method.
From www.chegg.com
Solved 9.8 LAB Timeout manager with PriorityQueue Timeout Java Timeout A Method The completablefuture class’s completeexceptionally() method lets us complete the future exceptionally with a specific. Hi guys, i have a method that sends a request from another server. However, sometimes the server did not send responses. While this may sound easy, there’re a few pitfalls that we must be aware of. In this article, we’re going to have a look at. Java Timeout A Method.
From slideplayer.com
„java.util.concurrent” ppt download Java Timeout A Method In this article, we’re going to have a look at how to measure elapsed time in java. However, sometimes the server did not send responses. While this may sound easy, there’re a few pitfalls that we must be aware of. To time the execution of a method in java, you can use the system.nanotime method to get the current time. Java Timeout A Method.
From www.javaprogramto.com
Java Servlet Session Timeout and Examples Java Timeout A Method While this may sound easy, there’re a few pitfalls that we must be aware of. 자바 메소드 타임아웃 (시간설정)을 실험할 call을 정의합니다. Hi guys, i have a method that sends a request from another server. However, sometimes the server did not send responses. To time the execution of a method in java, you can use the system.nanotime method to get. Java Timeout A Method.
From www.delftstack.com
How to Fix Read Timed Out Under Tomcat Java Timeout A Method In this article, we’re going to have a look at how to measure elapsed time in java. While this may sound easy, there’re a few pitfalls that we must be aware of. To time the execution of a method in java, you can use the system.nanotime method to get the current time before and after the method is. 자바 메소드. Java Timeout A Method.
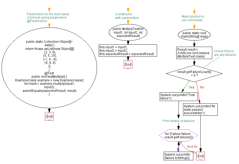
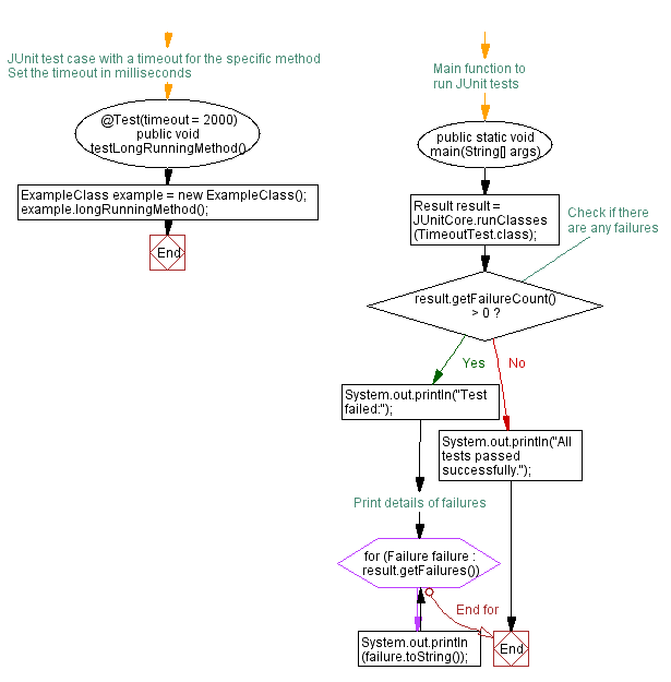
From www.w3resource.com
Java Timeout test example with JUnit Java Timeout A Method However, sometimes the server did not send responses. While this may sound easy, there’re a few pitfalls that we must be aware of. The completablefuture class’s completeexceptionally() method lets us complete the future exceptionally with a specific. To time the execution of a method in java, you can use the system.nanotime method to get the current time before and after. Java Timeout A Method.
From laptopprocessors.ru
Timing function in java Java Timeout A Method However, sometimes the server did not send responses. The completablefuture class’s completeexceptionally() method lets us complete the future exceptionally with a specific. In this article, we’re going to have a look at how to measure elapsed time in java. To time the execution of a method in java, you can use the system.nanotime method to get the current time before. Java Timeout A Method.
From www.studocu.com
JAVA Basics 14 14. Miscellaneous 14 Task Scheduling via Timeout Two Java Timeout A Method 자바 메소드 타임아웃 (시간설정)을 실험할 call을 정의합니다. In this article, we’re going to have a look at how to measure elapsed time in java. However, sometimes the server did not send responses. While this may sound easy, there’re a few pitfalls that we must be aware of. Hi guys, i have a method that sends a request from another server.. Java Timeout A Method.
From www.geeksforgeeks.org
Difference Between wait() and notify() in Java Java Timeout A Method The completablefuture class’s completeexceptionally() method lets us complete the future exceptionally with a specific. Hi guys, i have a method that sends a request from another server. 자바 메소드 타임아웃 (시간설정)을 실험할 call을 정의합니다. While this may sound easy, there’re a few pitfalls that we must be aware of. In this article, we’re going to have a look at how. Java Timeout A Method.
From thedarkercorner.com
Timing Code Execution in Java The Darker Corner Java Timeout A Method The completablefuture class’s completeexceptionally() method lets us complete the future exceptionally with a specific. To time the execution of a method in java, you can use the system.nanotime method to get the current time before and after the method is. While this may sound easy, there’re a few pitfalls that we must be aware of. However, sometimes the server did. Java Timeout A Method.
From www.slideserve.com
PPT Java Concurrency Threads, Processes, and ExecutorService Java Timeout A Method In this article, we’re going to have a look at how to measure elapsed time in java. However, sometimes the server did not send responses. Hi guys, i have a method that sends a request from another server. While this may sound easy, there’re a few pitfalls that we must be aware of. To time the execution of a method. Java Timeout A Method.
From eureka.patsnap.com
Method and device for providing relative timing in Java virtual machine Java Timeout A Method 자바 메소드 타임아웃 (시간설정)을 실험할 call을 정의합니다. To time the execution of a method in java, you can use the system.nanotime method to get the current time before and after the method is. While this may sound easy, there’re a few pitfalls that we must be aware of. However, sometimes the server did not send responses. The completablefuture class’s completeexceptionally(). Java Timeout A Method.
From huongdanjava.com
completeOnTimeout() method of CompletableFuture in Java Huong Dan Java Java Timeout A Method In this article, we’re going to have a look at how to measure elapsed time in java. While this may sound easy, there’re a few pitfalls that we must be aware of. 자바 메소드 타임아웃 (시간설정)을 실험할 call을 정의합니다. Hi guys, i have a method that sends a request from another server. The completablefuture class’s completeexceptionally() method lets us complete. Java Timeout A Method.
From 9to5answer.com
[Solved] How to implement a efficient timeout in java 9to5Answer Java Timeout A Method Hi guys, i have a method that sends a request from another server. 자바 메소드 타임아웃 (시간설정)을 실험할 call을 정의합니다. However, sometimes the server did not send responses. To time the execution of a method in java, you can use the system.nanotime method to get the current time before and after the method is. While this may sound easy, there’re. Java Timeout A Method.
From slidetodoc.com
JS ADVANCED Java Script Advanced Programming JS ADVANCED Java Timeout A Method To time the execution of a method in java, you can use the system.nanotime method to get the current time before and after the method is. The completablefuture class’s completeexceptionally() method lets us complete the future exceptionally with a specific. Hi guys, i have a method that sends a request from another server. In this article, we’re going to have. Java Timeout A Method.
From 9to5answer.com
[Solved] Why is Java Future.get(timeout) Not Reliable? 9to5Answer Java Timeout A Method However, sometimes the server did not send responses. In this article, we’re going to have a look at how to measure elapsed time in java. To time the execution of a method in java, you can use the system.nanotime method to get the current time before and after the method is. The completablefuture class’s completeexceptionally() method lets us complete the. Java Timeout A Method.
From github.com
lsprequest Timeout while waiting for response. Method java Java Timeout A Method To time the execution of a method in java, you can use the system.nanotime method to get the current time before and after the method is. While this may sound easy, there’re a few pitfalls that we must be aware of. In this article, we’re going to have a look at how to measure elapsed time in java. Hi guys,. Java Timeout A Method.
From www.w3resource.com
Java Parameterized Test Example with JUnit Java Timeout A Method While this may sound easy, there’re a few pitfalls that we must be aware of. 자바 메소드 타임아웃 (시간설정)을 실험할 call을 정의합니다. However, sometimes the server did not send responses. To time the execution of a method in java, you can use the system.nanotime method to get the current time before and after the method is. The completablefuture class’s completeexceptionally(). Java Timeout A Method.
From stackoverflow.com
java Timeout connection when using Gremlin to connect to Azure Java Timeout A Method The completablefuture class’s completeexceptionally() method lets us complete the future exceptionally with a specific. However, sometimes the server did not send responses. 자바 메소드 타임아웃 (시간설정)을 실험할 call을 정의합니다. To time the execution of a method in java, you can use the system.nanotime method to get the current time before and after the method is. In this article, we’re going. Java Timeout A Method.
From examples.javacodegeeks.com
Java Servlet Session Timeout Configuration Example Java Code Geeks Java Timeout A Method 자바 메소드 타임아웃 (시간설정)을 실험할 call을 정의합니다. In this article, we’re going to have a look at how to measure elapsed time in java. Hi guys, i have a method that sends a request from another server. However, sometimes the server did not send responses. The completablefuture class’s completeexceptionally() method lets us complete the future exceptionally with a specific. To. Java Timeout A Method.
From www.youtube.com
C how do set a timeout for a method YouTube Java Timeout A Method The completablefuture class’s completeexceptionally() method lets us complete the future exceptionally with a specific. In this article, we’re going to have a look at how to measure elapsed time in java. However, sometimes the server did not send responses. While this may sound easy, there’re a few pitfalls that we must be aware of. 자바 메소드 타임아웃 (시간설정)을 실험할 call을. Java Timeout A Method.
From stacktuts.com
How to make a countdown timer in java? StackTuts Java Timeout A Method However, sometimes the server did not send responses. 자바 메소드 타임아웃 (시간설정)을 실험할 call을 정의합니다. To time the execution of a method in java, you can use the system.nanotime method to get the current time before and after the method is. Hi guys, i have a method that sends a request from another server. In this article, we’re going to. Java Timeout A Method.
From fyozuzvyu.blob.core.windows.net
How To Test A Method That Returns Void In Junit at Dorene Mariotti blog Java Timeout A Method While this may sound easy, there’re a few pitfalls that we must be aware of. The completablefuture class’s completeexceptionally() method lets us complete the future exceptionally with a specific. Hi guys, i have a method that sends a request from another server. 자바 메소드 타임아웃 (시간설정)을 실험할 call을 정의합니다. To time the execution of a method in java, you can. Java Timeout A Method.
From huongdanjava.com
orTimeout() method of CompletableFuture object in Java Huong Dan Java Java Timeout A Method The completablefuture class’s completeexceptionally() method lets us complete the future exceptionally with a specific. However, sometimes the server did not send responses. While this may sound easy, there’re a few pitfalls that we must be aware of. 자바 메소드 타임아웃 (시간설정)을 실험할 call을 정의합니다. To time the execution of a method in java, you can use the system.nanotime method to. Java Timeout A Method.
From www.freecodecamp.org
JavaScript setTimeout() How to Set a Timer in JavaScript or Sleep for Java Timeout A Method In this article, we’re going to have a look at how to measure elapsed time in java. However, sometimes the server did not send responses. Hi guys, i have a method that sends a request from another server. While this may sound easy, there’re a few pitfalls that we must be aware of. To time the execution of a method. Java Timeout A Method.
From www.w3resource.com
Java Timeout test example with JUnit Java Timeout A Method While this may sound easy, there’re a few pitfalls that we must be aware of. To time the execution of a method in java, you can use the system.nanotime method to get the current time before and after the method is. 자바 메소드 타임아웃 (시간설정)을 실험할 call을 정의합니다. However, sometimes the server did not send responses. The completablefuture class’s completeexceptionally(). Java Timeout A Method.
From stackoverflow.com
how to call a function on array (java)? Stack Overflow Java Timeout A Method In this article, we’re going to have a look at how to measure elapsed time in java. 자바 메소드 타임아웃 (시간설정)을 실험할 call을 정의합니다. To time the execution of a method in java, you can use the system.nanotime method to get the current time before and after the method is. The completablefuture class’s completeexceptionally() method lets us complete the future. Java Timeout A Method.
From slideplayer.com
JAVA Multithread Programming on multiprocessors. ppt video online Java Timeout A Method While this may sound easy, there’re a few pitfalls that we must be aware of. The completablefuture class’s completeexceptionally() method lets us complete the future exceptionally with a specific. Hi guys, i have a method that sends a request from another server. In this article, we’re going to have a look at how to measure elapsed time in java. 자바. Java Timeout A Method.
From www.youtube.com
Java How to set HttpResponse timeout for Android in Java(5solution Java Timeout A Method 자바 메소드 타임아웃 (시간설정)을 실험할 call을 정의합니다. To time the execution of a method in java, you can use the system.nanotime method to get the current time before and after the method is. The completablefuture class’s completeexceptionally() method lets us complete the future exceptionally with a specific. Hi guys, i have a method that sends a request from another server.. Java Timeout A Method.
From crunchify.com
How to generate Simple Timeout Exception in Java? • Crunchify Java Timeout A Method The completablefuture class’s completeexceptionally() method lets us complete the future exceptionally with a specific. To time the execution of a method in java, you can use the system.nanotime method to get the current time before and after the method is. However, sometimes the server did not send responses. Hi guys, i have a method that sends a request from another. Java Timeout A Method.
From segmentfault.com
java Free your hands! Automatically generate sequence diagrams based Java Timeout A Method To time the execution of a method in java, you can use the system.nanotime method to get the current time before and after the method is. However, sometimes the server did not send responses. The completablefuture class’s completeexceptionally() method lets us complete the future exceptionally with a specific. Hi guys, i have a method that sends a request from another. Java Timeout A Method.
From stackoverflow.com
java Timeout manager with PriorityQueue Stack Overflow Java Timeout A Method While this may sound easy, there’re a few pitfalls that we must be aware of. However, sometimes the server did not send responses. The completablefuture class’s completeexceptionally() method lets us complete the future exceptionally with a specific. Hi guys, i have a method that sends a request from another server. In this article, we’re going to have a look at. Java Timeout A Method.
From crunchify.com
How to Implement your own address, int Java Timeout A Method The completablefuture class’s completeexceptionally() method lets us complete the future exceptionally with a specific. While this may sound easy, there’re a few pitfalls that we must be aware of. Hi guys, i have a method that sends a request from another server. However, sometimes the server did not send responses. In this article, we’re going to have a look at. Java Timeout A Method.