Ohmmeter Circuit . An ohmmeter is a fundamental electrical device used to measure electrical resistance in a circuit. An ohm meter is a device used to measure the electrical resistance of a circuit or component. This meter is used to determine approximate (not too accurate) resistance. A simple explanation of an ohmmeter. The property of the material that opposes the flow of electric current through it is called resistance. The unit of resistance is the o hm. When there is infinite resistance (no continuity between test. The ohmmeter gives the approximate value of resistance. Ohmmeter is used to directly measure resistance of a device, element, circuit or any portion thereof. It is very portable and hence used in the laboratory. Starting with a simple movement and battery circuit, let’s see how it would function as an ohmmeter: Check out this ohmmeter built and coded from scratch using an arduino, 8 precision resistors, a multiplexer, and an oled display! It is of three types; Ohmmeters are essential tools for diagnosing electrical problems, assessing the health of resistors, and verifying the continuity of conductors.
from www.pinterest.com
This meter is used to determine approximate (not too accurate) resistance. It is of three types; A simple explanation of an ohmmeter. When there is infinite resistance (no continuity between test. Ohmmeter is used to directly measure resistance of a device, element, circuit or any portion thereof. The unit of resistance is the o hm. Ohmmeters are essential tools for diagnosing electrical problems, assessing the health of resistors, and verifying the continuity of conductors. The property of the material that opposes the flow of electric current through it is called resistance. An ohmmeter is a fundamental electrical device used to measure electrical resistance in a circuit. It is very portable and hence used in the laboratory.
What is an Ohmmeter? Circuit Diagram Of Ohmmeter. Circuit diagram
Ohmmeter Circuit It is of three types; When there is infinite resistance (no continuity between test. An ohm meter is a device used to measure the electrical resistance of a circuit or component. Starting with a simple movement and battery circuit, let’s see how it would function as an ohmmeter: It is of three types; This meter is used to determine approximate (not too accurate) resistance. Check out this ohmmeter built and coded from scratch using an arduino, 8 precision resistors, a multiplexer, and an oled display! Ohmmeters are essential tools for diagnosing electrical problems, assessing the health of resistors, and verifying the continuity of conductors. The unit of resistance is the o hm. A simple explanation of an ohmmeter. It is very portable and hence used in the laboratory. An ohmmeter is a fundamental electrical device used to measure electrical resistance in a circuit. The property of the material that opposes the flow of electric current through it is called resistance. Ohmmeter is used to directly measure resistance of a device, element, circuit or any portion thereof. The ohmmeter gives the approximate value of resistance.
From electricalacademia.com
Ohmmeter Basic Concepts and Working Principle Electrical Academia Ohmmeter Circuit The ohmmeter gives the approximate value of resistance. When there is infinite resistance (no continuity between test. Check out this ohmmeter built and coded from scratch using an arduino, 8 precision resistors, a multiplexer, and an oled display! The property of the material that opposes the flow of electric current through it is called resistance. Ohmmeter is used to directly. Ohmmeter Circuit.
From electricalgang.com
What is an Ohmmeter? The Definitive Guide Ohmmeter Circuit This meter is used to determine approximate (not too accurate) resistance. The unit of resistance is the o hm. The property of the material that opposes the flow of electric current through it is called resistance. It is very portable and hence used in the laboratory. Ohmmeter is used to directly measure resistance of a device, element, circuit or any. Ohmmeter Circuit.
From www.electricalvolt.com
What is Ohmmeter? Circuit Diagram, Types and Applications Ohmmeter Circuit An ohmmeter is a fundamental electrical device used to measure electrical resistance in a circuit. An ohm meter is a device used to measure the electrical resistance of a circuit or component. Ohmmeter is used to directly measure resistance of a device, element, circuit or any portion thereof. It is very portable and hence used in the laboratory. The ohmmeter. Ohmmeter Circuit.
From electricalgang.com
What is an Ohmmeter? The Definitive Guide Ohmmeter Circuit Check out this ohmmeter built and coded from scratch using an arduino, 8 precision resistors, a multiplexer, and an oled display! When there is infinite resistance (no continuity between test. Ohmmeters are essential tools for diagnosing electrical problems, assessing the health of resistors, and verifying the continuity of conductors. Ohmmeter is used to directly measure resistance of a device, element,. Ohmmeter Circuit.
From ohmmeterikoroku.blogspot.com
Ohmmeter How To Use An Ohmmeter Voltmeter Circuit Ohmmeter Circuit The property of the material that opposes the flow of electric current through it is called resistance. It is of three types; The ohmmeter gives the approximate value of resistance. A simple explanation of an ohmmeter. Starting with a simple movement and battery circuit, let’s see how it would function as an ohmmeter: The unit of resistance is the o. Ohmmeter Circuit.
From wiringwiringpardee.z13.web.core.windows.net
Simple Ohmmeter Circuit Diagram Ohmmeter Circuit It is very portable and hence used in the laboratory. The ohmmeter gives the approximate value of resistance. Check out this ohmmeter built and coded from scratch using an arduino, 8 precision resistors, a multiplexer, and an oled display! Ohmmeter is used to directly measure resistance of a device, element, circuit or any portion thereof. The property of the material. Ohmmeter Circuit.
From www.circuitdiagram.co
ohmmeter circuit diagram Circuit Diagram Ohmmeter Circuit When there is infinite resistance (no continuity between test. An ohmmeter is a fundamental electrical device used to measure electrical resistance in a circuit. Starting with a simple movement and battery circuit, let’s see how it would function as an ohmmeter: The unit of resistance is the o hm. The ohmmeter gives the approximate value of resistance. This meter is. Ohmmeter Circuit.
From www.elprocus.com
What is an Ohmmeter? Circuit Working, Types, and Applications Ohmmeter Circuit The unit of resistance is the o hm. The ohmmeter gives the approximate value of resistance. Ohmmeters are essential tools for diagnosing electrical problems, assessing the health of resistors, and verifying the continuity of conductors. An ohm meter is a device used to measure the electrical resistance of a circuit or component. It is of three types; Starting with a. Ohmmeter Circuit.
From microdigisoft.com
What is Ohmmeter Circuit Diagram, Working Principle and Application. Ohmmeter Circuit This meter is used to determine approximate (not too accurate) resistance. The property of the material that opposes the flow of electric current through it is called resistance. Check out this ohmmeter built and coded from scratch using an arduino, 8 precision resistors, a multiplexer, and an oled display! The unit of resistance is the o hm. When there is. Ohmmeter Circuit.
From ar.inspiredpencil.com
Analog Ohmmeter Circuit Ohmmeter Circuit A simple explanation of an ohmmeter. Check out this ohmmeter built and coded from scratch using an arduino, 8 precision resistors, a multiplexer, and an oled display! Starting with a simple movement and battery circuit, let’s see how it would function as an ohmmeter: An ohmmeter is a fundamental electrical device used to measure electrical resistance in a circuit. Ohmmeter. Ohmmeter Circuit.
From www.circuitdiagram.co
Analog Ohmmeter Circuit Diagram Circuit Diagram Ohmmeter Circuit The property of the material that opposes the flow of electric current through it is called resistance. Check out this ohmmeter built and coded from scratch using an arduino, 8 precision resistors, a multiplexer, and an oled display! A simple explanation of an ohmmeter. An ohm meter is a device used to measure the electrical resistance of a circuit or. Ohmmeter Circuit.
From bestengineeringprojects.com
In Circuit Ohmmeter Ohm Meter for Electronics Circuit Ohmmeter Circuit It is very portable and hence used in the laboratory. The property of the material that opposes the flow of electric current through it is called resistance. The unit of resistance is the o hm. An ohm meter is a device used to measure the electrical resistance of a circuit or component. When there is infinite resistance (no continuity between. Ohmmeter Circuit.
From electricalacademia.com
Ohmmeter Basic Concepts and Working Principle Electrical Academia Ohmmeter Circuit Ohmmeters are essential tools for diagnosing electrical problems, assessing the health of resistors, and verifying the continuity of conductors. An ohmmeter is a fundamental electrical device used to measure electrical resistance in a circuit. This meter is used to determine approximate (not too accurate) resistance. A simple explanation of an ohmmeter. An ohm meter is a device used to measure. Ohmmeter Circuit.
From www.electricalvolt.com
What is Ohmmeter? Circuit Diagram, Types and Applications Ohmmeter Circuit When there is infinite resistance (no continuity between test. This meter is used to determine approximate (not too accurate) resistance. Starting with a simple movement and battery circuit, let’s see how it would function as an ohmmeter: The unit of resistance is the o hm. Check out this ohmmeter built and coded from scratch using an arduino, 8 precision resistors,. Ohmmeter Circuit.
From electricalacademia.com
Ohmmeter Basic Concepts and Working Principle Electrical Academia Ohmmeter Circuit It is very portable and hence used in the laboratory. Starting with a simple movement and battery circuit, let’s see how it would function as an ohmmeter: When there is infinite resistance (no continuity between test. An ohm meter is a device used to measure the electrical resistance of a circuit or component. Ohmmeter is used to directly measure resistance. Ohmmeter Circuit.
From electricalgang.com
What is an Ohmmeter? The Definitive Guide Ohmmeter Circuit It is very portable and hence used in the laboratory. An ohmmeter is a fundamental electrical device used to measure electrical resistance in a circuit. When there is infinite resistance (no continuity between test. The ohmmeter gives the approximate value of resistance. The property of the material that opposes the flow of electric current through it is called resistance. Check. Ohmmeter Circuit.
From www.youtube.com
Analog Ohmmeter YouTube Ohmmeter Circuit Ohmmeter is used to directly measure resistance of a device, element, circuit or any portion thereof. A simple explanation of an ohmmeter. The unit of resistance is the o hm. It is very portable and hence used in the laboratory. An ohmmeter is a fundamental electrical device used to measure electrical resistance in a circuit. An ohm meter is a. Ohmmeter Circuit.
From circuitdbcameroons.z5.web.core.windows.net
Ohmmeter Circuit Diagram And Working Ohmmeter Circuit An ohm meter is a device used to measure the electrical resistance of a circuit or component. A simple explanation of an ohmmeter. This meter is used to determine approximate (not too accurate) resistance. When there is infinite resistance (no continuity between test. Ohmmeters are essential tools for diagnosing electrical problems, assessing the health of resistors, and verifying the continuity. Ohmmeter Circuit.
From guidepartmelissa.z21.web.core.windows.net
Circuit Diagram Of Ohmmeter Ohmmeter Circuit Ohmmeter is used to directly measure resistance of a device, element, circuit or any portion thereof. The unit of resistance is the o hm. This meter is used to determine approximate (not too accurate) resistance. An ohm meter is a device used to measure the electrical resistance of a circuit or component. The property of the material that opposes the. Ohmmeter Circuit.
From electricalacademia.com
Ohmmeter Basic Concepts and Working Principle Electrical Academia Ohmmeter Circuit When there is infinite resistance (no continuity between test. This meter is used to determine approximate (not too accurate) resistance. An ohm meter is a device used to measure the electrical resistance of a circuit or component. A simple explanation of an ohmmeter. Ohmmeters are essential tools for diagnosing electrical problems, assessing the health of resistors, and verifying the continuity. Ohmmeter Circuit.
From www.electricalvolt.com
What is Ohmmeter? Circuit Diagram, Types and Applications Ohmmeter Circuit Starting with a simple movement and battery circuit, let’s see how it would function as an ohmmeter: The unit of resistance is the o hm. It is very portable and hence used in the laboratory. The property of the material that opposes the flow of electric current through it is called resistance. This meter is used to determine approximate (not. Ohmmeter Circuit.
From ar.inspiredpencil.com
Analog Ohmmeter Circuit Ohmmeter Circuit Ohmmeters are essential tools for diagnosing electrical problems, assessing the health of resistors, and verifying the continuity of conductors. It is of three types; Starting with a simple movement and battery circuit, let’s see how it would function as an ohmmeter: It is very portable and hence used in the laboratory. The property of the material that opposes the flow. Ohmmeter Circuit.
From studylib.net
38 SERIES OHMMETER An Ohmmeter Circuit Check out this ohmmeter built and coded from scratch using an arduino, 8 precision resistors, a multiplexer, and an oled display! The property of the material that opposes the flow of electric current through it is called resistance. The unit of resistance is the o hm. Ohmmeter is used to directly measure resistance of a device, element, circuit or any. Ohmmeter Circuit.
From www.wikihow.com
How to Use an Ohmmeter 10 Steps (with Pictures) wikiHow Ohmmeter Circuit It is of three types; It is very portable and hence used in the laboratory. An ohmmeter is a fundamental electrical device used to measure electrical resistance in a circuit. Ohmmeter is used to directly measure resistance of a device, element, circuit or any portion thereof. Check out this ohmmeter built and coded from scratch using an arduino, 8 precision. Ohmmeter Circuit.
From electricalgang.com
What is an Ohmmeter? The Definitive Guide Ohmmeter Circuit The property of the material that opposes the flow of electric current through it is called resistance. When there is infinite resistance (no continuity between test. The ohmmeter gives the approximate value of resistance. A simple explanation of an ohmmeter. Starting with a simple movement and battery circuit, let’s see how it would function as an ohmmeter: This meter is. Ohmmeter Circuit.
From armycommunications.tpub.com
Figure 18. Typical ohmmeter circuit ss060260015 Ohmmeter Circuit The ohmmeter gives the approximate value of resistance. An ohmmeter is a fundamental electrical device used to measure electrical resistance in a circuit. It is very portable and hence used in the laboratory. A simple explanation of an ohmmeter. Starting with a simple movement and battery circuit, let’s see how it would function as an ohmmeter: An ohm meter is. Ohmmeter Circuit.
From www.elprocus.com
What is an Ohmmeter? Circuit Working, Types, and Applications Ohmmeter Circuit Ohmmeters are essential tools for diagnosing electrical problems, assessing the health of resistors, and verifying the continuity of conductors. A simple explanation of an ohmmeter. The unit of resistance is the o hm. Starting with a simple movement and battery circuit, let’s see how it would function as an ohmmeter: This meter is used to determine approximate (not too accurate). Ohmmeter Circuit.
From www.electricalvolt.com
What is Ohmmeter? Circuit Diagram, Types and Applications Ohmmeter Circuit It is very portable and hence used in the laboratory. Ohmmeters are essential tools for diagnosing electrical problems, assessing the health of resistors, and verifying the continuity of conductors. An ohm meter is a device used to measure the electrical resistance of a circuit or component. The property of the material that opposes the flow of electric current through it. Ohmmeter Circuit.
From www.eleccircuit.com
555 audio simple ohmmeter circuit Ohmmeter Circuit This meter is used to determine approximate (not too accurate) resistance. Ohmmeter is used to directly measure resistance of a device, element, circuit or any portion thereof. Check out this ohmmeter built and coded from scratch using an arduino, 8 precision resistors, a multiplexer, and an oled display! It is very portable and hence used in the laboratory. It is. Ohmmeter Circuit.
From microdigisoft.com
What is Ohmmeter Circuit Diagram, Working Principle and Application. Ohmmeter Circuit An ohmmeter is a fundamental electrical device used to measure electrical resistance in a circuit. Check out this ohmmeter built and coded from scratch using an arduino, 8 precision resistors, a multiplexer, and an oled display! This meter is used to determine approximate (not too accurate) resistance. An ohm meter is a device used to measure the electrical resistance of. Ohmmeter Circuit.
From ohmmeterikoroku.blogspot.com
Ohmmeter Ohmmeter Connected In Series Or Parallel Circuit Ohmmeter Circuit It is of three types; It is very portable and hence used in the laboratory. When there is infinite resistance (no continuity between test. The ohmmeter gives the approximate value of resistance. Starting with a simple movement and battery circuit, let’s see how it would function as an ohmmeter: An ohm meter is a device used to measure the electrical. Ohmmeter Circuit.
From ohmmeterikoroku.blogspot.com
Ohmmeter Analog Ohmmeter Diagram Ohmmeter Circuit A simple explanation of an ohmmeter. Check out this ohmmeter built and coded from scratch using an arduino, 8 precision resistors, a multiplexer, and an oled display! Ohmmeters are essential tools for diagnosing electrical problems, assessing the health of resistors, and verifying the continuity of conductors. The property of the material that opposes the flow of electric current through it. Ohmmeter Circuit.
From www.pinterest.com
What is an Ohmmeter? Circuit Diagram Of Ohmmeter. Circuit diagram Ohmmeter Circuit This meter is used to determine approximate (not too accurate) resistance. Check out this ohmmeter built and coded from scratch using an arduino, 8 precision resistors, a multiplexer, and an oled display! It is very portable and hence used in the laboratory. It is of three types; An ohm meter is a device used to measure the electrical resistance of. Ohmmeter Circuit.
From ar.inspiredpencil.com
Analog Ohmmeter Circuit Ohmmeter Circuit Starting with a simple movement and battery circuit, let’s see how it would function as an ohmmeter: Ohmmeter is used to directly measure resistance of a device, element, circuit or any portion thereof. Check out this ohmmeter built and coded from scratch using an arduino, 8 precision resistors, a multiplexer, and an oled display! This meter is used to determine. Ohmmeter Circuit.
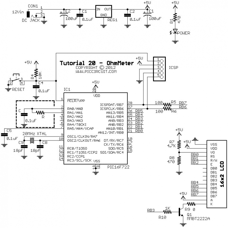
From www.piccircuit.com
Tutorial 20 OhmMeter Ohmmeter Circuit It is very portable and hence used in the laboratory. Ohmmeters are essential tools for diagnosing electrical problems, assessing the health of resistors, and verifying the continuity of conductors. Check out this ohmmeter built and coded from scratch using an arduino, 8 precision resistors, a multiplexer, and an oled display! An ohmmeter is a fundamental electrical device used to measure. Ohmmeter Circuit.