Groundnut Oil Extraction Process Pdf . groundnut oil extraction involves removing oil content of the groundnut seed. This is achieved by adopting. It discusses how traditional methods are labor. this document summarizes technologies for extracting oil from groundnut seeds. of groundnut oil extraction and also improves both the quantity and quality of groundnut oil extracted. Study conducted in northern nigeria.
from aradbranding.com
Study conducted in northern nigeria. groundnut oil extraction involves removing oil content of the groundnut seed. this document summarizes technologies for extracting oil from groundnut seeds. This is achieved by adopting. of groundnut oil extraction and also improves both the quantity and quality of groundnut oil extracted. It discusses how traditional methods are labor.
Groundnut oil production process Arad Branding
Groundnut Oil Extraction Process Pdf This is achieved by adopting. Study conducted in northern nigeria. groundnut oil extraction involves removing oil content of the groundnut seed. this document summarizes technologies for extracting oil from groundnut seeds. of groundnut oil extraction and also improves both the quantity and quality of groundnut oil extracted. It discusses how traditional methods are labor. This is achieved by adopting.
From blog.osum.com
Optimizing the Groundnut Oil Production Process Osum Groundnut Oil Extraction Process Pdf groundnut oil extraction involves removing oil content of the groundnut seed. Study conducted in northern nigeria. It discusses how traditional methods are labor. this document summarizes technologies for extracting oil from groundnut seeds. This is achieved by adopting. of groundnut oil extraction and also improves both the quantity and quality of groundnut oil extracted. Groundnut Oil Extraction Process Pdf.
From www.youtube.com
HOW? Groundnut Oil is made? Cold Pressed Oil Factory Explorer YouTube Groundnut Oil Extraction Process Pdf groundnut oil extraction involves removing oil content of the groundnut seed. Study conducted in northern nigeria. This is achieved by adopting. of groundnut oil extraction and also improves both the quantity and quality of groundnut oil extracted. this document summarizes technologies for extracting oil from groundnut seeds. It discusses how traditional methods are labor. Groundnut Oil Extraction Process Pdf.
From www.youtube.com
Groundnut Oil Extraction Installation YouTube Groundnut Oil Extraction Process Pdf This is achieved by adopting. this document summarizes technologies for extracting oil from groundnut seeds. Study conducted in northern nigeria. groundnut oil extraction involves removing oil content of the groundnut seed. of groundnut oil extraction and also improves both the quantity and quality of groundnut oil extracted. It discusses how traditional methods are labor. Groundnut Oil Extraction Process Pdf.
From ceiemhsk.blob.core.windows.net
Groundnut Oil Extraction Ratio at Anthony Reed blog Groundnut Oil Extraction Process Pdf Study conducted in northern nigeria. It discusses how traditional methods are labor. groundnut oil extraction involves removing oil content of the groundnut seed. of groundnut oil extraction and also improves both the quantity and quality of groundnut oil extracted. this document summarizes technologies for extracting oil from groundnut seeds. This is achieved by adopting. Groundnut Oil Extraction Process Pdf.
From www.researchgate.net
(PDF) Design And Fabrication Of A Groundnut Oil Expelling Machine Groundnut Oil Extraction Process Pdf this document summarizes technologies for extracting oil from groundnut seeds. It discusses how traditional methods are labor. of groundnut oil extraction and also improves both the quantity and quality of groundnut oil extracted. groundnut oil extraction involves removing oil content of the groundnut seed. This is achieved by adopting. Study conducted in northern nigeria. Groundnut Oil Extraction Process Pdf.
From www.youtube.com
Manufacturing of Groundnut Oil Production and Refining Most Groundnut Oil Extraction Process Pdf This is achieved by adopting. this document summarizes technologies for extracting oil from groundnut seeds. Study conducted in northern nigeria. It discusses how traditional methods are labor. groundnut oil extraction involves removing oil content of the groundnut seed. of groundnut oil extraction and also improves both the quantity and quality of groundnut oil extracted. Groundnut Oil Extraction Process Pdf.
From www.youtube.com
Cold Wood Pressed Groundnut Oil Extraction Process At Nisarga YouTube Groundnut Oil Extraction Process Pdf It discusses how traditional methods are labor. This is achieved by adopting. this document summarizes technologies for extracting oil from groundnut seeds. groundnut oil extraction involves removing oil content of the groundnut seed. of groundnut oil extraction and also improves both the quantity and quality of groundnut oil extracted. Study conducted in northern nigeria. Groundnut Oil Extraction Process Pdf.
From www.edibleoilextractionmachine.com
What are the steps of making peanut oil at small peanut oil mill?_FAQ Groundnut Oil Extraction Process Pdf It discusses how traditional methods are labor. of groundnut oil extraction and also improves both the quantity and quality of groundnut oil extracted. this document summarizes technologies for extracting oil from groundnut seeds. This is achieved by adopting. groundnut oil extraction involves removing oil content of the groundnut seed. Study conducted in northern nigeria. Groundnut Oil Extraction Process Pdf.
From www.pinterest.co.kr
Groundnut oil press production line Peanut oil, How to make oil, Oils Groundnut Oil Extraction Process Pdf It discusses how traditional methods are labor. this document summarizes technologies for extracting oil from groundnut seeds. groundnut oil extraction involves removing oil content of the groundnut seed. This is achieved by adopting. of groundnut oil extraction and also improves both the quantity and quality of groundnut oil extracted. Study conducted in northern nigeria. Groundnut Oil Extraction Process Pdf.
From www.oilpressing.org
Affordable Peanut Oil Production Line Groundnut Oil Processing Machine Groundnut Oil Extraction Process Pdf this document summarizes technologies for extracting oil from groundnut seeds. of groundnut oil extraction and also improves both the quantity and quality of groundnut oil extracted. groundnut oil extraction involves removing oil content of the groundnut seed. Study conducted in northern nigeria. This is achieved by adopting. It discusses how traditional methods are labor. Groundnut Oil Extraction Process Pdf.
From www.oilmillequipment.com
Oil Production Process 5S Groundnut Groundnut Oil Extraction Process Pdf groundnut oil extraction involves removing oil content of the groundnut seed. of groundnut oil extraction and also improves both the quantity and quality of groundnut oil extracted. Study conducted in northern nigeria. It discusses how traditional methods are labor. This is achieved by adopting. this document summarizes technologies for extracting oil from groundnut seeds. Groundnut Oil Extraction Process Pdf.
From www.researchgate.net
(PDF) Effect of extraction methods on the quality of groundnut oil in Groundnut Oil Extraction Process Pdf This is achieved by adopting. groundnut oil extraction involves removing oil content of the groundnut seed. of groundnut oil extraction and also improves both the quantity and quality of groundnut oil extracted. It discusses how traditional methods are labor. Study conducted in northern nigeria. this document summarizes technologies for extracting oil from groundnut seeds. Groundnut Oil Extraction Process Pdf.
From aradbranding.com
Groundnut oil production process Arad Branding Groundnut Oil Extraction Process Pdf of groundnut oil extraction and also improves both the quantity and quality of groundnut oil extracted. this document summarizes technologies for extracting oil from groundnut seeds. Study conducted in northern nigeria. It discusses how traditional methods are labor. This is achieved by adopting. groundnut oil extraction involves removing oil content of the groundnut seed. Groundnut Oil Extraction Process Pdf.
From edibleoilextractionmachine.blogspot.com
cooking oil extraction machinery 120tpd groundnut oil production line Groundnut Oil Extraction Process Pdf of groundnut oil extraction and also improves both the quantity and quality of groundnut oil extracted. It discusses how traditional methods are labor. this document summarizes technologies for extracting oil from groundnut seeds. groundnut oil extraction involves removing oil content of the groundnut seed. Study conducted in northern nigeria. This is achieved by adopting. Groundnut Oil Extraction Process Pdf.
From www.youtube.com
Double filtered groundnut oil extraction process YouTube Groundnut Oil Extraction Process Pdf Study conducted in northern nigeria. this document summarizes technologies for extracting oil from groundnut seeds. This is achieved by adopting. of groundnut oil extraction and also improves both the quantity and quality of groundnut oil extracted. groundnut oil extraction involves removing oil content of the groundnut seed. It discusses how traditional methods are labor. Groundnut Oil Extraction Process Pdf.
From www.researchgate.net
(PDF) Effects of Extraction Methods on the Bioactivities and Groundnut Oil Extraction Process Pdf This is achieved by adopting. It discusses how traditional methods are labor. of groundnut oil extraction and also improves both the quantity and quality of groundnut oil extracted. Study conducted in northern nigeria. groundnut oil extraction involves removing oil content of the groundnut seed. this document summarizes technologies for extracting oil from groundnut seeds. Groundnut Oil Extraction Process Pdf.
From www.youtube.com
Automatic peanut groundnut oil production line with high extraction Groundnut Oil Extraction Process Pdf of groundnut oil extraction and also improves both the quantity and quality of groundnut oil extracted. It discusses how traditional methods are labor. This is achieved by adopting. groundnut oil extraction involves removing oil content of the groundnut seed. Study conducted in northern nigeria. this document summarizes technologies for extracting oil from groundnut seeds. Groundnut Oil Extraction Process Pdf.
From www.edibleoilextractionmachine.com
What is the cost of groundnut oil processing machine?_FAQ Groundnut Oil Extraction Process Pdf this document summarizes technologies for extracting oil from groundnut seeds. of groundnut oil extraction and also improves both the quantity and quality of groundnut oil extracted. It discusses how traditional methods are labor. This is achieved by adopting. groundnut oil extraction involves removing oil content of the groundnut seed. Study conducted in northern nigeria. Groundnut Oil Extraction Process Pdf.
From www.cookingoilmillmachinery.com
What is the cost of groundnut oil extraction machine?_Blog Groundnut Oil Extraction Process Pdf This is achieved by adopting. this document summarizes technologies for extracting oil from groundnut seeds. of groundnut oil extraction and also improves both the quantity and quality of groundnut oil extracted. groundnut oil extraction involves removing oil content of the groundnut seed. It discusses how traditional methods are labor. Study conducted in northern nigeria. Groundnut Oil Extraction Process Pdf.
From kumarmetal.com
Understand the Evolution of Groundnut Oil Extraction Groundnut Oil Extraction Process Pdf It discusses how traditional methods are labor. of groundnut oil extraction and also improves both the quantity and quality of groundnut oil extracted. This is achieved by adopting. groundnut oil extraction involves removing oil content of the groundnut seed. this document summarizes technologies for extracting oil from groundnut seeds. Study conducted in northern nigeria. Groundnut Oil Extraction Process Pdf.
From www.pinterest.com
Groundnut Oil Mill / Extraction Plant Manufacturer & Exporter in India Groundnut Oil Extraction Process Pdf this document summarizes technologies for extracting oil from groundnut seeds. This is achieved by adopting. It discusses how traditional methods are labor. Study conducted in northern nigeria. of groundnut oil extraction and also improves both the quantity and quality of groundnut oil extracted. groundnut oil extraction involves removing oil content of the groundnut seed. Groundnut Oil Extraction Process Pdf.
From doingoilmachinerysupplier.wordpress.com
The process diagram for groundnut oil production Cooking oil machinery Groundnut Oil Extraction Process Pdf of groundnut oil extraction and also improves both the quantity and quality of groundnut oil extracted. This is achieved by adopting. groundnut oil extraction involves removing oil content of the groundnut seed. It discusses how traditional methods are labor. Study conducted in northern nigeria. this document summarizes technologies for extracting oil from groundnut seeds. Groundnut Oil Extraction Process Pdf.
From www.tialwizards.in
how to do manufacturing of groundnut oil Groundnut Oil Extraction Process Pdf groundnut oil extraction involves removing oil content of the groundnut seed. Study conducted in northern nigeria. this document summarizes technologies for extracting oil from groundnut seeds. of groundnut oil extraction and also improves both the quantity and quality of groundnut oil extracted. This is achieved by adopting. It discusses how traditional methods are labor. Groundnut Oil Extraction Process Pdf.
From www.oilpressing.org
Affordable Peanut Oil Production Line Groundnut Oil Processing Machine Groundnut Oil Extraction Process Pdf of groundnut oil extraction and also improves both the quantity and quality of groundnut oil extracted. It discusses how traditional methods are labor. groundnut oil extraction involves removing oil content of the groundnut seed. this document summarizes technologies for extracting oil from groundnut seeds. Study conducted in northern nigeria. This is achieved by adopting. Groundnut Oil Extraction Process Pdf.
From www.researchgate.net
Flow chart the production of groundnut cake flour Download Scientific Groundnut Oil Extraction Process Pdf this document summarizes technologies for extracting oil from groundnut seeds. groundnut oil extraction involves removing oil content of the groundnut seed. of groundnut oil extraction and also improves both the quantity and quality of groundnut oil extracted. This is achieved by adopting. Study conducted in northern nigeria. It discusses how traditional methods are labor. Groundnut Oil Extraction Process Pdf.
From www.researchgate.net
(PDF) An Overview of Groundnut Oil Extraction Technologies Groundnut Oil Extraction Process Pdf This is achieved by adopting. this document summarizes technologies for extracting oil from groundnut seeds. It discusses how traditional methods are labor. Study conducted in northern nigeria. groundnut oil extraction involves removing oil content of the groundnut seed. of groundnut oil extraction and also improves both the quantity and quality of groundnut oil extracted. Groundnut Oil Extraction Process Pdf.
From www.youtube.com
Peanut oil production process technology and peanut oil production Groundnut Oil Extraction Process Pdf groundnut oil extraction involves removing oil content of the groundnut seed. this document summarizes technologies for extracting oil from groundnut seeds. of groundnut oil extraction and also improves both the quantity and quality of groundnut oil extracted. Study conducted in northern nigeria. This is achieved by adopting. It discusses how traditional methods are labor. Groundnut Oil Extraction Process Pdf.
From www.youtube.com
VISAI WOOD PRESSED OIL Groundnut Oil Extraction Process. YouTube Groundnut Oil Extraction Process Pdf groundnut oil extraction involves removing oil content of the groundnut seed. Study conducted in northern nigeria. this document summarizes technologies for extracting oil from groundnut seeds. It discusses how traditional methods are labor. This is achieved by adopting. of groundnut oil extraction and also improves both the quantity and quality of groundnut oil extracted. Groundnut Oil Extraction Process Pdf.
From www.scribd.com
groundnut oil extraction PDF Marketing Pricing Groundnut Oil Extraction Process Pdf This is achieved by adopting. groundnut oil extraction involves removing oil content of the groundnut seed. this document summarizes technologies for extracting oil from groundnut seeds. It discusses how traditional methods are labor. of groundnut oil extraction and also improves both the quantity and quality of groundnut oil extracted. Study conducted in northern nigeria. Groundnut Oil Extraction Process Pdf.
From www.doingoilmachine.com
How to make groundnut oil in groundnut oil mill plant?_Groundnut oil Groundnut Oil Extraction Process Pdf this document summarizes technologies for extracting oil from groundnut seeds. of groundnut oil extraction and also improves both the quantity and quality of groundnut oil extracted. This is achieved by adopting. Study conducted in northern nigeria. It discusses how traditional methods are labor. groundnut oil extraction involves removing oil content of the groundnut seed. Groundnut Oil Extraction Process Pdf.
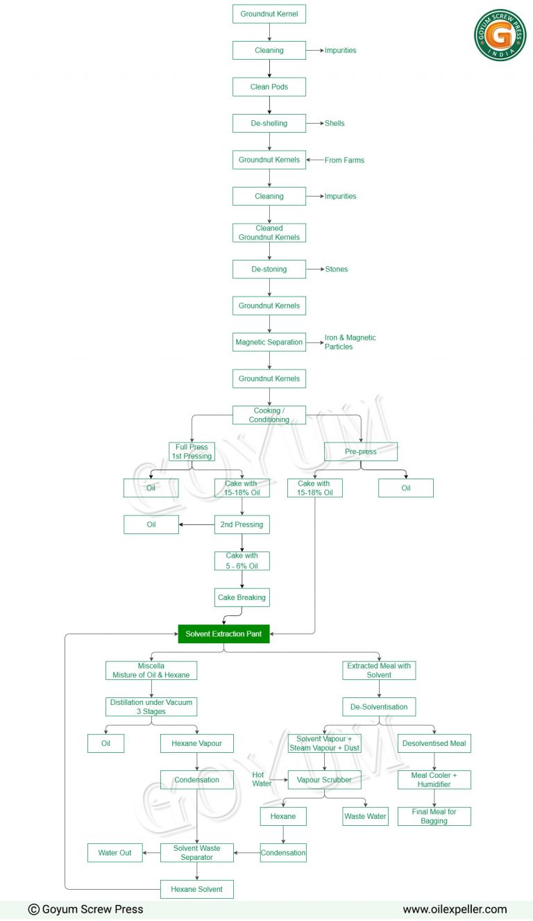
From www.oilexpeller.com
Groundnut Oil Manufacturing Process With Flowchart Goyum Groundnut Oil Extraction Process Pdf this document summarizes technologies for extracting oil from groundnut seeds. of groundnut oil extraction and also improves both the quantity and quality of groundnut oil extracted. Study conducted in northern nigeria. It discusses how traditional methods are labor. This is achieved by adopting. groundnut oil extraction involves removing oil content of the groundnut seed. Groundnut Oil Extraction Process Pdf.
From www.oilexpeller.com
Groundnuts / Peanuts Solvent Extraction Plant Manufacturer GOYUM Groundnut Oil Extraction Process Pdf this document summarizes technologies for extracting oil from groundnut seeds. groundnut oil extraction involves removing oil content of the groundnut seed. Study conducted in northern nigeria. This is achieved by adopting. It discusses how traditional methods are labor. of groundnut oil extraction and also improves both the quantity and quality of groundnut oil extracted. Groundnut Oil Extraction Process Pdf.
From www.oilexpeller.com
How to Start a Groundnut Oil Production in Nigeria Oil Expeller Groundnut Oil Extraction Process Pdf groundnut oil extraction involves removing oil content of the groundnut seed. Study conducted in northern nigeria. It discusses how traditional methods are labor. of groundnut oil extraction and also improves both the quantity and quality of groundnut oil extracted. This is achieved by adopting. this document summarizes technologies for extracting oil from groundnut seeds. Groundnut Oil Extraction Process Pdf.
From www.oilexpeller.com
Groundnut Oil Mill / Extraction Plant Manufacturer & Exporter in India Groundnut Oil Extraction Process Pdf It discusses how traditional methods are labor. Study conducted in northern nigeria. this document summarizes technologies for extracting oil from groundnut seeds. of groundnut oil extraction and also improves both the quantity and quality of groundnut oil extracted. This is achieved by adopting. groundnut oil extraction involves removing oil content of the groundnut seed. Groundnut Oil Extraction Process Pdf.
From www.edibleoilextractionmachine.com
What is the cost of groundnut oil processing machine?_FAQ Groundnut Oil Extraction Process Pdf this document summarizes technologies for extracting oil from groundnut seeds. groundnut oil extraction involves removing oil content of the groundnut seed. Study conducted in northern nigeria. It discusses how traditional methods are labor. This is achieved by adopting. of groundnut oil extraction and also improves both the quantity and quality of groundnut oil extracted. Groundnut Oil Extraction Process Pdf.