Transceiver Schematic . Block diagram, schematic, and photos of a typical superheterodyne broadcast band receiver. The µsdx is a simple but very efficient qrp multimode shortwave transceiver, that is able to transmit and receive ssb, cw, am and fm. In this post i have explained a simple low range transceiver circuit, which could be used by any hobbyists for having fun while talking to neighborhood friends without. The schematics are preceded by a block diagram for context. This document contains the schematics for the elecraft k3 transceiver and its internal options. It can be configured for any shortwave.
        
        from www.qsl.net 
     
        
        This document contains the schematics for the elecraft k3 transceiver and its internal options. Block diagram, schematic, and photos of a typical superheterodyne broadcast band receiver. In this post i have explained a simple low range transceiver circuit, which could be used by any hobbyists for having fun while talking to neighborhood friends without. It can be configured for any shortwave. The schematics are preceded by a block diagram for context. The µsdx is a simple but very efficient qrp multimode shortwave transceiver, that is able to transmit and receive ssb, cw, am and fm.
    
    	
            
	
		 
         
    YO3DAC Homebrew RF Circuit Design Ideas 
    Transceiver Schematic  In this post i have explained a simple low range transceiver circuit, which could be used by any hobbyists for having fun while talking to neighborhood friends without. In this post i have explained a simple low range transceiver circuit, which could be used by any hobbyists for having fun while talking to neighborhood friends without. It can be configured for any shortwave. The µsdx is a simple but very efficient qrp multimode shortwave transceiver, that is able to transmit and receive ssb, cw, am and fm. Block diagram, schematic, and photos of a typical superheterodyne broadcast band receiver. This document contains the schematics for the elecraft k3 transceiver and its internal options. The schematics are preceded by a block diagram for context.
            
	
		 
         
 
    
        From www.next.gr 
                    transceiver circuit RF Circuits Next.gr Transceiver Schematic  This document contains the schematics for the elecraft k3 transceiver and its internal options. In this post i have explained a simple low range transceiver circuit, which could be used by any hobbyists for having fun while talking to neighborhood friends without. The schematics are preceded by a block diagram for context. Block diagram, schematic, and photos of a typical. Transceiver Schematic.
     
    
        From www.qsl.net 
                    PIXIE Transceiver Transceiver Schematic  The schematics are preceded by a block diagram for context. The µsdx is a simple but very efficient qrp multimode shortwave transceiver, that is able to transmit and receive ssb, cw, am and fm. In this post i have explained a simple low range transceiver circuit, which could be used by any hobbyists for having fun while talking to neighborhood. Transceiver Schematic.
     
    
        From hamrmipl.blogspot.com 
                    Ham Radio MIPL SB7 TRANSCEIVER TX SCHEMATIC Transceiver Schematic  Block diagram, schematic, and photos of a typical superheterodyne broadcast band receiver. The µsdx is a simple but very efficient qrp multimode shortwave transceiver, that is able to transmit and receive ssb, cw, am and fm. It can be configured for any shortwave. In this post i have explained a simple low range transceiver circuit, which could be used by. Transceiver Schematic.
     
    
        From www.qsl.net 
                    YO3DAC Homebrew RF Circuit Design Ideas Transceiver Schematic  Block diagram, schematic, and photos of a typical superheterodyne broadcast band receiver. It can be configured for any shortwave. The schematics are preceded by a block diagram for context. This document contains the schematics for the elecraft k3 transceiver and its internal options. In this post i have explained a simple low range transceiver circuit, which could be used by. Transceiver Schematic.
     
    
        From www.qsl.net 
                    YO3DAC Homebrew RF Circuit Design Ideas Transceiver Schematic  The schematics are preceded by a block diagram for context. Block diagram, schematic, and photos of a typical superheterodyne broadcast band receiver. The µsdx is a simple but very efficient qrp multimode shortwave transceiver, that is able to transmit and receive ssb, cw, am and fm. This document contains the schematics for the elecraft k3 transceiver and its internal options.. Transceiver Schematic.
     
    
        From nt7s.com 
                    The Clackamas QRP Transceiver Ripples in the Ether Transceiver Schematic  The schematics are preceded by a block diagram for context. It can be configured for any shortwave. In this post i have explained a simple low range transceiver circuit, which could be used by any hobbyists for having fun while talking to neighborhood friends without. This document contains the schematics for the elecraft k3 transceiver and its internal options. Block. Transceiver Schematic.
     
    
        From ftp.unpad.ac.id 
                    40m SSB QRP transceiver Transceiver Schematic  It can be configured for any shortwave. This document contains the schematics for the elecraft k3 transceiver and its internal options. The µsdx is a simple but very efficient qrp multimode shortwave transceiver, that is able to transmit and receive ssb, cw, am and fm. The schematics are preceded by a block diagram for context. In this post i have. Transceiver Schematic.
     
    
        From fccid.io 
                    FG2 FRS/GMRS Transceiver Schematics Schematic Diagram Midland Radio Transceiver Schematic  The schematics are preceded by a block diagram for context. The µsdx is a simple but very efficient qrp multimode shortwave transceiver, that is able to transmit and receive ssb, cw, am and fm. This document contains the schematics for the elecraft k3 transceiver and its internal options. It can be configured for any shortwave. In this post i have. Transceiver Schematic.
     
    
        From www.qsl.net 
                    Pixie2 QRP Transceiver for 3.5 Mhz. Transceiver Schematic  This document contains the schematics for the elecraft k3 transceiver and its internal options. The µsdx is a simple but very efficient qrp multimode shortwave transceiver, that is able to transmit and receive ssb, cw, am and fm. Block diagram, schematic, and photos of a typical superheterodyne broadcast band receiver. The schematics are preceded by a block diagram for context.. Transceiver Schematic.
     
    
        From guidelistcarla.z19.web.core.windows.net 
                    Simple Qrp Transceiver Circuit Diagrams Transceiver Schematic  In this post i have explained a simple low range transceiver circuit, which could be used by any hobbyists for having fun while talking to neighborhood friends without. It can be configured for any shortwave. The µsdx is a simple but very efficient qrp multimode shortwave transceiver, that is able to transmit and receive ssb, cw, am and fm. The. Transceiver Schematic.
     
    
        From www.researchgate.net 
                    Transceiver block diagram. Download Scientific Diagram Transceiver Schematic  Block diagram, schematic, and photos of a typical superheterodyne broadcast band receiver. This document contains the schematics for the elecraft k3 transceiver and its internal options. In this post i have explained a simple low range transceiver circuit, which could be used by any hobbyists for having fun while talking to neighborhood friends without. It can be configured for any. Transceiver Schematic.
     
    
        From www.next.gr 
                    transceiver circuit Page 2 RF Circuits Next.gr Transceiver Schematic  Block diagram, schematic, and photos of a typical superheterodyne broadcast band receiver. This document contains the schematics for the elecraft k3 transceiver and its internal options. In this post i have explained a simple low range transceiver circuit, which could be used by any hobbyists for having fun while talking to neighborhood friends without. It can be configured for any. Transceiver Schematic.
     
    
        From www.researchgate.net 
                    1 Full Transceiver Schematic Download Scientific Diagram Transceiver Schematic  This document contains the schematics for the elecraft k3 transceiver and its internal options. The µsdx is a simple but very efficient qrp multimode shortwave transceiver, that is able to transmit and receive ssb, cw, am and fm. Block diagram, schematic, and photos of a typical superheterodyne broadcast band receiver. It can be configured for any shortwave. The schematics are. Transceiver Schematic.
     
    
        From www.electronics-lab.com 
                    Isolated FullDuplex RS485 Transceivers Transceiver Schematic  Block diagram, schematic, and photos of a typical superheterodyne broadcast band receiver. The µsdx is a simple but very efficient qrp multimode shortwave transceiver, that is able to transmit and receive ssb, cw, am and fm. The schematics are preceded by a block diagram for context. In this post i have explained a simple low range transceiver circuit, which could. Transceiver Schematic.
     
    
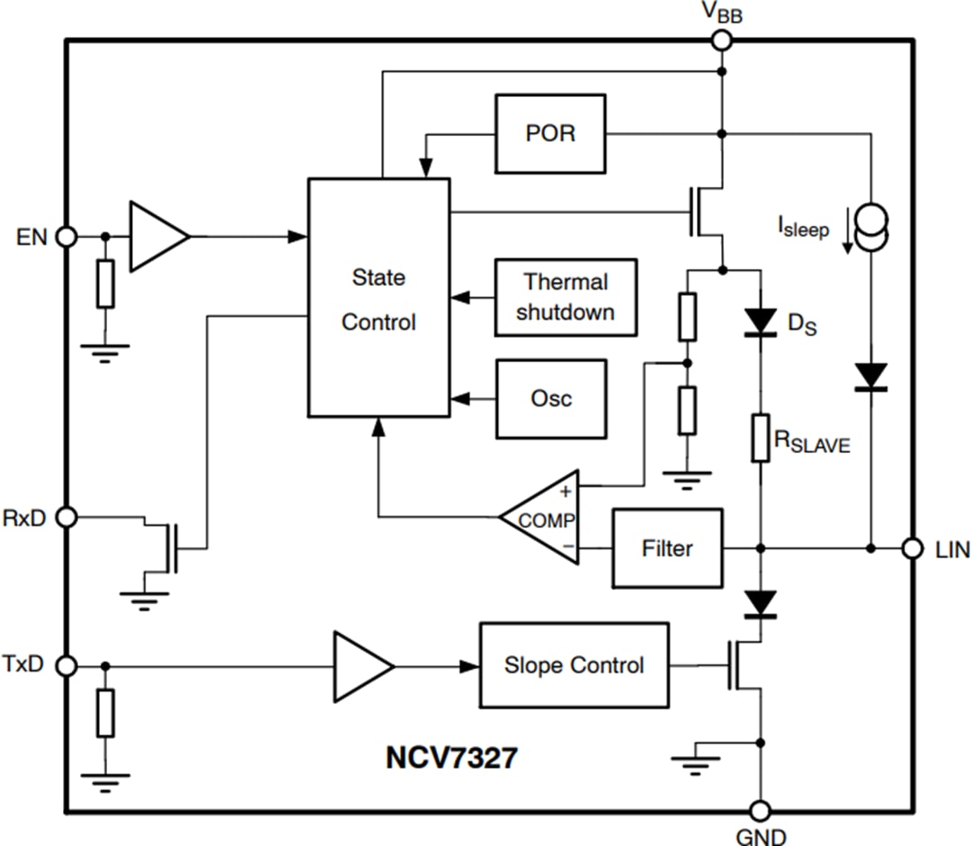
        From www.mouser.ie 
                    NCV7327 StandAlone LIN Transceiver onsemi Mouser Transceiver Schematic  In this post i have explained a simple low range transceiver circuit, which could be used by any hobbyists for having fun while talking to neighborhood friends without. This document contains the schematics for the elecraft k3 transceiver and its internal options. The µsdx is a simple but very efficient qrp multimode shortwave transceiver, that is able to transmit and. Transceiver Schematic.
     
    
        From www.next.gr 
                    transceiver circuit RF Circuits Next.gr Transceiver Schematic  The schematics are preceded by a block diagram for context. The µsdx is a simple but very efficient qrp multimode shortwave transceiver, that is able to transmit and receive ssb, cw, am and fm. This document contains the schematics for the elecraft k3 transceiver and its internal options. It can be configured for any shortwave. Block diagram, schematic, and photos. Transceiver Schematic.
     
    
        From mavink.com 
                    Transceiver Schematic Transceiver Schematic  The µsdx is a simple but very efficient qrp multimode shortwave transceiver, that is able to transmit and receive ssb, cw, am and fm. This document contains the schematics for the elecraft k3 transceiver and its internal options. It can be configured for any shortwave. The schematics are preceded by a block diagram for context. In this post i have. Transceiver Schematic.
     
    
        From www.pa3hcm.nl 
                    30m QRP transceiver Part 1 Ernest Neijenhuis PA3HCM Homepage Transceiver Schematic  Block diagram, schematic, and photos of a typical superheterodyne broadcast band receiver. It can be configured for any shortwave. In this post i have explained a simple low range transceiver circuit, which could be used by any hobbyists for having fun while talking to neighborhood friends without. The schematics are preceded by a block diagram for context. The µsdx is. Transceiver Schematic.
     
    
        From circuitlibscumbles.z21.web.core.windows.net 
                    Circuit Diagram Of Fm Radio Transceiver Schematic  The schematics are preceded by a block diagram for context. In this post i have explained a simple low range transceiver circuit, which could be used by any hobbyists for having fun while talking to neighborhood friends without. The µsdx is a simple but very efficient qrp multimode shortwave transceiver, that is able to transmit and receive ssb, cw, am. Transceiver Schematic.
     
    
        From www.aescomputers.net 
                    schematic centre Transceiver Schematic  Block diagram, schematic, and photos of a typical superheterodyne broadcast band receiver. It can be configured for any shortwave. In this post i have explained a simple low range transceiver circuit, which could be used by any hobbyists for having fun while talking to neighborhood friends without. The schematics are preceded by a block diagram for context. This document contains. Transceiver Schematic.
     
    
        From electronics-diy.com 
                    75 Meter SSB Transceiver Transceiver Schematic  The µsdx is a simple but very efficient qrp multimode shortwave transceiver, that is able to transmit and receive ssb, cw, am and fm. In this post i have explained a simple low range transceiver circuit, which could be used by any hobbyists for having fun while talking to neighborhood friends without. The schematics are preceded by a block diagram. Transceiver Schematic.
     
    
        From www.buildcircuit.com 
                    ISOLATED CAN BUS TRANSCEIVER ARDUINO SHIELD Transceiver Schematic  Block diagram, schematic, and photos of a typical superheterodyne broadcast band receiver. The µsdx is a simple but very efficient qrp multimode shortwave transceiver, that is able to transmit and receive ssb, cw, am and fm. In this post i have explained a simple low range transceiver circuit, which could be used by any hobbyists for having fun while talking. Transceiver Schematic.
     
    
        From www.vu2ese.com 
                    VU2ESE BITX An easy to build 6 watts SSB transceiver for 14MHz Transceiver Schematic  In this post i have explained a simple low range transceiver circuit, which could be used by any hobbyists for having fun while talking to neighborhood friends without. It can be configured for any shortwave. The schematics are preceded by a block diagram for context. This document contains the schematics for the elecraft k3 transceiver and its internal options. The. Transceiver Schematic.
     
    
        From fccid.io 
                    SM6450U6 UHF mobile transceiver Schematics RF Schematic 2 of 3 Midland Transceiver Schematic  In this post i have explained a simple low range transceiver circuit, which could be used by any hobbyists for having fun while talking to neighborhood friends without. It can be configured for any shortwave. This document contains the schematics for the elecraft k3 transceiver and its internal options. The schematics are preceded by a block diagram for context. The. Transceiver Schematic.
     
    
        From jbryant.eu 
                    The G4CLF SSB Transceiver Transceiver Schematic  This document contains the schematics for the elecraft k3 transceiver and its internal options. In this post i have explained a simple low range transceiver circuit, which could be used by any hobbyists for having fun while talking to neighborhood friends without. It can be configured for any shortwave. The schematics are preceded by a block diagram for context. The. Transceiver Schematic.
     
    
        From dk7ih.de 
                    QRP Transceiver for the 20MeterBand (SSB) by DK7IH Peter Rachow Transceiver Schematic  The µsdx is a simple but very efficient qrp multimode shortwave transceiver, that is able to transmit and receive ssb, cw, am and fm. Block diagram, schematic, and photos of a typical superheterodyne broadcast band receiver. This document contains the schematics for the elecraft k3 transceiver and its internal options. It can be configured for any shortwave. In this post. Transceiver Schematic.
     
    
        From dk7ih.de 
                    An improved AGC control for the 14 MHz/20 Meter handheld QRP SSB Transceiver Schematic  The schematics are preceded by a block diagram for context. The µsdx is a simple but very efficient qrp multimode shortwave transceiver, that is able to transmit and receive ssb, cw, am and fm. In this post i have explained a simple low range transceiver circuit, which could be used by any hobbyists for having fun while talking to neighborhood. Transceiver Schematic.
     
    
        From www.dxzone.com 
                    KERO KERO CW 80M Transceiver Resource Detail Transceiver Schematic  In this post i have explained a simple low range transceiver circuit, which could be used by any hobbyists for having fun while talking to neighborhood friends without. Block diagram, schematic, and photos of a typical superheterodyne broadcast band receiver. The schematics are preceded by a block diagram for context. This document contains the schematics for the elecraft k3 transceiver. Transceiver Schematic.
     
    
        From ludens.cl 
                    40m SSB QRP transceiver Transceiver Schematic  The µsdx is a simple but very efficient qrp multimode shortwave transceiver, that is able to transmit and receive ssb, cw, am and fm. Block diagram, schematic, and photos of a typical superheterodyne broadcast band receiver. In this post i have explained a simple low range transceiver circuit, which could be used by any hobbyists for having fun while talking. Transceiver Schematic.
     
    
        From www.flashwebhost.com 
                    7MHz SSB Ham Radio Transceiver circuit Part 2. Transceiver Schematic  The schematics are preceded by a block diagram for context. Block diagram, schematic, and photos of a typical superheterodyne broadcast band receiver. The µsdx is a simple but very efficient qrp multimode shortwave transceiver, that is able to transmit and receive ssb, cw, am and fm. It can be configured for any shortwave. In this post i have explained a. Transceiver Schematic.
     
    
        From lz7dp.blogspot.com 
                    LZ7DP LZ1DPNCW2 QRP Transceiver with Si5351 Transceiver Schematic  The schematics are preceded by a block diagram for context. This document contains the schematics for the elecraft k3 transceiver and its internal options. Block diagram, schematic, and photos of a typical superheterodyne broadcast band receiver. In this post i have explained a simple low range transceiver circuit, which could be used by any hobbyists for having fun while talking. Transceiver Schematic.
     
    
        From dk7ih.de 
                    SSB QRP Transceiver DK7IH HF Radio Engineering Transceiver Schematic  Block diagram, schematic, and photos of a typical superheterodyne broadcast band receiver. This document contains the schematics for the elecraft k3 transceiver and its internal options. It can be configured for any shortwave. The µsdx is a simple but very efficient qrp multimode shortwave transceiver, that is able to transmit and receive ssb, cw, am and fm. In this post. Transceiver Schematic.
     
    
        From fccid.io 
                    3K229W CB TRANSCEIVER Schematics 29LX LE schematic diagram Cobra Transceiver Schematic  Block diagram, schematic, and photos of a typical superheterodyne broadcast band receiver. The schematics are preceded by a block diagram for context. In this post i have explained a simple low range transceiver circuit, which could be used by any hobbyists for having fun while talking to neighborhood friends without. This document contains the schematics for the elecraft k3 transceiver. Transceiver Schematic.
     
    
        From fccid.io 
                    3K229W CB TRANSCEIVER Schematics 29LX LE schematic diagram Cobra Transceiver Schematic  The schematics are preceded by a block diagram for context. It can be configured for any shortwave. The µsdx is a simple but very efficient qrp multimode shortwave transceiver, that is able to transmit and receive ssb, cw, am and fm. Block diagram, schematic, and photos of a typical superheterodyne broadcast band receiver. In this post i have explained a. Transceiver Schematic.
     
    
        From dk7ih.de 
                    Schematic The Micro42 A really shirt pocket sized QRP SSB Transceiver Schematic  Block diagram, schematic, and photos of a typical superheterodyne broadcast band receiver. This document contains the schematics for the elecraft k3 transceiver and its internal options. It can be configured for any shortwave. The schematics are preceded by a block diagram for context. The µsdx is a simple but very efficient qrp multimode shortwave transceiver, that is able to transmit. Transceiver Schematic.