Gin Trigram Index .  the pg_trgm module provides functions and operators for determining the similarity of alphanumeric text based on trigram. I have tried to create both gin and gist indexes and. As inverted indexes, they contain an index entry for each word. Gin is designed for handling cases where the items to be indexed are.   gin indexes are the preferred text search index type.   gin stands for generalized inverted index. This extension adds a few functions, operators, and support for trigram indexes (using gin or.   postgresql supports trigram indexes and operations via the pg_trgm extension. To see what kind of trigrams postgresql can produce we can run the following query: This extension adds a few functions, operators, and support for trigram indexes (postgres using gin or gist indexes to be exact).   the pg_trgm module provides gist and gin index operator classes that allow you to create an index over a text.   you need to enable the pg_trgm extension in order to use trigram indexes on postgresql.
        
         
         
        from www.aging-us.com 
     
        
        This extension adds a few functions, operators, and support for trigram indexes (postgres using gin or gist indexes to be exact).   the pg_trgm module provides gist and gin index operator classes that allow you to create an index over a text. To see what kind of trigrams postgresql can produce we can run the following query:   gin indexes are the preferred text search index type.   gin stands for generalized inverted index.   you need to enable the pg_trgm extension in order to use trigram indexes on postgresql.  the pg_trgm module provides functions and operators for determining the similarity of alphanumeric text based on trigram.   postgresql supports trigram indexes and operations via the pg_trgm extension. Gin is designed for handling cases where the items to be indexed are. I have tried to create both gin and gist indexes and.
    
    	
            
	
		 
	 
         
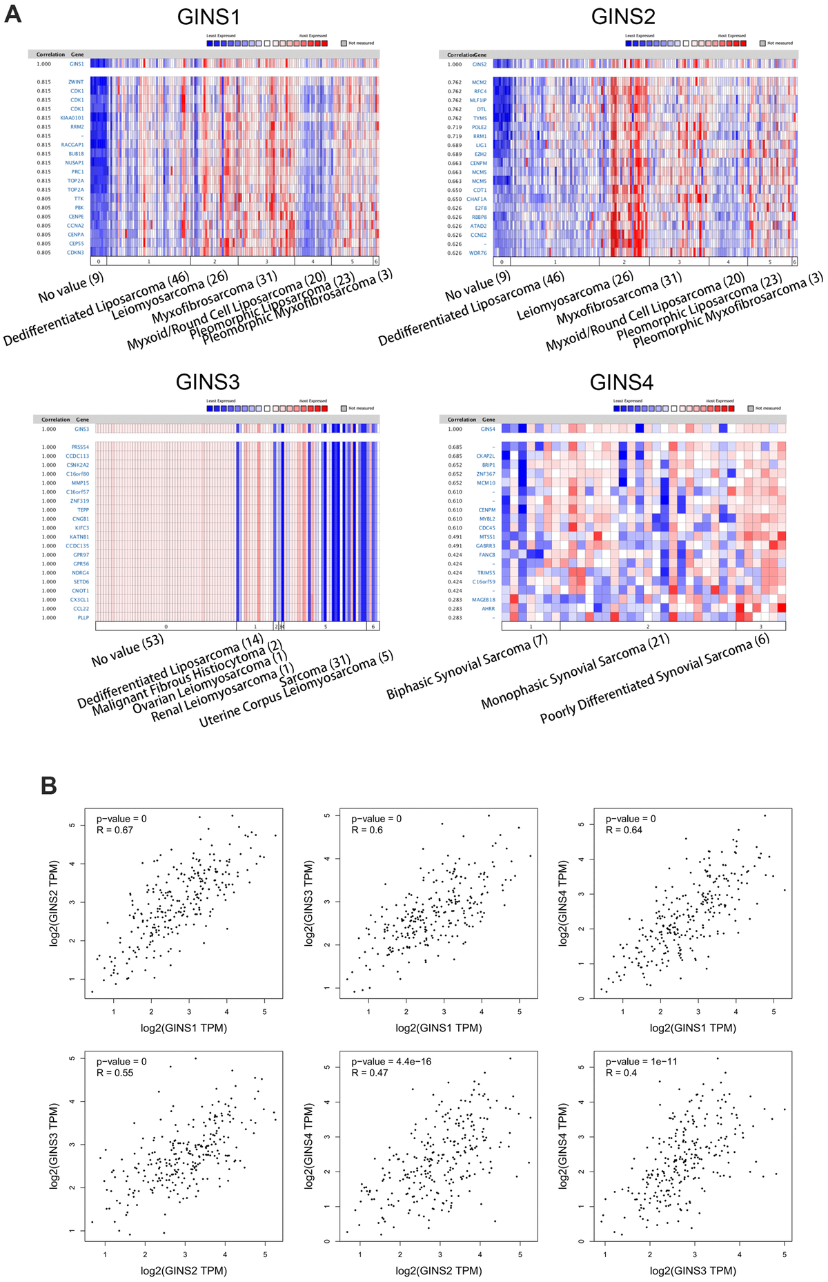
    Combined analysis of expression, prognosis and immune infiltration of 
    Gin Trigram Index    you need to enable the pg_trgm extension in order to use trigram indexes on postgresql.   postgresql supports trigram indexes and operations via the pg_trgm extension.   the pg_trgm module provides gist and gin index operator classes that allow you to create an index over a text. To see what kind of trigrams postgresql can produce we can run the following query:   gin stands for generalized inverted index. This extension adds a few functions, operators, and support for trigram indexes (postgres using gin or gist indexes to be exact). Gin is designed for handling cases where the items to be indexed are. This extension adds a few functions, operators, and support for trigram indexes (using gin or.   you need to enable the pg_trgm extension in order to use trigram indexes on postgresql.  the pg_trgm module provides functions and operators for determining the similarity of alphanumeric text based on trigram. As inverted indexes, they contain an index entry for each word. I have tried to create both gin and gist indexes and.   gin indexes are the preferred text search index type.
            
	
		 
	 
         
 
    
         
        From postgrespro.com 
                    Indexes in PostgreSQL — 7 (GIN) Postgres Professional Gin Trigram Index   the pg_trgm module provides functions and operators for determining the similarity of alphanumeric text based on trigram.   gin stands for generalized inverted index.   gin indexes are the preferred text search index type.   you need to enable the pg_trgm extension in order to use trigram indexes on postgresql. To see what kind of trigrams postgresql can produce. Gin Trigram Index.
     
    
         
        From www.youtube.com 
                    Databases Trigram index on all values of a JSONB column YouTube Gin Trigram Index    postgresql supports trigram indexes and operations via the pg_trgm extension. Gin is designed for handling cases where the items to be indexed are.   you need to enable the pg_trgm extension in order to use trigram indexes on postgresql.   gin stands for generalized inverted index.   gin indexes are the preferred text search index type.   the pg_trgm. Gin Trigram Index.
     
    
         
        From www.louisemeta.com 
                    PostgreSQL's indexes GIN Louise Grandjonc, Python/SQL developer but Gin Trigram Index    the pg_trgm module provides gist and gin index operator classes that allow you to create an index over a text.   postgresql supports trigram indexes and operations via the pg_trgm extension. Gin is designed for handling cases where the items to be indexed are.  the pg_trgm module provides functions and operators for determining the similarity of alphanumeric text. Gin Trigram Index.
     
    
         
        From www.vubon.me 
                    Experiment with GIN index of PostgreSQL DB Vubon Roy Gin Trigram Index  This extension adds a few functions, operators, and support for trigram indexes (postgres using gin or gist indexes to be exact). This extension adds a few functions, operators, and support for trigram indexes (using gin or.   you need to enable the pg_trgm extension in order to use trigram indexes on postgresql.   gin stands for generalized inverted index. To. Gin Trigram Index.
     
    
         
        From www.aging-us.com 
                    Combined analysis of expression, prognosis and immune infiltration of Gin Trigram Index    postgresql supports trigram indexes and operations via the pg_trgm extension.   gin indexes are the preferred text search index type. This extension adds a few functions, operators, and support for trigram indexes (postgres using gin or gist indexes to be exact). I have tried to create both gin and gist indexes and.   you need to enable the pg_trgm. Gin Trigram Index.
     
    
         
        From www.justwatch.com 
                    Mastering Postgres indexes in 10 minutes · JustWatch Blog Gin Trigram Index  I have tried to create both gin and gist indexes and. Gin is designed for handling cases where the items to be indexed are.   you need to enable the pg_trgm extension in order to use trigram indexes on postgresql. To see what kind of trigrams postgresql can produce we can run the following query: This extension adds a few. Gin Trigram Index.
     
    
         
        From www.alibabacloud.com 
                    Difficult Fuzzy Search Principles of Unique GIN, GiST, SPGiST, and Gin Trigram Index  I have tried to create both gin and gist indexes and. To see what kind of trigrams postgresql can produce we can run the following query:   postgresql supports trigram indexes and operations via the pg_trgm extension.   the pg_trgm module provides gist and gin index operator classes that allow you to create an index over a text. This extension. Gin Trigram Index.
     
    
         
        From pganalyze.com 
                    Understanding Postgres GIN Indexes The Good and the Bad Gin Trigram Index   the pg_trgm module provides functions and operators for determining the similarity of alphanumeric text based on trigram.   you need to enable the pg_trgm extension in order to use trigram indexes on postgresql. Gin is designed for handling cases where the items to be indexed are. This extension adds a few functions, operators, and support for trigram indexes (postgres. Gin Trigram Index.
     
    
         
        From www.youtube.com 
                    Trigram Indexes Video Demonstration Full Text Search Alternative Gin Trigram Index    you need to enable the pg_trgm extension in order to use trigram indexes on postgresql.   the pg_trgm module provides gist and gin index operator classes that allow you to create an index over a text. As inverted indexes, they contain an index entry for each word. This extension adds a few functions, operators, and support for trigram indexes. Gin Trigram Index.
     
    
         
        From www.jbs.dev 
                    PostgreSQL Indexing GIN, Django, and Trigram Similarity Gin Trigram Index    postgresql supports trigram indexes and operations via the pg_trgm extension. Gin is designed for handling cases where the items to be indexed are.   gin indexes are the preferred text search index type. As inverted indexes, they contain an index entry for each word.   the pg_trgm module provides gist and gin index operator classes that allow you to. Gin Trigram Index.
     
    
         
        From www.alibabacloud.com 
                    Difficult Fuzzy Search Principles of Unique GIN, GiST, SPGiST, and Gin Trigram Index  To see what kind of trigrams postgresql can produce we can run the following query: I have tried to create both gin and gist indexes and.   you need to enable the pg_trgm extension in order to use trigram indexes on postgresql. This extension adds a few functions, operators, and support for trigram indexes (postgres using gin or gist indexes. Gin Trigram Index.
     
    
         
        From www.researchgate.net 
                    1gram, bigram and trigram for each word cloud. Download Scientific Gin Trigram Index    postgresql supports trigram indexes and operations via the pg_trgm extension.   you need to enable the pg_trgm extension in order to use trigram indexes on postgresql. To see what kind of trigrams postgresql can produce we can run the following query: This extension adds a few functions, operators, and support for trigram indexes (using gin or.  the pg_trgm. Gin Trigram Index.
     
    
         
        From deepai.org 
                    Gintropic Scaling of Scientometric Indexes DeepAI Gin Trigram Index    you need to enable the pg_trgm extension in order to use trigram indexes on postgresql. This extension adds a few functions, operators, and support for trigram indexes (postgres using gin or gist indexes to be exact). As inverted indexes, they contain an index entry for each word. I have tried to create both gin and gist indexes and. Gin. Gin Trigram Index.
     
    
         
        From pganalyze.com 
                    Understanding Postgres GIN Indexes The Good and the Bad Gin Trigram Index   the pg_trgm module provides functions and operators for determining the similarity of alphanumeric text based on trigram.   you need to enable the pg_trgm extension in order to use trigram indexes on postgresql.   postgresql supports trigram indexes and operations via the pg_trgm extension.   gin indexes are the preferred text search index type. Gin is designed for handling. Gin Trigram Index.
     
    
         
        From www.alibabacloud.com 
                    Difficult Fuzzy Search Principles of Unique GIN, GiST, SPGiST, and Gin Trigram Index  I have tried to create both gin and gist indexes and. To see what kind of trigrams postgresql can produce we can run the following query: This extension adds a few functions, operators, and support for trigram indexes (postgres using gin or gist indexes to be exact). This extension adds a few functions, operators, and support for trigram indexes (using. Gin Trigram Index.
     
    
         
        From motheringchange.com 
                    The Hexagrams I Ching Mothering Change Gin Trigram Index    the pg_trgm module provides gist and gin index operator classes that allow you to create an index over a text. This extension adds a few functions, operators, and support for trigram indexes (using gin or.   you need to enable the pg_trgm extension in order to use trigram indexes on postgresql.  the pg_trgm module provides functions and operators. Gin Trigram Index.
     
    
         
        From www.alibabacloud.com 
                    GIN indexes Performance Tuning Guide Alibaba Cloud Documentation Center Gin Trigram Index  As inverted indexes, they contain an index entry for each word. I have tried to create both gin and gist indexes and.   gin indexes are the preferred text search index type.   the pg_trgm module provides gist and gin index operator classes that allow you to create an index over a text. This extension adds a few functions, operators,. Gin Trigram Index.
     
    
         
        From www.youtube.com 
                    Databases trigram index for integer field YouTube Gin Trigram Index  As inverted indexes, they contain an index entry for each word.   gin stands for generalized inverted index. This extension adds a few functions, operators, and support for trigram indexes (using gin or.   the pg_trgm module provides gist and gin index operator classes that allow you to create an index over a text. To see what kind of trigrams. Gin Trigram Index.
     
    
         
        From leopard.in.ua 
                    PostgreSQL Indexes Gin Trigram Index    gin indexes are the preferred text search index type. As inverted indexes, they contain an index entry for each word.   you need to enable the pg_trgm extension in order to use trigram indexes on postgresql. This extension adds a few functions, operators, and support for trigram indexes (using gin or. This extension adds a few functions, operators, and. Gin Trigram Index.
     
    
         
        From www.alibabacloud.com 
                    Difficult Fuzzy Search Principles of Unique GIN, GiST, SPGiST, and Gin Trigram Index  This extension adds a few functions, operators, and support for trigram indexes (using gin or. I have tried to create both gin and gist indexes and.   gin stands for generalized inverted index.   postgresql supports trigram indexes and operations via the pg_trgm extension. As inverted indexes, they contain an index entry for each word.   gin indexes are the. Gin Trigram Index.
     
    
         
        From stackoverflow.com 
                    postgresql GIN Index implementation Stack Overflow Gin Trigram Index    you need to enable the pg_trgm extension in order to use trigram indexes on postgresql. I have tried to create both gin and gist indexes and. This extension adds a few functions, operators, and support for trigram indexes (using gin or. Gin is designed for handling cases where the items to be indexed are.   gin indexes are the. Gin Trigram Index.
     
    
         
        From www.youtube.com 
                    Lesson 9 How to create a GIN Index? Deep Dive Into PostgreSQL Gin Trigram Index  Gin is designed for handling cases where the items to be indexed are.   gin stands for generalized inverted index. To see what kind of trigrams postgresql can produce we can run the following query:   gin indexes are the preferred text search index type.   the pg_trgm module provides gist and gin index operator classes that allow you to. Gin Trigram Index.
     
    
         
        From pganalyze.com 
                    Understanding Postgres GIN Indexes The Good and the Bad Gin Trigram Index  This extension adds a few functions, operators, and support for trigram indexes (postgres using gin or gist indexes to be exact). To see what kind of trigrams postgresql can produce we can run the following query:   the pg_trgm module provides gist and gin index operator classes that allow you to create an index over a text. This extension adds. Gin Trigram Index.
     
    
         
        From www.silverdoorapartments.com 
                    The Gin Index Mapping The Price Of Gin Across The UK Gin Trigram Index  This extension adds a few functions, operators, and support for trigram indexes (postgres using gin or gist indexes to be exact).   gin indexes are the preferred text search index type.   the pg_trgm module provides gist and gin index operator classes that allow you to create an index over a text.   you need to enable the pg_trgm extension. Gin Trigram Index.
     
    
         
        From soylu.org 
                    Understanding Postgres GIN Indexes The Good and the Bad DBA Notes Gin Trigram Index  As inverted indexes, they contain an index entry for each word. I have tried to create both gin and gist indexes and. Gin is designed for handling cases where the items to be indexed are. To see what kind of trigrams postgresql can produce we can run the following query:   you need to enable the pg_trgm extension in order. Gin Trigram Index.
     
    
         
        From www.alibabacloud.com 
                    Difficult Fuzzy Search Principles of Unique GIN, GiST, SPGiST, and Gin Trigram Index  Gin is designed for handling cases where the items to be indexed are.  the pg_trgm module provides functions and operators for determining the similarity of alphanumeric text based on trigram.   gin indexes are the preferred text search index type. As inverted indexes, they contain an index entry for each word.   postgresql supports trigram indexes and operations via. Gin Trigram Index.
     
    
         
        From pganalyze.com 
                    Understanding Postgres GIN Indexes The Good and the Bad Gin Trigram Index  As inverted indexes, they contain an index entry for each word.   you need to enable the pg_trgm extension in order to use trigram indexes on postgresql.  the pg_trgm module provides functions and operators for determining the similarity of alphanumeric text based on trigram.   postgresql supports trigram indexes and operations via the pg_trgm extension.   gin indexes are. Gin Trigram Index.
     
    
         
        From www.alibabacloud.com 
                    Difficult Fuzzy Search Principles of Unique GIN, GiST, SPGiST, and Gin Trigram Index    the pg_trgm module provides gist and gin index operator classes that allow you to create an index over a text. This extension adds a few functions, operators, and support for trigram indexes (using gin or. I have tried to create both gin and gist indexes and.   gin stands for generalized inverted index. Gin is designed for handling cases. Gin Trigram Index.
     
    
         
        From www.louisemeta.com 
                    PostgreSQL's indexes GIN Louise Grandjonc, Python/SQL developer but Gin Trigram Index  As inverted indexes, they contain an index entry for each word.  the pg_trgm module provides functions and operators for determining the similarity of alphanumeric text based on trigram. This extension adds a few functions, operators, and support for trigram indexes (postgres using gin or gist indexes to be exact). This extension adds a few functions, operators, and support for. Gin Trigram Index.
     
    
         
        From es.dreamstime.com 
                    Yin Yang Trigramas Combinación De Desarrollo En Significados De Gin Trigram Index  To see what kind of trigrams postgresql can produce we can run the following query: I have tried to create both gin and gist indexes and. As inverted indexes, they contain an index entry for each word.  the pg_trgm module provides functions and operators for determining the similarity of alphanumeric text based on trigram.   gin stands for generalized. Gin Trigram Index.
     
    
         
        From www.youtube.com 
                    5mins of Postgres E6 Optimizing Postgres Text Search with Trigrams and Gin Trigram Index    postgresql supports trigram indexes and operations via the pg_trgm extension.   you need to enable the pg_trgm extension in order to use trigram indexes on postgresql.   the pg_trgm module provides gist and gin index operator classes that allow you to create an index over a text. I have tried to create both gin and gist indexes and. As. Gin Trigram Index.
     
    
         
        From www.youtube.com 
                    Databases Postgresql not using GIN trigram index when performing non Gin Trigram Index    the pg_trgm module provides gist and gin index operator classes that allow you to create an index over a text.   gin indexes are the preferred text search index type.   postgresql supports trigram indexes and operations via the pg_trgm extension.   gin stands for generalized inverted index.  the pg_trgm module provides functions and operators for determining the. Gin Trigram Index.
     
    
         
        From www.youtube.com 
                    SQL Combine 2 GIN indexes with gin_trgm_ops into one Postgres YouTube Gin Trigram Index  Gin is designed for handling cases where the items to be indexed are. To see what kind of trigrams postgresql can produce we can run the following query:  the pg_trgm module provides functions and operators for determining the similarity of alphanumeric text based on trigram.   gin stands for generalized inverted index.   postgresql supports trigram indexes and operations. Gin Trigram Index.
     
    
         
        From www.cockroachlabs.com 
                    Use cases for trigram indexes (when not to use Full Text Search) Gin Trigram Index  To see what kind of trigrams postgresql can produce we can run the following query: As inverted indexes, they contain an index entry for each word. Gin is designed for handling cases where the items to be indexed are.   gin stands for generalized inverted index.   postgresql supports trigram indexes and operations via the pg_trgm extension. This extension adds. Gin Trigram Index.
     
    
         
        From www.justwatch.com 
                    Mastering Postgres indexes in 10 minutes · JustWatch Blog Gin Trigram Index  I have tried to create both gin and gist indexes and.  the pg_trgm module provides functions and operators for determining the similarity of alphanumeric text based on trigram.   you need to enable the pg_trgm extension in order to use trigram indexes on postgresql. Gin is designed for handling cases where the items to be indexed are. As inverted. Gin Trigram Index.