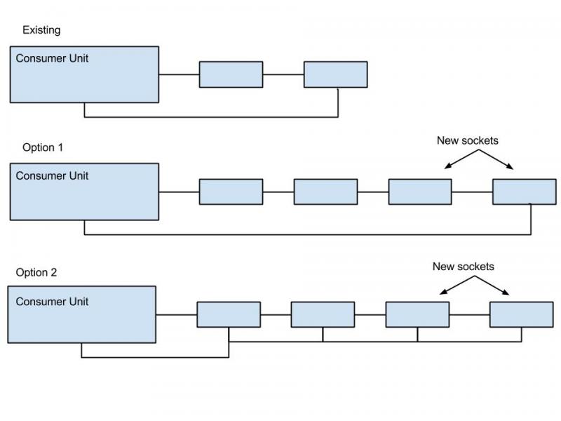
Extending A Ring Main Part P . A circuit for a burglar alarm. Plan for the new socket outlet. A circuit for outside lights. In this example i have added two additional sockets to an existing ring each on a different wall to the existing socket.to add. As you can see in the digram, this is done by inserting a longer length of cable between two of the sockets on the existing ring, allowing it to be routed and. Simply chopping into an existing. Installing a new circuit from the cu is notifiable to the labc under part p of the building regulations. When it is tested your electrician will need to perform a ring continuity test to ensure that the ring is continuous. A spur extension can be connected to the ring circuit provided that it supplies only 13 amp socket outlet (although that can be a double socket outlet) or one fixed appliance.
from www.wazipoint.com
A circuit for a burglar alarm. As you can see in the digram, this is done by inserting a longer length of cable between two of the sockets on the existing ring, allowing it to be routed and. A circuit for outside lights. In this example i have added two additional sockets to an existing ring each on a different wall to the existing socket.to add. Installing a new circuit from the cu is notifiable to the labc under part p of the building regulations. Simply chopping into an existing. Plan for the new socket outlet. A spur extension can be connected to the ring circuit provided that it supplies only 13 amp socket outlet (although that can be a double socket outlet) or one fixed appliance. When it is tested your electrician will need to perform a ring continuity test to ensure that the ring is continuous.
WAZIPOINT Engineering Science & Technology What are the Ring Circuit
Extending A Ring Main Part P A circuit for a burglar alarm. Plan for the new socket outlet. Simply chopping into an existing. As you can see in the digram, this is done by inserting a longer length of cable between two of the sockets on the existing ring, allowing it to be routed and. A spur extension can be connected to the ring circuit provided that it supplies only 13 amp socket outlet (although that can be a double socket outlet) or one fixed appliance. When it is tested your electrician will need to perform a ring continuity test to ensure that the ring is continuous. A circuit for a burglar alarm. A circuit for outside lights. In this example i have added two additional sockets to an existing ring each on a different wall to the existing socket.to add. Installing a new circuit from the cu is notifiable to the labc under part p of the building regulations.
From exodkastk.blob.core.windows.net
Adding Electrical Sockets Ring Main at Larry Colunga blog Extending A Ring Main Part P Installing a new circuit from the cu is notifiable to the labc under part p of the building regulations. A circuit for outside lights. As you can see in the digram, this is done by inserting a longer length of cable between two of the sockets on the existing ring, allowing it to be routed and. A circuit for a. Extending A Ring Main Part P.
From www.forgedproduct.com
Rolled Ring Professional Company CHINA Extending A Ring Main Part P In this example i have added two additional sockets to an existing ring each on a different wall to the existing socket.to add. When it is tested your electrician will need to perform a ring continuity test to ensure that the ring is continuous. Simply chopping into an existing. Plan for the new socket outlet. Installing a new circuit from. Extending A Ring Main Part P.
From www.slideshare.net
Wiring a ring main Extending A Ring Main Part P As you can see in the digram, this is done by inserting a longer length of cable between two of the sockets on the existing ring, allowing it to be routed and. In this example i have added two additional sockets to an existing ring each on a different wall to the existing socket.to add. A spur extension can be. Extending A Ring Main Part P.
From www.circuitdiagram.co
Domestic Ring Main Circuit Diagram Circuit Diagram Extending A Ring Main Part P As you can see in the digram, this is done by inserting a longer length of cable between two of the sockets on the existing ring, allowing it to be routed and. Installing a new circuit from the cu is notifiable to the labc under part p of the building regulations. Simply chopping into an existing. When it is tested. Extending A Ring Main Part P.
From www.wazipoint.com
WAZIPOINT Engineering Science & Technology What are the Ring Circuit Extending A Ring Main Part P Simply chopping into an existing. A circuit for a burglar alarm. A spur extension can be connected to the ring circuit provided that it supplies only 13 amp socket outlet (although that can be a double socket outlet) or one fixed appliance. Installing a new circuit from the cu is notifiable to the labc under part p of the building. Extending A Ring Main Part P.
From circuitpartehrlichmann.z19.web.core.windows.net
Ring Main Circuits Diagrams Extending A Ring Main Part P As you can see in the digram, this is done by inserting a longer length of cable between two of the sockets on the existing ring, allowing it to be routed and. Installing a new circuit from the cu is notifiable to the labc under part p of the building regulations. A circuit for outside lights. When it is tested. Extending A Ring Main Part P.
From userpartreddick.z13.web.core.windows.net
How To Wire A Ring Main Socket Extending A Ring Main Part P When it is tested your electrician will need to perform a ring continuity test to ensure that the ring is continuous. A circuit for outside lights. Plan for the new socket outlet. Simply chopping into an existing. In this example i have added two additional sockets to an existing ring each on a different wall to the existing socket.to add.. Extending A Ring Main Part P.
From www.176iot.com
what is ring circuit wiring IOT Wiring Diagram Extending A Ring Main Part P A circuit for outside lights. A spur extension can be connected to the ring circuit provided that it supplies only 13 amp socket outlet (although that can be a double socket outlet) or one fixed appliance. Installing a new circuit from the cu is notifiable to the labc under part p of the building regulations. As you can see in. Extending A Ring Main Part P.
From exodkastk.blob.core.windows.net
Adding Electrical Sockets Ring Main at Larry Colunga blog Extending A Ring Main Part P As you can see in the digram, this is done by inserting a longer length of cable between two of the sockets on the existing ring, allowing it to be routed and. Installing a new circuit from the cu is notifiable to the labc under part p of the building regulations. In this example i have added two additional sockets. Extending A Ring Main Part P.
From www.eng-tips.com
Ring Main cooling system Help Pipelines, Piping and Fluid Mechanics Extending A Ring Main Part P A circuit for a burglar alarm. A circuit for outside lights. In this example i have added two additional sockets to an existing ring each on a different wall to the existing socket.to add. Plan for the new socket outlet. A spur extension can be connected to the ring circuit provided that it supplies only 13 amp socket outlet (although. Extending A Ring Main Part P.
From www.diynot.com
Extending ring main methods DIYnot Forums Extending A Ring Main Part P A circuit for a burglar alarm. A spur extension can be connected to the ring circuit provided that it supplies only 13 amp socket outlet (although that can be a double socket outlet) or one fixed appliance. Installing a new circuit from the cu is notifiable to the labc under part p of the building regulations. Simply chopping into an. Extending A Ring Main Part P.
From joialhxvf.blob.core.windows.net
How To Extend An Electrical Ring Main at Candace Pickens blog Extending A Ring Main Part P A spur extension can be connected to the ring circuit provided that it supplies only 13 amp socket outlet (although that can be a double socket outlet) or one fixed appliance. Installing a new circuit from the cu is notifiable to the labc under part p of the building regulations. Simply chopping into an existing. As you can see in. Extending A Ring Main Part P.
From www.castinghouse.com
Diamonds, Settings, Rings and Band Types Casting House Extending A Ring Main Part P Plan for the new socket outlet. Simply chopping into an existing. When it is tested your electrician will need to perform a ring continuity test to ensure that the ring is continuous. A circuit for outside lights. A circuit for a burglar alarm. In this example i have added two additional sockets to an existing ring each on a different. Extending A Ring Main Part P.
From www.circuitdiagram.co
Diagram Of A Ring Circuit Circuit Diagram Extending A Ring Main Part P Simply chopping into an existing. A circuit for outside lights. When it is tested your electrician will need to perform a ring continuity test to ensure that the ring is continuous. As you can see in the digram, this is done by inserting a longer length of cable between two of the sockets on the existing ring, allowing it to. Extending A Ring Main Part P.
From www.reddit.com
Extend ring to a fused switch r/DIYUK Extending A Ring Main Part P Simply chopping into an existing. A circuit for outside lights. Plan for the new socket outlet. In this example i have added two additional sockets to an existing ring each on a different wall to the existing socket.to add. A spur extension can be connected to the ring circuit provided that it supplies only 13 amp socket outlet (although that. Extending A Ring Main Part P.
From us.sparex.com
Main Bearing Std. (Set) Extending A Ring Main Part P As you can see in the digram, this is done by inserting a longer length of cable between two of the sockets on the existing ring, allowing it to be routed and. When it is tested your electrician will need to perform a ring continuity test to ensure that the ring is continuous. A spur extension can be connected to. Extending A Ring Main Part P.
From circuitlistdepletes99.z19.web.core.windows.net
Electrical Ring Main Diagram Extending A Ring Main Part P In this example i have added two additional sockets to an existing ring each on a different wall to the existing socket.to add. As you can see in the digram, this is done by inserting a longer length of cable between two of the sockets on the existing ring, allowing it to be routed and. Plan for the new socket. Extending A Ring Main Part P.
From www.wiringwork.com
how to extend ring main junction box Wiring Work Extending A Ring Main Part P A circuit for outside lights. Plan for the new socket outlet. A circuit for a burglar alarm. A spur extension can be connected to the ring circuit provided that it supplies only 13 amp socket outlet (although that can be a double socket outlet) or one fixed appliance. When it is tested your electrician will need to perform a ring. Extending A Ring Main Part P.
From www.youtube.com
How to add a socket to a ring final circuit. How to fit & wire a socket Extending A Ring Main Part P Plan for the new socket outlet. Simply chopping into an existing. As you can see in the digram, this is done by inserting a longer length of cable between two of the sockets on the existing ring, allowing it to be routed and. Installing a new circuit from the cu is notifiable to the labc under part p of the. Extending A Ring Main Part P.
From exoaphwpa.blob.core.windows.net
How To Install More Plug Socket On A Ring Main at Tommy Haney blog Extending A Ring Main Part P As you can see in the digram, this is done by inserting a longer length of cable between two of the sockets on the existing ring, allowing it to be routed and. A circuit for outside lights. Plan for the new socket outlet. When it is tested your electrician will need to perform a ring continuity test to ensure that. Extending A Ring Main Part P.
From klatexiod.blob.core.windows.net
How To Extend Ring Main at Trevor Milford blog Extending A Ring Main Part P A circuit for outside lights. As you can see in the digram, this is done by inserting a longer length of cable between two of the sockets on the existing ring, allowing it to be routed and. Plan for the new socket outlet. In this example i have added two additional sockets to an existing ring each on a different. Extending A Ring Main Part P.
From www.wazipoint.com
WAZIPOINT Engineering Science & Technology Technical Specification of Extending A Ring Main Part P Plan for the new socket outlet. As you can see in the digram, this is done by inserting a longer length of cable between two of the sockets on the existing ring, allowing it to be routed and. When it is tested your electrician will need to perform a ring continuity test to ensure that the ring is continuous. A. Extending A Ring Main Part P.
From www.youtube.com
SONOFF BASIC HOW TO WIRING CUSTOMIZE FOR EXTENSION BOX INSTRUCTIONS Extending A Ring Main Part P Installing a new circuit from the cu is notifiable to the labc under part p of the building regulations. A circuit for a burglar alarm. In this example i have added two additional sockets to an existing ring each on a different wall to the existing socket.to add. When it is tested your electrician will need to perform a ring. Extending A Ring Main Part P.
From www.pinterest.com
Engagement, Engagement rings, Rings Extending A Ring Main Part P A circuit for a burglar alarm. Installing a new circuit from the cu is notifiable to the labc under part p of the building regulations. A circuit for outside lights. In this example i have added two additional sockets to an existing ring each on a different wall to the existing socket.to add. Simply chopping into an existing. As you. Extending A Ring Main Part P.
From www.diynot.com
Practical advice on adding a socket to ring main Page 3 DIYnot Forums Extending A Ring Main Part P Installing a new circuit from the cu is notifiable to the labc under part p of the building regulations. In this example i have added two additional sockets to an existing ring each on a different wall to the existing socket.to add. Simply chopping into an existing. When it is tested your electrician will need to perform a ring continuity. Extending A Ring Main Part P.
From ultimatehandyman.co.uk
Extending ring main Page 2 www.ultimatehandyman.co.uk Extending A Ring Main Part P In this example i have added two additional sockets to an existing ring each on a different wall to the existing socket.to add. Plan for the new socket outlet. When it is tested your electrician will need to perform a ring continuity test to ensure that the ring is continuous. A circuit for outside lights. As you can see in. Extending A Ring Main Part P.
From tophomedesign123.blogspot.com
Recessed Lighting Trim Ring Installation HOME DESIGN 123 Extending A Ring Main Part P Simply chopping into an existing. In this example i have added two additional sockets to an existing ring each on a different wall to the existing socket.to add. A spur extension can be connected to the ring circuit provided that it supplies only 13 amp socket outlet (although that can be a double socket outlet) or one fixed appliance. As. Extending A Ring Main Part P.
From www.windpowerengineering.com
Slip Rings In Wind Turbines How To Extend Their Lifespan Extending A Ring Main Part P Installing a new circuit from the cu is notifiable to the labc under part p of the building regulations. As you can see in the digram, this is done by inserting a longer length of cable between two of the sockets on the existing ring, allowing it to be routed and. Plan for the new socket outlet. A circuit for. Extending A Ring Main Part P.
From wiringdatafrankfurter.z19.web.core.windows.net
How To Test A Ring Main Circuit Extending A Ring Main Part P A spur extension can be connected to the ring circuit provided that it supplies only 13 amp socket outlet (although that can be a double socket outlet) or one fixed appliance. A circuit for outside lights. When it is tested your electrician will need to perform a ring continuity test to ensure that the ring is continuous. Simply chopping into. Extending A Ring Main Part P.
From www.youtube.com
Protection of ring mains YouTube Extending A Ring Main Part P Simply chopping into an existing. As you can see in the digram, this is done by inserting a longer length of cable between two of the sockets on the existing ring, allowing it to be routed and. When it is tested your electrician will need to perform a ring continuity test to ensure that the ring is continuous. Plan for. Extending A Ring Main Part P.
From wiringdatafrankfurter.z19.web.core.windows.net
How To Test A Ring Main Circuit Extending A Ring Main Part P Plan for the new socket outlet. In this example i have added two additional sockets to an existing ring each on a different wall to the existing socket.to add. When it is tested your electrician will need to perform a ring continuity test to ensure that the ring is continuous. Installing a new circuit from the cu is notifiable to. Extending A Ring Main Part P.
From wiring.ekocraft-appleleaf.com
What Is A Ring Main Circuit In House Wiring Diagram Extending A Ring Main Part P A circuit for outside lights. A spur extension can be connected to the ring circuit provided that it supplies only 13 amp socket outlet (although that can be a double socket outlet) or one fixed appliance. A circuit for a burglar alarm. Installing a new circuit from the cu is notifiable to the labc under part p of the building. Extending A Ring Main Part P.
From exodkastk.blob.core.windows.net
Adding Electrical Sockets Ring Main at Larry Colunga blog Extending A Ring Main Part P A circuit for outside lights. A circuit for a burglar alarm. In this example i have added two additional sockets to an existing ring each on a different wall to the existing socket.to add. Plan for the new socket outlet. Simply chopping into an existing. A spur extension can be connected to the ring circuit provided that it supplies only. Extending A Ring Main Part P.
From exohwjucd.blob.core.windows.net
Use Of Ring And Rings at Rena Blanchard blog Extending A Ring Main Part P As you can see in the digram, this is done by inserting a longer length of cable between two of the sockets on the existing ring, allowing it to be routed and. In this example i have added two additional sockets to an existing ring each on a different wall to the existing socket.to add. When it is tested your. Extending A Ring Main Part P.
From exodkastk.blob.core.windows.net
Adding Electrical Sockets Ring Main at Larry Colunga blog Extending A Ring Main Part P Simply chopping into an existing. A circuit for a burglar alarm. Installing a new circuit from the cu is notifiable to the labc under part p of the building regulations. In this example i have added two additional sockets to an existing ring each on a different wall to the existing socket.to add. A circuit for outside lights. Plan for. Extending A Ring Main Part P.