Can You Parallel Power Supplies . Some power supply chips (such as the ltm4625 ). When you connect power supplies in parallel, you're essentially connecting the positive terminal of one supply to the positive terminal of the other, and doing the same for the negative terminals. Learn how to configure parallel power supplies to share load current and avoid system failure. Tapping into twice the power requires precision, the right tools, and a keen understanding of how power supplies work. Learn how to connect multiple dc power supplies in parallel for various reasons and challenges. While connecting power supplies in parallel is a common method to increase the load power delivered, it is worth considering the alternative of connecting the outputs of. This has the effect of doubling your system's current output while keeping the voltage constant. Compare different techniques, such as. If mishandled, two power sources can create a world of electronic havoc. No, it is generally not safe to parallel two power supplies (even of the same model) unless they explicitly support such a mode of operation.
from powersupply33.com
If mishandled, two power sources can create a world of electronic havoc. Compare different techniques, such as. Some power supply chips (such as the ltm4625 ). This has the effect of doubling your system's current output while keeping the voltage constant. Tapping into twice the power requires precision, the right tools, and a keen understanding of how power supplies work. Learn how to connect multiple dc power supplies in parallel for various reasons and challenges. When you connect power supplies in parallel, you're essentially connecting the positive terminal of one supply to the positive terminal of the other, and doing the same for the negative terminals. No, it is generally not safe to parallel two power supplies (even of the same model) unless they explicitly support such a mode of operation. Learn how to configure parallel power supplies to share load current and avoid system failure. While connecting power supplies in parallel is a common method to increase the load power delivered, it is worth considering the alternative of connecting the outputs of.
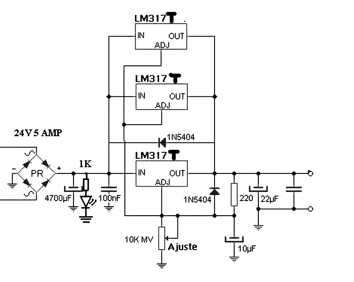
Power supply 4.5 A with 3 LM317 in parallel Power Supply Circuits
Can You Parallel Power Supplies Some power supply chips (such as the ltm4625 ). Compare different techniques, such as. While connecting power supplies in parallel is a common method to increase the load power delivered, it is worth considering the alternative of connecting the outputs of. When you connect power supplies in parallel, you're essentially connecting the positive terminal of one supply to the positive terminal of the other, and doing the same for the negative terminals. Learn how to configure parallel power supplies to share load current and avoid system failure. Learn how to connect multiple dc power supplies in parallel for various reasons and challenges. No, it is generally not safe to parallel two power supplies (even of the same model) unless they explicitly support such a mode of operation. This has the effect of doubling your system's current output while keeping the voltage constant. If mishandled, two power sources can create a world of electronic havoc. Tapping into twice the power requires precision, the right tools, and a keen understanding of how power supplies work. Some power supply chips (such as the ltm4625 ).
From powersupply33.com
Power supply 4.5 A with 3 LM317 in parallel Power Supply Circuits Can You Parallel Power Supplies Some power supply chips (such as the ltm4625 ). Learn how to connect multiple dc power supplies in parallel for various reasons and challenges. Learn how to configure parallel power supplies to share load current and avoid system failure. When you connect power supplies in parallel, you're essentially connecting the positive terminal of one supply to the positive terminal of. Can You Parallel Power Supplies.
From studylib.net
Connect Power Supplies in Series or Parallel Can You Parallel Power Supplies If mishandled, two power sources can create a world of electronic havoc. Compare different techniques, such as. Tapping into twice the power requires precision, the right tools, and a keen understanding of how power supplies work. Some power supply chips (such as the ltm4625 ). Learn how to connect multiple dc power supplies in parallel for various reasons and challenges.. Can You Parallel Power Supplies.
From www.takomabattery.com
How to get power supply from batteries in series vs parallel Can You Parallel Power Supplies While connecting power supplies in parallel is a common method to increase the load power delivered, it is worth considering the alternative of connecting the outputs of. Learn how to connect multiple dc power supplies in parallel for various reasons and challenges. No, it is generally not safe to parallel two power supplies (even of the same model) unless they. Can You Parallel Power Supplies.
From www.reddit.com
Can you hook up multiple power supplies in parallel to the same AC wall Can You Parallel Power Supplies This has the effect of doubling your system's current output while keeping the voltage constant. No, it is generally not safe to parallel two power supplies (even of the same model) unless they explicitly support such a mode of operation. If mishandled, two power sources can create a world of electronic havoc. While connecting power supplies in parallel is a. Can You Parallel Power Supplies.
From www.youtube.com
Parallel Charging Power Supplies Thunder Power TP1527PS YouTube Can You Parallel Power Supplies Learn how to configure parallel power supplies to share load current and avoid system failure. This has the effect of doubling your system's current output while keeping the voltage constant. Learn how to connect multiple dc power supplies in parallel for various reasons and challenges. Tapping into twice the power requires precision, the right tools, and a keen understanding of. Can You Parallel Power Supplies.
From www.next.gr
Parallel DC power supply circuit under Power Supply Circuits 60268 Can You Parallel Power Supplies Some power supply chips (such as the ltm4625 ). If mishandled, two power sources can create a world of electronic havoc. Learn how to connect multiple dc power supplies in parallel for various reasons and challenges. This has the effect of doubling your system's current output while keeping the voltage constant. Compare different techniques, such as. No, it is generally. Can You Parallel Power Supplies.
From www.cui.com
Connecting Power Supplies in Parallel or Series for Increased Output Can You Parallel Power Supplies Learn how to connect multiple dc power supplies in parallel for various reasons and challenges. Some power supply chips (such as the ltm4625 ). While connecting power supplies in parallel is a common method to increase the load power delivered, it is worth considering the alternative of connecting the outputs of. No, it is generally not safe to parallel two. Can You Parallel Power Supplies.
From www.lakelandengineering.com
Parallel Connection and Redundancy of Power Supplies Can You Parallel Power Supplies When you connect power supplies in parallel, you're essentially connecting the positive terminal of one supply to the positive terminal of the other, and doing the same for the negative terminals. This has the effect of doubling your system's current output while keeping the voltage constant. Some power supply chips (such as the ltm4625 ). While connecting power supplies in. Can You Parallel Power Supplies.
From www.indiamart.com
Parallel Power Supply at best price in New Delhi by Electric Industries Can You Parallel Power Supplies No, it is generally not safe to parallel two power supplies (even of the same model) unless they explicitly support such a mode of operation. Learn how to connect multiple dc power supplies in parallel for various reasons and challenges. If mishandled, two power sources can create a world of electronic havoc. Tapping into twice the power requires precision, the. Can You Parallel Power Supplies.
From www.edn.com
Paralleling power supplies Many viable options, but know the tradeoffs Can You Parallel Power Supplies No, it is generally not safe to parallel two power supplies (even of the same model) unless they explicitly support such a mode of operation. While connecting power supplies in parallel is a common method to increase the load power delivered, it is worth considering the alternative of connecting the outputs of. Learn how to connect multiple dc power supplies. Can You Parallel Power Supplies.
From www.reddit.com
Series and Parallel connection of 12v Power Supplies? AskElectronics Can You Parallel Power Supplies When you connect power supplies in parallel, you're essentially connecting the positive terminal of one supply to the positive terminal of the other, and doing the same for the negative terminals. If mishandled, two power sources can create a world of electronic havoc. Learn how to connect multiple dc power supplies in parallel for various reasons and challenges. Some power. Can You Parallel Power Supplies.
From products.pulspower.com
Parallel connection and redundancy of power supplies Can You Parallel Power Supplies When you connect power supplies in parallel, you're essentially connecting the positive terminal of one supply to the positive terminal of the other, and doing the same for the negative terminals. Learn how to configure parallel power supplies to share load current and avoid system failure. If mishandled, two power sources can create a world of electronic havoc. This has. Can You Parallel Power Supplies.
From www.aeps-group.com
Parallel Power Supplies Impact on Reliability and Dependability AEPS Can You Parallel Power Supplies Learn how to connect multiple dc power supplies in parallel for various reasons and challenges. When you connect power supplies in parallel, you're essentially connecting the positive terminal of one supply to the positive terminal of the other, and doing the same for the negative terminals. If mishandled, two power sources can create a world of electronic havoc. No, it. Can You Parallel Power Supplies.
From electronics.stackexchange.com
power supply Connecting PSUs in parallel Electrical Engineering Can You Parallel Power Supplies Compare different techniques, such as. No, it is generally not safe to parallel two power supplies (even of the same model) unless they explicitly support such a mode of operation. This has the effect of doubling your system's current output while keeping the voltage constant. Learn how to connect multiple dc power supplies in parallel for various reasons and challenges.. Can You Parallel Power Supplies.
From tinybuildelectrics.com
Understanding Series and Parallel Wiring Everything You Need to Know Can You Parallel Power Supplies Learn how to configure parallel power supplies to share load current and avoid system failure. If mishandled, two power sources can create a world of electronic havoc. While connecting power supplies in parallel is a common method to increase the load power delivered, it is worth considering the alternative of connecting the outputs of. This has the effect of doubling. Can You Parallel Power Supplies.
From www.electricaltechnology.org
How To Wire Switches in Parallel? Electrical Technology Can You Parallel Power Supplies This has the effect of doubling your system's current output while keeping the voltage constant. Learn how to configure parallel power supplies to share load current and avoid system failure. If mishandled, two power sources can create a world of electronic havoc. Learn how to connect multiple dc power supplies in parallel for various reasons and challenges. Compare different techniques,. Can You Parallel Power Supplies.
From www.youtube.com
Four MegaWatt S70012 Power Supplies Running at 200 Amps 2800 Watts Can You Parallel Power Supplies Learn how to connect multiple dc power supplies in parallel for various reasons and challenges. This has the effect of doubling your system's current output while keeping the voltage constant. Learn how to configure parallel power supplies to share load current and avoid system failure. Compare different techniques, such as. Some power supply chips (such as the ltm4625 ). Tapping. Can You Parallel Power Supplies.
From power-topics.blogspot.com
TDKLambda Americas Blog “Brute Force” Parallel of Power Supplies Can You Parallel Power Supplies Learn how to configure parallel power supplies to share load current and avoid system failure. No, it is generally not safe to parallel two power supplies (even of the same model) unless they explicitly support such a mode of operation. This has the effect of doubling your system's current output while keeping the voltage constant. Some power supply chips (such. Can You Parallel Power Supplies.
From www.youtube.com
Two Parallel Power Supplies Can Fight Each Other (1000) YouTube Can You Parallel Power Supplies Learn how to configure parallel power supplies to share load current and avoid system failure. This has the effect of doubling your system's current output while keeping the voltage constant. If mishandled, two power sources can create a world of electronic havoc. Tapping into twice the power requires precision, the right tools, and a keen understanding of how power supplies. Can You Parallel Power Supplies.
From www.aliexpress.com
Class A Parallel Regulated Power Supply Finished Boardin Integrated Can You Parallel Power Supplies Compare different techniques, such as. If mishandled, two power sources can create a world of electronic havoc. Tapping into twice the power requires precision, the right tools, and a keen understanding of how power supplies work. When you connect power supplies in parallel, you're essentially connecting the positive terminal of one supply to the positive terminal of the other, and. Can You Parallel Power Supplies.
From www.repeater-builder.com
Paralleling Two Astron Linear Power Supplies Can You Parallel Power Supplies Some power supply chips (such as the ltm4625 ). Learn how to connect multiple dc power supplies in parallel for various reasons and challenges. When you connect power supplies in parallel, you're essentially connecting the positive terminal of one supply to the positive terminal of the other, and doing the same for the negative terminals. No, it is generally not. Can You Parallel Power Supplies.
From www.machinedesign.com
How to Use Parallel Power Supplies to Improve Output and Reliability Can You Parallel Power Supplies No, it is generally not safe to parallel two power supplies (even of the same model) unless they explicitly support such a mode of operation. Some power supply chips (such as the ltm4625 ). Learn how to configure parallel power supplies to share load current and avoid system failure. This has the effect of doubling your system's current output while. Can You Parallel Power Supplies.
From www.cui.com
Connecting Power Supplies in Parallel or Series for Increased Output Can You Parallel Power Supplies When you connect power supplies in parallel, you're essentially connecting the positive terminal of one supply to the positive terminal of the other, and doing the same for the negative terminals. Compare different techniques, such as. While connecting power supplies in parallel is a common method to increase the load power delivered, it is worth considering the alternative of connecting. Can You Parallel Power Supplies.
From www.panelbuilderus.com
Parallel Connection and Redundancy of Power Supplies What Is the Can You Parallel Power Supplies While connecting power supplies in parallel is a common method to increase the load power delivered, it is worth considering the alternative of connecting the outputs of. When you connect power supplies in parallel, you're essentially connecting the positive terminal of one supply to the positive terminal of the other, and doing the same for the negative terminals. Learn how. Can You Parallel Power Supplies.
From www.gz-supplies.com
Can Inverters Be Connected In Parallel GZ Industrial Supplies Can You Parallel Power Supplies Compare different techniques, such as. Learn how to connect multiple dc power supplies in parallel for various reasons and challenges. This has the effect of doubling your system's current output while keeping the voltage constant. If mishandled, two power sources can create a world of electronic havoc. Tapping into twice the power requires precision, the right tools, and a keen. Can You Parallel Power Supplies.
From www.mechatronicscanada.ca
Parallel Connection and Redundancy of Power Supplies What Is the Can You Parallel Power Supplies While connecting power supplies in parallel is a common method to increase the load power delivered, it is worth considering the alternative of connecting the outputs of. Learn how to configure parallel power supplies to share load current and avoid system failure. This has the effect of doubling your system's current output while keeping the voltage constant. When you connect. Can You Parallel Power Supplies.
From www.cui.com
Connecting Power Supplies in Parallel or Series for Increased Output Can You Parallel Power Supplies While connecting power supplies in parallel is a common method to increase the load power delivered, it is worth considering the alternative of connecting the outputs of. Tapping into twice the power requires precision, the right tools, and a keen understanding of how power supplies work. No, it is generally not safe to parallel two power supplies (even of the. Can You Parallel Power Supplies.
From schematiclistsalem123.z22.web.core.windows.net
Parallel Power Supply Wiring Can You Parallel Power Supplies Tapping into twice the power requires precision, the right tools, and a keen understanding of how power supplies work. Learn how to configure parallel power supplies to share load current and avoid system failure. If mishandled, two power sources can create a world of electronic havoc. No, it is generally not safe to parallel two power supplies (even of the. Can You Parallel Power Supplies.
From generatorever.com
Can You Parallel Two Different Size Generators? Step By Step Guide Can You Parallel Power Supplies Learn how to connect multiple dc power supplies in parallel for various reasons and challenges. No, it is generally not safe to parallel two power supplies (even of the same model) unless they explicitly support such a mode of operation. If mishandled, two power sources can create a world of electronic havoc. Learn how to configure parallel power supplies to. Can You Parallel Power Supplies.
From www.nutsvolts.com
How to Parallel Power Supplies for Higher Output Nuts & Volts Can You Parallel Power Supplies Learn how to configure parallel power supplies to share load current and avoid system failure. Tapping into twice the power requires precision, the right tools, and a keen understanding of how power supplies work. This has the effect of doubling your system's current output while keeping the voltage constant. When you connect power supplies in parallel, you're essentially connecting the. Can You Parallel Power Supplies.
From www.youtube.com
DC parallel circuits explained The basics how parallel circuits work Can You Parallel Power Supplies No, it is generally not safe to parallel two power supplies (even of the same model) unless they explicitly support such a mode of operation. Learn how to configure parallel power supplies to share load current and avoid system failure. While connecting power supplies in parallel is a common method to increase the load power delivered, it is worth considering. Can You Parallel Power Supplies.
From hxelysfqx.blob.core.windows.net
Running Power Supplies In Parallel at Earl Davis blog Can You Parallel Power Supplies Learn how to connect multiple dc power supplies in parallel for various reasons and challenges. Tapping into twice the power requires precision, the right tools, and a keen understanding of how power supplies work. While connecting power supplies in parallel is a common method to increase the load power delivered, it is worth considering the alternative of connecting the outputs. Can You Parallel Power Supplies.
From www.cui.com
Connecting Power Supplies in Parallel or Series for Increased Output Can You Parallel Power Supplies If mishandled, two power sources can create a world of electronic havoc. This has the effect of doubling your system's current output while keeping the voltage constant. Some power supply chips (such as the ltm4625 ). Learn how to configure parallel power supplies to share load current and avoid system failure. When you connect power supplies in parallel, you're essentially. Can You Parallel Power Supplies.
From www.youtube.com
Understanding Power Supplies Series and Parallel Operation YouTube Can You Parallel Power Supplies Learn how to configure parallel power supplies to share load current and avoid system failure. No, it is generally not safe to parallel two power supplies (even of the same model) unless they explicitly support such a mode of operation. If mishandled, two power sources can create a world of electronic havoc. Some power supply chips (such as the ltm4625. Can You Parallel Power Supplies.
From itecnotes.com
Electronic Power supply for 144 LEDs in parallel Valuable Tech Notes Can You Parallel Power Supplies Some power supply chips (such as the ltm4625 ). When you connect power supplies in parallel, you're essentially connecting the positive terminal of one supply to the positive terminal of the other, and doing the same for the negative terminals. Compare different techniques, such as. Tapping into twice the power requires precision, the right tools, and a keen understanding of. Can You Parallel Power Supplies.