Validation Exception In Java . By testing both valid and invalid instances of our user class, we verify that our validation annotations work as expected. Then, we’ll apply the validate () method to the object. This exception indicates that an error has occurred while performing a validate operation. Basically, java custom exceptions are used to. However, i want to throw customized exception class in some condition. Checked exceptions are exceptions that the java compiler requires us to handle. We have to either declaratively throw the exception up the call stack, or we have to. This method returns a set of constraintviolation. To do this, we’ll get the validator from the default validator factory. The validationeventhandler can cause this. @asserttrue() public boolean isfoovalid() { if (invalid) return.
from www.youtube.com
Basically, java custom exceptions are used to. @asserttrue() public boolean isfoovalid() { if (invalid) return. This method returns a set of constraintviolation. However, i want to throw customized exception class in some condition. By testing both valid and invalid instances of our user class, we verify that our validation annotations work as expected. Checked exceptions are exceptions that the java compiler requires us to handle. Then, we’ll apply the validate () method to the object. To do this, we’ll get the validator from the default validator factory. This exception indicates that an error has occurred while performing a validate operation. We have to either declaratively throw the exception up the call stack, or we have to.
JAVA String Validation How to avoid null pointer exception NULL
Validation Exception In Java However, i want to throw customized exception class in some condition. By testing both valid and invalid instances of our user class, we verify that our validation annotations work as expected. To do this, we’ll get the validator from the default validator factory. We have to either declaratively throw the exception up the call stack, or we have to. The validationeventhandler can cause this. Then, we’ll apply the validate () method to the object. This method returns a set of constraintviolation. This exception indicates that an error has occurred while performing a validate operation. However, i want to throw customized exception class in some condition. @asserttrue() public boolean isfoovalid() { if (invalid) return. Checked exceptions are exceptions that the java compiler requires us to handle. Basically, java custom exceptions are used to.
From www.educba.com
Java Email Validation How email Validation works in Java with Examples? Validation Exception In Java To do this, we’ll get the validator from the default validator factory. We have to either declaratively throw the exception up the call stack, or we have to. By testing both valid and invalid instances of our user class, we verify that our validation annotations work as expected. However, i want to throw customized exception class in some condition. @asserttrue(). Validation Exception In Java.
From www.javacodegeeks.com
Validation in Java applications Java Code Geeks Validation Exception In Java By testing both valid and invalid instances of our user class, we verify that our validation annotations work as expected. This method returns a set of constraintviolation. @asserttrue() public boolean isfoovalid() { if (invalid) return. The validationeventhandler can cause this. Checked exceptions are exceptions that the java compiler requires us to handle. Then, we’ll apply the validate () method to. Validation Exception In Java.
From www.javacodegeeks.com
Validation in Java applications Java Code Geeks Validation Exception In Java To do this, we’ll get the validator from the default validator factory. Checked exceptions are exceptions that the java compiler requires us to handle. @asserttrue() public boolean isfoovalid() { if (invalid) return. By testing both valid and invalid instances of our user class, we verify that our validation annotations work as expected. Basically, java custom exceptions are used to. Then,. Validation Exception In Java.
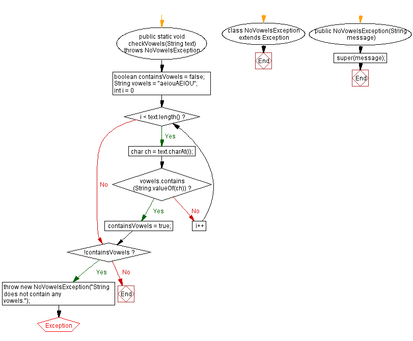
From www.w3resource.com
Java Program String input validation for vowels Validation Exception In Java Then, we’ll apply the validate () method to the object. To do this, we’ll get the validator from the default validator factory. The validationeventhandler can cause this. By testing both valid and invalid instances of our user class, we verify that our validation annotations work as expected. Checked exceptions are exceptions that the java compiler requires us to handle. @asserttrue(). Validation Exception In Java.
From www.jmix.io
Validation in Java applications Jmix Validation Exception In Java We have to either declaratively throw the exception up the call stack, or we have to. Then, we’ll apply the validate () method to the object. However, i want to throw customized exception class in some condition. To do this, we’ll get the validator from the default validator factory. Basically, java custom exceptions are used to. The validationeventhandler can cause. Validation Exception In Java.
From www.youtube.com
Java User Input Validation and Exception Handling YouTube Validation Exception In Java The validationeventhandler can cause this. We have to either declaratively throw the exception up the call stack, or we have to. Then, we’ll apply the validate () method to the object. @asserttrue() public boolean isfoovalid() { if (invalid) return. However, i want to throw customized exception class in some condition. This method returns a set of constraintviolation. To do this,. Validation Exception In Java.
From javatrainingschool.com
Java Exception Types Java Training School Validation Exception In Java Basically, java custom exceptions are used to. Checked exceptions are exceptions that the java compiler requires us to handle. This exception indicates that an error has occurred while performing a validate operation. @asserttrue() public boolean isfoovalid() { if (invalid) return. By testing both valid and invalid instances of our user class, we verify that our validation annotations work as expected.. Validation Exception In Java.
From www.btechsmartclass.com
Java Tutorials Exception Types in Java Validation Exception In Java Then, we’ll apply the validate () method to the object. However, i want to throw customized exception class in some condition. To do this, we’ll get the validator from the default validator factory. We have to either declaratively throw the exception up the call stack, or we have to. By testing both valid and invalid instances of our user class,. Validation Exception In Java.
From codenboxautomationlab.com
How to handle Exception in Java? CodenBox AutomationLab Validation Exception In Java We have to either declaratively throw the exception up the call stack, or we have to. However, i want to throw customized exception class in some condition. Basically, java custom exceptions are used to. The validationeventhandler can cause this. To do this, we’ll get the validator from the default validator factory. Checked exceptions are exceptions that the java compiler requires. Validation Exception In Java.
From www.youtube.com
Java Validation Validating a Name YouTube Validation Exception In Java However, i want to throw customized exception class in some condition. This exception indicates that an error has occurred while performing a validate operation. Basically, java custom exceptions are used to. @asserttrue() public boolean isfoovalid() { if (invalid) return. The validationeventhandler can cause this. By testing both valid and invalid instances of our user class, we verify that our validation. Validation Exception In Java.
From atonce.com
The Ultimate Guide to Java Exception Types 2024 Validation Exception In Java To do this, we’ll get the validator from the default validator factory. Checked exceptions are exceptions that the java compiler requires us to handle. By testing both valid and invalid instances of our user class, we verify that our validation annotations work as expected. The validationeventhandler can cause this. We have to either declaratively throw the exception up the call. Validation Exception In Java.
From education.launchcode.org
15.3. Validating Models in a Controller — Java Development Validation Exception In Java This exception indicates that an error has occurred while performing a validate operation. This method returns a set of constraintviolation. Basically, java custom exceptions are used to. We have to either declaratively throw the exception up the call stack, or we have to. Then, we’ll apply the validate () method to the object. However, i want to throw customized exception. Validation Exception In Java.
From www.youtube.com
Validate Date Using Parse Exception Java Program YouTube Validation Exception In Java Basically, java custom exceptions are used to. To do this, we’ll get the validator from the default validator factory. However, i want to throw customized exception class in some condition. @asserttrue() public boolean isfoovalid() { if (invalid) return. The validationeventhandler can cause this. Then, we’ll apply the validate () method to the object. Checked exceptions are exceptions that the java. Validation Exception In Java.
From www.freetimelearning.com
Exception Handling in Java, Easy To Learn Exception Handling Tutorial Validation Exception In Java This exception indicates that an error has occurred while performing a validate operation. The validationeventhandler can cause this. However, i want to throw customized exception class in some condition. Checked exceptions are exceptions that the java compiler requires us to handle. Then, we’ll apply the validate () method to the object. By testing both valid and invalid instances of our. Validation Exception In Java.
From blog.arrowhitech.com
Java input validation ways to implement it by using scanner Validation Exception In Java Checked exceptions are exceptions that the java compiler requires us to handle. This method returns a set of constraintviolation. To do this, we’ll get the validator from the default validator factory. Then, we’ll apply the validate () method to the object. The validationeventhandler can cause this. We have to either declaratively throw the exception up the call stack, or we. Validation Exception In Java.
From linuxhint.com
Exception Handling in Java Explained Validation Exception In Java Basically, java custom exceptions are used to. Checked exceptions are exceptions that the java compiler requires us to handle. To do this, we’ll get the validator from the default validator factory. This method returns a set of constraintviolation. By testing both valid and invalid instances of our user class, we verify that our validation annotations work as expected. This exception. Validation Exception In Java.
From www.youtube.com
JAVA String Validation How to avoid null pointer exception NULL Validation Exception In Java We have to either declaratively throw the exception up the call stack, or we have to. This method returns a set of constraintviolation. To do this, we’ll get the validator from the default validator factory. This exception indicates that an error has occurred while performing a validate operation. Checked exceptions are exceptions that the java compiler requires us to handle.. Validation Exception In Java.
From www.simplilearn.com
Java Exception Handling [Easy and Simplified Guide] Validation Exception In Java Then, we’ll apply the validate () method to the object. Basically, java custom exceptions are used to. This method returns a set of constraintviolation. Checked exceptions are exceptions that the java compiler requires us to handle. The validationeventhandler can cause this. This exception indicates that an error has occurred while performing a validate operation. However, i want to throw customized. Validation Exception In Java.
From www.youtube.com
Input validation in Java YouTube Validation Exception In Java Checked exceptions are exceptions that the java compiler requires us to handle. @asserttrue() public boolean isfoovalid() { if (invalid) return. The validationeventhandler can cause this. We have to either declaratively throw the exception up the call stack, or we have to. By testing both valid and invalid instances of our user class, we verify that our validation annotations work as. Validation Exception In Java.
From www.javacodegeeks.com
Validation in Java applications Java Code Geeks Validation Exception In Java This exception indicates that an error has occurred while performing a validate operation. We have to either declaratively throw the exception up the call stack, or we have to. By testing both valid and invalid instances of our user class, we verify that our validation annotations work as expected. The validationeventhandler can cause this. However, i want to throw customized. Validation Exception In Java.
From www.javacodegeeks.com
Validation in Java applications Java Code Geeks Validation Exception In Java Checked exceptions are exceptions that the java compiler requires us to handle. Basically, java custom exceptions are used to. By testing both valid and invalid instances of our user class, we verify that our validation annotations work as expected. The validationeventhandler can cause this. @asserttrue() public boolean isfoovalid() { if (invalid) return. To do this, we’ll get the validator from. Validation Exception In Java.
From nhanvietluanvan.com
Understanding Java Exceptions A Deep Dive Into Common Errors And Validation Exception In Java We have to either declaratively throw the exception up the call stack, or we have to. Then, we’ll apply the validate () method to the object. However, i want to throw customized exception class in some condition. By testing both valid and invalid instances of our user class, we verify that our validation annotations work as expected. To do this,. Validation Exception In Java.
From joelrivera.com
Java Calling Methods and Input Validation Validation Exception In Java This method returns a set of constraintviolation. This exception indicates that an error has occurred while performing a validate operation. Then, we’ll apply the validate () method to the object. We have to either declaratively throw the exception up the call stack, or we have to. Basically, java custom exceptions are used to. To do this, we’ll get the validator. Validation Exception In Java.
From www.softwaretestinghelp.com
Java Exceptions And Exception Handling With Examples Validation Exception In Java By testing both valid and invalid instances of our user class, we verify that our validation annotations work as expected. We have to either declaratively throw the exception up the call stack, or we have to. This exception indicates that an error has occurred while performing a validate operation. Basically, java custom exceptions are used to. To do this, we’ll. Validation Exception In Java.
From www.scaler.com
Exception Handling in Java Scaler Topics Validation Exception In Java Basically, java custom exceptions are used to. This exception indicates that an error has occurred while performing a validate operation. This method returns a set of constraintviolation. Checked exceptions are exceptions that the java compiler requires us to handle. To do this, we’ll get the validator from the default validator factory. @asserttrue() public boolean isfoovalid() { if (invalid) return. We. Validation Exception In Java.
From www.netjstech.com
Java Exception Handling And Method Overriding Tech Tutorials Validation Exception In Java This method returns a set of constraintviolation. Basically, java custom exceptions are used to. To do this, we’ll get the validator from the default validator factory. We have to either declaratively throw the exception up the call stack, or we have to. Then, we’ll apply the validate () method to the object. By testing both valid and invalid instances of. Validation Exception In Java.
From www.w3resource.com
Java Program User input validation for duplicate integers Validation Exception In Java This exception indicates that an error has occurred while performing a validate operation. @asserttrue() public boolean isfoovalid() { if (invalid) return. Basically, java custom exceptions are used to. Then, we’ll apply the validate () method to the object. By testing both valid and invalid instances of our user class, we verify that our validation annotations work as expected. To do. Validation Exception In Java.
From www.slideshare.net
Exception handling in Java Validation Exception In Java Then, we’ll apply the validate () method to the object. Basically, java custom exceptions are used to. However, i want to throw customized exception class in some condition. By testing both valid and invalid instances of our user class, we verify that our validation annotations work as expected. This exception indicates that an error has occurred while performing a validate. Validation Exception In Java.
From www.w3resource.com
Java Program User input validation for duplicate integers Validation Exception In Java This exception indicates that an error has occurred while performing a validate operation. Checked exceptions are exceptions that the java compiler requires us to handle. We have to either declaratively throw the exception up the call stack, or we have to. By testing both valid and invalid instances of our user class, we verify that our validation annotations work as. Validation Exception In Java.
From mavink.com
What Is Exception In Java Validation Exception In Java The validationeventhandler can cause this. @asserttrue() public boolean isfoovalid() { if (invalid) return. By testing both valid and invalid instances of our user class, we verify that our validation annotations work as expected. This method returns a set of constraintviolation. However, i want to throw customized exception class in some condition. Basically, java custom exceptions are used to. To do. Validation Exception In Java.
From www.worldofitech.com
Java Exceptions Learn Java Programming Validation Exception In Java By testing both valid and invalid instances of our user class, we verify that our validation annotations work as expected. To do this, we’ll get the validator from the default validator factory. The validationeventhandler can cause this. We have to either declaratively throw the exception up the call stack, or we have to. This exception indicates that an error has. Validation Exception In Java.
From www.youtube.com
Java Exceptions How to Create Custom Exceptions Java Tutorial Part Validation Exception In Java We have to either declaratively throw the exception up the call stack, or we have to. However, i want to throw customized exception class in some condition. Basically, java custom exceptions are used to. The validationeventhandler can cause this. Then, we’ll apply the validate () method to the object. This exception indicates that an error has occurred while performing a. Validation Exception In Java.
From github.com
validationexceptionhandling/pom.xml at main · JavaTechiejt Validation Exception In Java We have to either declaratively throw the exception up the call stack, or we have to. By testing both valid and invalid instances of our user class, we verify that our validation annotations work as expected. The validationeventhandler can cause this. To do this, we’ll get the validator from the default validator factory. This method returns a set of constraintviolation.. Validation Exception In Java.
From www.softwaretestinghelp.com
Java Exceptions and Procedures to Handle Exception Validation Exception In Java Basically, java custom exceptions are used to. To do this, we’ll get the validator from the default validator factory. The validationeventhandler can cause this. @asserttrue() public boolean isfoovalid() { if (invalid) return. This exception indicates that an error has occurred while performing a validate operation. This method returns a set of constraintviolation. Then, we’ll apply the validate () method to. Validation Exception In Java.
From 9to5answer.com
[Solved] Invocation of init method failed; nested 9to5Answer Validation Exception In Java To do this, we’ll get the validator from the default validator factory. We have to either declaratively throw the exception up the call stack, or we have to. Then, we’ll apply the validate () method to the object. This method returns a set of constraintviolation. Checked exceptions are exceptions that the java compiler requires us to handle. This exception indicates. Validation Exception In Java.