How Clock Multiplier Works . 100 mhz (bclk) x 44 (core multiplier) = 4400 mhz = 4.4 ghz. This base clock multiplier paradigm lets your cpu match up with the rest of your computer. The cpu multiplier (sometimes called the “cpu ratio”) expresses the cpu’s performance as a multiplier of the cpu base clock (or bclk) speed. A cpu multiplier of 46 and a base clock of 100 mhz, for. Adjusting the base clock by even tiny amounts can often cause instability issues due to. For instance, a cpu running at 2.66 ghz with an external. Bclk x multipliers = cpu core frequency. Also known as the clock ratio, cpu core ratio, or simply the multiplier, this metric compares the internal cpu clock rate to the external clock speed. The formula to determine the processor's frequency consists of multiplying the base clock (bclk) by the cpu multiplier.
from www.mdpi.com
100 mhz (bclk) x 44 (core multiplier) = 4400 mhz = 4.4 ghz. Adjusting the base clock by even tiny amounts can often cause instability issues due to. For instance, a cpu running at 2.66 ghz with an external. The formula to determine the processor's frequency consists of multiplying the base clock (bclk) by the cpu multiplier. Also known as the clock ratio, cpu core ratio, or simply the multiplier, this metric compares the internal cpu clock rate to the external clock speed. This base clock multiplier paradigm lets your cpu match up with the rest of your computer. A cpu multiplier of 46 and a base clock of 100 mhz, for. The cpu multiplier (sometimes called the “cpu ratio”) expresses the cpu’s performance as a multiplier of the cpu base clock (or bclk) speed. Bclk x multipliers = cpu core frequency.
Electronics Free FullText A Fast LockIn Time, Capacitive FIRFilterBased Clock Multiplier
How Clock Multiplier Works This base clock multiplier paradigm lets your cpu match up with the rest of your computer. For instance, a cpu running at 2.66 ghz with an external. Adjusting the base clock by even tiny amounts can often cause instability issues due to. The cpu multiplier (sometimes called the “cpu ratio”) expresses the cpu’s performance as a multiplier of the cpu base clock (or bclk) speed. A cpu multiplier of 46 and a base clock of 100 mhz, for. This base clock multiplier paradigm lets your cpu match up with the rest of your computer. The formula to determine the processor's frequency consists of multiplying the base clock (bclk) by the cpu multiplier. Bclk x multipliers = cpu core frequency. Also known as the clock ratio, cpu core ratio, or simply the multiplier, this metric compares the internal cpu clock rate to the external clock speed. 100 mhz (bclk) x 44 (core multiplier) = 4400 mhz = 4.4 ghz.
From www.slideserve.com
PPT PhaseLocked Loop (PLL) PowerPoint Presentation, free download ID9450004 How Clock Multiplier Works Also known as the clock ratio, cpu core ratio, or simply the multiplier, this metric compares the internal cpu clock rate to the external clock speed. Bclk x multipliers = cpu core frequency. Adjusting the base clock by even tiny amounts can often cause instability issues due to. 100 mhz (bclk) x 44 (core multiplier) = 4400 mhz = 4.4. How Clock Multiplier Works.
From howtodosteps.blogspot.com
HomeMade DIY HowTo Make ICS501 PLL Clock Multiplier Frequency Generator / Frequency Multiplier How Clock Multiplier Works Adjusting the base clock by even tiny amounts can often cause instability issues due to. This base clock multiplier paradigm lets your cpu match up with the rest of your computer. Also known as the clock ratio, cpu core ratio, or simply the multiplier, this metric compares the internal cpu clock rate to the external clock speed. A cpu multiplier. How Clock Multiplier Works.
From www.researchgate.net
Applied local explicit clock gating (LECG) to the multiplier for CNN. Download Scientific Diagram How Clock Multiplier Works 100 mhz (bclk) x 44 (core multiplier) = 4400 mhz = 4.4 ghz. Also known as the clock ratio, cpu core ratio, or simply the multiplier, this metric compares the internal cpu clock rate to the external clock speed. This base clock multiplier paradigm lets your cpu match up with the rest of your computer. For instance, a cpu running. How Clock Multiplier Works.
From www.semanticscholar.org
Figure 1 from A HighPerformance Low Complexity AllDigital Fractional Clock Multiplier How Clock Multiplier Works 100 mhz (bclk) x 44 (core multiplier) = 4400 mhz = 4.4 ghz. Adjusting the base clock by even tiny amounts can often cause instability issues due to. Also known as the clock ratio, cpu core ratio, or simply the multiplier, this metric compares the internal cpu clock rate to the external clock speed. This base clock multiplier paradigm lets. How Clock Multiplier Works.
From www.reddit.com
What is the purpose of a Clock Enable on a Multiplier? r/FPGA How Clock Multiplier Works Bclk x multipliers = cpu core frequency. The cpu multiplier (sometimes called the “cpu ratio”) expresses the cpu’s performance as a multiplier of the cpu base clock (or bclk) speed. This base clock multiplier paradigm lets your cpu match up with the rest of your computer. A cpu multiplier of 46 and a base clock of 100 mhz, for. Adjusting. How Clock Multiplier Works.
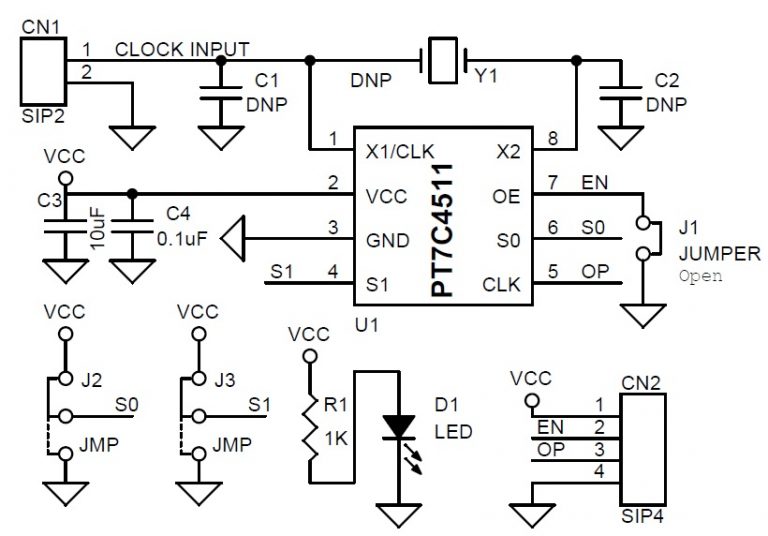
From www.electronics-lab.com
Clock Multiplier Crystal Frequency Generator using PT7C4511 How Clock Multiplier Works 100 mhz (bclk) x 44 (core multiplier) = 4400 mhz = 4.4 ghz. Bclk x multipliers = cpu core frequency. For instance, a cpu running at 2.66 ghz with an external. This base clock multiplier paradigm lets your cpu match up with the rest of your computer. The formula to determine the processor's frequency consists of multiplying the base clock. How Clock Multiplier Works.
From www.researchgate.net
Conceptual MDLL clock multiplier and impact of tuning voltage on its... Download Scientific How Clock Multiplier Works Bclk x multipliers = cpu core frequency. Adjusting the base clock by even tiny amounts can often cause instability issues due to. The cpu multiplier (sometimes called the “cpu ratio”) expresses the cpu’s performance as a multiplier of the cpu base clock (or bclk) speed. The formula to determine the processor's frequency consists of multiplying the base clock (bclk) by. How Clock Multiplier Works.
From www.semanticscholar.org
A 1.0 /spl mu/m CMOS alldigital clock multiplier Semantic Scholar How Clock Multiplier Works This base clock multiplier paradigm lets your cpu match up with the rest of your computer. The formula to determine the processor's frequency consists of multiplying the base clock (bclk) by the cpu multiplier. The cpu multiplier (sometimes called the “cpu ratio”) expresses the cpu’s performance as a multiplier of the cpu base clock (or bclk) speed. For instance, a. How Clock Multiplier Works.
From www.mdpi.com
Electronics Free FullText A Fast LockIn Time, Capacitive FIRFilterBased Clock Multiplier How Clock Multiplier Works Bclk x multipliers = cpu core frequency. Also known as the clock ratio, cpu core ratio, or simply the multiplier, this metric compares the internal cpu clock rate to the external clock speed. The formula to determine the processor's frequency consists of multiplying the base clock (bclk) by the cpu multiplier. For instance, a cpu running at 2.66 ghz with. How Clock Multiplier Works.
From www.renesas.com
23082H 3.3V Zero Delay Clock Multiplier Renesas How Clock Multiplier Works Adjusting the base clock by even tiny amounts can often cause instability issues due to. This base clock multiplier paradigm lets your cpu match up with the rest of your computer. 100 mhz (bclk) x 44 (core multiplier) = 4400 mhz = 4.4 ghz. The cpu multiplier (sometimes called the “cpu ratio”) expresses the cpu’s performance as a multiplier of. How Clock Multiplier Works.
From www.semanticscholar.org
Figure 1 from LowSpur, LowPhaseNoise Clock Multiplier Based on a Combination of PLL and How Clock Multiplier Works Bclk x multipliers = cpu core frequency. The formula to determine the processor's frequency consists of multiplying the base clock (bclk) by the cpu multiplier. This base clock multiplier paradigm lets your cpu match up with the rest of your computer. Also known as the clock ratio, cpu core ratio, or simply the multiplier, this metric compares the internal cpu. How Clock Multiplier Works.
From blog.csdn.net
Chapter 6 Generated Clocks生成时钟_时钟乘法器CSDN博客 How Clock Multiplier Works Adjusting the base clock by even tiny amounts can often cause instability issues due to. Bclk x multipliers = cpu core frequency. A cpu multiplier of 46 and a base clock of 100 mhz, for. The cpu multiplier (sometimes called the “cpu ratio”) expresses the cpu’s performance as a multiplier of the cpu base clock (or bclk) speed. Also known. How Clock Multiplier Works.
From www.youtube.com
Shuffling Clock Multiplier YouTube How Clock Multiplier Works The cpu multiplier (sometimes called the “cpu ratio”) expresses the cpu’s performance as a multiplier of the cpu base clock (or bclk) speed. The formula to determine the processor's frequency consists of multiplying the base clock (bclk) by the cpu multiplier. This base clock multiplier paradigm lets your cpu match up with the rest of your computer. For instance, a. How Clock Multiplier Works.
From www.electronics-lab.com
Clock Multiplier Crystal Frequency Generator using PT7C4511 How Clock Multiplier Works This base clock multiplier paradigm lets your cpu match up with the rest of your computer. Also known as the clock ratio, cpu core ratio, or simply the multiplier, this metric compares the internal cpu clock rate to the external clock speed. The formula to determine the processor's frequency consists of multiplying the base clock (bclk) by the cpu multiplier.. How Clock Multiplier Works.
From www.semanticscholar.org
Figure 2 from A Portable Clock Multiplier Generator using Digital CMOS Standard Cells Semantic How Clock Multiplier Works This base clock multiplier paradigm lets your cpu match up with the rest of your computer. The cpu multiplier (sometimes called the “cpu ratio”) expresses the cpu’s performance as a multiplier of the cpu base clock (or bclk) speed. The formula to determine the processor's frequency consists of multiplying the base clock (bclk) by the cpu multiplier. 100 mhz (bclk). How Clock Multiplier Works.
From www.semanticscholar.org
Figure 10 from A Highly Digital MDLLBased Clock Multiplier That Leverages a SelfScrambling How Clock Multiplier Works The cpu multiplier (sometimes called the “cpu ratio”) expresses the cpu’s performance as a multiplier of the cpu base clock (or bclk) speed. Adjusting the base clock by even tiny amounts can often cause instability issues due to. Bclk x multipliers = cpu core frequency. 100 mhz (bclk) x 44 (core multiplier) = 4400 mhz = 4.4 ghz. The formula. How Clock Multiplier Works.
From www.youtube.com
4ms Shuffling Clock Multiplier Soldering YouTube How Clock Multiplier Works For instance, a cpu running at 2.66 ghz with an external. Bclk x multipliers = cpu core frequency. A cpu multiplier of 46 and a base clock of 100 mhz, for. The cpu multiplier (sometimes called the “cpu ratio”) expresses the cpu’s performance as a multiplier of the cpu base clock (or bclk) speed. The formula to determine the processor's. How Clock Multiplier Works.
From www.mdpi.com
Electronics Free FullText A Fast LockIn Time, Capacitive FIRFilterBased Clock Multiplier How Clock Multiplier Works Adjusting the base clock by even tiny amounts can often cause instability issues due to. For instance, a cpu running at 2.66 ghz with an external. Bclk x multipliers = cpu core frequency. 100 mhz (bclk) x 44 (core multiplier) = 4400 mhz = 4.4 ghz. The formula to determine the processor's frequency consists of multiplying the base clock (bclk). How Clock Multiplier Works.
From lookmumnocomputer.discourse.group
Working Clock Multiplier/Divider/Phase Shifter with tolerance for uneven clocks KOSMO MODULES How Clock Multiplier Works The formula to determine the processor's frequency consists of multiplying the base clock (bclk) by the cpu multiplier. This base clock multiplier paradigm lets your cpu match up with the rest of your computer. A cpu multiplier of 46 and a base clock of 100 mhz, for. Adjusting the base clock by even tiny amounts can often cause instability issues. How Clock Multiplier Works.
From github.com
GitHub akilm/ClockMultiplier How Clock Multiplier Works Bclk x multipliers = cpu core frequency. Also known as the clock ratio, cpu core ratio, or simply the multiplier, this metric compares the internal cpu clock rate to the external clock speed. A cpu multiplier of 46 and a base clock of 100 mhz, for. 100 mhz (bclk) x 44 (core multiplier) = 4400 mhz = 4.4 ghz. For. How Clock Multiplier Works.
From exokmopag.blob.core.windows.net
How Does Cpu Multiplier Work at Randall Rodriguez blog How Clock Multiplier Works The formula to determine the processor's frequency consists of multiplying the base clock (bclk) by the cpu multiplier. 100 mhz (bclk) x 44 (core multiplier) = 4400 mhz = 4.4 ghz. This base clock multiplier paradigm lets your cpu match up with the rest of your computer. A cpu multiplier of 46 and a base clock of 100 mhz, for.. How Clock Multiplier Works.
From www.semanticscholar.org
Table 1 from DLLbased programmable clock multiplier using differential togglepulsed latch How Clock Multiplier Works For instance, a cpu running at 2.66 ghz with an external. 100 mhz (bclk) x 44 (core multiplier) = 4400 mhz = 4.4 ghz. Bclk x multipliers = cpu core frequency. A cpu multiplier of 46 and a base clock of 100 mhz, for. The formula to determine the processor's frequency consists of multiplying the base clock (bclk) by the. How Clock Multiplier Works.
From www.semanticscholar.org
Figure 4 from A Digital Clock Multiplier for Globally Asynchronous Locally Synchronous Designs How Clock Multiplier Works Adjusting the base clock by even tiny amounts can often cause instability issues due to. A cpu multiplier of 46 and a base clock of 100 mhz, for. 100 mhz (bclk) x 44 (core multiplier) = 4400 mhz = 4.4 ghz. The cpu multiplier (sometimes called the “cpu ratio”) expresses the cpu’s performance as a multiplier of the cpu base. How Clock Multiplier Works.
From www.semanticscholar.org
Figure 2 from A DLLBased Programmable Clock Multiplier in 0.18\mu m CMOS With {}70 dBc How Clock Multiplier Works The cpu multiplier (sometimes called the “cpu ratio”) expresses the cpu’s performance as a multiplier of the cpu base clock (or bclk) speed. The formula to determine the processor's frequency consists of multiplying the base clock (bclk) by the cpu multiplier. This base clock multiplier paradigm lets your cpu match up with the rest of your computer. For instance, a. How Clock Multiplier Works.
From dqydj.com
How to Multiply The Frequency of Digital Logic Clocks Using a PLL How Clock Multiplier Works Adjusting the base clock by even tiny amounts can often cause instability issues due to. For instance, a cpu running at 2.66 ghz with an external. Bclk x multipliers = cpu core frequency. Also known as the clock ratio, cpu core ratio, or simply the multiplier, this metric compares the internal cpu clock rate to the external clock speed. The. How Clock Multiplier Works.
From www.bummbummgarage.com
Clock Multiplier Bumm Bumm Garage How Clock Multiplier Works The formula to determine the processor's frequency consists of multiplying the base clock (bclk) by the cpu multiplier. Bclk x multipliers = cpu core frequency. The cpu multiplier (sometimes called the “cpu ratio”) expresses the cpu’s performance as a multiplier of the cpu base clock (or bclk) speed. This base clock multiplier paradigm lets your cpu match up with the. How Clock Multiplier Works.
From www.researchgate.net
Conceptual MDLL clock multiplier and impact of tuning voltage on its... Download Scientific How Clock Multiplier Works This base clock multiplier paradigm lets your cpu match up with the rest of your computer. Adjusting the base clock by even tiny amounts can often cause instability issues due to. Also known as the clock ratio, cpu core ratio, or simply the multiplier, this metric compares the internal cpu clock rate to the external clock speed. Bclk x multipliers. How Clock Multiplier Works.
From electronics.stackexchange.com
digital logic Multiply clock frequency by three or more times? Electrical Engineering Stack How Clock Multiplier Works 100 mhz (bclk) x 44 (core multiplier) = 4400 mhz = 4.4 ghz. Adjusting the base clock by even tiny amounts can often cause instability issues due to. For instance, a cpu running at 2.66 ghz with an external. Bclk x multipliers = cpu core frequency. The cpu multiplier (sometimes called the “cpu ratio”) expresses the cpu’s performance as a. How Clock Multiplier Works.
From www.researchgate.net
Architecture of the clock multiplier unit. Download Scientific Diagram How Clock Multiplier Works Adjusting the base clock by even tiny amounts can often cause instability issues due to. This base clock multiplier paradigm lets your cpu match up with the rest of your computer. The cpu multiplier (sometimes called the “cpu ratio”) expresses the cpu’s performance as a multiplier of the cpu base clock (or bclk) speed. For instance, a cpu running at. How Clock Multiplier Works.
From www.mdpi.com
Electronics Free FullText A FastLock VariableGain TDCBased N/MRatio MDLL Clock Multiplier How Clock Multiplier Works Also known as the clock ratio, cpu core ratio, or simply the multiplier, this metric compares the internal cpu clock rate to the external clock speed. This base clock multiplier paradigm lets your cpu match up with the rest of your computer. The cpu multiplier (sometimes called the “cpu ratio”) expresses the cpu’s performance as a multiplier of the cpu. How Clock Multiplier Works.
From www.youtube.com
Sequencing Clock Multiplier Demo YouTube How Clock Multiplier Works Adjusting the base clock by even tiny amounts can often cause instability issues due to. The formula to determine the processor's frequency consists of multiplying the base clock (bclk) by the cpu multiplier. 100 mhz (bclk) x 44 (core multiplier) = 4400 mhz = 4.4 ghz. This base clock multiplier paradigm lets your cpu match up with the rest of. How Clock Multiplier Works.
From loepanfpu.blob.core.windows.net
Base Clock Multiplier at Diana Nixon blog How Clock Multiplier Works A cpu multiplier of 46 and a base clock of 100 mhz, for. The cpu multiplier (sometimes called the “cpu ratio”) expresses the cpu’s performance as a multiplier of the cpu base clock (or bclk) speed. Also known as the clock ratio, cpu core ratio, or simply the multiplier, this metric compares the internal cpu clock rate to the external. How Clock Multiplier Works.
From joieriqfd.blob.core.windows.net
Pcs Clock Multiplier at Beulah Shivers blog How Clock Multiplier Works The cpu multiplier (sometimes called the “cpu ratio”) expresses the cpu’s performance as a multiplier of the cpu base clock (or bclk) speed. Bclk x multipliers = cpu core frequency. 100 mhz (bclk) x 44 (core multiplier) = 4400 mhz = 4.4 ghz. The formula to determine the processor's frequency consists of multiplying the base clock (bclk) by the cpu. How Clock Multiplier Works.
From www.bummbummgarage.com
Clock Multiplier Bumm Bumm Garage How Clock Multiplier Works 100 mhz (bclk) x 44 (core multiplier) = 4400 mhz = 4.4 ghz. Adjusting the base clock by even tiny amounts can often cause instability issues due to. The formula to determine the processor's frequency consists of multiplying the base clock (bclk) by the cpu multiplier. This base clock multiplier paradigm lets your cpu match up with the rest of. How Clock Multiplier Works.
From www.semanticscholar.org
Figure 1 from AllDigital Baseband 65 nm PLL / FPLL Clock Multiplier using 10cell Library How Clock Multiplier Works The cpu multiplier (sometimes called the “cpu ratio”) expresses the cpu’s performance as a multiplier of the cpu base clock (or bclk) speed. For instance, a cpu running at 2.66 ghz with an external. A cpu multiplier of 46 and a base clock of 100 mhz, for. Adjusting the base clock by even tiny amounts can often cause instability issues. How Clock Multiplier Works.