Throw File Not Found Exception Java . It is a part of io exceptions thrown by fileoutputstream, fileinputstream, and. Filenotfoundexception occurs when we are trying to access a file. Now file.exists() returns true, but when i try to put it in the scanner, it throws the filenotfoundexception. The filenotfoundexception is a checked exception that indicates that a file with the specified pathname does not exist. Filenotfoundexception is another exception class available in the java.io package. This exception will be thrown by the. Java.io.filenotfoundexception which is a common exception which occurs while we try to access a file. Your options for handling exceptions are to catch them and deal with them immediately or to throw them in the function. Here is all my code. The exception occurs when we try to access that file which is not available. Signals that an attempt to open the file denoted by a specified pathname has failed.
from er.yuvayana.org
Filenotfoundexception occurs when we are trying to access a file. Your options for handling exceptions are to catch them and deal with them immediately or to throw them in the function. Now file.exists() returns true, but when i try to put it in the scanner, it throws the filenotfoundexception. The filenotfoundexception is a checked exception that indicates that a file with the specified pathname does not exist. This exception will be thrown by the. Here is all my code. Signals that an attempt to open the file denoted by a specified pathname has failed. Java.io.filenotfoundexception which is a common exception which occurs while we try to access a file. It is a part of io exceptions thrown by fileoutputstream, fileinputstream, and. The exception occurs when we try to access that file which is not available.
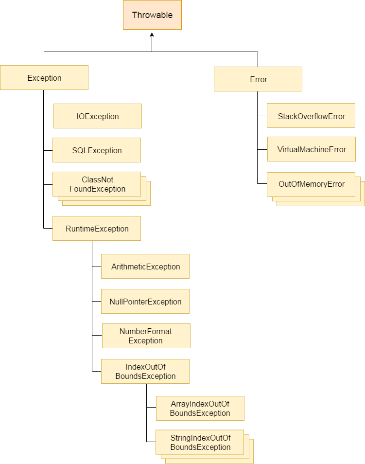
Checked and Unchecked Exceptions in Java
Throw File Not Found Exception Java This exception will be thrown by the. Now file.exists() returns true, but when i try to put it in the scanner, it throws the filenotfoundexception. Your options for handling exceptions are to catch them and deal with them immediately or to throw them in the function. Filenotfoundexception is another exception class available in the java.io package. The filenotfoundexception is a checked exception that indicates that a file with the specified pathname does not exist. It is a part of io exceptions thrown by fileoutputstream, fileinputstream, and. This exception will be thrown by the. Filenotfoundexception occurs when we are trying to access a file. The exception occurs when we try to access that file which is not available. Signals that an attempt to open the file denoted by a specified pathname has failed. Here is all my code. Java.io.filenotfoundexception which is a common exception which occurs while we try to access a file.
From www.benchresources.net
Top Exception and Error in Java Throw File Not Found Exception Java Here is all my code. Filenotfoundexception is another exception class available in the java.io package. The exception occurs when we try to access that file which is not available. The filenotfoundexception is a checked exception that indicates that a file with the specified pathname does not exist. Now file.exists() returns true, but when i try to put it in the. Throw File Not Found Exception Java.
From www.javatutoronline.com
Java Exception Handling Tutorial. Understanding Java Exception Handling. Throw File Not Found Exception Java Here is all my code. Filenotfoundexception occurs when we are trying to access a file. Your options for handling exceptions are to catch them and deal with them immediately or to throw them in the function. Signals that an attempt to open the file denoted by a specified pathname has failed. It is a part of io exceptions thrown by. Throw File Not Found Exception Java.
From www.youtube.com
Why does my java code throw a null pointer exception how to fix Throw File Not Found Exception Java Signals that an attempt to open the file denoted by a specified pathname has failed. Java.io.filenotfoundexception which is a common exception which occurs while we try to access a file. The filenotfoundexception is a checked exception that indicates that a file with the specified pathname does not exist. It is a part of io exceptions thrown by fileoutputstream, fileinputstream, and.. Throw File Not Found Exception Java.
From linuxhint.com
How to Open a File in Java Throw File Not Found Exception Java Your options for handling exceptions are to catch them and deal with them immediately or to throw them in the function. Filenotfoundexception occurs when we are trying to access a file. Now file.exists() returns true, but when i try to put it in the scanner, it throws the filenotfoundexception. It is a part of io exceptions thrown by fileoutputstream, fileinputstream,. Throw File Not Found Exception Java.
From slidetodoc.com
Building Java Programs Chapter 6 File Processing Exception Throw File Not Found Exception Java The exception occurs when we try to access that file which is not available. Now file.exists() returns true, but when i try to put it in the scanner, it throws the filenotfoundexception. Signals that an attempt to open the file denoted by a specified pathname has failed. Filenotfoundexception occurs when we are trying to access a file. Your options for. Throw File Not Found Exception Java.
From www.softwaretestinghelp.com
Java Exceptions And Exception Handling With Examples Throw File Not Found Exception Java Here is all my code. Filenotfoundexception occurs when we are trying to access a file. This exception will be thrown by the. Filenotfoundexception is another exception class available in the java.io package. It is a part of io exceptions thrown by fileoutputstream, fileinputstream, and. The filenotfoundexception is a checked exception that indicates that a file with the specified pathname does. Throw File Not Found Exception Java.
From www.youtube.com
Java Tutorial on java io FileNotFoundException java.io Throw File Not Found Exception Java Java.io.filenotfoundexception which is a common exception which occurs while we try to access a file. Here is all my code. Signals that an attempt to open the file denoted by a specified pathname has failed. The exception occurs when we try to access that file which is not available. This exception will be thrown by the. Now file.exists() returns true,. Throw File Not Found Exception Java.
From er.yuvayana.org
Checked and Unchecked Exceptions in Java Throw File Not Found Exception Java Java.io.filenotfoundexception which is a common exception which occurs while we try to access a file. Filenotfoundexception is another exception class available in the java.io package. Now file.exists() returns true, but when i try to put it in the scanner, it throws the filenotfoundexception. This exception will be thrown by the. The filenotfoundexception is a checked exception that indicates that a. Throw File Not Found Exception Java.
From www.slideserve.com
PPT Java Exceptions PowerPoint Presentation ID3035594 Throw File Not Found Exception Java Signals that an attempt to open the file denoted by a specified pathname has failed. Java.io.filenotfoundexception which is a common exception which occurs while we try to access a file. It is a part of io exceptions thrown by fileoutputstream, fileinputstream, and. Filenotfoundexception is another exception class available in the java.io package. This exception will be thrown by the. Here. Throw File Not Found Exception Java.
From siliconvalleygazette.com
Cómo corregir el ejemplo de excepción de Java cuando no se encontró el Throw File Not Found Exception Java Filenotfoundexception is another exception class available in the java.io package. Your options for handling exceptions are to catch them and deal with them immediately or to throw them in the function. Now file.exists() returns true, but when i try to put it in the scanner, it throws the filenotfoundexception. The exception occurs when we try to access that file which. Throw File Not Found Exception Java.
From dumbitdude.com
Exception Handling in Java Java Error Types Throw File Not Found Exception Java Here is all my code. Your options for handling exceptions are to catch them and deal with them immediately or to throw them in the function. Java.io.filenotfoundexception which is a common exception which occurs while we try to access a file. Now file.exists() returns true, but when i try to put it in the scanner, it throws the filenotfoundexception. Filenotfoundexception. Throw File Not Found Exception Java.
From harikrushnav.blogspot.com
FileNotFoundException in Java Throw File Not Found Exception Java The exception occurs when we try to access that file which is not available. It is a part of io exceptions thrown by fileoutputstream, fileinputstream, and. Filenotfoundexception is another exception class available in the java.io package. Java.io.filenotfoundexception which is a common exception which occurs while we try to access a file. Signals that an attempt to open the file denoted. Throw File Not Found Exception Java.
From stackoverflow.com
Exception in thread "main" java.io.FileNotFoundException (The system Throw File Not Found Exception Java Filenotfoundexception occurs when we are trying to access a file. The filenotfoundexception is a checked exception that indicates that a file with the specified pathname does not exist. Your options for handling exceptions are to catch them and deal with them immediately or to throw them in the function. Filenotfoundexception is another exception class available in the java.io package. Here. Throw File Not Found Exception Java.
From learning-zone.github.io
Java Basics javabasics Throw File Not Found Exception Java It is a part of io exceptions thrown by fileoutputstream, fileinputstream, and. The exception occurs when we try to access that file which is not available. Here is all my code. Filenotfoundexception is another exception class available in the java.io package. This exception will be thrown by the. The filenotfoundexception is a checked exception that indicates that a file with. Throw File Not Found Exception Java.
From www.cseworldonline.com
Exception in Java CseWorld Online Throw File Not Found Exception Java This exception will be thrown by the. Now file.exists() returns true, but when i try to put it in the scanner, it throws the filenotfoundexception. The exception occurs when we try to access that file which is not available. Here is all my code. Signals that an attempt to open the file denoted by a specified pathname has failed. Java.io.filenotfoundexception. Throw File Not Found Exception Java.
From www.softwaretestinghelp.com
Java Exceptions and Procedures to Handle Exception Throw File Not Found Exception Java The filenotfoundexception is a checked exception that indicates that a file with the specified pathname does not exist. This exception will be thrown by the. Java.io.filenotfoundexception which is a common exception which occurs while we try to access a file. Now file.exists() returns true, but when i try to put it in the scanner, it throws the filenotfoundexception. Filenotfoundexception is. Throw File Not Found Exception Java.
From www.edureka.co
Exception Handling in Java A Beginners Guide to Java Exceptions Throw File Not Found Exception Java This exception will be thrown by the. Filenotfoundexception is another exception class available in the java.io package. Java.io.filenotfoundexception which is a common exception which occurs while we try to access a file. It is a part of io exceptions thrown by fileoutputstream, fileinputstream, and. Filenotfoundexception occurs when we are trying to access a file. Now file.exists() returns true, but when. Throw File Not Found Exception Java.
From crunchify.com
What is a Difference Between throw Vs. throws in Java • Crunchify Throw File Not Found Exception Java Java.io.filenotfoundexception which is a common exception which occurs while we try to access a file. This exception will be thrown by the. Filenotfoundexception is another exception class available in the java.io package. The exception occurs when we try to access that file which is not available. Now file.exists() returns true, but when i try to put it in the scanner,. Throw File Not Found Exception Java.
From examples.javacodegeeks.com
Solving java.io.FileNotFoundException Examples Java Code Geeks Throw File Not Found Exception Java Signals that an attempt to open the file denoted by a specified pathname has failed. The filenotfoundexception is a checked exception that indicates that a file with the specified pathname does not exist. Your options for handling exceptions are to catch them and deal with them immediately or to throw them in the function. Now file.exists() returns true, but when. Throw File Not Found Exception Java.
From cesqbmmj.blob.core.windows.net
Java Throw Exception Negative Number at Helen Oconner blog Throw File Not Found Exception Java The filenotfoundexception is a checked exception that indicates that a file with the specified pathname does not exist. Filenotfoundexception occurs when we are trying to access a file. Signals that an attempt to open the file denoted by a specified pathname has failed. Now file.exists() returns true, but when i try to put it in the scanner, it throws the. Throw File Not Found Exception Java.
From www.youtube.com
Java throw exception method شرح exception method جافا try catch Throw File Not Found Exception Java Signals that an attempt to open the file denoted by a specified pathname has failed. Now file.exists() returns true, but when i try to put it in the scanner, it throws the filenotfoundexception. Filenotfoundexception is another exception class available in the java.io package. Your options for handling exceptions are to catch them and deal with them immediately or to throw. Throw File Not Found Exception Java.
From ramj2ee.blogspot.com
JAVA EE Java Tutorial Java Exception handling Throw File Not Found Exception Java Filenotfoundexception occurs when we are trying to access a file. Here is all my code. The filenotfoundexception is a checked exception that indicates that a file with the specified pathname does not exist. Java.io.filenotfoundexception which is a common exception which occurs while we try to access a file. Filenotfoundexception is another exception class available in the java.io package. Now file.exists(). Throw File Not Found Exception Java.
From www.youtube.com
Java Tutorial Java Exception handling (throw vs throws) YouTube Throw File Not Found Exception Java Filenotfoundexception occurs when we are trying to access a file. The exception occurs when we try to access that file which is not available. It is a part of io exceptions thrown by fileoutputstream, fileinputstream, and. Filenotfoundexception is another exception class available in the java.io package. Signals that an attempt to open the file denoted by a specified pathname has. Throw File Not Found Exception Java.
From airbrake.io
Java Exception Handling FileNotFoundException Throw File Not Found Exception Java This exception will be thrown by the. Filenotfoundexception occurs when we are trying to access a file. Signals that an attempt to open the file denoted by a specified pathname has failed. Your options for handling exceptions are to catch them and deal with them immediately or to throw them in the function. Java.io.filenotfoundexception which is a common exception which. Throw File Not Found Exception Java.
From exocbpioe.blob.core.windows.net
When To Throw Exception In Java at Edward Bush blog Throw File Not Found Exception Java Here is all my code. Your options for handling exceptions are to catch them and deal with them immediately or to throw them in the function. Filenotfoundexception is another exception class available in the java.io package. Filenotfoundexception occurs when we are trying to access a file. Now file.exists() returns true, but when i try to put it in the scanner,. Throw File Not Found Exception Java.
From rollbar.com
How to Fix the FileNotFoundException in Java.io Rollbar Throw File Not Found Exception Java The filenotfoundexception is a checked exception that indicates that a file with the specified pathname does not exist. Now file.exists() returns true, but when i try to put it in the scanner, it throws the filenotfoundexception. Your options for handling exceptions are to catch them and deal with them immediately or to throw them in the function. The exception occurs. Throw File Not Found Exception Java.
From dxozapjfw.blob.core.windows.net
Can T Throw Checked Exception Java Lang Throwable At This Join Point at Throw File Not Found Exception Java Now file.exists() returns true, but when i try to put it in the scanner, it throws the filenotfoundexception. The exception occurs when we try to access that file which is not available. Java.io.filenotfoundexception which is a common exception which occurs while we try to access a file. The filenotfoundexception is a checked exception that indicates that a file with the. Throw File Not Found Exception Java.
From slidetodoc.com
Understanding Java Exceptions Outline What exceptions are for Throw File Not Found Exception Java Filenotfoundexception occurs when we are trying to access a file. Your options for handling exceptions are to catch them and deal with them immediately or to throw them in the function. Signals that an attempt to open the file denoted by a specified pathname has failed. Here is all my code. Java.io.filenotfoundexception which is a common exception which occurs while. Throw File Not Found Exception Java.
From tutorial.eyehunts.com
try catch finally Java Blocks Exception Handling Examples EyeHunts Throw File Not Found Exception Java Filenotfoundexception is another exception class available in the java.io package. Now file.exists() returns true, but when i try to put it in the scanner, it throws the filenotfoundexception. Java.io.filenotfoundexception which is a common exception which occurs while we try to access a file. The exception occurs when we try to access that file which is not available. Your options for. Throw File Not Found Exception Java.
From stackoverflow.com
java Not Permitted to Use File Not Found Exception, but it is Throw File Not Found Exception Java Filenotfoundexception is another exception class available in the java.io package. Here is all my code. Filenotfoundexception occurs when we are trying to access a file. Java.io.filenotfoundexception which is a common exception which occurs while we try to access a file. Your options for handling exceptions are to catch them and deal with them immediately or to throw them in the. Throw File Not Found Exception Java.
From www.javaguides.net
FileNotFoundException in Java Throw File Not Found Exception Java The filenotfoundexception is a checked exception that indicates that a file with the specified pathname does not exist. Here is all my code. Your options for handling exceptions are to catch them and deal with them immediately or to throw them in the function. Filenotfoundexception is another exception class available in the java.io package. The exception occurs when we try. Throw File Not Found Exception Java.
From stackoverflow.com
java Keep encountering FileNotFoundException (eclipse) Stack Overflow Throw File Not Found Exception Java The exception occurs when we try to access that file which is not available. Now file.exists() returns true, but when i try to put it in the scanner, it throws the filenotfoundexception. It is a part of io exceptions thrown by fileoutputstream, fileinputstream, and. Your options for handling exceptions are to catch them and deal with them immediately or to. Throw File Not Found Exception Java.
From www.benchresources.net
Java throws keyword or clause Throw File Not Found Exception Java Filenotfoundexception occurs when we are trying to access a file. It is a part of io exceptions thrown by fileoutputstream, fileinputstream, and. Here is all my code. The filenotfoundexception is a checked exception that indicates that a file with the specified pathname does not exist. Your options for handling exceptions are to catch them and deal with them immediately or. Throw File Not Found Exception Java.
From stackoverflow.com
java File Not Found Exception Can't see the issue Stack Overflow Throw File Not Found Exception Java The exception occurs when we try to access that file which is not available. Signals that an attempt to open the file denoted by a specified pathname has failed. It is a part of io exceptions thrown by fileoutputstream, fileinputstream, and. Here is all my code. Filenotfoundexception occurs when we are trying to access a file. Filenotfoundexception is another exception. Throw File Not Found Exception Java.
From mathbits.com
Detecting Errors and Exception Handlers Throw File Not Found Exception Java Now file.exists() returns true, but when i try to put it in the scanner, it throws the filenotfoundexception. Here is all my code. Java.io.filenotfoundexception which is a common exception which occurs while we try to access a file. Filenotfoundexception is another exception class available in the java.io package. Filenotfoundexception occurs when we are trying to access a file. Your options. Throw File Not Found Exception Java.