Accident Fault Tree Analysis Example . In this article, we will delve into the details of fta, its application in accident investigation, and its. And to quantify their contribution to system unreliability in the. • illustrations of fault tree analysis in aerospace applications, with detailed description of the models; • an extended discussion of modeling. Fault tree analysis (fta) offers one approach to root cause analysis, identifying and analyzing the root of asset issues before equipment breaks down. Fault tree analysis is one analytical technique for tracing the events which could contribute. One effective method for such investigations is the fault tree analysis (fta). It can be used in accident investigation and in a.
        	
		 
    
        from www.tpsearchtool.com 
     
        
        Fault tree analysis (fta) offers one approach to root cause analysis, identifying and analyzing the root of asset issues before equipment breaks down. • illustrations of fault tree analysis in aerospace applications, with detailed description of the models; It can be used in accident investigation and in a. • an extended discussion of modeling. In this article, we will delve into the details of fta, its application in accident investigation, and its. And to quantify their contribution to system unreliability in the. Fault tree analysis is one analytical technique for tracing the events which could contribute. One effective method for such investigations is the fault tree analysis (fta).
    
    	
		 
    Fault Tree Analysis Free Fault Tree Analysis Templates Images 
    Accident Fault Tree Analysis Example  Fault tree analysis is one analytical technique for tracing the events which could contribute. And to quantify their contribution to system unreliability in the. It can be used in accident investigation and in a. In this article, we will delve into the details of fta, its application in accident investigation, and its. One effective method for such investigations is the fault tree analysis (fta). Fault tree analysis is one analytical technique for tracing the events which could contribute. Fault tree analysis (fta) offers one approach to root cause analysis, identifying and analyzing the root of asset issues before equipment breaks down. • illustrations of fault tree analysis in aerospace applications, with detailed description of the models; • an extended discussion of modeling.
 
    
        From www.edrawmax.com 
                    How to Create A Fault Tree Analysis in Excel EdrawMax Online Accident Fault Tree Analysis Example  One effective method for such investigations is the fault tree analysis (fta). In this article, we will delve into the details of fta, its application in accident investigation, and its. Fault tree analysis (fta) offers one approach to root cause analysis, identifying and analyzing the root of asset issues before equipment breaks down. • an extended discussion of modeling. It. Accident Fault Tree Analysis Example.
     
    
        From qmscapa.net 
                    Fault Tree Analysis Accident Fault Tree Analysis Example  And to quantify their contribution to system unreliability in the. It can be used in accident investigation and in a. • an extended discussion of modeling. One effective method for such investigations is the fault tree analysis (fta). Fault tree analysis (fta) offers one approach to root cause analysis, identifying and analyzing the root of asset issues before equipment breaks. Accident Fault Tree Analysis Example.
     
    
        From www.wallstreetmojo.com 
                    Fault Tree Analysis (FTA) What Is It, Examples, Steps, Diagram Accident Fault Tree Analysis Example  • illustrations of fault tree analysis in aerospace applications, with detailed description of the models; And to quantify their contribution to system unreliability in the. One effective method for such investigations is the fault tree analysis (fta). It can be used in accident investigation and in a. • an extended discussion of modeling. Fault tree analysis (fta) offers one approach. Accident Fault Tree Analysis Example.
     
    
        From www.edrawsoft.com 
                    Fault Tree Analysis Examples Edraw Accident Fault Tree Analysis Example  And to quantify their contribution to system unreliability in the. • illustrations of fault tree analysis in aerospace applications, with detailed description of the models; • an extended discussion of modeling. One effective method for such investigations is the fault tree analysis (fta). Fault tree analysis (fta) offers one approach to root cause analysis, identifying and analyzing the root of. Accident Fault Tree Analysis Example.
     
    
        From www.edrawmax.com 
                    Fault Tree Analysis (FTA) Definition & Examples EdrawMax Online Accident Fault Tree Analysis Example  Fault tree analysis is one analytical technique for tracing the events which could contribute. • an extended discussion of modeling. And to quantify their contribution to system unreliability in the. It can be used in accident investigation and in a. Fault tree analysis (fta) offers one approach to root cause analysis, identifying and analyzing the root of asset issues before. Accident Fault Tree Analysis Example.
     
    
        From www.wallstreetmojo.com 
                    Fault Tree Analysis (FTA) What Is It, Examples, Steps, Diagram Accident Fault Tree Analysis Example  • illustrations of fault tree analysis in aerospace applications, with detailed description of the models; Fault tree analysis is one analytical technique for tracing the events which could contribute. One effective method for such investigations is the fault tree analysis (fta). It can be used in accident investigation and in a. • an extended discussion of modeling. In this article,. Accident Fault Tree Analysis Example.
     
    
        From www.youtube.com 
                    Fault Tree Analysis FTA Explained With Example Calculation YouTube Accident Fault Tree Analysis Example  It can be used in accident investigation and in a. Fault tree analysis is one analytical technique for tracing the events which could contribute. One effective method for such investigations is the fault tree analysis (fta). In this article, we will delve into the details of fta, its application in accident investigation, and its. And to quantify their contribution to. Accident Fault Tree Analysis Example.
     
    
        From www.studypool.com 
                    SOLUTION Fault Tree Analysis Chernobyl Accident Studypool Accident Fault Tree Analysis Example  One effective method for such investigations is the fault tree analysis (fta). In this article, we will delve into the details of fta, its application in accident investigation, and its. Fault tree analysis (fta) offers one approach to root cause analysis, identifying and analyzing the root of asset issues before equipment breaks down. Fault tree analysis is one analytical technique. Accident Fault Tree Analysis Example.
     
    
        From www.edrawmax.com 
                    Fault Tree Analysis (FTA) Definition & Examples EdrawMax Online Accident Fault Tree Analysis Example  In this article, we will delve into the details of fta, its application in accident investigation, and its. Fault tree analysis is one analytical technique for tracing the events which could contribute. It can be used in accident investigation and in a. • an extended discussion of modeling. • illustrations of fault tree analysis in aerospace applications, with detailed description. Accident Fault Tree Analysis Example.
     
    
        From www.wallstreetmojo.com 
                    Fault Tree Analysis (FTA) What Is It, Examples, Steps, Diagram Accident Fault Tree Analysis Example  Fault tree analysis (fta) offers one approach to root cause analysis, identifying and analyzing the root of asset issues before equipment breaks down. It can be used in accident investigation and in a. In this article, we will delve into the details of fta, its application in accident investigation, and its. Fault tree analysis is one analytical technique for tracing. Accident Fault Tree Analysis Example.
     
    
        From www.edrawmax.com 
                    Free Editable Fault Tree Analysis Diagram Examples EdrawMax Online Accident Fault Tree Analysis Example  It can be used in accident investigation and in a. Fault tree analysis is one analytical technique for tracing the events which could contribute. • an extended discussion of modeling. Fault tree analysis (fta) offers one approach to root cause analysis, identifying and analyzing the root of asset issues before equipment breaks down. And to quantify their contribution to system. Accident Fault Tree Analysis Example.
     
    
        From online.visual-paradigm.com 
                    Basic Fault Tree Analysis Fault Tree Analysis Template Accident Fault Tree Analysis Example  And to quantify their contribution to system unreliability in the. • illustrations of fault tree analysis in aerospace applications, with detailed description of the models; Fault tree analysis is one analytical technique for tracing the events which could contribute. One effective method for such investigations is the fault tree analysis (fta). Fault tree analysis (fta) offers one approach to root. Accident Fault Tree Analysis Example.
     
    
        From www.pinterest.se 
                    Fault Tree Analysis [ FTA ] What is Fault Tree Analysis FTA Accident Fault Tree Analysis Example  One effective method for such investigations is the fault tree analysis (fta). Fault tree analysis is one analytical technique for tracing the events which could contribute. Fault tree analysis (fta) offers one approach to root cause analysis, identifying and analyzing the root of asset issues before equipment breaks down. • illustrations of fault tree analysis in aerospace applications, with detailed. Accident Fault Tree Analysis Example.
     
    
        From leanmanufacturing.online 
                    Fault tree analysis Enhancing Your Business Performance Accident Fault Tree Analysis Example  It can be used in accident investigation and in a. And to quantify their contribution to system unreliability in the. • an extended discussion of modeling. In this article, we will delve into the details of fta, its application in accident investigation, and its. • illustrations of fault tree analysis in aerospace applications, with detailed description of the models; One. Accident Fault Tree Analysis Example.
     
    
        From www.tpsearchtool.com 
                    Fault Tree Analysis Free Fault Tree Analysis Templates Images Accident Fault Tree Analysis Example  And to quantify their contribution to system unreliability in the. Fault tree analysis (fta) offers one approach to root cause analysis, identifying and analyzing the root of asset issues before equipment breaks down. One effective method for such investigations is the fault tree analysis (fta). It can be used in accident investigation and in a. • illustrations of fault tree. Accident Fault Tree Analysis Example.
     
    
        From www.edrawmax.com 
                    Fault Tree Analysis (FTA) Definition & Examples EdrawMax Online Accident Fault Tree Analysis Example  • illustrations of fault tree analysis in aerospace applications, with detailed description of the models; One effective method for such investigations is the fault tree analysis (fta). In this article, we will delve into the details of fta, its application in accident investigation, and its. Fault tree analysis is one analytical technique for tracing the events which could contribute. •. Accident Fault Tree Analysis Example.
     
    
        From www.edrawmax.com 
                    Fault Tree Analysis (FTA) Definition & Examples EdrawMax Online Accident Fault Tree Analysis Example  • an extended discussion of modeling. It can be used in accident investigation and in a. • illustrations of fault tree analysis in aerospace applications, with detailed description of the models; And to quantify their contribution to system unreliability in the. Fault tree analysis (fta) offers one approach to root cause analysis, identifying and analyzing the root of asset issues. Accident Fault Tree Analysis Example.
     
    
        From www.researchgate.net 
                    Fault tree diagram for analysis of explosion accidents caused by unsafe Accident Fault Tree Analysis Example  • illustrations of fault tree analysis in aerospace applications, with detailed description of the models; In this article, we will delve into the details of fta, its application in accident investigation, and its. And to quantify their contribution to system unreliability in the. Fault tree analysis is one analytical technique for tracing the events which could contribute. One effective method. Accident Fault Tree Analysis Example.
     
    
        From www.edrawmax.com 
                    Free Editable Fault Tree Analysis Diagram Examples EdrawMax Online Accident Fault Tree Analysis Example  Fault tree analysis is one analytical technique for tracing the events which could contribute. Fault tree analysis (fta) offers one approach to root cause analysis, identifying and analyzing the root of asset issues before equipment breaks down. It can be used in accident investigation and in a. One effective method for such investigations is the fault tree analysis (fta). •. Accident Fault Tree Analysis Example.
     
    
        From www.conceptdraw.com 
                    Fault Tree Analysis Diagrams Root cause analysis tree diagram Accident Fault Tree Analysis Example  Fault tree analysis is one analytical technique for tracing the events which could contribute. In this article, we will delve into the details of fta, its application in accident investigation, and its. And to quantify their contribution to system unreliability in the. One effective method for such investigations is the fault tree analysis (fta). • an extended discussion of modeling.. Accident Fault Tree Analysis Example.
     
    
        From quality-one.com 
                    Fault Tree Analysis (FTA) Example QualityOne Accident Fault Tree Analysis Example  In this article, we will delve into the details of fta, its application in accident investigation, and its. One effective method for such investigations is the fault tree analysis (fta). And to quantify their contribution to system unreliability in the. Fault tree analysis is one analytical technique for tracing the events which could contribute. • an extended discussion of modeling.. Accident Fault Tree Analysis Example.
     
    
        From www.researchgate.net 
                    The fault tree analysis model of highway traffic accidents. Download Accident Fault Tree Analysis Example  It can be used in accident investigation and in a. Fault tree analysis is one analytical technique for tracing the events which could contribute. And to quantify their contribution to system unreliability in the. • an extended discussion of modeling. • illustrations of fault tree analysis in aerospace applications, with detailed description of the models; One effective method for such. Accident Fault Tree Analysis Example.
     
    
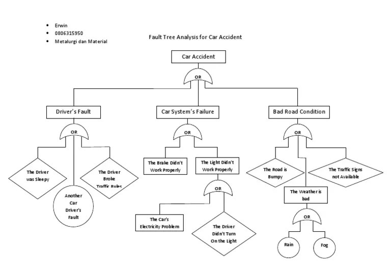
        From www.scribd.com 
                    Fault Tree Analysis for Car Accident Accident Fault Tree Analysis Example  Fault tree analysis is one analytical technique for tracing the events which could contribute. Fault tree analysis (fta) offers one approach to root cause analysis, identifying and analyzing the root of asset issues before equipment breaks down. • an extended discussion of modeling. One effective method for such investigations is the fault tree analysis (fta). • illustrations of fault tree. Accident Fault Tree Analysis Example.
     
    
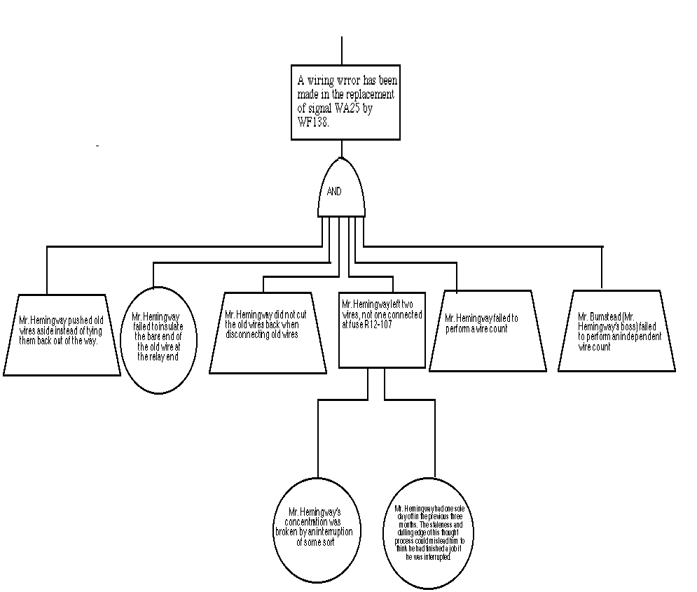
        From www.dcs.gla.ac.uk 
                    Using Accident Fault Tree Diagrams to Support the Analysis of System Accident Fault Tree Analysis Example  It can be used in accident investigation and in a. And to quantify their contribution to system unreliability in the. • illustrations of fault tree analysis in aerospace applications, with detailed description of the models; Fault tree analysis is one analytical technique for tracing the events which could contribute. Fault tree analysis (fta) offers one approach to root cause analysis,. Accident Fault Tree Analysis Example.
     
    
        From hsseworld.com 
                    Fault Tree Analysis BasicsHSSE WORLD Accident Fault Tree Analysis Example  • illustrations of fault tree analysis in aerospace applications, with detailed description of the models; One effective method for such investigations is the fault tree analysis (fta). In this article, we will delve into the details of fta, its application in accident investigation, and its. It can be used in accident investigation and in a. Fault tree analysis (fta) offers. Accident Fault Tree Analysis Example.
     
    
        From www.conceptdraw.com 
                    Creating a Fault Tree Analysis Diagram ConceptDraw HelpDesk Accident Fault Tree Analysis Example  It can be used in accident investigation and in a. • an extended discussion of modeling. In this article, we will delve into the details of fta, its application in accident investigation, and its. Fault tree analysis (fta) offers one approach to root cause analysis, identifying and analyzing the root of asset issues before equipment breaks down. One effective method. Accident Fault Tree Analysis Example.
     
    
        From www.sampletemplates.com 
                    8 Fault Tree Templates to Download Sample Templates Accident Fault Tree Analysis Example  One effective method for such investigations is the fault tree analysis (fta). It can be used in accident investigation and in a. • illustrations of fault tree analysis in aerospace applications, with detailed description of the models; And to quantify their contribution to system unreliability in the. Fault tree analysis (fta) offers one approach to root cause analysis, identifying and. Accident Fault Tree Analysis Example.
     
    
        From www.examples.com 
                    Fault Tree Analysis 11+ Examples, Format, Pdf Accident Fault Tree Analysis Example  In this article, we will delve into the details of fta, its application in accident investigation, and its. Fault tree analysis is one analytical technique for tracing the events which could contribute. • an extended discussion of modeling. One effective method for such investigations is the fault tree analysis (fta). • illustrations of fault tree analysis in aerospace applications, with. Accident Fault Tree Analysis Example.
     
    
        From fiixsoftware.com 
                    What Is Fault Tree Analysis (FTA)? Fiix Accident Fault Tree Analysis Example  Fault tree analysis (fta) offers one approach to root cause analysis, identifying and analyzing the root of asset issues before equipment breaks down. In this article, we will delve into the details of fta, its application in accident investigation, and its. • illustrations of fault tree analysis in aerospace applications, with detailed description of the models; One effective method for. Accident Fault Tree Analysis Example.
     
    
        From diagram4u2ok.blogspot.com 
                    Fault Tree Analysis Diagrams Solution diagram Accident Fault Tree Analysis Example  • illustrations of fault tree analysis in aerospace applications, with detailed description of the models; In this article, we will delve into the details of fta, its application in accident investigation, and its. And to quantify their contribution to system unreliability in the. Fault tree analysis is one analytical technique for tracing the events which could contribute. One effective method. Accident Fault Tree Analysis Example.
     
    
        From www.researchgate.net 
                    4 Fault Tree Analysis (FTA) functional safety measures prevent traffic Accident Fault Tree Analysis Example  And to quantify their contribution to system unreliability in the. • an extended discussion of modeling. • illustrations of fault tree analysis in aerospace applications, with detailed description of the models; In this article, we will delve into the details of fta, its application in accident investigation, and its. Fault tree analysis (fta) offers one approach to root cause analysis,. Accident Fault Tree Analysis Example.
     
    
        From jsystemsafety.com 
                    Can Fault Tree Analysis Be Used Effectively in Accident Investigation Accident Fault Tree Analysis Example  It can be used in accident investigation and in a. Fault tree analysis is one analytical technique for tracing the events which could contribute. And to quantify their contribution to system unreliability in the. • an extended discussion of modeling. One effective method for such investigations is the fault tree analysis (fta). In this article, we will delve into the. Accident Fault Tree Analysis Example.
     
    
        From www.researchgate.net 
                    The occurrence of fault tree for grounding accidents. Download Accident Fault Tree Analysis Example  Fault tree analysis (fta) offers one approach to root cause analysis, identifying and analyzing the root of asset issues before equipment breaks down. Fault tree analysis is one analytical technique for tracing the events which could contribute. It can be used in accident investigation and in a. • illustrations of fault tree analysis in aerospace applications, with detailed description of. Accident Fault Tree Analysis Example.
     
    
        From www.dcs.gla.ac.uk 
                    Using Accident Fault Tree Diagrams to Support the Analysis of System Accident Fault Tree Analysis Example  • illustrations of fault tree analysis in aerospace applications, with detailed description of the models; It can be used in accident investigation and in a. • an extended discussion of modeling. One effective method for such investigations is the fault tree analysis (fta). In this article, we will delve into the details of fta, its application in accident investigation, and. Accident Fault Tree Analysis Example.
     
    
        From www.researchgate.net 
                    (PDF) Faulttree models of accident scenarios of RoPax vessels Accident Fault Tree Analysis Example  Fault tree analysis (fta) offers one approach to root cause analysis, identifying and analyzing the root of asset issues before equipment breaks down. • illustrations of fault tree analysis in aerospace applications, with detailed description of the models; One effective method for such investigations is the fault tree analysis (fta). Fault tree analysis is one analytical technique for tracing the. Accident Fault Tree Analysis Example.