Darlington Bjt . Darlington transistors vary in terms of polarity, packaging, and packing methods. The darlington transistor named after its inventor, sidney darlington is a special arrangement of two standard npn or pnp bipolar junction. A darlington transistor, named after its inventor sidney darlington, is an intriguing and unique electronic component. What is a darlington transistor? A darlington transistor (also known as a darlington pair) is an electronics component made via the combination of two bjts (bipolar junction transistor) connected in such a way that it allows a very high amount of current gain. It’s essentially a compound structure of two. A darlington transistor, or darlington pair, is a semiconductor device that consists of two.
from www.youtube.com
A darlington transistor (also known as a darlington pair) is an electronics component made via the combination of two bjts (bipolar junction transistor) connected in such a way that it allows a very high amount of current gain. The darlington transistor named after its inventor, sidney darlington is a special arrangement of two standard npn or pnp bipolar junction. It’s essentially a compound structure of two. What is a darlington transistor? A darlington transistor, or darlington pair, is a semiconductor device that consists of two. Darlington transistors vary in terms of polarity, packaging, and packing methods. A darlington transistor, named after its inventor sidney darlington, is an intriguing and unique electronic component.
Conexión Darlington con transistores BJT YouTube
Darlington Bjt The darlington transistor named after its inventor, sidney darlington is a special arrangement of two standard npn or pnp bipolar junction. Darlington transistors vary in terms of polarity, packaging, and packing methods. A darlington transistor (also known as a darlington pair) is an electronics component made via the combination of two bjts (bipolar junction transistor) connected in such a way that it allows a very high amount of current gain. The darlington transistor named after its inventor, sidney darlington is a special arrangement of two standard npn or pnp bipolar junction. A darlington transistor, named after its inventor sidney darlington, is an intriguing and unique electronic component. A darlington transistor, or darlington pair, is a semiconductor device that consists of two. It’s essentially a compound structure of two. What is a darlington transistor?
From www.semanticscholar.org
Table I from SmallSignal Amplifier with MOSFET and BJT inTriple Darlington Bjt Darlington transistors vary in terms of polarity, packaging, and packing methods. It’s essentially a compound structure of two. A darlington transistor, or darlington pair, is a semiconductor device that consists of two. What is a darlington transistor? The darlington transistor named after its inventor, sidney darlington is a special arrangement of two standard npn or pnp bipolar junction. A darlington. Darlington Bjt.
From www.chegg.com
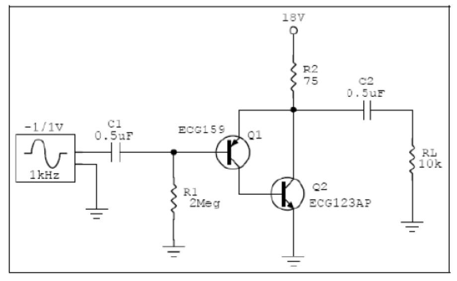
Solved Problem 1 BJT Darlington Pair Two silicon BJT are Darlington Bjt A darlington transistor, named after its inventor sidney darlington, is an intriguing and unique electronic component. It’s essentially a compound structure of two. The darlington transistor named after its inventor, sidney darlington is a special arrangement of two standard npn or pnp bipolar junction. Darlington transistors vary in terms of polarity, packaging, and packing methods. A darlington transistor, or darlington. Darlington Bjt.
From www.electrosena.com
TIP127 Transistor Darlington BJT PNP 100V / 5A Darlington Bjt The darlington transistor named after its inventor, sidney darlington is a special arrangement of two standard npn or pnp bipolar junction. It’s essentially a compound structure of two. A darlington transistor (also known as a darlington pair) is an electronics component made via the combination of two bjts (bipolar junction transistor) connected in such a way that it allows a. Darlington Bjt.
From slidetodoc.com
Chapter 5 BJT AC Analysis BJT Transistor Modeling Darlington Bjt The darlington transistor named after its inventor, sidney darlington is a special arrangement of two standard npn or pnp bipolar junction. What is a darlington transistor? A darlington transistor (also known as a darlington pair) is an electronics component made via the combination of two bjts (bipolar junction transistor) connected in such a way that it allows a very high. Darlington Bjt.
From ferretronica.com
TIP147 Transistor Darlington BJT PNP 100V y 10A TO247, ferretronica Darlington Bjt A darlington transistor, named after its inventor sidney darlington, is an intriguing and unique electronic component. It’s essentially a compound structure of two. The darlington transistor named after its inventor, sidney darlington is a special arrangement of two standard npn or pnp bipolar junction. A darlington transistor (also known as a darlington pair) is an electronics component made via the. Darlington Bjt.
From www.electronica-max.com
Transistor BJT NPN Darlington 120V 10A TO220F 2SD2105 D2105 BJT Darlington Bjt The darlington transistor named after its inventor, sidney darlington is a special arrangement of two standard npn or pnp bipolar junction. A darlington transistor, or darlington pair, is a semiconductor device that consists of two. What is a darlington transistor? Darlington transistors vary in terms of polarity, packaging, and packing methods. A darlington transistor, named after its inventor sidney darlington,. Darlington Bjt.
From www.slideserve.com
PPT Chapter 5 BJT AC Analysis PowerPoint Presentation ID5588788 Darlington Bjt It’s essentially a compound structure of two. Darlington transistors vary in terms of polarity, packaging, and packing methods. A darlington transistor, or darlington pair, is a semiconductor device that consists of two. What is a darlington transistor? A darlington transistor, named after its inventor sidney darlington, is an intriguing and unique electronic component. A darlington transistor (also known as a. Darlington Bjt.
From www.chegg.com
Solved PRACTICE NAME Darlington BJT Amplifier and Feedback Darlington Bjt The darlington transistor named after its inventor, sidney darlington is a special arrangement of two standard npn or pnp bipolar junction. A darlington transistor (also known as a darlington pair) is an electronics component made via the combination of two bjts (bipolar junction transistor) connected in such a way that it allows a very high amount of current gain. What. Darlington Bjt.
From inventosales.com
5Pcs TIP122 Bipolar (BJT) Single Transistor, Darlington, NPN, 100 V, 65 Darlington Bjt It’s essentially a compound structure of two. A darlington transistor (also known as a darlington pair) is an electronics component made via the combination of two bjts (bipolar junction transistor) connected in such a way that it allows a very high amount of current gain. A darlington transistor, or darlington pair, is a semiconductor device that consists of two. Darlington. Darlington Bjt.
From www.youtube.com
Etapa de potencia clase A con par Darlington Amplificador con el Darlington Bjt The darlington transistor named after its inventor, sidney darlington is a special arrangement of two standard npn or pnp bipolar junction. A darlington transistor (also known as a darlington pair) is an electronics component made via the combination of two bjts (bipolar junction transistor) connected in such a way that it allows a very high amount of current gain. It’s. Darlington Bjt.
From slidetodoc.com
CASCADED BJT AMPLIFIER Darlington connection Darlington pair Internal Darlington Bjt What is a darlington transistor? Darlington transistors vary in terms of polarity, packaging, and packing methods. It’s essentially a compound structure of two. The darlington transistor named after its inventor, sidney darlington is a special arrangement of two standard npn or pnp bipolar junction. A darlington transistor (also known as a darlington pair) is an electronics component made via the. Darlington Bjt.
From www.youtube.com
Current Foldback Voltage Regulator Circuit Design with Op Amp Darlington Bjt What is a darlington transistor? It’s essentially a compound structure of two. A darlington transistor (also known as a darlington pair) is an electronics component made via the combination of two bjts (bipolar junction transistor) connected in such a way that it allows a very high amount of current gain. The darlington transistor named after its inventor, sidney darlington is. Darlington Bjt.
From www.vrogue.co
Bipolar Junction Transistor Bjt Darlington Transistor vrogue.co Darlington Bjt A darlington transistor, named after its inventor sidney darlington, is an intriguing and unique electronic component. What is a darlington transistor? Darlington transistors vary in terms of polarity, packaging, and packing methods. A darlington transistor (also known as a darlington pair) is an electronics component made via the combination of two bjts (bipolar junction transistor) connected in such a way. Darlington Bjt.
From shopfenindustrial.com
DARLINGTON TRANSISTOR ULN2003A TRANSISTOR BIPOLAR (BJT) ARRAY Darlington Bjt Darlington transistors vary in terms of polarity, packaging, and packing methods. A darlington transistor (also known as a darlington pair) is an electronics component made via the combination of two bjts (bipolar junction transistor) connected in such a way that it allows a very high amount of current gain. What is a darlington transistor? A darlington transistor, named after its. Darlington Bjt.
From www.youtube.com
Darlington Pair of BJT (Basics, Circuit, Current Gain, Base Emitter Darlington Bjt Darlington transistors vary in terms of polarity, packaging, and packing methods. A darlington transistor (also known as a darlington pair) is an electronics component made via the combination of two bjts (bipolar junction transistor) connected in such a way that it allows a very high amount of current gain. What is a darlington transistor? It’s essentially a compound structure of. Darlington Bjt.
From www.electronica-max.com
Transistor BJT Darlington NPN 40V 500mA TO92 BC617 C617 BJT Darlington Bjt What is a darlington transistor? It’s essentially a compound structure of two. A darlington transistor, named after its inventor sidney darlington, is an intriguing and unique electronic component. A darlington transistor (also known as a darlington pair) is an electronics component made via the combination of two bjts (bipolar junction transistor) connected in such a way that it allows a. Darlington Bjt.
From respuestas.me
HBridge con Darlington BJT, disparo estático Darlington Bjt A darlington transistor, or darlington pair, is a semiconductor device that consists of two. What is a darlington transistor? A darlington transistor, named after its inventor sidney darlington, is an intriguing and unique electronic component. It’s essentially a compound structure of two. Darlington transistors vary in terms of polarity, packaging, and packing methods. A darlington transistor (also known as a. Darlington Bjt.
From www.worldofelectronicsstudy.com
darlingtonpair,configuration,current gain,transistor,relays,motors Darlington Bjt It’s essentially a compound structure of two. The darlington transistor named after its inventor, sidney darlington is a special arrangement of two standard npn or pnp bipolar junction. A darlington transistor (also known as a darlington pair) is an electronics component made via the combination of two bjts (bipolar junction transistor) connected in such a way that it allows a. Darlington Bjt.
From cityelectronics.pk
TIP127 Bipolar (BJT) Single Transistor, Darlington, PNP, 100 V, 65 W Darlington Bjt A darlington transistor, or darlington pair, is a semiconductor device that consists of two. The darlington transistor named after its inventor, sidney darlington is a special arrangement of two standard npn or pnp bipolar junction. What is a darlington transistor? It’s essentially a compound structure of two. Darlington transistors vary in terms of polarity, packaging, and packing methods. A darlington. Darlington Bjt.
From itecnotes.com
Electrical Solving Currents in BiCMOS Darlington Pair Valuable Tech Darlington Bjt The darlington transistor named after its inventor, sidney darlington is a special arrangement of two standard npn or pnp bipolar junction. Darlington transistors vary in terms of polarity, packaging, and packing methods. A darlington transistor (also known as a darlington pair) is an electronics component made via the combination of two bjts (bipolar junction transistor) connected in such a way. Darlington Bjt.
From electronicsphysics.com
Darlington pair amplifier Transistor circuit, theory & gain Edumir Darlington Bjt What is a darlington transistor? The darlington transistor named after its inventor, sidney darlington is a special arrangement of two standard npn or pnp bipolar junction. A darlington transistor, or darlington pair, is a semiconductor device that consists of two. It’s essentially a compound structure of two. A darlington transistor, named after its inventor sidney darlington, is an intriguing and. Darlington Bjt.
From www.youtube.com
Conexión Darlington con transistores BJT YouTube Darlington Bjt What is a darlington transistor? Darlington transistors vary in terms of polarity, packaging, and packing methods. It’s essentially a compound structure of two. The darlington transistor named after its inventor, sidney darlington is a special arrangement of two standard npn or pnp bipolar junction. A darlington transistor, named after its inventor sidney darlington, is an intriguing and unique electronic component.. Darlington Bjt.
From www.youtube.com
Voltage Regulator Design with BJT Darlington Transistors and Zener Darlington Bjt Darlington transistors vary in terms of polarity, packaging, and packing methods. The darlington transistor named after its inventor, sidney darlington is a special arrangement of two standard npn or pnp bipolar junction. What is a darlington transistor? A darlington transistor (also known as a darlington pair) is an electronics component made via the combination of two bjts (bipolar junction transistor). Darlington Bjt.
From www.youtube.com
Simulation of BJT Darlington Emitter follower YouTube Darlington Bjt A darlington transistor, named after its inventor sidney darlington, is an intriguing and unique electronic component. What is a darlington transistor? A darlington transistor (also known as a darlington pair) is an electronics component made via the combination of two bjts (bipolar junction transistor) connected in such a way that it allows a very high amount of current gain. It’s. Darlington Bjt.
From www.chegg.com
PRACTICE NAME Darlington BJT Amplifier and Feedback Darlington Bjt A darlington transistor (also known as a darlington pair) is an electronics component made via the combination of two bjts (bipolar junction transistor) connected in such a way that it allows a very high amount of current gain. A darlington transistor, named after its inventor sidney darlington, is an intriguing and unique electronic component. It’s essentially a compound structure of. Darlington Bjt.
From electronica.guru
sesgo dc Nmosbjt darlington. [Ayuda con las tareas] Electronica Darlington Bjt What is a darlington transistor? The darlington transistor named after its inventor, sidney darlington is a special arrangement of two standard npn or pnp bipolar junction. A darlington transistor (also known as a darlington pair) is an electronics component made via the combination of two bjts (bipolar junction transistor) connected in such a way that it allows a very high. Darlington Bjt.
From circuitdigest.com
Darlington Transistor Pair/Configuration Working, Application & Examples Darlington Bjt A darlington transistor (also known as a darlington pair) is an electronics component made via the combination of two bjts (bipolar junction transistor) connected in such a way that it allows a very high amount of current gain. A darlington transistor, or darlington pair, is a semiconductor device that consists of two. The darlington transistor named after its inventor, sidney. Darlington Bjt.
From www.walmart.com
TIP120 BJT Power Darlington Transistor NPN TO220 Darlington Bjt A darlington transistor, or darlington pair, is a semiconductor device that consists of two. The darlington transistor named after its inventor, sidney darlington is a special arrangement of two standard npn or pnp bipolar junction. What is a darlington transistor? A darlington transistor (also known as a darlington pair) is an electronics component made via the combination of two bjts. Darlington Bjt.
From electronica.guru
¿Un darlington construido con 2 BJT es completamente equivalente a uno Darlington Bjt Darlington transistors vary in terms of polarity, packaging, and packing methods. A darlington transistor (also known as a darlington pair) is an electronics component made via the combination of two bjts (bipolar junction transistor) connected in such a way that it allows a very high amount of current gain. What is a darlington transistor? The darlington transistor named after its. Darlington Bjt.
From www.semanticscholar.org
Figure 1 from SmallSignal Amplifiers with BJT, FET and MOSFET in Darlington Bjt A darlington transistor (also known as a darlington pair) is an electronics component made via the combination of two bjts (bipolar junction transistor) connected in such a way that it allows a very high amount of current gain. What is a darlington transistor? It’s essentially a compound structure of two. A darlington transistor, named after its inventor sidney darlington, is. Darlington Bjt.
From www.youtube.com
BJT Transistors Darlington Pair & DC Beta Current Gain YouTube Darlington Bjt A darlington transistor (also known as a darlington pair) is an electronics component made via the combination of two bjts (bipolar junction transistor) connected in such a way that it allows a very high amount of current gain. It’s essentially a compound structure of two. The darlington transistor named after its inventor, sidney darlington is a special arrangement of two. Darlington Bjt.
From www.multisim.com
BJT Darlington Pair Amplifier Multisim Live Darlington Bjt The darlington transistor named after its inventor, sidney darlington is a special arrangement of two standard npn or pnp bipolar junction. A darlington transistor (also known as a darlington pair) is an electronics component made via the combination of two bjts (bipolar junction transistor) connected in such a way that it allows a very high amount of current gain. It’s. Darlington Bjt.
From www.studocu.com
Darlingtonpair amp 1 DARLINGTON AMPLIFIER USING BJT CIRCUIT DIAGRAM Darlington Bjt It’s essentially a compound structure of two. The darlington transistor named after its inventor, sidney darlington is a special arrangement of two standard npn or pnp bipolar junction. A darlington transistor (also known as a darlington pair) is an electronics component made via the combination of two bjts (bipolar junction transistor) connected in such a way that it allows a. Darlington Bjt.
From www.youtube.com
BJT Parte 15 Par Darlington, Amplificador de potencia, Amplificador Darlington Bjt A darlington transistor (also known as a darlington pair) is an electronics component made via the combination of two bjts (bipolar junction transistor) connected in such a way that it allows a very high amount of current gain. It’s essentially a compound structure of two. What is a darlington transistor? Darlington transistors vary in terms of polarity, packaging, and packing. Darlington Bjt.
From www.youtube.com
BJT Darlington Pair Solved Problem Quiz 329 YouTube Darlington Bjt A darlington transistor, named after its inventor sidney darlington, is an intriguing and unique electronic component. What is a darlington transistor? A darlington transistor, or darlington pair, is a semiconductor device that consists of two. It’s essentially a compound structure of two. Darlington transistors vary in terms of polarity, packaging, and packing methods. The darlington transistor named after its inventor,. Darlington Bjt.