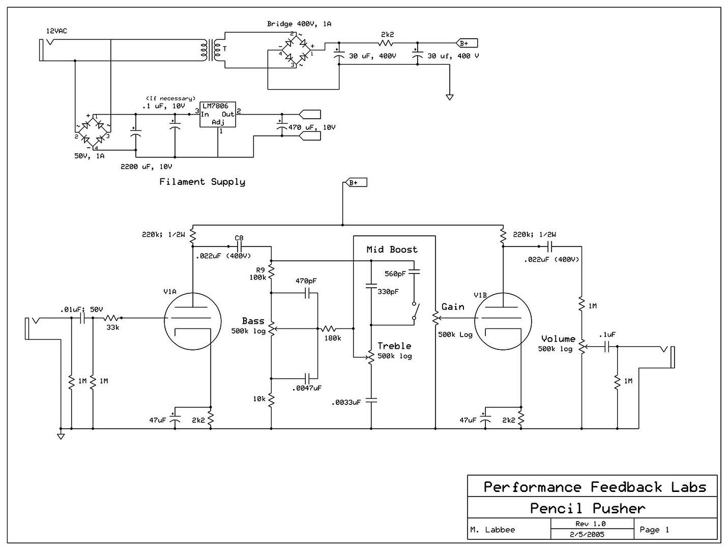
Diy Tube Preamp Schematic . Diy preamplifier kit based around the common 12ax7 dual triode valve (vacuum tube). My version of the preamp has been slightly modified so that i could use parts i had on hand. The design is a bit based on the luxman eq. 12au7 tube preamplifier schematic by tim william. This tutorial covers basic vacuum tube electronics theory and contains an analysis of the schematic as well as a high resolution virtual build that explains the entire preamp circuit layout. In this article, we will explore the schematic of a hifi tube preamp and how it can enhance your audio setup. A typical tube preamp schematic with a 12ax7 tube includes input and output coupling capacitors to block any dc voltage from reaching the input or output stages of the circuit. It includes schematics, the bom and links to videos. It also features grid and cathode resistors to bias the tube properly and control its amplification characteristics. The schematic of a hifi tube preamp typically includes various components. I decided to make a tube only riaa phono stage and make a nice over the top pcb for it.
from manualdiagramausterlitz.z19.web.core.windows.net
A typical tube preamp schematic with a 12ax7 tube includes input and output coupling capacitors to block any dc voltage from reaching the input or output stages of the circuit. I decided to make a tube only riaa phono stage and make a nice over the top pcb for it. Diy preamplifier kit based around the common 12ax7 dual triode valve (vacuum tube). This tutorial covers basic vacuum tube electronics theory and contains an analysis of the schematic as well as a high resolution virtual build that explains the entire preamp circuit layout. The design is a bit based on the luxman eq. In this article, we will explore the schematic of a hifi tube preamp and how it can enhance your audio setup. The schematic of a hifi tube preamp typically includes various components. 12au7 tube preamplifier schematic by tim william. It includes schematics, the bom and links to videos. It also features grid and cathode resistors to bias the tube properly and control its amplification characteristics.
Diy Tube Phono Preamp Schematic
Diy Tube Preamp Schematic The design is a bit based on the luxman eq. This tutorial covers basic vacuum tube electronics theory and contains an analysis of the schematic as well as a high resolution virtual build that explains the entire preamp circuit layout. 12au7 tube preamplifier schematic by tim william. A typical tube preamp schematic with a 12ax7 tube includes input and output coupling capacitors to block any dc voltage from reaching the input or output stages of the circuit. It also features grid and cathode resistors to bias the tube properly and control its amplification characteristics. I decided to make a tube only riaa phono stage and make a nice over the top pcb for it. Diy preamplifier kit based around the common 12ax7 dual triode valve (vacuum tube). In this article, we will explore the schematic of a hifi tube preamp and how it can enhance your audio setup. The schematic of a hifi tube preamp typically includes various components. The design is a bit based on the luxman eq. It includes schematics, the bom and links to videos. My version of the preamp has been slightly modified so that i could use parts i had on hand.
From tapeop.com
Build a tube Mic Pre Build Your Own Two Channel Vacuum Tube Mic Preamp Diy Tube Preamp Schematic In this article, we will explore the schematic of a hifi tube preamp and how it can enhance your audio setup. This tutorial covers basic vacuum tube electronics theory and contains an analysis of the schematic as well as a high resolution virtual build that explains the entire preamp circuit layout. I decided to make a tube only riaa phono. Diy Tube Preamp Schematic.
From stewart-switch.com
Diy Tube Preamp Schematic Diy Tube Preamp Schematic Diy preamplifier kit based around the common 12ax7 dual triode valve (vacuum tube). The design is a bit based on the luxman eq. I decided to make a tube only riaa phono stage and make a nice over the top pcb for it. 12au7 tube preamplifier schematic by tim william. My version of the preamp has been slightly modified so. Diy Tube Preamp Schematic.
From www.homecookingwithvalves.com
56 Triodes with Tango Line Output Transformer Tube Preamp Schematic Diy Tube Preamp Schematic The design is a bit based on the luxman eq. It includes schematics, the bom and links to videos. My version of the preamp has been slightly modified so that i could use parts i had on hand. This tutorial covers basic vacuum tube electronics theory and contains an analysis of the schematic as well as a high resolution virtual. Diy Tube Preamp Schematic.
From www.diyaudioprojects.com
DIY 12AU7 Tube Preamplifier Project Diy Tube Preamp Schematic The design is a bit based on the luxman eq. My version of the preamp has been slightly modified so that i could use parts i had on hand. It includes schematics, the bom and links to videos. A typical tube preamp schematic with a 12ax7 tube includes input and output coupling capacitors to block any dc voltage from reaching. Diy Tube Preamp Schematic.
From schempro.com
Building Your Own Tube Preamp A Schematic Guide Diy Tube Preamp Schematic The design is a bit based on the luxman eq. The schematic of a hifi tube preamp typically includes various components. Diy preamplifier kit based around the common 12ax7 dual triode valve (vacuum tube). It also features grid and cathode resistors to bias the tube properly and control its amplification characteristics. This tutorial covers basic vacuum tube electronics theory and. Diy Tube Preamp Schematic.
From fixdatabarth.z19.web.core.windows.net
Diy Audio Preamp Circuit Diy Tube Preamp Schematic I decided to make a tube only riaa phono stage and make a nice over the top pcb for it. It includes schematics, the bom and links to videos. In this article, we will explore the schematic of a hifi tube preamp and how it can enhance your audio setup. A typical tube preamp schematic with a 12ax7 tube includes. Diy Tube Preamp Schematic.
From schempro.com
Building Your Own Tube Preamp A Schematic Guide Diy Tube Preamp Schematic My version of the preamp has been slightly modified so that i could use parts i had on hand. It also features grid and cathode resistors to bias the tube properly and control its amplification characteristics. It includes schematics, the bom and links to videos. 12au7 tube preamplifier schematic by tim william. I decided to make a tube only riaa. Diy Tube Preamp Schematic.
From www.diyaudio.com
Is this a good phono preamp circuit to build? diyAudio Diy Tube Preamp Schematic In this article, we will explore the schematic of a hifi tube preamp and how it can enhance your audio setup. Diy preamplifier kit based around the common 12ax7 dual triode valve (vacuum tube). I decided to make a tube only riaa phono stage and make a nice over the top pcb for it. 12au7 tube preamplifier schematic by tim. Diy Tube Preamp Schematic.
From manualdbpuckering.z13.web.core.windows.net
Diy Tube Preamp Schematic Diy Tube Preamp Schematic I decided to make a tube only riaa phono stage and make a nice over the top pcb for it. In this article, we will explore the schematic of a hifi tube preamp and how it can enhance your audio setup. My version of the preamp has been slightly modified so that i could use parts i had on hand.. Diy Tube Preamp Schematic.
From www.diyaudio.com
Tube preamp Page 6 diyAudio Diy Tube Preamp Schematic This tutorial covers basic vacuum tube electronics theory and contains an analysis of the schematic as well as a high resolution virtual build that explains the entire preamp circuit layout. I decided to make a tube only riaa phono stage and make a nice over the top pcb for it. My version of the preamp has been slightly modified so. Diy Tube Preamp Schematic.
From circuitdiagramadrianna.z13.web.core.windows.net
Stereo Tube Preamp Schematic Diy Tube Preamp Schematic The schematic of a hifi tube preamp typically includes various components. In this article, we will explore the schematic of a hifi tube preamp and how it can enhance your audio setup. A typical tube preamp schematic with a 12ax7 tube includes input and output coupling capacitors to block any dc voltage from reaching the input or output stages of. Diy Tube Preamp Schematic.
From techdiagrammer.com
10 MustTry DIY Hifi Tube Preamp Schematics for Audiophiles Diy Tube Preamp Schematic Diy preamplifier kit based around the common 12ax7 dual triode valve (vacuum tube). This tutorial covers basic vacuum tube electronics theory and contains an analysis of the schematic as well as a high resolution virtual build that explains the entire preamp circuit layout. The design is a bit based on the luxman eq. It includes schematics, the bom and links. Diy Tube Preamp Schematic.
From mungfali.com
Tube RIAA Preamp Schematic Diy Tube Preamp Schematic I decided to make a tube only riaa phono stage and make a nice over the top pcb for it. In this article, we will explore the schematic of a hifi tube preamp and how it can enhance your audio setup. This tutorial covers basic vacuum tube electronics theory and contains an analysis of the schematic as well as a. Diy Tube Preamp Schematic.
From manuallibraryrebecca.z21.web.core.windows.net
Diy Tube Phono Preamp Schematic Diy Tube Preamp Schematic In this article, we will explore the schematic of a hifi tube preamp and how it can enhance your audio setup. Diy preamplifier kit based around the common 12ax7 dual triode valve (vacuum tube). The design is a bit based on the luxman eq. I decided to make a tube only riaa phono stage and make a nice over the. Diy Tube Preamp Schematic.
From circuitisinasamaoz.z13.web.core.windows.net
Tube Preamp Schematic 12ax7 Diy Tube Preamp Schematic The design is a bit based on the luxman eq. In this article, we will explore the schematic of a hifi tube preamp and how it can enhance your audio setup. This tutorial covers basic vacuum tube electronics theory and contains an analysis of the schematic as well as a high resolution virtual build that explains the entire preamp circuit. Diy Tube Preamp Schematic.
From manuallibraryrebecca.z21.web.core.windows.net
Diy Tube Phono Preamp Schematic Diy Tube Preamp Schematic It also features grid and cathode resistors to bias the tube properly and control its amplification characteristics. 12au7 tube preamplifier schematic by tim william. It includes schematics, the bom and links to videos. In this article, we will explore the schematic of a hifi tube preamp and how it can enhance your audio setup. My version of the preamp has. Diy Tube Preamp Schematic.
From schempro.com
Building Your Own Tube Preamp A Schematic Guide Diy Tube Preamp Schematic Diy preamplifier kit based around the common 12ax7 dual triode valve (vacuum tube). It includes schematics, the bom and links to videos. The design is a bit based on the luxman eq. My version of the preamp has been slightly modified so that i could use parts i had on hand. I decided to make a tube only riaa phono. Diy Tube Preamp Schematic.
From circuitlibrarysanger.z19.web.core.windows.net
Diy Tube Preamp Schematic Diy Tube Preamp Schematic The schematic of a hifi tube preamp typically includes various components. My version of the preamp has been slightly modified so that i could use parts i had on hand. Diy preamplifier kit based around the common 12ax7 dual triode valve (vacuum tube). It also features grid and cathode resistors to bias the tube properly and control its amplification characteristics.. Diy Tube Preamp Schematic.
From www.diyaudioprojects.com
12AX7 Tube (valve) Preamplifier Kit Diy Tube Preamp Schematic This tutorial covers basic vacuum tube electronics theory and contains an analysis of the schematic as well as a high resolution virtual build that explains the entire preamp circuit layout. 12au7 tube preamplifier schematic by tim william. The design is a bit based on the luxman eq. In this article, we will explore the schematic of a hifi tube preamp. Diy Tube Preamp Schematic.
From circuitdiagramjeanette.z13.web.core.windows.net
Diy Tube Preamp Schematic Diy Tube Preamp Schematic The design is a bit based on the luxman eq. My version of the preamp has been slightly modified so that i could use parts i had on hand. It also features grid and cathode resistors to bias the tube properly and control its amplification characteristics. This tutorial covers basic vacuum tube electronics theory and contains an analysis of the. Diy Tube Preamp Schematic.
From circuitfixsam.z21.web.core.windows.net
Diy Tube Preamp Schematic Diy Tube Preamp Schematic 12au7 tube preamplifier schematic by tim william. Diy preamplifier kit based around the common 12ax7 dual triode valve (vacuum tube). A typical tube preamp schematic with a 12ax7 tube includes input and output coupling capacitors to block any dc voltage from reaching the input or output stages of the circuit. It includes schematics, the bom and links to videos. My. Diy Tube Preamp Schematic.
From techdiagrammer.com
10 MustTry DIY Hifi Tube Preamp Schematics for Audiophiles Diy Tube Preamp Schematic It includes schematics, the bom and links to videos. This tutorial covers basic vacuum tube electronics theory and contains an analysis of the schematic as well as a high resolution virtual build that explains the entire preamp circuit layout. It also features grid and cathode resistors to bias the tube properly and control its amplification characteristics. The design is a. Diy Tube Preamp Schematic.
From www.youtube.com
DIY tube preamp build part 1 YouTube Diy Tube Preamp Schematic The schematic of a hifi tube preamp typically includes various components. I decided to make a tube only riaa phono stage and make a nice over the top pcb for it. In this article, we will explore the schematic of a hifi tube preamp and how it can enhance your audio setup. It also features grid and cathode resistors to. Diy Tube Preamp Schematic.
From manualdiagramausterlitz.z19.web.core.windows.net
Diy Tube Phono Preamp Schematic Diy Tube Preamp Schematic The design is a bit based on the luxman eq. Diy preamplifier kit based around the common 12ax7 dual triode valve (vacuum tube). A typical tube preamp schematic with a 12ax7 tube includes input and output coupling capacitors to block any dc voltage from reaching the input or output stages of the circuit. 12au7 tube preamplifier schematic by tim william.. Diy Tube Preamp Schematic.
From wiringfixtelegraphs.z13.web.core.windows.net
Tube Preamp Schematic 12ax7 Diy Tube Preamp Schematic The schematic of a hifi tube preamp typically includes various components. The design is a bit based on the luxman eq. Diy preamplifier kit based around the common 12ax7 dual triode valve (vacuum tube). A typical tube preamp schematic with a 12ax7 tube includes input and output coupling capacitors to block any dc voltage from reaching the input or output. Diy Tube Preamp Schematic.
From partdiagramacapteu6.z13.web.core.windows.net
Guitar Tube Preamp Schematic Diy Tube Preamp Schematic The schematic of a hifi tube preamp typically includes various components. A typical tube preamp schematic with a 12ax7 tube includes input and output coupling capacitors to block any dc voltage from reaching the input or output stages of the circuit. I decided to make a tube only riaa phono stage and make a nice over the top pcb for. Diy Tube Preamp Schematic.
From schempro.com
Building Your Own Tube Preamp A Schematic Guide Diy Tube Preamp Schematic The design is a bit based on the luxman eq. In this article, we will explore the schematic of a hifi tube preamp and how it can enhance your audio setup. It also features grid and cathode resistors to bias the tube properly and control its amplification characteristics. I decided to make a tube only riaa phono stage and make. Diy Tube Preamp Schematic.
From circuitwiringace123.z19.web.core.windows.net
Diy Tube Preamp Schematic Diy Tube Preamp Schematic The design is a bit based on the luxman eq. A typical tube preamp schematic with a 12ax7 tube includes input and output coupling capacitors to block any dc voltage from reaching the input or output stages of the circuit. Diy preamplifier kit based around the common 12ax7 dual triode valve (vacuum tube). In this article, we will explore the. Diy Tube Preamp Schematic.
From usermanualmasters.z13.web.core.windows.net
Diy Tube Preamp Schematic Diy Tube Preamp Schematic A typical tube preamp schematic with a 12ax7 tube includes input and output coupling capacitors to block any dc voltage from reaching the input or output stages of the circuit. 12au7 tube preamplifier schematic by tim william. My version of the preamp has been slightly modified so that i could use parts i had on hand. Diy preamplifier kit based. Diy Tube Preamp Schematic.
From schempro.com
Building Your Own Tube Preamp A Schematic Guide Diy Tube Preamp Schematic The schematic of a hifi tube preamp typically includes various components. I decided to make a tube only riaa phono stage and make a nice over the top pcb for it. This tutorial covers basic vacuum tube electronics theory and contains an analysis of the schematic as well as a high resolution virtual build that explains the entire preamp circuit. Diy Tube Preamp Schematic.
From www.youtube.com
How to make a 5670 tube preamp // DIY HiFi single tube linestage YouTube Diy Tube Preamp Schematic The design is a bit based on the luxman eq. 12au7 tube preamplifier schematic by tim william. It includes schematics, the bom and links to videos. In this article, we will explore the schematic of a hifi tube preamp and how it can enhance your audio setup. This tutorial covers basic vacuum tube electronics theory and contains an analysis of. Diy Tube Preamp Schematic.
From techdiagrammer.com
10 MustTry DIY Hifi Tube Preamp Schematics for Audiophiles Diy Tube Preamp Schematic It also features grid and cathode resistors to bias the tube properly and control its amplification characteristics. My version of the preamp has been slightly modified so that i could use parts i had on hand. The design is a bit based on the luxman eq. I decided to make a tube only riaa phono stage and make a nice. Diy Tube Preamp Schematic.
From circuitdiagramadrianna.z13.web.core.windows.net
Diy Tube Phono Preamp Schematic Diy Tube Preamp Schematic I decided to make a tube only riaa phono stage and make a nice over the top pcb for it. The design is a bit based on the luxman eq. My version of the preamp has been slightly modified so that i could use parts i had on hand. 12au7 tube preamplifier schematic by tim william. It includes schematics, the. Diy Tube Preamp Schematic.
From www.youtube.com
DIY Tube Preamplifier For Cassette Player with schematic diagram Diy Tube Preamp Schematic A typical tube preamp schematic with a 12ax7 tube includes input and output coupling capacitors to block any dc voltage from reaching the input or output stages of the circuit. It also features grid and cathode resistors to bias the tube properly and control its amplification characteristics. My version of the preamp has been slightly modified so that i could. Diy Tube Preamp Schematic.
From stewart-switch.com
Diy Tube Preamp Schematic Diy Tube Preamp Schematic Diy preamplifier kit based around the common 12ax7 dual triode valve (vacuum tube). In this article, we will explore the schematic of a hifi tube preamp and how it can enhance your audio setup. My version of the preamp has been slightly modified so that i could use parts i had on hand. This tutorial covers basic vacuum tube electronics. Diy Tube Preamp Schematic.