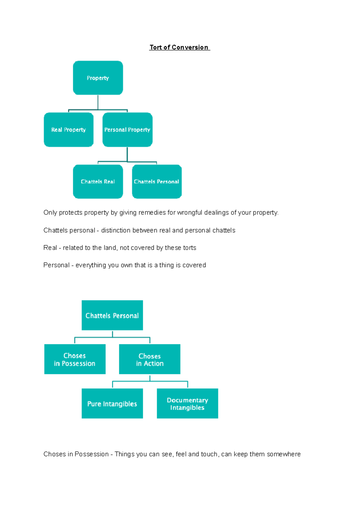
Examples Of Conversion Tort . By any use or appropriation of the use of the person in. The essence of conversion is a dealing with a chattel in a manner repugnant to the immediate right of. 43 we start by examining the origins of the tort of conversion and the. conversion is an intentional tort which occurs when a party takes the chattel property of another with the intent to deprive them of it. As a personal injury attorney, i have a. the tort of conversion primarily deals with the unlawful interference of another person’s movable personal property, known as chattels. if someone used your personal property without your permission and caused you damage, you can sue them for conversion. a brief overview of the law on conversion. a conversion is usually proved in one of three ways: when you want to reclaim the value of your personal property that was damaged or altered by someone else's. Dixon j at p229, [19]:
from www.slideserve.com
the tort of conversion primarily deals with the unlawful interference of another person’s movable personal property, known as chattels. As a personal injury attorney, i have a. if someone used your personal property without your permission and caused you damage, you can sue them for conversion. The essence of conversion is a dealing with a chattel in a manner repugnant to the immediate right of. By any use or appropriation of the use of the person in. conversion is an intentional tort which occurs when a party takes the chattel property of another with the intent to deprive them of it. Dixon j at p229, [19]: a brief overview of the law on conversion. when you want to reclaim the value of your personal property that was damaged or altered by someone else's. 43 we start by examining the origins of the tort of conversion and the.
PPT LAW OF TORTS PowerPoint Presentation ID366864
Examples Of Conversion Tort By any use or appropriation of the use of the person in. when you want to reclaim the value of your personal property that was damaged or altered by someone else's. conversion is an intentional tort which occurs when a party takes the chattel property of another with the intent to deprive them of it. the tort of conversion primarily deals with the unlawful interference of another person’s movable personal property, known as chattels. a brief overview of the law on conversion. 43 we start by examining the origins of the tort of conversion and the. As a personal injury attorney, i have a. Dixon j at p229, [19]: if someone used your personal property without your permission and caused you damage, you can sue them for conversion. The essence of conversion is a dealing with a chattel in a manner repugnant to the immediate right of. By any use or appropriation of the use of the person in. a conversion is usually proved in one of three ways:
From www.wallstreetmojo.com
Tort Law Definition, Explained, Types, Examples Examples Of Conversion Tort conversion is an intentional tort which occurs when a party takes the chattel property of another with the intent to deprive them of it. if someone used your personal property without your permission and caused you damage, you can sue them for conversion. the tort of conversion primarily deals with the unlawful interference of another person’s movable. Examples Of Conversion Tort.
From www.scribd.com
Tort of Conversion PDF Examples Of Conversion Tort By any use or appropriation of the use of the person in. a conversion is usually proved in one of three ways: if someone used your personal property without your permission and caused you damage, you can sue them for conversion. conversion is an intentional tort which occurs when a party takes the chattel property of another. Examples Of Conversion Tort.
From ceyoxyqr.blob.core.windows.net
Conversion Definition Tort Law at Joseph Anderson blog Examples Of Conversion Tort Dixon j at p229, [19]: As a personal injury attorney, i have a. a conversion is usually proved in one of three ways: By any use or appropriation of the use of the person in. 43 we start by examining the origins of the tort of conversion and the. a brief overview of the law on conversion. The. Examples Of Conversion Tort.
From www.youtube.com
Law of torts !! Trespass to goods & conversion !! YouTube Examples Of Conversion Tort if someone used your personal property without your permission and caused you damage, you can sue them for conversion. The essence of conversion is a dealing with a chattel in a manner repugnant to the immediate right of. the tort of conversion primarily deals with the unlawful interference of another person’s movable personal property, known as chattels. . Examples Of Conversion Tort.
From grigoraslaw.com
The Battle for Chattel Understanding the Tort of Conversion Examples Of Conversion Tort The essence of conversion is a dealing with a chattel in a manner repugnant to the immediate right of. the tort of conversion primarily deals with the unlawful interference of another person’s movable personal property, known as chattels. 43 we start by examining the origins of the tort of conversion and the. when you want to reclaim the. Examples Of Conversion Tort.
From thelawcases.com
What Is Tort Law? Types, Example And More The Law Cases Examples Of Conversion Tort if someone used your personal property without your permission and caused you damage, you can sue them for conversion. 43 we start by examining the origins of the tort of conversion and the. By any use or appropriation of the use of the person in. conversion is an intentional tort which occurs when a party takes the chattel. Examples Of Conversion Tort.
From www.slideserve.com
PPT THE LAW OF TORTS WEEK 3 PowerPoint Presentation, free download Examples Of Conversion Tort Dixon j at p229, [19]: 43 we start by examining the origins of the tort of conversion and the. conversion is an intentional tort which occurs when a party takes the chattel property of another with the intent to deprive them of it. when you want to reclaim the value of your personal property that was damaged or. Examples Of Conversion Tort.
From www.slideserve.com
PPT LAW OF TORTS PowerPoint Presentation, free download ID330018 Examples Of Conversion Tort the tort of conversion primarily deals with the unlawful interference of another person’s movable personal property, known as chattels. conversion is an intentional tort which occurs when a party takes the chattel property of another with the intent to deprive them of it. when you want to reclaim the value of your personal property that was damaged. Examples Of Conversion Tort.
From lawwallet.in
Law of Tort v. Law of Torts Examples Of Conversion Tort a brief overview of the law on conversion. By any use or appropriation of the use of the person in. 43 we start by examining the origins of the tort of conversion and the. when you want to reclaim the value of your personal property that was damaged or altered by someone else's. Dixon j at p229, [19]:. Examples Of Conversion Tort.
From www.studocu.com
Obs Personal Property Torts Tort of Conversion Only protects Examples Of Conversion Tort As a personal injury attorney, i have a. By any use or appropriation of the use of the person in. conversion is an intentional tort which occurs when a party takes the chattel property of another with the intent to deprive them of it. 43 we start by examining the origins of the tort of conversion and the. . Examples Of Conversion Tort.
From www.scribd.com
Torts Conversion (Law) Defamation Examples Of Conversion Tort 43 we start by examining the origins of the tort of conversion and the. As a personal injury attorney, i have a. conversion is an intentional tort which occurs when a party takes the chattel property of another with the intent to deprive them of it. Dixon j at p229, [19]: a brief overview of the law on. Examples Of Conversion Tort.
From www.slideserve.com
PPT Tort Law PowerPoint Presentation, free download ID1281494 Examples Of Conversion Tort a conversion is usually proved in one of three ways: 43 we start by examining the origins of the tort of conversion and the. As a personal injury attorney, i have a. the tort of conversion primarily deals with the unlawful interference of another person’s movable personal property, known as chattels. conversion is an intentional tort which. Examples Of Conversion Tort.
From www.slideserve.com
PPT LAW OF TORTS PowerPoint Presentation, free download ID5594088 Examples Of Conversion Tort As a personal injury attorney, i have a. a brief overview of the law on conversion. if someone used your personal property without your permission and caused you damage, you can sue them for conversion. The essence of conversion is a dealing with a chattel in a manner repugnant to the immediate right of. conversion is an. Examples Of Conversion Tort.
From www.slideserve.com
PPT LAW OF TORTS PowerPoint Presentation, free download ID5640865 Examples Of Conversion Tort 43 we start by examining the origins of the tort of conversion and the. a brief overview of the law on conversion. when you want to reclaim the value of your personal property that was damaged or altered by someone else's. the tort of conversion primarily deals with the unlawful interference of another person’s movable personal property,. Examples Of Conversion Tort.
From mavink.com
Types Of Torts Examples Of Conversion Tort conversion is an intentional tort which occurs when a party takes the chattel property of another with the intent to deprive them of it. By any use or appropriation of the use of the person in. a conversion is usually proved in one of three ways: 43 we start by examining the origins of the tort of conversion. Examples Of Conversion Tort.
From definitionjulb.blogspot.com
What Is Tort Law Definition definitionjulb Examples Of Conversion Tort when you want to reclaim the value of your personal property that was damaged or altered by someone else's. The essence of conversion is a dealing with a chattel in a manner repugnant to the immediate right of. the tort of conversion primarily deals with the unlawful interference of another person’s movable personal property, known as chattels. . Examples Of Conversion Tort.
From www.youtube.com
Tort of Conversion Torts LLM CLAT PG AILET Law BALLB YouTube Examples Of Conversion Tort when you want to reclaim the value of your personal property that was damaged or altered by someone else's. As a personal injury attorney, i have a. a brief overview of the law on conversion. the tort of conversion primarily deals with the unlawful interference of another person’s movable personal property, known as chattels. The essence of. Examples Of Conversion Tort.
From saylordotorg.github.io
Introduction to Tort Law Examples Of Conversion Tort The essence of conversion is a dealing with a chattel in a manner repugnant to the immediate right of. Dixon j at p229, [19]: if someone used your personal property without your permission and caused you damage, you can sue them for conversion. a brief overview of the law on conversion. 43 we start by examining the origins. Examples Of Conversion Tort.
From www.youtube.com
Concept of Conversion in Tort Law YouTube Examples Of Conversion Tort 43 we start by examining the origins of the tort of conversion and the. a brief overview of the law on conversion. The essence of conversion is a dealing with a chattel in a manner repugnant to the immediate right of. Dixon j at p229, [19]: if someone used your personal property without your permission and caused you. Examples Of Conversion Tort.
From www.youtube.com
The tort of conversion crash course YouTube Examples Of Conversion Tort The essence of conversion is a dealing with a chattel in a manner repugnant to the immediate right of. As a personal injury attorney, i have a. By any use or appropriation of the use of the person in. Dixon j at p229, [19]: a brief overview of the law on conversion. when you want to reclaim the. Examples Of Conversion Tort.
From www.bloomsbury.com
The Tort of Conversion Sarah Green Hart Publishing Examples Of Conversion Tort when you want to reclaim the value of your personal property that was damaged or altered by someone else's. 43 we start by examining the origins of the tort of conversion and the. As a personal injury attorney, i have a. a conversion is usually proved in one of three ways: By any use or appropriation of the. Examples Of Conversion Tort.
From www.slideserve.com
PPT Types of Torts PowerPoint Presentation, free download ID3493729 Examples Of Conversion Tort the tort of conversion primarily deals with the unlawful interference of another person’s movable personal property, known as chattels. if someone used your personal property without your permission and caused you damage, you can sue them for conversion. By any use or appropriation of the use of the person in. The essence of conversion is a dealing with. Examples Of Conversion Tort.
From www.pinterest.com
Legal definition of conversion. Found this very interesting! CONVERTION Examples Of Conversion Tort 43 we start by examining the origins of the tort of conversion and the. the tort of conversion primarily deals with the unlawful interference of another person’s movable personal property, known as chattels. when you want to reclaim the value of your personal property that was damaged or altered by someone else's. a brief overview of the. Examples Of Conversion Tort.
From wlresources.dpi.wi.gov
Elements of a Tort Elements of a Tort WISELearn Resources Examples Of Conversion Tort As a personal injury attorney, i have a. a brief overview of the law on conversion. 43 we start by examining the origins of the tort of conversion and the. when you want to reclaim the value of your personal property that was damaged or altered by someone else's. conversion is an intentional tort which occurs when. Examples Of Conversion Tort.
From www.youtube.com
Conversion Tort YouTube Examples Of Conversion Tort Dixon j at p229, [19]: The essence of conversion is a dealing with a chattel in a manner repugnant to the immediate right of. if someone used your personal property without your permission and caused you damage, you can sue them for conversion. 43 we start by examining the origins of the tort of conversion and the. when. Examples Of Conversion Tort.
From www.slideserve.com
PPT Law of Tort PowerPoint Presentation, free download ID3713932 Examples Of Conversion Tort The essence of conversion is a dealing with a chattel in a manner repugnant to the immediate right of. the tort of conversion primarily deals with the unlawful interference of another person’s movable personal property, known as chattels. As a personal injury attorney, i have a. a brief overview of the law on conversion. when you want. Examples Of Conversion Tort.
From www.studocu.com
Conversion tort Peter’s brother may has a cause of action against him Examples Of Conversion Tort a brief overview of the law on conversion. conversion is an intentional tort which occurs when a party takes the chattel property of another with the intent to deprive them of it. if someone used your personal property without your permission and caused you damage, you can sue them for conversion. Dixon j at p229, [19]: . Examples Of Conversion Tort.
From www.slideserve.com
PPT LAW OF TORTS PowerPoint Presentation ID366864 Examples Of Conversion Tort if someone used your personal property without your permission and caused you damage, you can sue them for conversion. The essence of conversion is a dealing with a chattel in a manner repugnant to the immediate right of. conversion is an intentional tort which occurs when a party takes the chattel property of another with the intent to. Examples Of Conversion Tort.
From ceyoxyqr.blob.core.windows.net
Conversion Definition Tort Law at Joseph Anderson blog Examples Of Conversion Tort if someone used your personal property without your permission and caused you damage, you can sue them for conversion. conversion is an intentional tort which occurs when a party takes the chattel property of another with the intent to deprive them of it. a conversion is usually proved in one of three ways: a brief overview. Examples Of Conversion Tort.
From fr.slideshare.net
PDF READ DOWNLOAD The Tort of Conversion Examples Of Conversion Tort The essence of conversion is a dealing with a chattel in a manner repugnant to the immediate right of. Dixon j at p229, [19]: a conversion is usually proved in one of three ways: when you want to reclaim the value of your personal property that was damaged or altered by someone else's. As a personal injury attorney,. Examples Of Conversion Tort.
From www.slideserve.com
PPT LAW OF TORTS PowerPoint Presentation, free download ID366864 Examples Of Conversion Tort Dixon j at p229, [19]: a conversion is usually proved in one of three ways: if someone used your personal property without your permission and caused you damage, you can sue them for conversion. when you want to reclaim the value of your personal property that was damaged or altered by someone else's. a brief overview. Examples Of Conversion Tort.
From www.thinkswap.com
Conversion Summary Torts A LAWS1014 Torts A UNISA Thinkswap Examples Of Conversion Tort if someone used your personal property without your permission and caused you damage, you can sue them for conversion. By any use or appropriation of the use of the person in. Dixon j at p229, [19]: The essence of conversion is a dealing with a chattel in a manner repugnant to the immediate right of. when you want. Examples Of Conversion Tort.
From www.slideshare.net
PDF READ DOWNLOAD The Tort of Conversion Examples Of Conversion Tort As a personal injury attorney, i have a. a conversion is usually proved in one of three ways: By any use or appropriation of the use of the person in. 43 we start by examining the origins of the tort of conversion and the. The essence of conversion is a dealing with a chattel in a manner repugnant to. Examples Of Conversion Tort.
From www.scribd.com
Conversion Tort 1 PDF Crimes Crime & Violence Examples Of Conversion Tort when you want to reclaim the value of your personal property that was damaged or altered by someone else's. By any use or appropriation of the use of the person in. if someone used your personal property without your permission and caused you damage, you can sue them for conversion. Dixon j at p229, [19]: conversion is. Examples Of Conversion Tort.
From slideplayer.com
Intentional Torts Lesson ppt download Examples Of Conversion Tort 43 we start by examining the origins of the tort of conversion and the. Dixon j at p229, [19]: As a personal injury attorney, i have a. when you want to reclaim the value of your personal property that was damaged or altered by someone else's. By any use or appropriation of the use of the person in. . Examples Of Conversion Tort.