Lock Gate Diagram . The lower gates can then be opened. For a boat to go up through a canal lock, the following sequence occurs: The lower gates and bottom sluice are closed. lock gates are an essential component of a canal lock that allows boats to move between different water levels. A lock might be described as a huge enclosure set in a water channel with watertight and moveable doors (gates) on the front and back. At the point where bodies of. These simultaneously activated split doors enable a ship to. They are designed to control the water flow and. With the gates opened, the boat can enter the lock. this valuable reference on the design, construction, operation and maintenance of navigation lock gates, movable closures of. how do canal locks work? that’s why, when the canal was expanded in 2016, the new locks included water saving basins. a canal lock is comprised of the following components: The bottom sluices are opened to allow the lock to drain. Canal beds and walls are lined with concrete to prevent the seepage of water into the ground.
from www.seekic.com
a canal lock is comprised of the following components: These simultaneously activated split doors enable a ship to. locks enable water vessels to move from one section or body of water at one level to another section of water at another level through river and canal waterways. The lower gates can then be opened. that’s why, when the canal was expanded in 2016, the new locks included water saving basins. Let me show you how this works. With the gates opened, the boat can enter the lock. The lower gates and bottom sluice are closed. Canal beds and walls are lined with concrete to prevent the seepage of water into the ground. this valuable reference on the design, construction, operation and maintenance of navigation lock gates, movable closures of.
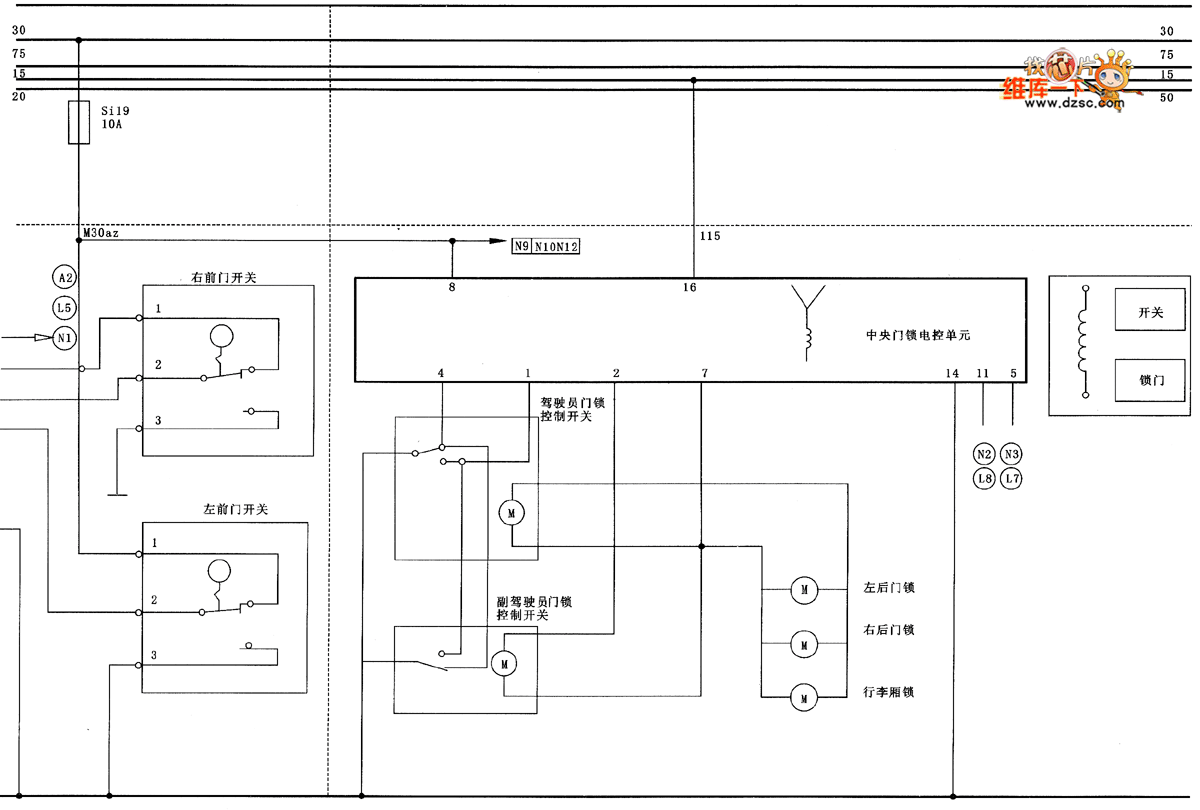
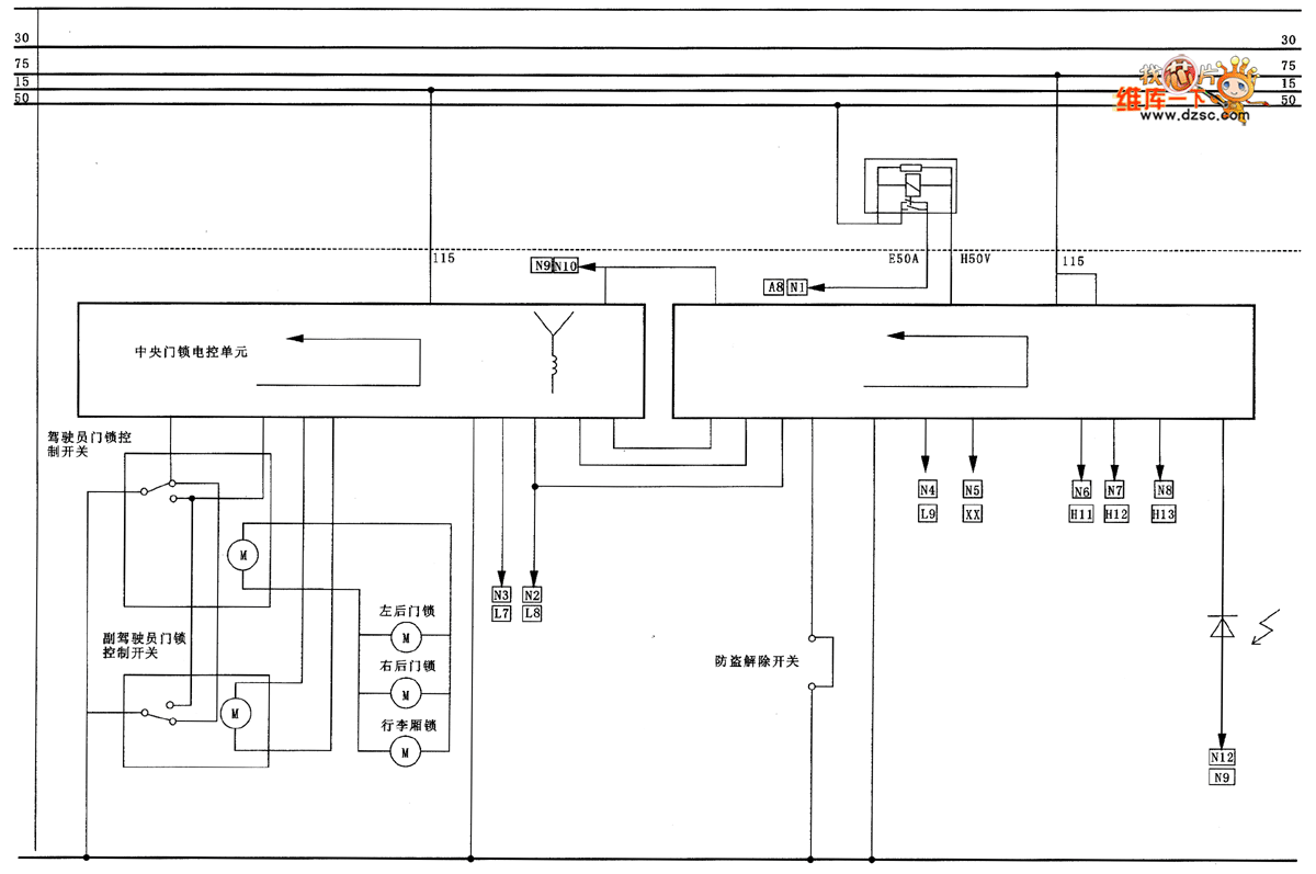
Zastava CA7200E3(L) type center gate lock system(one) circuit diagram
Lock Gate Diagram that’s why, when the canal was expanded in 2016, the new locks included water saving basins. The bottom sluices are opened to allow the lock to drain. They are designed to control the water flow and. With the gates opened, the boat can enter the lock. For a boat to go up through a canal lock, the following sequence occurs: a canal lock is comprised of the following components: These simultaneously activated split doors enable a ship to. locks enable water vessels to move from one section or body of water at one level to another section of water at another level through river and canal waterways. Canal beds and walls are lined with concrete to prevent the seepage of water into the ground. Let me show you how this works. A lock might be described as a huge enclosure set in a water channel with watertight and moveable doors (gates) on the front and back. The lower gates can then be opened. The lower gates and bottom sluice are closed. At the point where bodies of. this valuable reference on the design, construction, operation and maintenance of navigation lock gates, movable closures of. lock gates are an essential component of a canal lock that allows boats to move between different water levels.
From www.alamy.com
Canal Lock Gates Stock Photo Alamy Lock Gate Diagram that’s why, when the canal was expanded in 2016, the new locks included water saving basins. These simultaneously activated split doors enable a ship to. For a boat to go up through a canal lock, the following sequence occurs: The bottom sluices are opened to allow the lock to drain. lock gates are an essential component of a. Lock Gate Diagram.
From www.britannica.com
Canals and inland waterways Locks, Navigation, Engineering Britannica Lock Gate Diagram A lock might be described as a huge enclosure set in a water channel with watertight and moveable doors (gates) on the front and back. Canal beds and walls are lined with concrete to prevent the seepage of water into the ground. locks enable water vessels to move from one section or body of water at one level to. Lock Gate Diagram.
From www.researchgate.net
Model of reservoir fluid extending beyond the edges of lock gate Lock Gate Diagram The lower gates can then be opened. that’s why, when the canal was expanded in 2016, the new locks included water saving basins. a canal lock is comprised of the following components: At the point where bodies of. A lock might be described as a huge enclosure set in a water channel with watertight and moveable doors (gates). Lock Gate Diagram.
From www.abcboathire.com
How Do Canal Locks Work? ABC Boat Hire Lock Gate Diagram The lower gates and bottom sluice are closed. a canal lock is comprised of the following components: These chambers are supplied and emptied to raise and lower boats that enter the locks. For a boat to go up through a canal lock, the following sequence occurs: this valuable reference on the design, construction, operation and maintenance of navigation. Lock Gate Diagram.
From www.gatemasterlocks.com
Digital Gate Lock Surface Fixed Gatemaster Locks Lock Gate Diagram A lock might be described as a huge enclosure set in a water channel with watertight and moveable doors (gates) on the front and back. locks enable water vessels to move from one section or body of water at one level to another section of water at another level through river and canal waterways. Canal beds and walls are. Lock Gate Diagram.
From www.gatemasterlocks.com
Digital Gate Lock Gatemaster Locks Lock Gate Diagram Let me show you how this works. The lower gates and bottom sluice are closed. this valuable reference on the design, construction, operation and maintenance of navigation lock gates, movable closures of. The lower gates can then be opened. A lock might be described as a huge enclosure set in a water channel with watertight and moveable doors (gates). Lock Gate Diagram.
From lowestprice60lglcd.blogspot.com
9144 Download Gate Lock Wiring Diagram Kindle 437 ZIP Download Lock Gate Diagram The lower gates can then be opened. They are designed to control the water flow and. These chambers are supplied and emptied to raise and lower boats that enter the locks. how do canal locks work? that’s why, when the canal was expanded in 2016, the new locks included water saving basins. this valuable reference on the. Lock Gate Diagram.
From wiringdiagramclaudia.z19.web.core.windows.net
Car Central Lock Wiring Diagram Lock Gate Diagram With the gates opened, the boat can enter the lock. Like the locks themselves, these basins are an extremely simple and yet an ingenious way to limit the amount of water lost each time the locks are filled. this valuable reference on the design, construction, operation and maintenance of navigation lock gates, movable closures of. locks enable water. Lock Gate Diagram.
From www.gatemasterlocks.com
Digital Gate Lock Gatemaster Locks Lock Gate Diagram a canal lock is comprised of the following components: lock gates are an essential component of a canal lock that allows boats to move between different water levels. With the gates opened, the boat can enter the lock. locks enable water vessels to move from one section or body of water at one level to another section. Lock Gate Diagram.
From dr-illustration.co.uk
Lock Gates Dave Russell Illustration Lock Gate Diagram With the gates opened, the boat can enter the lock. These simultaneously activated split doors enable a ship to. how do canal locks work? The bottom sluices are opened to allow the lock to drain. locks enable water vessels to move from one section or body of water at one level to another section of water at another. Lock Gate Diagram.
From www.ecsengineeringservices.com
Lock gate replacement by ECS restores navigation in Caledonian Canal Lock Gate Diagram Let me show you how this works. locks enable water vessels to move from one section or body of water at one level to another section of water at another level through river and canal waterways. lock gates are an essential component of a canal lock that allows boats to move between different water levels. For a boat. Lock Gate Diagram.
From www.loc.gov
74. LOCK AND DRYDOCK, FLOATING LOCK GATES, GENERAL PLAN OF GATES Lock Gate Diagram The lower gates and bottom sluice are closed. this valuable reference on the design, construction, operation and maintenance of navigation lock gates, movable closures of. how do canal locks work? lock gates are an essential component of a canal lock that allows boats to move between different water levels. Canal beds and walls are lined with concrete. Lock Gate Diagram.
From www.hometips.com
How to Repair Door Knob Locks & Hardware HomeTips Lock Gate Diagram The lower gates can then be opened. These chambers are supplied and emptied to raise and lower boats that enter the locks. a canal lock is comprised of the following components: With the gates opened, the boat can enter the lock. this valuable reference on the design, construction, operation and maintenance of navigation lock gates, movable closures of.. Lock Gate Diagram.
From blog.denleigh.co.uk
Specification advice locks and latches Lock Gate Diagram Canal beds and walls are lined with concrete to prevent the seepage of water into the ground. These chambers are supplied and emptied to raise and lower boats that enter the locks. The bottom sluices are opened to allow the lock to drain. locks enable water vessels to move from one section or body of water at one level. Lock Gate Diagram.
From wirefixeric.z19.web.core.windows.net
Car Door Lock Diagram Lock Gate Diagram locks enable water vessels to move from one section or body of water at one level to another section of water at another level through river and canal waterways. The bottom sluices are opened to allow the lock to drain. These chambers are supplied and emptied to raise and lower boats that enter the locks. Let me show you. Lock Gate Diagram.
From www.gatemasterlocks.com
Digital Gate Lock Single Sided Gatemaster Locks Lock Gate Diagram The lower gates and bottom sluice are closed. that’s why, when the canal was expanded in 2016, the new locks included water saving basins. With the gates opened, the boat can enter the lock. this valuable reference on the design, construction, operation and maintenance of navigation lock gates, movable closures of. These simultaneously activated split doors enable a. Lock Gate Diagram.
From freepolyphonicringtonesdownloadodkmr.blogspot.com
Electric Entry Lock Wiring Diagram Free Polynes Lock Gate Diagram lock gates are an essential component of a canal lock that allows boats to move between different water levels. that’s why, when the canal was expanded in 2016, the new locks included water saving basins. They are designed to control the water flow and. The bottom sluices are opened to allow the lock to drain. this valuable. Lock Gate Diagram.
From www.grantsautomation.com.au
Electrically lock swing gates Lock Gate Diagram These chambers are supplied and emptied to raise and lower boats that enter the locks. locks enable water vessels to move from one section or body of water at one level to another section of water at another level through river and canal waterways. Canal beds and walls are lined with concrete to prevent the seepage of water into. Lock Gate Diagram.
From www.signetlocks.co.uk
How do I work out the lock handing for my gate? Locks Lock Gate Diagram how do canal locks work? Let me show you how this works. Canal beds and walls are lined with concrete to prevent the seepage of water into the ground. These chambers are supplied and emptied to raise and lower boats that enter the locks. that’s why, when the canal was expanded in 2016, the new locks included water. Lock Gate Diagram.
From www.scienceabc.com
Canal Locks Purpose, Construction, Working, Examples, And Advantages Lock Gate Diagram They are designed to control the water flow and. a canal lock is comprised of the following components: A lock might be described as a huge enclosure set in a water channel with watertight and moveable doors (gates) on the front and back. Like the locks themselves, these basins are an extremely simple and yet an ingenious way to. Lock Gate Diagram.
From www.seekic.com
Zastava CA7220E type center gate lock system circuit diagram Lock Gate Diagram locks enable water vessels to move from one section or body of water at one level to another section of water at another level through river and canal waterways. how do canal locks work? These chambers are supplied and emptied to raise and lower boats that enter the locks. Canal beds and walls are lined with concrete to. Lock Gate Diagram.
From pixels.com
Diagram of LockGate Machinery m2 Drawing by Historic Illustrations Lock Gate Diagram Canal beds and walls are lined with concrete to prevent the seepage of water into the ground. A lock might be described as a huge enclosure set in a water channel with watertight and moveable doors (gates) on the front and back. They are designed to control the water flow and. Let me show you how this works. a. Lock Gate Diagram.
From euainbethan.blogspot.com
door lock wiring diagram pdf EuainBethan Lock Gate Diagram These chambers are supplied and emptied to raise and lower boats that enter the locks. They are designed to control the water flow and. With the gates opened, the boat can enter the lock. Like the locks themselves, these basins are an extremely simple and yet an ingenious way to limit the amount of water lost each time the locks. Lock Gate Diagram.
From narrowboatingforbeginners.com
Locks, bridges and tunnels Narrowboating for Beginners Lock Gate Diagram The lower gates and bottom sluice are closed. that’s why, when the canal was expanded in 2016, the new locks included water saving basins. For a boat to go up through a canal lock, the following sequence occurs: The lower gates can then be opened. locks enable water vessels to move from one section or body of water. Lock Gate Diagram.
From www.gatemasterlocks.com
Digital Gate Lock Single Sided Gatemaster Locks Lock Gate Diagram For a boat to go up through a canal lock, the following sequence occurs: The lower gates and bottom sluice are closed. this valuable reference on the design, construction, operation and maintenance of navigation lock gates, movable closures of. At the point where bodies of. Let me show you how this works. These chambers are supplied and emptied to. Lock Gate Diagram.
From www.ecsengineeringservices.com
Composite Lock Gates ECS Engineering Services Lock Gate Diagram The bottom sluices are opened to allow the lock to drain. These chambers are supplied and emptied to raise and lower boats that enter the locks. this valuable reference on the design, construction, operation and maintenance of navigation lock gates, movable closures of. These simultaneously activated split doors enable a ship to. Let me show you how this works.. Lock Gate Diagram.
From www.researchgate.net
Sketch of the lock gate modeled as a plate of equivalent thickness e Lock Gate Diagram Let me show you how this works. For a boat to go up through a canal lock, the following sequence occurs: At the point where bodies of. These chambers are supplied and emptied to raise and lower boats that enter the locks. how do canal locks work? Canal beds and walls are lined with concrete to prevent the seepage. Lock Gate Diagram.
From meredyddcielo.blogspot.com
rim lock parts diagram MeredyddCielo Lock Gate Diagram For a boat to go up through a canal lock, the following sequence occurs: At the point where bodies of. locks enable water vessels to move from one section or body of water at one level to another section of water at another level through river and canal waterways. With the gates opened, the boat can enter the lock.. Lock Gate Diagram.
From www.seekic.com
SHANGHAI GM Chevrolet(Epica)saloon car center gate lock circuit diagram Lock Gate Diagram With the gates opened, the boat can enter the lock. At the point where bodies of. Canal beds and walls are lined with concrete to prevent the seepage of water into the ground. The bottom sluices are opened to allow the lock to drain. A lock might be described as a huge enclosure set in a water channel with watertight. Lock Gate Diagram.
From yardlock.com
Gate Lock Installation Instructions YARDLOCK CORPORATION CANADA Lock Gate Diagram locks enable water vessels to move from one section or body of water at one level to another section of water at another level through river and canal waterways. Like the locks themselves, these basins are an extremely simple and yet an ingenious way to limit the amount of water lost each time the locks are filled. a. Lock Gate Diagram.
From www.seekic.com
Zastava CA7200E3(L) type center gate lock system(one) circuit diagram Lock Gate Diagram A lock might be described as a huge enclosure set in a water channel with watertight and moveable doors (gates) on the front and back. These chambers are supplied and emptied to raise and lower boats that enter the locks. how do canal locks work? Let me show you how this works. locks enable water vessels to move. Lock Gate Diagram.
From www.homenish.com
Parts of a Door Lock (2 Diagrams For Cylinder Lock & Padlock) Homenish Lock Gate Diagram They are designed to control the water flow and. lock gates are an essential component of a canal lock that allows boats to move between different water levels. These chambers are supplied and emptied to raise and lower boats that enter the locks. Let me show you how this works. These simultaneously activated split doors enable a ship to.. Lock Gate Diagram.
From www.gatemasterlocks.com
Gate locks with code or with key? Different lock types Lock Gate Diagram locks enable water vessels to move from one section or body of water at one level to another section of water at another level through river and canal waterways. a canal lock is comprised of the following components: These simultaneously activated split doors enable a ship to. lock gates are an essential component of a canal lock. Lock Gate Diagram.
From www.seekic.com
Zastava CA7200E3(L) type center gate lock system(two) circuit diagram Lock Gate Diagram locks enable water vessels to move from one section or body of water at one level to another section of water at another level through river and canal waterways. These chambers are supplied and emptied to raise and lower boats that enter the locks. Let me show you how this works. With the gates opened, the boat can enter. Lock Gate Diagram.
From www.researchgate.net
a lock gate mesh b lock gate boundary conditions Download Lock Gate Diagram Let me show you how this works. Like the locks themselves, these basins are an extremely simple and yet an ingenious way to limit the amount of water lost each time the locks are filled. locks enable water vessels to move from one section or body of water at one level to another section of water at another level. Lock Gate Diagram.