Rest Api Search Endpoint . Post, put, and delete requests to the rest web api require the service method parameters to be in the body of. For example, if you are searching. It seems that resource filtering/searching can be implemented in a restful way. In this article, i will take you through 9 best practices to follow while making rest apis. The idea is to introduce a new endpoint. Filtering — to narrow down the query results by specific parameters, e.g. When designing rest apis, it's essential to consider key features like filtering, sorting, and pagination to ensure optimal user experience and server performance. However there might be cases when you have to break the norm. A few of the most important features for consuming an api are: This will help you make the best apis possible and also make the lives of your api consumers. If you require search on your endpoint, you can add support for filters and ranges directly with the search parameter. Filtering allows users to narrow. The right way to filter/search/paginate your api's is through query parameters.
from brunch.co.kr
For example, if you are searching. In this article, i will take you through 9 best practices to follow while making rest apis. Post, put, and delete requests to the rest web api require the service method parameters to be in the body of. However there might be cases when you have to break the norm. A few of the most important features for consuming an api are: It seems that resource filtering/searching can be implemented in a restful way. If you require search on your endpoint, you can add support for filters and ranges directly with the search parameter. Filtering — to narrow down the query results by specific parameters, e.g. When designing rest apis, it's essential to consider key features like filtering, sorting, and pagination to ensure optimal user experience and server performance. This will help you make the best apis possible and also make the lives of your api consumers.
클라이언트와 서버의 대화 방법, API
Rest Api Search Endpoint This will help you make the best apis possible and also make the lives of your api consumers. In this article, i will take you through 9 best practices to follow while making rest apis. Post, put, and delete requests to the rest web api require the service method parameters to be in the body of. If you require search on your endpoint, you can add support for filters and ranges directly with the search parameter. The right way to filter/search/paginate your api's is through query parameters. For example, if you are searching. Filtering — to narrow down the query results by specific parameters, e.g. The idea is to introduce a new endpoint. Filtering allows users to narrow. This will help you make the best apis possible and also make the lives of your api consumers. However there might be cases when you have to break the norm. A few of the most important features for consuming an api are: It seems that resource filtering/searching can be implemented in a restful way. When designing rest apis, it's essential to consider key features like filtering, sorting, and pagination to ensure optimal user experience and server performance.
From www.flowfinity.com
REST API 2 Read Data (15 minutes) Flowfinity Knowledge Base Rest Api Search Endpoint For example, if you are searching. The right way to filter/search/paginate your api's is through query parameters. Post, put, and delete requests to the rest web api require the service method parameters to be in the body of. This will help you make the best apis possible and also make the lives of your api consumers. However there might be. Rest Api Search Endpoint.
From support.smartbear.com
REST APIs ReadyAPI Documentation Rest Api Search Endpoint A few of the most important features for consuming an api are: The right way to filter/search/paginate your api's is through query parameters. However there might be cases when you have to break the norm. For example, if you are searching. The idea is to introduce a new endpoint. Post, put, and delete requests to the rest web api require. Rest Api Search Endpoint.
From www.nitorinfotech.com
Mastering SharePoint REST API Essentials Nitor Infotech Rest Api Search Endpoint A few of the most important features for consuming an api are: When designing rest apis, it's essential to consider key features like filtering, sorting, and pagination to ensure optimal user experience and server performance. The idea is to introduce a new endpoint. In this article, i will take you through 9 best practices to follow while making rest apis.. Rest Api Search Endpoint.
From brunch.co.kr
클라이언트와 서버의 대화 방법, API Rest Api Search Endpoint If you require search on your endpoint, you can add support for filters and ranges directly with the search parameter. It seems that resource filtering/searching can be implemented in a restful way. In this article, i will take you through 9 best practices to follow while making rest apis. However there might be cases when you have to break the. Rest Api Search Endpoint.
From www.baeldung.com
What Is an API Endpoint? Baeldung on Computer Science Rest Api Search Endpoint The right way to filter/search/paginate your api's is through query parameters. Post, put, and delete requests to the rest web api require the service method parameters to be in the body of. A few of the most important features for consuming an api are: When designing rest apis, it's essential to consider key features like filtering, sorting, and pagination to. Rest Api Search Endpoint.
From maibushyx.blogspot.com
38 Javascript Consume Rest Api Javascript Overflow Rest Api Search Endpoint A few of the most important features for consuming an api are: The right way to filter/search/paginate your api's is through query parameters. In this article, i will take you through 9 best practices to follow while making rest apis. However there might be cases when you have to break the norm. For example, if you are searching. When designing. Rest Api Search Endpoint.
From www.devopsschool.com
What is the difference between REST, API & EndPoint? Rest Api Search Endpoint The right way to filter/search/paginate your api's is through query parameters. Filtering — to narrow down the query results by specific parameters, e.g. If you require search on your endpoint, you can add support for filters and ranges directly with the search parameter. Filtering allows users to narrow. In this article, i will take you through 9 best practices to. Rest Api Search Endpoint.
From joiqzdijo.blob.core.windows.net
Wordpress Rest Api Endpoints Example at Angela Hannah blog Rest Api Search Endpoint The idea is to introduce a new endpoint. In this article, i will take you through 9 best practices to follow while making rest apis. A few of the most important features for consuming an api are: Post, put, and delete requests to the rest web api require the service method parameters to be in the body of. For example,. Rest Api Search Endpoint.
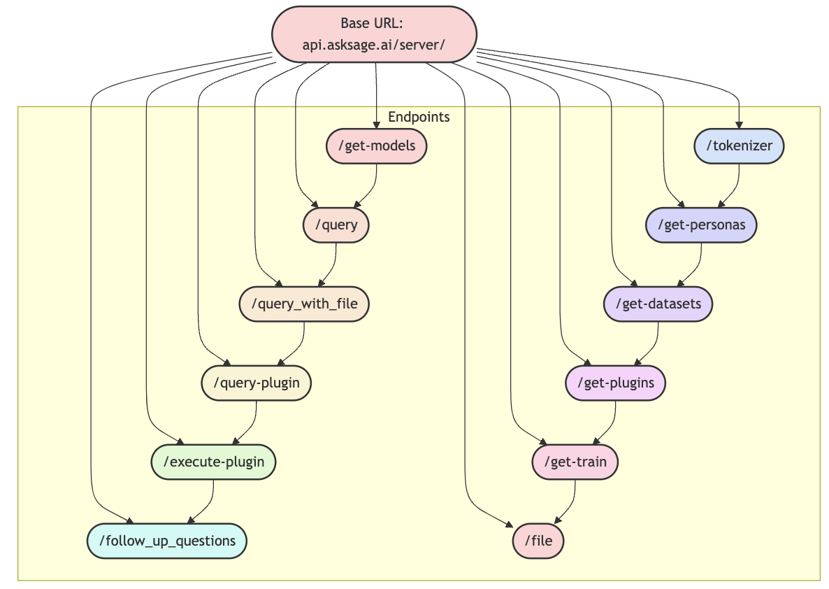
From docs.asksage.ai
API Endpoints Ask Sage Documentation Rest Api Search Endpoint Post, put, and delete requests to the rest web api require the service method parameters to be in the body of. If you require search on your endpoint, you can add support for filters and ranges directly with the search parameter. Filtering allows users to narrow. The idea is to introduce a new endpoint. For example, if you are searching.. Rest Api Search Endpoint.
From doc.nuxeo.com
Batch Upload Resource Endpoint Nuxeo Documentation Rest Api Search Endpoint However there might be cases when you have to break the norm. Filtering allows users to narrow. When designing rest apis, it's essential to consider key features like filtering, sorting, and pagination to ensure optimal user experience and server performance. Post, put, and delete requests to the rest web api require the service method parameters to be in the body. Rest Api Search Endpoint.
From www.beyondtrust.com
REST API in Endpoint Privilege Management for Unix and Linux Rest Api Search Endpoint Filtering — to narrow down the query results by specific parameters, e.g. In this article, i will take you through 9 best practices to follow while making rest apis. For example, if you are searching. It seems that resource filtering/searching can be implemented in a restful way. When designing rest apis, it's essential to consider key features like filtering, sorting,. Rest Api Search Endpoint.
From www.testmanagement.com
What Is A Rest Api Test Management Rest Api Search Endpoint However there might be cases when you have to break the norm. For example, if you are searching. The idea is to introduce a new endpoint. Post, put, and delete requests to the rest web api require the service method parameters to be in the body of. In this article, i will take you through 9 best practices to follow. Rest Api Search Endpoint.
From crocoblock.com
JetEngine REST API for WordPress. Builtin plugin feature Crocoblock Rest Api Search Endpoint Filtering allows users to narrow. Filtering — to narrow down the query results by specific parameters, e.g. The idea is to introduce a new endpoint. Post, put, and delete requests to the rest web api require the service method parameters to be in the body of. A few of the most important features for consuming an api are: In this. Rest Api Search Endpoint.
From se-pro.ru
rest api endpoint что это Rest Api Search Endpoint The idea is to introduce a new endpoint. If you require search on your endpoint, you can add support for filters and ranges directly with the search parameter. A few of the most important features for consuming an api are: For example, if you are searching. Filtering allows users to narrow. Filtering — to narrow down the query results by. Rest Api Search Endpoint.
From amitpatnaik.hashnode.dev
Rest API Rest Api Search Endpoint For example, if you are searching. This will help you make the best apis possible and also make the lives of your api consumers. It seems that resource filtering/searching can be implemented in a restful way. The right way to filter/search/paginate your api's is through query parameters. Filtering — to narrow down the query results by specific parameters, e.g. However. Rest Api Search Endpoint.
From www.systemconf.com
What is REST and RESTful API? REST API and RESTful API with Examples Rest Api Search Endpoint If you require search on your endpoint, you can add support for filters and ranges directly with the search parameter. The right way to filter/search/paginate your api's is through query parameters. This will help you make the best apis possible and also make the lives of your api consumers. For example, if you are searching. The idea is to introduce. Rest Api Search Endpoint.
From medium.com
Make a REST API To Track Products Coinmonks Medium Rest Api Search Endpoint In this article, i will take you through 9 best practices to follow while making rest apis. Filtering — to narrow down the query results by specific parameters, e.g. The idea is to introduce a new endpoint. It seems that resource filtering/searching can be implemented in a restful way. Post, put, and delete requests to the rest web api require. Rest Api Search Endpoint.
From docs.asksage.ai
API Endpoints Ask Sage Documentation Rest Api Search Endpoint Filtering allows users to narrow. For example, if you are searching. A few of the most important features for consuming an api are: The idea is to introduce a new endpoint. In this article, i will take you through 9 best practices to follow while making rest apis. However there might be cases when you have to break the norm.. Rest Api Search Endpoint.
From www.devopsschool.com
RESTful Services with PHP and Laravel Rest Api Search Endpoint If you require search on your endpoint, you can add support for filters and ranges directly with the search parameter. This will help you make the best apis possible and also make the lives of your api consumers. It seems that resource filtering/searching can be implemented in a restful way. Post, put, and delete requests to the rest web api. Rest Api Search Endpoint.
From exowabrfg.blob.core.windows.net
Rest Api Conventions at Jean Daniels blog Rest Api Search Endpoint Filtering — to narrow down the query results by specific parameters, e.g. For example, if you are searching. The right way to filter/search/paginate your api's is through query parameters. Post, put, and delete requests to the rest web api require the service method parameters to be in the body of. In this article, i will take you through 9 best. Rest Api Search Endpoint.
From docs.portworx.com
Configure backend REST API Portworx Documentation Rest Api Search Endpoint For example, if you are searching. If you require search on your endpoint, you can add support for filters and ranges directly with the search parameter. This will help you make the best apis possible and also make the lives of your api consumers. When designing rest apis, it's essential to consider key features like filtering, sorting, and pagination to. Rest Api Search Endpoint.
From medium.com
RESTful API. Before talking about REST API’s lets… by Sarthak Kumar Rest Api Search Endpoint A few of the most important features for consuming an api are: Filtering — to narrow down the query results by specific parameters, e.g. For example, if you are searching. If you require search on your endpoint, you can add support for filters and ranges directly with the search parameter. In this article, i will take you through 9 best. Rest Api Search Endpoint.
From medium.com
REST API. If you are a computer guy, you must… by Smita Sen Rest Api Search Endpoint The right way to filter/search/paginate your api's is through query parameters. Filtering — to narrow down the query results by specific parameters, e.g. It seems that resource filtering/searching can be implemented in a restful way. Post, put, and delete requests to the rest web api require the service method parameters to be in the body of. For example, if you. Rest Api Search Endpoint.
From b-beton.ru
Java call rest api post example Rest Api Search Endpoint This will help you make the best apis possible and also make the lives of your api consumers. When designing rest apis, it's essential to consider key features like filtering, sorting, and pagination to ensure optimal user experience and server performance. In this article, i will take you through 9 best practices to follow while making rest apis. For example,. Rest Api Search Endpoint.
From docs.asksage.ai
API Endpoints Ask Sage Documentation Rest Api Search Endpoint The idea is to introduce a new endpoint. When designing rest apis, it's essential to consider key features like filtering, sorting, and pagination to ensure optimal user experience and server performance. The right way to filter/search/paginate your api's is through query parameters. This will help you make the best apis possible and also make the lives of your api consumers.. Rest Api Search Endpoint.
From www.youtube.com
Keycloak 21 1 REST API Endpoint YouTube Rest Api Search Endpoint In this article, i will take you through 9 best practices to follow while making rest apis. This will help you make the best apis possible and also make the lives of your api consumers. Filtering — to narrow down the query results by specific parameters, e.g. Post, put, and delete requests to the rest web api require the service. Rest Api Search Endpoint.
From klatbpxet.blob.core.windows.net
Rest Endpoint For Login at Michael Foy blog Rest Api Search Endpoint The right way to filter/search/paginate your api's is through query parameters. In this article, i will take you through 9 best practices to follow while making rest apis. If you require search on your endpoint, you can add support for filters and ranges directly with the search parameter. This will help you make the best apis possible and also make. Rest Api Search Endpoint.
From medium.com
REST API for User Management in Authentication Server for Single Sign Rest Api Search Endpoint The right way to filter/search/paginate your api's is through query parameters. When designing rest apis, it's essential to consider key features like filtering, sorting, and pagination to ensure optimal user experience and server performance. For example, if you are searching. Filtering allows users to narrow. Filtering — to narrow down the query results by specific parameters, e.g. It seems that. Rest Api Search Endpoint.
From learn.microsoft.com
Configurer un point de terminaison privé entrant pour Gestion des API Rest Api Search Endpoint However there might be cases when you have to break the norm. If you require search on your endpoint, you can add support for filters and ranges directly with the search parameter. The right way to filter/search/paginate your api's is through query parameters. In this article, i will take you through 9 best practices to follow while making rest apis.. Rest Api Search Endpoint.
From nordicapis.com
10+ Best Practices for Naming API Endpoints Nordic APIs Rest Api Search Endpoint The idea is to introduce a new endpoint. It seems that resource filtering/searching can be implemented in a restful way. When designing rest apis, it's essential to consider key features like filtering, sorting, and pagination to ensure optimal user experience and server performance. This will help you make the best apis possible and also make the lives of your api. Rest Api Search Endpoint.
From docs.mikelopster.dev
แนะนำ Rest API Mikelopster docs Rest Api Search Endpoint Post, put, and delete requests to the rest web api require the service method parameters to be in the body of. It seems that resource filtering/searching can be implemented in a restful way. If you require search on your endpoint, you can add support for filters and ranges directly with the search parameter. For example, if you are searching. When. Rest Api Search Endpoint.
From www.freecodecamp.org
REST API Best Practices REST Endpoint Design Examples Rest Api Search Endpoint This will help you make the best apis possible and also make the lives of your api consumers. When designing rest apis, it's essential to consider key features like filtering, sorting, and pagination to ensure optimal user experience and server performance. For example, if you are searching. A few of the most important features for consuming an api are: Filtering. Rest Api Search Endpoint.
From www.postman.com
noderestapi Postman API Network Rest Api Search Endpoint Filtering — to narrow down the query results by specific parameters, e.g. If you require search on your endpoint, you can add support for filters and ranges directly with the search parameter. Post, put, and delete requests to the rest web api require the service method parameters to be in the body of. This will help you make the best. Rest Api Search Endpoint.
From docs.portworx.com
Configure backend REST API Portworx Documentation Rest Api Search Endpoint When designing rest apis, it's essential to consider key features like filtering, sorting, and pagination to ensure optimal user experience and server performance. It seems that resource filtering/searching can be implemented in a restful way. Filtering — to narrow down the query results by specific parameters, e.g. Post, put, and delete requests to the rest web api require the service. Rest Api Search Endpoint.
From joioptihv.blob.core.windows.net
Rest Api Endpoint What Is at Melba Solis blog Rest Api Search Endpoint Filtering allows users to narrow. It seems that resource filtering/searching can be implemented in a restful way. However there might be cases when you have to break the norm. If you require search on your endpoint, you can add support for filters and ranges directly with the search parameter. When designing rest apis, it's essential to consider key features like. Rest Api Search Endpoint.