Fm Transmitter Using Crystal Oscillator . Frequency stability is crucial to prevent signal drift and interference with other broadcasts. A dc power supply that provides a stable voltage, typically between 9 and 12 volts. Producing a crystal locked transmitter is a natural extension to our fm bug series. Using crystal oscillators or phase. To build an fm transmitter circuit, you will need the following components: We have already produced a number of simple fm devices, (without the use of a crystal) and showed how the. It can be used to transmit voice or music up to hundred.
from electronics.stackexchange.com
To build an fm transmitter circuit, you will need the following components: Frequency stability is crucial to prevent signal drift and interference with other broadcasts. We have already produced a number of simple fm devices, (without the use of a crystal) and showed how the. It can be used to transmit voice or music up to hundred. A dc power supply that provides a stable voltage, typically between 9 and 12 volts. Using crystal oscillators or phase. Producing a crystal locked transmitter is a natural extension to our fm bug series.
Correct crystal oscillator simulation Electrical Engineering Stack
Fm Transmitter Using Crystal Oscillator Producing a crystal locked transmitter is a natural extension to our fm bug series. It can be used to transmit voice or music up to hundred. To build an fm transmitter circuit, you will need the following components: Using crystal oscillators or phase. Producing a crystal locked transmitter is a natural extension to our fm bug series. Frequency stability is crucial to prevent signal drift and interference with other broadcasts. We have already produced a number of simple fm devices, (without the use of a crystal) and showed how the. A dc power supply that provides a stable voltage, typically between 9 and 12 volts.
From americanprime.com.br
Mhz Crystal Oscillator Circuit Online Clearance Fm Transmitter Using Crystal Oscillator To build an fm transmitter circuit, you will need the following components: We have already produced a number of simple fm devices, (without the use of a crystal) and showed how the. Frequency stability is crucial to prevent signal drift and interference with other broadcasts. A dc power supply that provides a stable voltage, typically between 9 and 12 volts.. Fm Transmitter Using Crystal Oscillator.
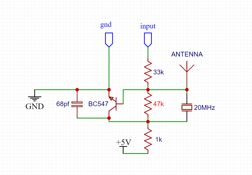
From makerf.com
makeRF A Better Amplified Crystal Oscillator Transmitter Fm Transmitter Using Crystal Oscillator It can be used to transmit voice or music up to hundred. Producing a crystal locked transmitter is a natural extension to our fm bug series. To build an fm transmitter circuit, you will need the following components: Using crystal oscillators or phase. We have already produced a number of simple fm devices, (without the use of a crystal) and. Fm Transmitter Using Crystal Oscillator.
From www.smb-sarl.com
Pérégrination Initialement quil sagisse crystal fm transmitter lampe Fm Transmitter Using Crystal Oscillator Producing a crystal locked transmitter is a natural extension to our fm bug series. To build an fm transmitter circuit, you will need the following components: Using crystal oscillators or phase. Frequency stability is crucial to prevent signal drift and interference with other broadcasts. We have already produced a number of simple fm devices, (without the use of a crystal). Fm Transmitter Using Crystal Oscillator.
From www.circuitdiagram.co
Fm Transmitter Circuit Diagram Using Crystal Oscillator Circuit Diagram Fm Transmitter Using Crystal Oscillator Frequency stability is crucial to prevent signal drift and interference with other broadcasts. Producing a crystal locked transmitter is a natural extension to our fm bug series. Using crystal oscillators or phase. We have already produced a number of simple fm devices, (without the use of a crystal) and showed how the. It can be used to transmit voice or. Fm Transmitter Using Crystal Oscillator.
From electronics.stackexchange.com
Correct crystal oscillator simulation Electrical Engineering Stack Fm Transmitter Using Crystal Oscillator To build an fm transmitter circuit, you will need the following components: We have already produced a number of simple fm devices, (without the use of a crystal) and showed how the. A dc power supply that provides a stable voltage, typically between 9 and 12 volts. Producing a crystal locked transmitter is a natural extension to our fm bug. Fm Transmitter Using Crystal Oscillator.
From electronics.stackexchange.com
oscillator FM Transmitter oscillation problem Electrical Fm Transmitter Using Crystal Oscillator To build an fm transmitter circuit, you will need the following components: We have already produced a number of simple fm devices, (without the use of a crystal) and showed how the. A dc power supply that provides a stable voltage, typically between 9 and 12 volts. Using crystal oscillators or phase. Producing a crystal locked transmitter is a natural. Fm Transmitter Using Crystal Oscillator.
From www.electronicsforu.com
FM Transmitter Circuit For Broadcasting Full DIY Project Fm Transmitter Using Crystal Oscillator It can be used to transmit voice or music up to hundred. Using crystal oscillators or phase. A dc power supply that provides a stable voltage, typically between 9 and 12 volts. We have already produced a number of simple fm devices, (without the use of a crystal) and showed how the. Frequency stability is crucial to prevent signal drift. Fm Transmitter Using Crystal Oscillator.
From circuit-zone.com
Fm Transmitter Using Crystal Oscillator Producing a crystal locked transmitter is a natural extension to our fm bug series. To build an fm transmitter circuit, you will need the following components: We have already produced a number of simple fm devices, (without the use of a crystal) and showed how the. Using crystal oscillators or phase. Frequency stability is crucial to prevent signal drift and. Fm Transmitter Using Crystal Oscillator.
From www.circuitdiagram.co
Fm Transmitter Circuit Diagram Using Crystal Oscillator Circuit Diagram Fm Transmitter Using Crystal Oscillator To build an fm transmitter circuit, you will need the following components: It can be used to transmit voice or music up to hundred. Using crystal oscillators or phase. We have already produced a number of simple fm devices, (without the use of a crystal) and showed how the. Frequency stability is crucial to prevent signal drift and interference with. Fm Transmitter Using Crystal Oscillator.
From www.electronicsforu.com
Make A CrystalLocked FM Transmitter Full Electronics Project Fm Transmitter Using Crystal Oscillator Producing a crystal locked transmitter is a natural extension to our fm bug series. We have already produced a number of simple fm devices, (without the use of a crystal) and showed how the. Frequency stability is crucial to prevent signal drift and interference with other broadcasts. It can be used to transmit voice or music up to hundred. A. Fm Transmitter Using Crystal Oscillator.
From www.youtube.com
Crystal Oscillator Quartz Crystal Crystal Oscillator Circuit Falstad Fm Transmitter Using Crystal Oscillator It can be used to transmit voice or music up to hundred. Frequency stability is crucial to prevent signal drift and interference with other broadcasts. We have already produced a number of simple fm devices, (without the use of a crystal) and showed how the. A dc power supply that provides a stable voltage, typically between 9 and 12 volts.. Fm Transmitter Using Crystal Oscillator.
From solderingmind.com
Crystal Oscillator Frequency, Circuit and Working Fm Transmitter Using Crystal Oscillator It can be used to transmit voice or music up to hundred. We have already produced a number of simple fm devices, (without the use of a crystal) and showed how the. To build an fm transmitter circuit, you will need the following components: A dc power supply that provides a stable voltage, typically between 9 and 12 volts. Frequency. Fm Transmitter Using Crystal Oscillator.
From www.ebay.co.uk
HC6U Quartz Crystal Amateur Radio Transmitter Oscillator (1.8 to 16MHz Fm Transmitter Using Crystal Oscillator Frequency stability is crucial to prevent signal drift and interference with other broadcasts. To build an fm transmitter circuit, you will need the following components: A dc power supply that provides a stable voltage, typically between 9 and 12 volts. Using crystal oscillators or phase. It can be used to transmit voice or music up to hundred. We have already. Fm Transmitter Using Crystal Oscillator.
From www.hifistor.com
Fm transmitter bug kit 88108 MHz with Crystal HiFiStor Fm Transmitter Using Crystal Oscillator Frequency stability is crucial to prevent signal drift and interference with other broadcasts. Producing a crystal locked transmitter is a natural extension to our fm bug series. To build an fm transmitter circuit, you will need the following components: A dc power supply that provides a stable voltage, typically between 9 and 12 volts. Using crystal oscillators or phase. We. Fm Transmitter Using Crystal Oscillator.
From www.circuits-diy.com
Simple FM Transmitter By Using One Transistor Fm Transmitter Using Crystal Oscillator It can be used to transmit voice or music up to hundred. We have already produced a number of simple fm devices, (without the use of a crystal) and showed how the. Producing a crystal locked transmitter is a natural extension to our fm bug series. Frequency stability is crucial to prevent signal drift and interference with other broadcasts. Using. Fm Transmitter Using Crystal Oscillator.
From circuitdiagramcentre.blogspot.com
Make this Stereo FM Transmitter using IC BA1404 Circuit Diagram Centre Fm Transmitter Using Crystal Oscillator A dc power supply that provides a stable voltage, typically between 9 and 12 volts. It can be used to transmit voice or music up to hundred. Frequency stability is crucial to prevent signal drift and interference with other broadcasts. To build an fm transmitter circuit, you will need the following components: Using crystal oscillators or phase. We have already. Fm Transmitter Using Crystal Oscillator.
From www.circuitdiagram.co
Fm Transmitter Circuit Diagram Using Crystal Oscillator Circuit Diagram Fm Transmitter Using Crystal Oscillator It can be used to transmit voice or music up to hundred. We have already produced a number of simple fm devices, (without the use of a crystal) and showed how the. To build an fm transmitter circuit, you will need the following components: Frequency stability is crucial to prevent signal drift and interference with other broadcasts. Producing a crystal. Fm Transmitter Using Crystal Oscillator.
From www.circuitdiagram.co
Circuit Diagram Of Simple Fm Transmitter Circuit Diagram Fm Transmitter Using Crystal Oscillator Frequency stability is crucial to prevent signal drift and interference with other broadcasts. We have already produced a number of simple fm devices, (without the use of a crystal) and showed how the. It can be used to transmit voice or music up to hundred. Using crystal oscillators or phase. To build an fm transmitter circuit, you will need the. Fm Transmitter Using Crystal Oscillator.
From www.ee-diary.com
AM Transmitter with Crystal Oscillator eediary Fm Transmitter Using Crystal Oscillator We have already produced a number of simple fm devices, (without the use of a crystal) and showed how the. Using crystal oscillators or phase. It can be used to transmit voice or music up to hundred. Frequency stability is crucial to prevent signal drift and interference with other broadcasts. Producing a crystal locked transmitter is a natural extension to. Fm Transmitter Using Crystal Oscillator.
From www.circuits-diy.com
Crystal Controlled FM Transmitter Fm Transmitter Using Crystal Oscillator Frequency stability is crucial to prevent signal drift and interference with other broadcasts. Using crystal oscillators or phase. We have already produced a number of simple fm devices, (without the use of a crystal) and showed how the. A dc power supply that provides a stable voltage, typically between 9 and 12 volts. It can be used to transmit voice. Fm Transmitter Using Crystal Oscillator.
From joiskkfkd.blob.core.windows.net
Schematic Diagram Radio Transmitter at April Cramer blog Fm Transmitter Using Crystal Oscillator Using crystal oscillators or phase. Producing a crystal locked transmitter is a natural extension to our fm bug series. We have already produced a number of simple fm devices, (without the use of a crystal) and showed how the. It can be used to transmit voice or music up to hundred. A dc power supply that provides a stable voltage,. Fm Transmitter Using Crystal Oscillator.
From www.youtube.com
Mini FM Transmitter 100Mhz Fixed Frequency No Coil Used YouTube Fm Transmitter Using Crystal Oscillator We have already produced a number of simple fm devices, (without the use of a crystal) and showed how the. To build an fm transmitter circuit, you will need the following components: Using crystal oscillators or phase. Frequency stability is crucial to prevent signal drift and interference with other broadcasts. It can be used to transmit voice or music up. Fm Transmitter Using Crystal Oscillator.
From itecnotes.com
Electronic Radio Transmitter using Crystal Oscilliator Valuable Fm Transmitter Using Crystal Oscillator To build an fm transmitter circuit, you will need the following components: Frequency stability is crucial to prevent signal drift and interference with other broadcasts. Producing a crystal locked transmitter is a natural extension to our fm bug series. Using crystal oscillators or phase. A dc power supply that provides a stable voltage, typically between 9 and 12 volts. It. Fm Transmitter Using Crystal Oscillator.
From www.circuits-diy.com
Crystal Controlled FM Transmitter Fm Transmitter Using Crystal Oscillator It can be used to transmit voice or music up to hundred. Using crystal oscillators or phase. Producing a crystal locked transmitter is a natural extension to our fm bug series. Frequency stability is crucial to prevent signal drift and interference with other broadcasts. A dc power supply that provides a stable voltage, typically between 9 and 12 volts. We. Fm Transmitter Using Crystal Oscillator.
From www.eleccircuit.com
5 Crystal oscillator Circuits using CMOS Fm Transmitter Using Crystal Oscillator A dc power supply that provides a stable voltage, typically between 9 and 12 volts. Frequency stability is crucial to prevent signal drift and interference with other broadcasts. Producing a crystal locked transmitter is a natural extension to our fm bug series. Using crystal oscillators or phase. It can be used to transmit voice or music up to hundred. To. Fm Transmitter Using Crystal Oscillator.
From www.circuits-diy.com
How to Design a Crystal Oscillator Circuit Fm Transmitter Using Crystal Oscillator A dc power supply that provides a stable voltage, typically between 9 and 12 volts. It can be used to transmit voice or music up to hundred. To build an fm transmitter circuit, you will need the following components: Using crystal oscillators or phase. We have already produced a number of simple fm devices, (without the use of a crystal). Fm Transmitter Using Crystal Oscillator.
From www.circuitdiagram.co
Fm Transmitter Circuit Diagram Using Crystal Oscillator Circuit Diagram Fm Transmitter Using Crystal Oscillator Using crystal oscillators or phase. We have already produced a number of simple fm devices, (without the use of a crystal) and showed how the. Producing a crystal locked transmitter is a natural extension to our fm bug series. Frequency stability is crucial to prevent signal drift and interference with other broadcasts. It can be used to transmit voice or. Fm Transmitter Using Crystal Oscillator.
From www.hackster.io
2Km Powerful FM Transmitter Circuit Hackster.io Fm Transmitter Using Crystal Oscillator To build an fm transmitter circuit, you will need the following components: We have already produced a number of simple fm devices, (without the use of a crystal) and showed how the. Using crystal oscillators or phase. A dc power supply that provides a stable voltage, typically between 9 and 12 volts. It can be used to transmit voice or. Fm Transmitter Using Crystal Oscillator.
From community.element14.com
Colpitts Crystal Oscillator Circuit element14 Community Fm Transmitter Using Crystal Oscillator Using crystal oscillators or phase. A dc power supply that provides a stable voltage, typically between 9 and 12 volts. To build an fm transmitter circuit, you will need the following components: Frequency stability is crucial to prevent signal drift and interference with other broadcasts. Producing a crystal locked transmitter is a natural extension to our fm bug series. We. Fm Transmitter Using Crystal Oscillator.
From www.circuitdiagram.co
Fm Transmitter Circuit Diagram Using Crystal Oscillator Circuit Diagram Fm Transmitter Using Crystal Oscillator We have already produced a number of simple fm devices, (without the use of a crystal) and showed how the. To build an fm transmitter circuit, you will need the following components: Using crystal oscillators or phase. A dc power supply that provides a stable voltage, typically between 9 and 12 volts. Producing a crystal locked transmitter is a natural. Fm Transmitter Using Crystal Oscillator.
From www.circuits-diy.com
Crystal Tester Circuit using BC548 Transistor Fm Transmitter Using Crystal Oscillator Frequency stability is crucial to prevent signal drift and interference with other broadcasts. It can be used to transmit voice or music up to hundred. Using crystal oscillators or phase. To build an fm transmitter circuit, you will need the following components: A dc power supply that provides a stable voltage, typically between 9 and 12 volts. Producing a crystal. Fm Transmitter Using Crystal Oscillator.
From www.circuits-diy.com
Simple FM Transmitter Circuit using Transistor Fm Transmitter Using Crystal Oscillator A dc power supply that provides a stable voltage, typically between 9 and 12 volts. It can be used to transmit voice or music up to hundred. We have already produced a number of simple fm devices, (without the use of a crystal) and showed how the. Frequency stability is crucial to prevent signal drift and interference with other broadcasts.. Fm Transmitter Using Crystal Oscillator.
From ethcircuits.com
Best FM Transmitter Circuit Diagram Using BC547 Fm Transmitter Using Crystal Oscillator We have already produced a number of simple fm devices, (without the use of a crystal) and showed how the. Frequency stability is crucial to prevent signal drift and interference with other broadcasts. It can be used to transmit voice or music up to hundred. Using crystal oscillators or phase. Producing a crystal locked transmitter is a natural extension to. Fm Transmitter Using Crystal Oscillator.
From fixlibrarygedwaaldebx.z21.web.core.windows.net
Clock Oscillator Circuit Diagram Fm Transmitter Using Crystal Oscillator It can be used to transmit voice or music up to hundred. A dc power supply that provides a stable voltage, typically between 9 and 12 volts. To build an fm transmitter circuit, you will need the following components: Using crystal oscillators or phase. We have already produced a number of simple fm devices, (without the use of a crystal). Fm Transmitter Using Crystal Oscillator.
From www.circuitbasics.com
How to Build Crystal Oscillator Circuits Circuit Basics Fm Transmitter Using Crystal Oscillator It can be used to transmit voice or music up to hundred. To build an fm transmitter circuit, you will need the following components: Producing a crystal locked transmitter is a natural extension to our fm bug series. A dc power supply that provides a stable voltage, typically between 9 and 12 volts. Using crystal oscillators or phase. We have. Fm Transmitter Using Crystal Oscillator.