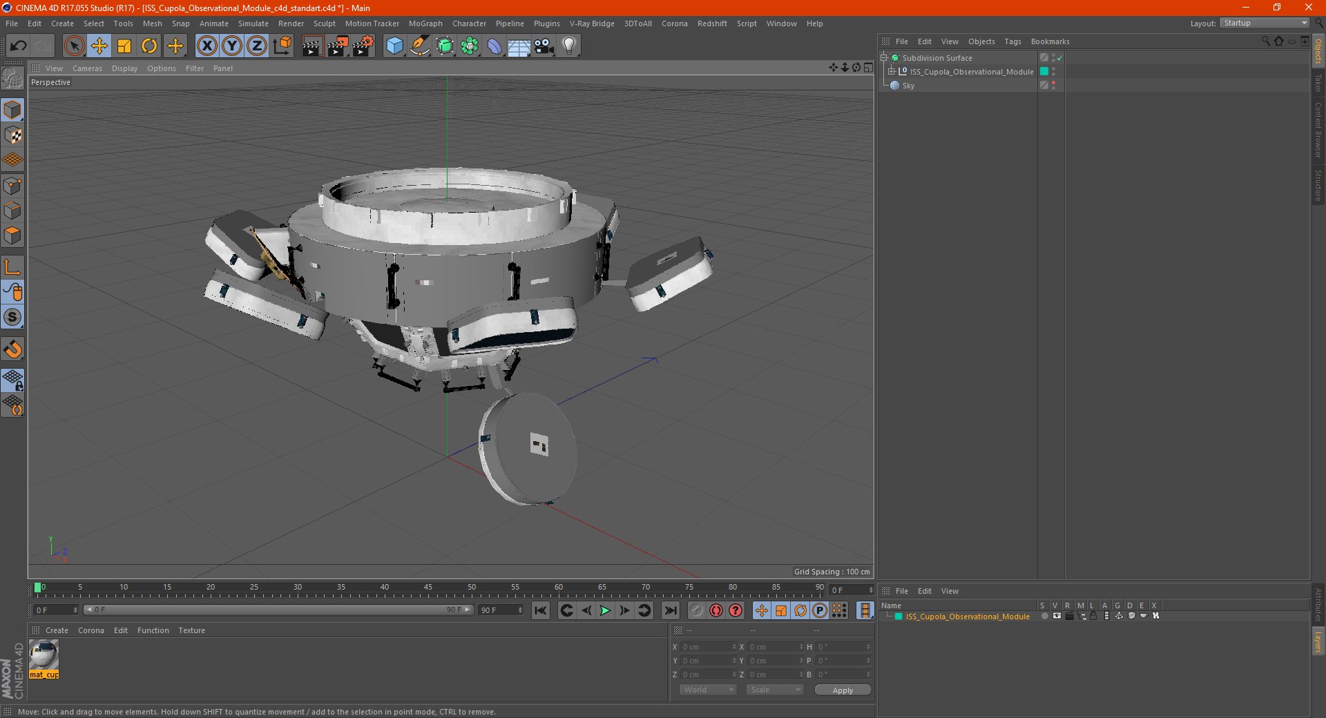
Cupola Observational Module . the cupola is a small module designed for the observation of operations outside the station such as robotic. the cupola observation module provides a pressurised observation and work area for the space station crew giving visibility to. the cupola (italian for dome) is an observatory module for the station. It has seven windows including an 80 cm.
from www.esa.int
the cupola is a small module designed for the observation of operations outside the station such as robotic. the cupola (italian for dome) is an observatory module for the station. It has seven windows including an 80 cm. the cupola observation module provides a pressurised observation and work area for the space station crew giving visibility to.
ESA Cupola, ISS Observation Module
Cupola Observational Module the cupola (italian for dome) is an observatory module for the station. the cupola (italian for dome) is an observatory module for the station. the cupola is a small module designed for the observation of operations outside the station such as robotic. It has seven windows including an 80 cm. the cupola observation module provides a pressurised observation and work area for the space station crew giving visibility to.
From www.esa.int
ESA A room with a view for the International Space Station Cupola Observational Module the cupola is a small module designed for the observation of operations outside the station such as robotic. the cupola observation module provides a pressurised observation and work area for the space station crew giving visibility to. It has seven windows including an 80 cm. the cupola (italian for dome) is an observatory module for the station. Cupola Observational Module.
From www.esa.int
ESA ESA transfer ownership of Europeanbuilt ISS observation module Cupola Observational Module It has seven windows including an 80 cm. the cupola is a small module designed for the observation of operations outside the station such as robotic. the cupola (italian for dome) is an observatory module for the station. the cupola observation module provides a pressurised observation and work area for the space station crew giving visibility to. Cupola Observational Module.
From www.turbosquid.com
Iss Cupola Observational Module Model TurboSquid 1624477 Cupola Observational Module the cupola is a small module designed for the observation of operations outside the station such as robotic. the cupola observation module provides a pressurised observation and work area for the space station crew giving visibility to. It has seven windows including an 80 cm. the cupola (italian for dome) is an observatory module for the station. Cupola Observational Module.
From en.wikipedia.org
Cupola (ISS module) Wikipedia Cupola Observational Module It has seven windows including an 80 cm. the cupola (italian for dome) is an observatory module for the station. the cupola observation module provides a pressurised observation and work area for the space station crew giving visibility to. the cupola is a small module designed for the observation of operations outside the station such as robotic. Cupola Observational Module.
From free3d.com
ISS Cupola Observational Module 3D Model 129 .3ds .blend .c4d .fbx Cupola Observational Module the cupola is a small module designed for the observation of operations outside the station such as robotic. the cupola (italian for dome) is an observatory module for the station. It has seven windows including an 80 cm. the cupola observation module provides a pressurised observation and work area for the space station crew giving visibility to. Cupola Observational Module.
From www.free3d.com
ISS Cupola Observational Module 3D Model 129 .3ds .blend .c4d .fbx Cupola Observational Module the cupola (italian for dome) is an observatory module for the station. It has seven windows including an 80 cm. the cupola observation module provides a pressurised observation and work area for the space station crew giving visibility to. the cupola is a small module designed for the observation of operations outside the station such as robotic. Cupola Observational Module.
From www.turbosquid.com
Iss cupola observational module model TurboSquid 1624477 Cupola Observational Module It has seven windows including an 80 cm. the cupola is a small module designed for the observation of operations outside the station such as robotic. the cupola observation module provides a pressurised observation and work area for the space station crew giving visibility to. the cupola (italian for dome) is an observatory module for the station. Cupola Observational Module.
From www.turbosquid.com
Iss cupola observational module model TurboSquid 1624477 Cupola Observational Module the cupola observation module provides a pressurised observation and work area for the space station crew giving visibility to. It has seven windows including an 80 cm. the cupola (italian for dome) is an observatory module for the station. the cupola is a small module designed for the observation of operations outside the station such as robotic. Cupola Observational Module.
From www.turbosquid.com
Iss cupola observational module model TurboSquid 1624477 Cupola Observational Module the cupola is a small module designed for the observation of operations outside the station such as robotic. the cupola (italian for dome) is an observatory module for the station. It has seven windows including an 80 cm. the cupola observation module provides a pressurised observation and work area for the space station crew giving visibility to. Cupola Observational Module.
From www.turbosquid.com
Iss cupola observational module model TurboSquid 1624477 Cupola Observational Module the cupola observation module provides a pressurised observation and work area for the space station crew giving visibility to. It has seven windows including an 80 cm. the cupola is a small module designed for the observation of operations outside the station such as robotic. the cupola (italian for dome) is an observatory module for the station. Cupola Observational Module.
From fineartamerica.com
Cupola Observational Module Digital Art by Ezra Fine Art America Cupola Observational Module the cupola observation module provides a pressurised observation and work area for the space station crew giving visibility to. the cupola is a small module designed for the observation of operations outside the station such as robotic. It has seven windows including an 80 cm. the cupola (italian for dome) is an observatory module for the station. Cupola Observational Module.
From www.turbosquid.com
Iss cupola observational module model TurboSquid 1624477 Cupola Observational Module the cupola observation module provides a pressurised observation and work area for the space station crew giving visibility to. the cupola (italian for dome) is an observatory module for the station. It has seven windows including an 80 cm. the cupola is a small module designed for the observation of operations outside the station such as robotic. Cupola Observational Module.
From www.free3d.com
ISS Cupola Observational Module 3D Model 129 .3ds .blend .c4d .fbx Cupola Observational Module the cupola (italian for dome) is an observatory module for the station. the cupola observation module provides a pressurised observation and work area for the space station crew giving visibility to. the cupola is a small module designed for the observation of operations outside the station such as robotic. It has seven windows including an 80 cm. Cupola Observational Module.
From www.spacecampturkey.com
CUPOLA Observation Module Space Camp Türkiye Summer and Winter Cupola Observational Module It has seven windows including an 80 cm. the cupola (italian for dome) is an observatory module for the station. the cupola observation module provides a pressurised observation and work area for the space station crew giving visibility to. the cupola is a small module designed for the observation of operations outside the station such as robotic. Cupola Observational Module.
From www.esa.int
ESA Cupola, ISS Observation Module Cupola Observational Module the cupola (italian for dome) is an observatory module for the station. It has seven windows including an 80 cm. the cupola observation module provides a pressurised observation and work area for the space station crew giving visibility to. the cupola is a small module designed for the observation of operations outside the station such as robotic. Cupola Observational Module.
From www.turbosquid.com
Iss cupola observational module model TurboSquid 1624477 Cupola Observational Module the cupola observation module provides a pressurised observation and work area for the space station crew giving visibility to. the cupola (italian for dome) is an observatory module for the station. the cupola is a small module designed for the observation of operations outside the station such as robotic. It has seven windows including an 80 cm. Cupola Observational Module.
From www.turbosquid.com
Iss cupola observational module model TurboSquid 1624477 Cupola Observational Module the cupola observation module provides a pressurised observation and work area for the space station crew giving visibility to. It has seven windows including an 80 cm. the cupola is a small module designed for the observation of operations outside the station such as robotic. the cupola (italian for dome) is an observatory module for the station. Cupola Observational Module.
From www.turbosquid.com
Iss cupola observational module model TurboSquid 1624477 Cupola Observational Module the cupola (italian for dome) is an observatory module for the station. the cupola is a small module designed for the observation of operations outside the station such as robotic. It has seven windows including an 80 cm. the cupola observation module provides a pressurised observation and work area for the space station crew giving visibility to. Cupola Observational Module.
From www.turbosquid.com
Iss cupola observational module model TurboSquid 1624477 Cupola Observational Module the cupola (italian for dome) is an observatory module for the station. the cupola is a small module designed for the observation of operations outside the station such as robotic. the cupola observation module provides a pressurised observation and work area for the space station crew giving visibility to. It has seven windows including an 80 cm. Cupola Observational Module.
From www.esa.int
ESA Cupola Cupola Observational Module the cupola (italian for dome) is an observatory module for the station. the cupola is a small module designed for the observation of operations outside the station such as robotic. It has seven windows including an 80 cm. the cupola observation module provides a pressurised observation and work area for the space station crew giving visibility to. Cupola Observational Module.
From free3d.com
ISS Cupola Observational Module 3D Model 129 .3ds .blend .c4d .fbx Cupola Observational Module the cupola (italian for dome) is an observatory module for the station. the cupola observation module provides a pressurised observation and work area for the space station crew giving visibility to. It has seven windows including an 80 cm. the cupola is a small module designed for the observation of operations outside the station such as robotic. Cupola Observational Module.
From www.hindustantimes.com
Now, navigate through International Space Station on Google Maps tech Cupola Observational Module It has seven windows including an 80 cm. the cupola (italian for dome) is an observatory module for the station. the cupola is a small module designed for the observation of operations outside the station such as robotic. the cupola observation module provides a pressurised observation and work area for the space station crew giving visibility to. Cupola Observational Module.
From www.esa.int
Space in Images 2002 02 Cupola observation module artist's view Cupola Observational Module the cupola observation module provides a pressurised observation and work area for the space station crew giving visibility to. It has seven windows including an 80 cm. the cupola is a small module designed for the observation of operations outside the station such as robotic. the cupola (italian for dome) is an observatory module for the station. Cupola Observational Module.
From www.turbosquid.com
Iss cupola observational module model TurboSquid 1624477 Cupola Observational Module the cupola is a small module designed for the observation of operations outside the station such as robotic. the cupola (italian for dome) is an observatory module for the station. It has seven windows including an 80 cm. the cupola observation module provides a pressurised observation and work area for the space station crew giving visibility to. Cupola Observational Module.
From www.turbosquid.com
Iss cupola observational module model TurboSquid 1624477 Cupola Observational Module the cupola (italian for dome) is an observatory module for the station. the cupola observation module provides a pressurised observation and work area for the space station crew giving visibility to. It has seven windows including an 80 cm. the cupola is a small module designed for the observation of operations outside the station such as robotic. Cupola Observational Module.
From www.turbosquid.com
Iss cupola observational module model TurboSquid 1624477 Cupola Observational Module the cupola (italian for dome) is an observatory module for the station. the cupola is a small module designed for the observation of operations outside the station such as robotic. It has seven windows including an 80 cm. the cupola observation module provides a pressurised observation and work area for the space station crew giving visibility to. Cupola Observational Module.
From www.turbosquid.com
Iss cupola observational module model TurboSquid 1624477 Cupola Observational Module It has seven windows including an 80 cm. the cupola is a small module designed for the observation of operations outside the station such as robotic. the cupola (italian for dome) is an observatory module for the station. the cupola observation module provides a pressurised observation and work area for the space station crew giving visibility to. Cupola Observational Module.
From www.esa.int
ESA Cupola, ISS Observation Module Cupola Observational Module the cupola (italian for dome) is an observatory module for the station. It has seven windows including an 80 cm. the cupola observation module provides a pressurised observation and work area for the space station crew giving visibility to. the cupola is a small module designed for the observation of operations outside the station such as robotic. Cupola Observational Module.
From www.turbosquid.com
Iss cupola observational module model TurboSquid 1624477 Cupola Observational Module the cupola is a small module designed for the observation of operations outside the station such as robotic. the cupola (italian for dome) is an observatory module for the station. It has seven windows including an 80 cm. the cupola observation module provides a pressurised observation and work area for the space station crew giving visibility to. Cupola Observational Module.
From www.turbosquid.com
Iss cupola observational module model TurboSquid 1624477 Cupola Observational Module It has seven windows including an 80 cm. the cupola is a small module designed for the observation of operations outside the station such as robotic. the cupola observation module provides a pressurised observation and work area for the space station crew giving visibility to. the cupola (italian for dome) is an observatory module for the station. Cupola Observational Module.
From www.turbosquid.com
Iss cupola observational module model TurboSquid 1624477 Cupola Observational Module the cupola (italian for dome) is an observatory module for the station. It has seven windows including an 80 cm. the cupola observation module provides a pressurised observation and work area for the space station crew giving visibility to. the cupola is a small module designed for the observation of operations outside the station such as robotic. Cupola Observational Module.
From www.turbosquid.com
Iss cupola observational module model TurboSquid 1624477 Cupola Observational Module the cupola is a small module designed for the observation of operations outside the station such as robotic. the cupola (italian for dome) is an observatory module for the station. It has seven windows including an 80 cm. the cupola observation module provides a pressurised observation and work area for the space station crew giving visibility to. Cupola Observational Module.
From www.esa.int
A room with a view for the International Space Station Completion of Cupola Observational Module the cupola is a small module designed for the observation of operations outside the station such as robotic. the cupola observation module provides a pressurised observation and work area for the space station crew giving visibility to. It has seven windows including an 80 cm. the cupola (italian for dome) is an observatory module for the station. Cupola Observational Module.
From www.turbosquid.com
Iss cupola observational module model TurboSquid 1624477 Cupola Observational Module the cupola (italian for dome) is an observatory module for the station. the cupola is a small module designed for the observation of operations outside the station such as robotic. It has seven windows including an 80 cm. the cupola observation module provides a pressurised observation and work area for the space station crew giving visibility to. Cupola Observational Module.
From www.turbosquid.com
Iss cupola observational module model TurboSquid 1624477 Cupola Observational Module the cupola (italian for dome) is an observatory module for the station. the cupola is a small module designed for the observation of operations outside the station such as robotic. the cupola observation module provides a pressurised observation and work area for the space station crew giving visibility to. It has seven windows including an 80 cm. Cupola Observational Module.