Logic Probe Schematic . Logic probe circuit schematic diagram. No need to wire up leds to. This simple logic probe has both leds on with no signal at the input but due to the nor gates connected to the probe, indicates correctly when a high or low. While you can purchase a commercial logic probe, building your own is a great way to save money and gain a deeper. The logic probe has two or three coloured led indicators near the probe tip, so. A basic probe is what i was needing, nothing fancy. How is a logic probe better than a multimeter? I needed a simple logic probe to aid in troubleshooting some of the circuits i build, so i decided to simply make one. Here's the components needed to build the logic probe shown in the bill of materials (bom) picture. The logic probe that we’ll be constructing consists of four separate logic probe circuits combined into a single circuit that. A schematic search on the internet yields all sorts of designs.
from www.elektronikahendry.com
Logic probe circuit schematic diagram. Here's the components needed to build the logic probe shown in the bill of materials (bom) picture. I needed a simple logic probe to aid in troubleshooting some of the circuits i build, so i decided to simply make one. No need to wire up leds to. While you can purchase a commercial logic probe, building your own is a great way to save money and gain a deeper. This simple logic probe has both leds on with no signal at the input but due to the nor gates connected to the probe, indicates correctly when a high or low. A schematic search on the internet yields all sorts of designs. How is a logic probe better than a multimeter? A basic probe is what i was needing, nothing fancy. The logic probe has two or three coloured led indicators near the probe tip, so.
CARA MEMBUAT SENDIRI LOGIC PROBE DIGITAL ELEKTRONIKA HENDRY
Logic Probe Schematic Here's the components needed to build the logic probe shown in the bill of materials (bom) picture. The logic probe that we’ll be constructing consists of four separate logic probe circuits combined into a single circuit that. While you can purchase a commercial logic probe, building your own is a great way to save money and gain a deeper. A schematic search on the internet yields all sorts of designs. I needed a simple logic probe to aid in troubleshooting some of the circuits i build, so i decided to simply make one. Here's the components needed to build the logic probe shown in the bill of materials (bom) picture. No need to wire up leds to. A basic probe is what i was needing, nothing fancy. The logic probe has two or three coloured led indicators near the probe tip, so. This simple logic probe has both leds on with no signal at the input but due to the nor gates connected to the probe, indicates correctly when a high or low. How is a logic probe better than a multimeter? Logic probe circuit schematic diagram.
From www.homemade-circuits.com
4 Useful Logic Probe Circuits Explored Homemade Circuit Projects Logic Probe Schematic Logic probe circuit schematic diagram. A basic probe is what i was needing, nothing fancy. This simple logic probe has both leds on with no signal at the input but due to the nor gates connected to the probe, indicates correctly when a high or low. I needed a simple logic probe to aid in troubleshooting some of the circuits. Logic Probe Schematic.
From forum.allaboutcircuits.com
Circuit Diagram Logic Probe All About Circuits Logic Probe Schematic No need to wire up leds to. A basic probe is what i was needing, nothing fancy. Here's the components needed to build the logic probe shown in the bill of materials (bom) picture. While you can purchase a commercial logic probe, building your own is a great way to save money and gain a deeper. A schematic search on. Logic Probe Schematic.
From diagramdiagramlana.z21.web.core.windows.net
Logic Probe Circuit Diagram Logic Probe Schematic I needed a simple logic probe to aid in troubleshooting some of the circuits i build, so i decided to simply make one. The logic probe that we’ll be constructing consists of four separate logic probe circuits combined into a single circuit that. Here's the components needed to build the logic probe shown in the bill of materials (bom) picture.. Logic Probe Schematic.
From enginediagramdavis.z5.web.core.windows.net
Diy Logic Probe Circuit Diagram Logic Probe Schematic I needed a simple logic probe to aid in troubleshooting some of the circuits i build, so i decided to simply make one. Here's the components needed to build the logic probe shown in the bill of materials (bom) picture. A basic probe is what i was needing, nothing fancy. No need to wire up leds to. This simple logic. Logic Probe Schematic.
From embedded-lab.com
Digital logic probe for troubleshooting TTL and CMOS circuits Logic Probe Schematic A basic probe is what i was needing, nothing fancy. Logic probe circuit schematic diagram. The logic probe has two or three coloured led indicators near the probe tip, so. How is a logic probe better than a multimeter? A schematic search on the internet yields all sorts of designs. I needed a simple logic probe to aid in troubleshooting. Logic Probe Schematic.
From www.wellpcb.com
DIY Logic Probe Step by Step Guide Logic Probe Schematic Logic probe circuit schematic diagram. No need to wire up leds to. The logic probe that we’ll be constructing consists of four separate logic probe circuits combined into a single circuit that. While you can purchase a commercial logic probe, building your own is a great way to save money and gain a deeper. How is a logic probe better. Logic Probe Schematic.
From www.hackster.io
The Ultimate Logic Probe Hackster.io Logic Probe Schematic The logic probe has two or three coloured led indicators near the probe tip, so. The logic probe that we’ll be constructing consists of four separate logic probe circuits combined into a single circuit that. A schematic search on the internet yields all sorts of designs. Here's the components needed to build the logic probe shown in the bill of. Logic Probe Schematic.
From www.wellpcb.com
DIY Logic Probe Step by Step Guide Logic Probe Schematic No need to wire up leds to. Logic probe circuit schematic diagram. A schematic search on the internet yields all sorts of designs. A basic probe is what i was needing, nothing fancy. The logic probe that we’ll be constructing consists of four separate logic probe circuits combined into a single circuit that. This simple logic probe has both leds. Logic Probe Schematic.
From www.open-electronics.org
Build a logic Probe TTL / CMOS Open Electronics Open Electronics Logic Probe Schematic While you can purchase a commercial logic probe, building your own is a great way to save money and gain a deeper. I needed a simple logic probe to aid in troubleshooting some of the circuits i build, so i decided to simply make one. How is a logic probe better than a multimeter? This simple logic probe has both. Logic Probe Schematic.
From www.instructables.com
Logic Probe Kit 6 Steps Instructables Logic Probe Schematic A schematic search on the internet yields all sorts of designs. I needed a simple logic probe to aid in troubleshooting some of the circuits i build, so i decided to simply make one. The logic probe has two or three coloured led indicators near the probe tip, so. How is a logic probe better than a multimeter? Here's the. Logic Probe Schematic.
From www.circuitdiagram.co
Logic Probe Schematic Diagram Circuit Diagram Logic Probe Schematic A schematic search on the internet yields all sorts of designs. How is a logic probe better than a multimeter? Logic probe circuit schematic diagram. I needed a simple logic probe to aid in troubleshooting some of the circuits i build, so i decided to simply make one. Here's the components needed to build the logic probe shown in the. Logic Probe Schematic.
From www.scribd.com
Simple Logic Probe Logic Gate Electronic Circuits Logic Probe Schematic This simple logic probe has both leds on with no signal at the input but due to the nor gates connected to the probe, indicates correctly when a high or low. A schematic search on the internet yields all sorts of designs. A basic probe is what i was needing, nothing fancy. Logic probe circuit schematic diagram. The logic probe. Logic Probe Schematic.
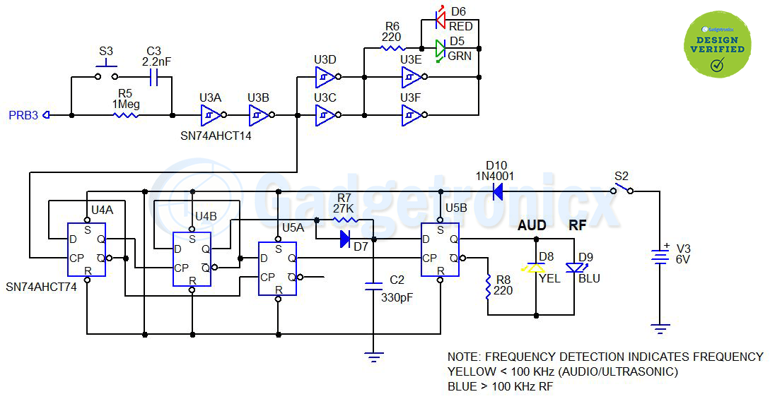
From www.gadgetronicx.com
Logic probe with Frequency range indicator Gadgetronicx Logic Probe Schematic While you can purchase a commercial logic probe, building your own is a great way to save money and gain a deeper. No need to wire up leds to. This simple logic probe has both leds on with no signal at the input but due to the nor gates connected to the probe, indicates correctly when a high or low.. Logic Probe Schematic.
From www.scribd.com
Logic Probe Schematic PDF Chess Electricity Logic Probe Schematic A basic probe is what i was needing, nothing fancy. The logic probe has two or three coloured led indicators near the probe tip, so. I needed a simple logic probe to aid in troubleshooting some of the circuits i build, so i decided to simply make one. Logic probe circuit schematic diagram. How is a logic probe better than. Logic Probe Schematic.
From electricalworkbook.com
What is Logic Probe? Working & Block Diagram ElectricalWorkbook Logic Probe Schematic I needed a simple logic probe to aid in troubleshooting some of the circuits i build, so i decided to simply make one. How is a logic probe better than a multimeter? A basic probe is what i was needing, nothing fancy. The logic probe has two or three coloured led indicators near the probe tip, so. While you can. Logic Probe Schematic.
From saaqibs.blogspot.mx
Cmos Universal Logic Probe Circuit Diagram Logic Probe Schematic Logic probe circuit schematic diagram. The logic probe has two or three coloured led indicators near the probe tip, so. Here's the components needed to build the logic probe shown in the bill of materials (bom) picture. A schematic search on the internet yields all sorts of designs. I needed a simple logic probe to aid in troubleshooting some of. Logic Probe Schematic.
From www.alexandrugroza.ro
Logic Probe Logic Probe Schematic While you can purchase a commercial logic probe, building your own is a great way to save money and gain a deeper. The logic probe has two or three coloured led indicators near the probe tip, so. The logic probe that we’ll be constructing consists of four separate logic probe circuits combined into a single circuit that. Here's the components. Logic Probe Schematic.
From www.allaboutcircuits.com
DIY Tools—Build Your Own Logic Probe Logic Probe Schematic The logic probe has two or three coloured led indicators near the probe tip, so. The logic probe that we’ll be constructing consists of four separate logic probe circuits combined into a single circuit that. I needed a simple logic probe to aid in troubleshooting some of the circuits i build, so i decided to simply make one. No need. Logic Probe Schematic.
From www.homemade-circuits.com
4 Useful Logic Probe Circuits Explored Homemade Circuit Projects Logic Probe Schematic This simple logic probe has both leds on with no signal at the input but due to the nor gates connected to the probe, indicates correctly when a high or low. A basic probe is what i was needing, nothing fancy. The logic probe that we’ll be constructing consists of four separate logic probe circuits combined into a single circuit. Logic Probe Schematic.
From www.elektronikahendry.com
CARA MEMBUAT SENDIRI LOGIC PROBE DIGITAL ELEKTRONIKA HENDRY Logic Probe Schematic No need to wire up leds to. How is a logic probe better than a multimeter? While you can purchase a commercial logic probe, building your own is a great way to save money and gain a deeper. A basic probe is what i was needing, nothing fancy. Here's the components needed to build the logic probe shown in the. Logic Probe Schematic.
From www.eleccircuit.com
6 Simple Logic Probe circuits ideas Logic Probe Schematic A schematic search on the internet yields all sorts of designs. Here's the components needed to build the logic probe shown in the bill of materials (bom) picture. The logic probe has two or three coloured led indicators near the probe tip, so. The logic probe that we’ll be constructing consists of four separate logic probe circuits combined into a. Logic Probe Schematic.
From learn.adafruit.com
Logic Probe Digital Circuits 2 Some Tools Adafruit Learning System Logic Probe Schematic Logic probe circuit schematic diagram. Here's the components needed to build the logic probe shown in the bill of materials (bom) picture. This simple logic probe has both leds on with no signal at the input but due to the nor gates connected to the probe, indicates correctly when a high or low. No need to wire up leds to.. Logic Probe Schematic.
From userfixfrey.z19.web.core.windows.net
Simple Logic Probe Circuit Diagram Logic Probe Schematic No need to wire up leds to. This simple logic probe has both leds on with no signal at the input but due to the nor gates connected to the probe, indicates correctly when a high or low. I needed a simple logic probe to aid in troubleshooting some of the circuits i build, so i decided to simply make. Logic Probe Schematic.
From www.instructables.com
Breadboard Logic Probe Instructables Logic Probe Schematic No need to wire up leds to. A schematic search on the internet yields all sorts of designs. Logic probe circuit schematic diagram. I needed a simple logic probe to aid in troubleshooting some of the circuits i build, so i decided to simply make one. The logic probe has two or three coloured led indicators near the probe tip,. Logic Probe Schematic.
From www.eleccircuit.com
6 Simple Logic Probe circuits ideas Logic Probe Schematic The logic probe that we’ll be constructing consists of four separate logic probe circuits combined into a single circuit that. No need to wire up leds to. A basic probe is what i was needing, nothing fancy. A schematic search on the internet yields all sorts of designs. Here's the components needed to build the logic probe shown in the. Logic Probe Schematic.
From www.circuitdiagram.co
logic probe circuit diagram Circuit Diagram Logic Probe Schematic Logic probe circuit schematic diagram. A basic probe is what i was needing, nothing fancy. The logic probe that we’ll be constructing consists of four separate logic probe circuits combined into a single circuit that. The logic probe has two or three coloured led indicators near the probe tip, so. How is a logic probe better than a multimeter? Here's. Logic Probe Schematic.
From www.youtube.com
Audible Logic Probe Easy + Schematic YouTube Logic Probe Schematic A basic probe is what i was needing, nothing fancy. While you can purchase a commercial logic probe, building your own is a great way to save money and gain a deeper. How is a logic probe better than a multimeter? Here's the components needed to build the logic probe shown in the bill of materials (bom) picture. The logic. Logic Probe Schematic.
From skema-elektro.blogspot.com
Logic Probe schematic diagrams, repair, design and electronics hobby Logic Probe Schematic A basic probe is what i was needing, nothing fancy. Logic probe circuit schematic diagram. How is a logic probe better than a multimeter? A schematic search on the internet yields all sorts of designs. No need to wire up leds to. I needed a simple logic probe to aid in troubleshooting some of the circuits i build, so i. Logic Probe Schematic.
From www.seekic.com
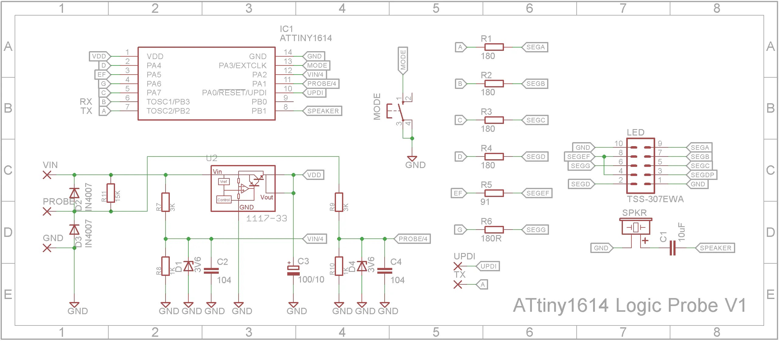
SIMPLE_LOGIC_PROBE_WITH_ALPHANUMERIC_DISPLAY Analog_Circuit Basic Logic Probe Schematic No need to wire up leds to. I needed a simple logic probe to aid in troubleshooting some of the circuits i build, so i decided to simply make one. The logic probe that we’ll be constructing consists of four separate logic probe circuits combined into a single circuit that. A schematic search on the internet yields all sorts of. Logic Probe Schematic.
From www.eleccircuit.com
6 Simple Logic Probe circuits ideas Logic Probe Schematic Here's the components needed to build the logic probe shown in the bill of materials (bom) picture. The logic probe has two or three coloured led indicators near the probe tip, so. No need to wire up leds to. A basic probe is what i was needing, nothing fancy. This simple logic probe has both leds on with no signal. Logic Probe Schematic.
From guidedatatravis.z13.web.core.windows.net
Simple Logic Probe Circuit Diagram Logic Probe Schematic While you can purchase a commercial logic probe, building your own is a great way to save money and gain a deeper. A schematic search on the internet yields all sorts of designs. Here's the components needed to build the logic probe shown in the bill of materials (bom) picture. A basic probe is what i was needing, nothing fancy.. Logic Probe Schematic.
From www.youtube.com
DIY Project How to make the simplest "Logic Probe" easily & cheap Logic Probe Schematic While you can purchase a commercial logic probe, building your own is a great way to save money and gain a deeper. The logic probe that we’ll be constructing consists of four separate logic probe circuits combined into a single circuit that. A basic probe is what i was needing, nothing fancy. How is a logic probe better than a. Logic Probe Schematic.
From www.learningelectronics.net
Logic Probe With Sound Circuit Diagram Logic Probe Schematic A basic probe is what i was needing, nothing fancy. How is a logic probe better than a multimeter? This simple logic probe has both leds on with no signal at the input but due to the nor gates connected to the probe, indicates correctly when a high or low. A schematic search on the internet yields all sorts of. Logic Probe Schematic.
From wireenginechambers.z19.web.core.windows.net
Logic Probe Circuit Diagram Logic Probe Schematic I needed a simple logic probe to aid in troubleshooting some of the circuits i build, so i decided to simply make one. A schematic search on the internet yields all sorts of designs. While you can purchase a commercial logic probe, building your own is a great way to save money and gain a deeper. How is a logic. Logic Probe Schematic.
From www.youtube.com
DIY LOGIC PROBE Schematic YouTube Logic Probe Schematic This simple logic probe has both leds on with no signal at the input but due to the nor gates connected to the probe, indicates correctly when a high or low. Logic probe circuit schematic diagram. While you can purchase a commercial logic probe, building your own is a great way to save money and gain a deeper. The logic. Logic Probe Schematic.