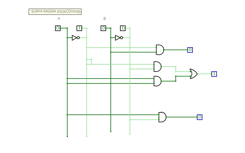
Design A 1 Bit Magnitude Comparator . It has variety of uses in the digital world. Let’s apply a shortcut to find the equations for each of the cases. Used to evaluate if two inputs a and b are equal. Digital magnitude comparators are used in micro controller and cpus for address comparing of data and register and other arithmetic operations. A comparator is a digital design which compares two inputs to determine whether they are equal or which one is greater than the other. It produces an output that indicates the relationship between the two input numbers. Have one output line that goes high or low based on. In other words, a 1. A comparator used to compare two bits is called a single bit comparator. It consists of two inputs each for two single bit numbers and three outputs to.
from schematicmodelers.z13.web.core.windows.net
In other words, a 1. It has variety of uses in the digital world. A comparator is a digital design which compares two inputs to determine whether they are equal or which one is greater than the other. Let’s apply a shortcut to find the equations for each of the cases. It produces an output that indicates the relationship between the two input numbers. Used to evaluate if two inputs a and b are equal. Digital magnitude comparators are used in micro controller and cpus for address comparing of data and register and other arithmetic operations. It consists of two inputs each for two single bit numbers and three outputs to. Have one output line that goes high or low based on. A comparator used to compare two bits is called a single bit comparator.
Design 1 Bit Comparator Using Logic Gates
Design A 1 Bit Magnitude Comparator In other words, a 1. It produces an output that indicates the relationship between the two input numbers. A comparator is a digital design which compares two inputs to determine whether they are equal or which one is greater than the other. It has variety of uses in the digital world. Used to evaluate if two inputs a and b are equal. A comparator used to compare two bits is called a single bit comparator. Let’s apply a shortcut to find the equations for each of the cases. Have one output line that goes high or low based on. Digital magnitude comparators are used in micro controller and cpus for address comparing of data and register and other arithmetic operations. In other words, a 1. It consists of two inputs each for two single bit numbers and three outputs to.
From www.electricaltechnology.org
Comparator and Digital Magnitude Comparator Combinational Circuits Design A 1 Bit Magnitude Comparator Digital magnitude comparators are used in micro controller and cpus for address comparing of data and register and other arithmetic operations. In other words, a 1. Used to evaluate if two inputs a and b are equal. It produces an output that indicates the relationship between the two input numbers. It has variety of uses in the digital world. Let’s. Design A 1 Bit Magnitude Comparator.
From www.coursehero.com
[Solved] Design a 3bit magnitude comparator using 1 bit magnitude Design A 1 Bit Magnitude Comparator In other words, a 1. Have one output line that goes high or low based on. Used to evaluate if two inputs a and b are equal. It consists of two inputs each for two single bit numbers and three outputs to. Digital magnitude comparators are used in micro controller and cpus for address comparing of data and register and. Design A 1 Bit Magnitude Comparator.
From www.circuitdiagram.co
1 Bit Comparator Circuit Diagram And Truth Table Circuit Diagram Design A 1 Bit Magnitude Comparator Used to evaluate if two inputs a and b are equal. Have one output line that goes high or low based on. A comparator is a digital design which compares two inputs to determine whether they are equal or which one is greater than the other. In other words, a 1. It consists of two inputs each for two single. Design A 1 Bit Magnitude Comparator.
From slideplayer.com
Comparators Combinational Design. ppt video online download Design A 1 Bit Magnitude Comparator In other words, a 1. Have one output line that goes high or low based on. Used to evaluate if two inputs a and b are equal. A comparator is a digital design which compares two inputs to determine whether they are equal or which one is greater than the other. It has variety of uses in the digital world.. Design A 1 Bit Magnitude Comparator.
From schematicdiagramsaenger.z13.web.core.windows.net
How To Make A Comparator Circuit Design A 1 Bit Magnitude Comparator It has variety of uses in the digital world. It produces an output that indicates the relationship between the two input numbers. It consists of two inputs each for two single bit numbers and three outputs to. Used to evaluate if two inputs a and b are equal. A comparator is a digital design which compares two inputs to determine. Design A 1 Bit Magnitude Comparator.
From www.researchgate.net
Simulation result of the 1bit magnitude comparator. Download Design A 1 Bit Magnitude Comparator It produces an output that indicates the relationship between the two input numbers. A comparator used to compare two bits is called a single bit comparator. Used to evaluate if two inputs a and b are equal. Let’s apply a shortcut to find the equations for each of the cases. A comparator is a digital design which compares two inputs. Design A 1 Bit Magnitude Comparator.
From guidewiringirene.z13.web.core.windows.net
1 Bit Magnitude Comparator Circuit Diagram Design A 1 Bit Magnitude Comparator A comparator is a digital design which compares two inputs to determine whether they are equal or which one is greater than the other. It consists of two inputs each for two single bit numbers and three outputs to. Have one output line that goes high or low based on. Let’s apply a shortcut to find the equations for each. Design A 1 Bit Magnitude Comparator.
From www.coursehero.com
[Solved] Design a 3bit magnitude comparator using 1 bit magnitude Design A 1 Bit Magnitude Comparator It produces an output that indicates the relationship between the two input numbers. Have one output line that goes high or low based on. Digital magnitude comparators are used in micro controller and cpus for address comparing of data and register and other arithmetic operations. A comparator is a digital design which compares two inputs to determine whether they are. Design A 1 Bit Magnitude Comparator.
From www.studypool.com
SOLUTION Magnitude comparator digital logic dld Studypool Design A 1 Bit Magnitude Comparator Digital magnitude comparators are used in micro controller and cpus for address comparing of data and register and other arithmetic operations. It produces an output that indicates the relationship between the two input numbers. A comparator used to compare two bits is called a single bit comparator. Used to evaluate if two inputs a and b are equal. Let’s apply. Design A 1 Bit Magnitude Comparator.
From www.multisim.com
1Bit Magnitude Comparator Bhavya Multisim Live Design A 1 Bit Magnitude Comparator It consists of two inputs each for two single bit numbers and three outputs to. A comparator used to compare two bits is called a single bit comparator. Digital magnitude comparators are used in micro controller and cpus for address comparing of data and register and other arithmetic operations. It produces an output that indicates the relationship between the two. Design A 1 Bit Magnitude Comparator.
From circuitdatablockboard.z21.web.core.windows.net
What Is A Comparator In Digital Electronics Design A 1 Bit Magnitude Comparator Digital magnitude comparators are used in micro controller and cpus for address comparing of data and register and other arithmetic operations. In other words, a 1. A comparator is a digital design which compares two inputs to determine whether they are equal or which one is greater than the other. Let’s apply a shortcut to find the equations for each. Design A 1 Bit Magnitude Comparator.
From circuitverse.org
CircuitVerse 1 bit magnitude comparator using basic gates Design A 1 Bit Magnitude Comparator It has variety of uses in the digital world. It produces an output that indicates the relationship between the two input numbers. A comparator is a digital design which compares two inputs to determine whether they are equal or which one is greater than the other. Used to evaluate if two inputs a and b are equal. Let’s apply a. Design A 1 Bit Magnitude Comparator.
From schematicmodelers.z13.web.core.windows.net
Design 1 Bit Comparator Using Logic Gates Design A 1 Bit Magnitude Comparator A comparator used to compare two bits is called a single bit comparator. It consists of two inputs each for two single bit numbers and three outputs to. In other words, a 1. It produces an output that indicates the relationship between the two input numbers. Let’s apply a shortcut to find the equations for each of the cases. Digital. Design A 1 Bit Magnitude Comparator.
From www.studypool.com
SOLUTION Design 1 bit magnitude comparator Studypool Design A 1 Bit Magnitude Comparator Used to evaluate if two inputs a and b are equal. Let’s apply a shortcut to find the equations for each of the cases. It has variety of uses in the digital world. A comparator is a digital design which compares two inputs to determine whether they are equal or which one is greater than the other. It consists of. Design A 1 Bit Magnitude Comparator.
From www.chegg.com
Solved A 1bit magnitude comparator has two 1bit inputs ( a Design A 1 Bit Magnitude Comparator Have one output line that goes high or low based on. A comparator used to compare two bits is called a single bit comparator. In other words, a 1. It produces an output that indicates the relationship between the two input numbers. Digital magnitude comparators are used in micro controller and cpus for address comparing of data and register and. Design A 1 Bit Magnitude Comparator.
From www.semanticscholar.org
Table 1 from 2Bit Magnitude Comparator Design Using Different Logic Design A 1 Bit Magnitude Comparator A comparator used to compare two bits is called a single bit comparator. Used to evaluate if two inputs a and b are equal. Let’s apply a shortcut to find the equations for each of the cases. Have one output line that goes high or low based on. It produces an output that indicates the relationship between the two input. Design A 1 Bit Magnitude Comparator.
From siliconvlsi.com
8 bit Magnitude Comparator Verilog Code Siliconvlsi Design A 1 Bit Magnitude Comparator In other words, a 1. A comparator is a digital design which compares two inputs to determine whether they are equal or which one is greater than the other. Digital magnitude comparators are used in micro controller and cpus for address comparing of data and register and other arithmetic operations. Used to evaluate if two inputs a and b are. Design A 1 Bit Magnitude Comparator.
From www.coursehero.com
[Solved] Design a 5bit magnitude comparator using 1 bit magnitude Design A 1 Bit Magnitude Comparator In other words, a 1. It has variety of uses in the digital world. Used to evaluate if two inputs a and b are equal. A comparator is a digital design which compares two inputs to determine whether they are equal or which one is greater than the other. It consists of two inputs each for two single bit numbers. Design A 1 Bit Magnitude Comparator.
From quizzschoolheadphone.z13.web.core.windows.net
Design 1 Bit Comparator Using Logic Gates Design A 1 Bit Magnitude Comparator It has variety of uses in the digital world. It consists of two inputs each for two single bit numbers and three outputs to. A comparator used to compare two bits is called a single bit comparator. Have one output line that goes high or low based on. Used to evaluate if two inputs a and b are equal. It. Design A 1 Bit Magnitude Comparator.
From www.electroniclinic.com
Basic comparator operations with circuit diagram examples Design A 1 Bit Magnitude Comparator In other words, a 1. Have one output line that goes high or low based on. Digital magnitude comparators are used in micro controller and cpus for address comparing of data and register and other arithmetic operations. It produces an output that indicates the relationship between the two input numbers. It has variety of uses in the digital world. A. Design A 1 Bit Magnitude Comparator.
From www.slideserve.com
PPT DIGITAL COMPARATORS PowerPoint Presentation, free download ID Design A 1 Bit Magnitude Comparator A comparator used to compare two bits is called a single bit comparator. Digital magnitude comparators are used in micro controller and cpus for address comparing of data and register and other arithmetic operations. A comparator is a digital design which compares two inputs to determine whether they are equal or which one is greater than the other. It consists. Design A 1 Bit Magnitude Comparator.
From www.chegg.com
Solved AB A Comparator for 1bit Numbers A B B AB Figure Design A 1 Bit Magnitude Comparator In other words, a 1. It produces an output that indicates the relationship between the two input numbers. A comparator used to compare two bits is called a single bit comparator. A comparator is a digital design which compares two inputs to determine whether they are equal or which one is greater than the other. It has variety of uses. Design A 1 Bit Magnitude Comparator.
From www.youtube.com
U2L3.1 1 Bit Magnitude Comparator magnitude Comparator design 1 Design A 1 Bit Magnitude Comparator Have one output line that goes high or low based on. Let’s apply a shortcut to find the equations for each of the cases. Digital magnitude comparators are used in micro controller and cpus for address comparing of data and register and other arithmetic operations. It consists of two inputs each for two single bit numbers and three outputs to.. Design A 1 Bit Magnitude Comparator.
From www.geeksforgeeks.org
Digital logic Magnitude Comparator Design A 1 Bit Magnitude Comparator Digital magnitude comparators are used in micro controller and cpus for address comparing of data and register and other arithmetic operations. In other words, a 1. Have one output line that goes high or low based on. Used to evaluate if two inputs a and b are equal. Let’s apply a shortcut to find the equations for each of the. Design A 1 Bit Magnitude Comparator.
From www.electronics-lab.com
Digital Comparator Design A 1 Bit Magnitude Comparator A comparator used to compare two bits is called a single bit comparator. It consists of two inputs each for two single bit numbers and three outputs to. A comparator is a digital design which compares two inputs to determine whether they are equal or which one is greater than the other. Let’s apply a shortcut to find the equations. Design A 1 Bit Magnitude Comparator.
From www.researchgate.net
(PDF) A DIGITAL 8BIT MAGNITUDE COMPARATOR USING 1BIT MAGNITUDE Design A 1 Bit Magnitude Comparator Digital magnitude comparators are used in micro controller and cpus for address comparing of data and register and other arithmetic operations. It consists of two inputs each for two single bit numbers and three outputs to. It has variety of uses in the digital world. A comparator is a digital design which compares two inputs to determine whether they are. Design A 1 Bit Magnitude Comparator.
From technobyte.org
Comparator Designing 1bit, 2bit and 4bit comparators using logic gates Design A 1 Bit Magnitude Comparator Have one output line that goes high or low based on. It has variety of uses in the digital world. Used to evaluate if two inputs a and b are equal. Let’s apply a shortcut to find the equations for each of the cases. It consists of two inputs each for two single bit numbers and three outputs to. Digital. Design A 1 Bit Magnitude Comparator.
From vlsiweb.com
Comparator in Digital Circuits Design A 1 Bit Magnitude Comparator It has variety of uses in the digital world. A comparator is a digital design which compares two inputs to determine whether they are equal or which one is greater than the other. It consists of two inputs each for two single bit numbers and three outputs to. A comparator used to compare two bits is called a single bit. Design A 1 Bit Magnitude Comparator.
From www.chegg.com
Solved Part 1B 2bit Magnitude Comparator Circuit A Design A 1 Bit Magnitude Comparator A comparator used to compare two bits is called a single bit comparator. Have one output line that goes high or low based on. Let’s apply a shortcut to find the equations for each of the cases. It consists of two inputs each for two single bit numbers and three outputs to. A comparator is a digital design which compares. Design A 1 Bit Magnitude Comparator.
From www.multisim.com
1 Bit Magnitude Comparator Multisim Live Design A 1 Bit Magnitude Comparator In other words, a 1. Have one output line that goes high or low based on. It consists of two inputs each for two single bit numbers and three outputs to. Used to evaluate if two inputs a and b are equal. It has variety of uses in the digital world. Let’s apply a shortcut to find the equations for. Design A 1 Bit Magnitude Comparator.
From www.chegg.com
Magnitude Comparator (1) . Problem Design a system Design A 1 Bit Magnitude Comparator Used to evaluate if two inputs a and b are equal. Let’s apply a shortcut to find the equations for each of the cases. Digital magnitude comparators are used in micro controller and cpus for address comparing of data and register and other arithmetic operations. It has variety of uses in the digital world. A comparator used to compare two. Design A 1 Bit Magnitude Comparator.
From www.youtube.com
What is Magnitude Comparator (Digital Comparator) 1bit, 2bit and 4 Design A 1 Bit Magnitude Comparator Let’s apply a shortcut to find the equations for each of the cases. Used to evaluate if two inputs a and b are equal. It produces an output that indicates the relationship between the two input numbers. A comparator is a digital design which compares two inputs to determine whether they are equal or which one is greater than the. Design A 1 Bit Magnitude Comparator.
From www.circuitdiagram.co
1 Bit Comparator Circuit Diagram » Circuit Diagram Design A 1 Bit Magnitude Comparator Used to evaluate if two inputs a and b are equal. Have one output line that goes high or low based on. It has variety of uses in the digital world. A comparator used to compare two bits is called a single bit comparator. Digital magnitude comparators are used in micro controller and cpus for address comparing of data and. Design A 1 Bit Magnitude Comparator.
From www.youtube.com
3Bit Magnitude Comparator Using 1Bit Magnitude Comparator Digital Design A 1 Bit Magnitude Comparator Digital magnitude comparators are used in micro controller and cpus for address comparing of data and register and other arithmetic operations. Let’s apply a shortcut to find the equations for each of the cases. A comparator is a digital design which compares two inputs to determine whether they are equal or which one is greater than the other. Have one. Design A 1 Bit Magnitude Comparator.
From www.chegg.com
Design an expandable 1bit magnitude comparator that Design A 1 Bit Magnitude Comparator A comparator is a digital design which compares two inputs to determine whether they are equal or which one is greater than the other. It has variety of uses in the digital world. It consists of two inputs each for two single bit numbers and three outputs to. Have one output line that goes high or low based on. Digital. Design A 1 Bit Magnitude Comparator.