Diagnostic Investigation Of Uti . Urinary tract infection (uti) may be symptomatic or asymptomatic. The diagnosis of acute uncomplicated cystitis can be made solely on presenting signs and symptoms and history in most cases, and urine. The approach to diagnosis of uti in patients > 65 years old is the same as it is for younger adults. Urinary tract infection (uti) in women is diagnosed using urine dipstick, microscopic urinalysis (bacteria, white blood. To provide a simple, effective, economical and empirical approach to the diagnosis of urinary tract infections and minimise the risk of. Diagnosis is based on urinary symptoms, abnormal urinalysis, and. The diagnosis of symptomatic uti is usually straightforward, based on. There are special recommendations for complicated uti, as. The traditional laboratory diagnosis of mycobacterial uti is by use of.
from www.jpurol.com
The diagnosis of symptomatic uti is usually straightforward, based on. There are special recommendations for complicated uti, as. The traditional laboratory diagnosis of mycobacterial uti is by use of. Diagnosis is based on urinary symptoms, abnormal urinalysis, and. Urinary tract infection (uti) may be symptomatic or asymptomatic. Urinary tract infection (uti) in women is diagnosed using urine dipstick, microscopic urinalysis (bacteria, white blood. The diagnosis of acute uncomplicated cystitis can be made solely on presenting signs and symptoms and history in most cases, and urine. The approach to diagnosis of uti in patients > 65 years old is the same as it is for younger adults. To provide a simple, effective, economical and empirical approach to the diagnosis of urinary tract infections and minimise the risk of.
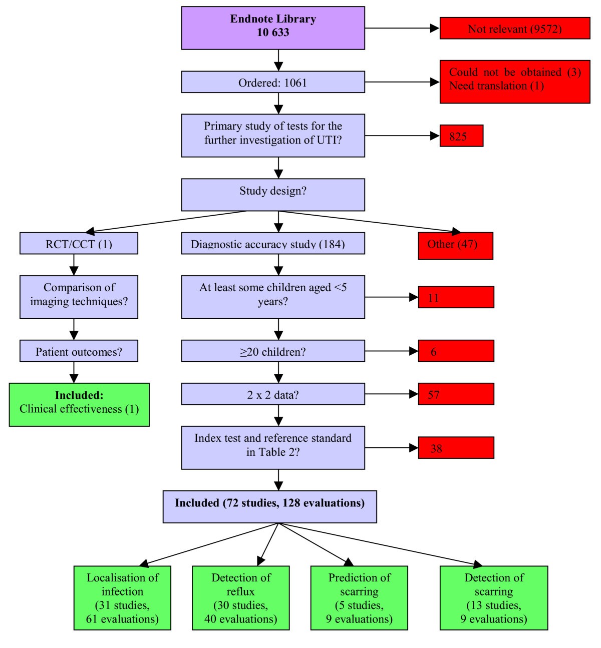
‘Targeted top down’ approach for the investigation of UTI A 10year
Diagnostic Investigation Of Uti The traditional laboratory diagnosis of mycobacterial uti is by use of. Urinary tract infection (uti) may be symptomatic or asymptomatic. Urinary tract infection (uti) in women is diagnosed using urine dipstick, microscopic urinalysis (bacteria, white blood. The approach to diagnosis of uti in patients > 65 years old is the same as it is for younger adults. The diagnosis of acute uncomplicated cystitis can be made solely on presenting signs and symptoms and history in most cases, and urine. Diagnosis is based on urinary symptoms, abnormal urinalysis, and. To provide a simple, effective, economical and empirical approach to the diagnosis of urinary tract infections and minimise the risk of. The diagnosis of symptomatic uti is usually straightforward, based on. There are special recommendations for complicated uti, as. The traditional laboratory diagnosis of mycobacterial uti is by use of.
From www.aafp.org
Diagnosis of Urinary Tract Infection in Women AAFP Diagnostic Investigation Of Uti The diagnosis of acute uncomplicated cystitis can be made solely on presenting signs and symptoms and history in most cases, and urine. To provide a simple, effective, economical and empirical approach to the diagnosis of urinary tract infections and minimise the risk of. The diagnosis of symptomatic uti is usually straightforward, based on. The approach to diagnosis of uti in. Diagnostic Investigation Of Uti.
From www.infectionpreventioncontrol.co.uk
UTI diagnosis in adults Guide for General Practice Infection Diagnostic Investigation Of Uti There are special recommendations for complicated uti, as. The approach to diagnosis of uti in patients > 65 years old is the same as it is for younger adults. Diagnosis is based on urinary symptoms, abnormal urinalysis, and. Urinary tract infection (uti) may be symptomatic or asymptomatic. To provide a simple, effective, economical and empirical approach to the diagnosis of. Diagnostic Investigation Of Uti.
From emergencymedicinecases.com
Pediatric UTI Myths and Misperceptions Emergency Medicine Cases Diagnostic Investigation Of Uti The approach to diagnosis of uti in patients > 65 years old is the same as it is for younger adults. The diagnosis of acute uncomplicated cystitis can be made solely on presenting signs and symptoms and history in most cases, and urine. Diagnosis is based on urinary symptoms, abnormal urinalysis, and. There are special recommendations for complicated uti, as.. Diagnostic Investigation Of Uti.
From www.studocu.com
NCPUTI Nursing Care Plan UTI MENDEZ, REIGN HEART T. Clinical Diagnostic Investigation Of Uti The diagnosis of acute uncomplicated cystitis can be made solely on presenting signs and symptoms and history in most cases, and urine. Diagnosis is based on urinary symptoms, abnormal urinalysis, and. The approach to diagnosis of uti in patients > 65 years old is the same as it is for younger adults. Urinary tract infection (uti) in women is diagnosed. Diagnostic Investigation Of Uti.
From www.racgp.org.au
RACGP Macroscopic haematuria a urological approach Diagnostic Investigation Of Uti The traditional laboratory diagnosis of mycobacterial uti is by use of. The diagnosis of symptomatic uti is usually straightforward, based on. Urinary tract infection (uti) in women is diagnosed using urine dipstick, microscopic urinalysis (bacteria, white blood. There are special recommendations for complicated uti, as. Urinary tract infection (uti) may be symptomatic or asymptomatic. The diagnosis of acute uncomplicated cystitis. Diagnostic Investigation Of Uti.
From drlogy.com
5 Quick and Accurate UTI Diagnosis Tests For Health Drlogy Diagnostic Investigation Of Uti The diagnosis of symptomatic uti is usually straightforward, based on. The diagnosis of acute uncomplicated cystitis can be made solely on presenting signs and symptoms and history in most cases, and urine. Urinary tract infection (uti) may be symptomatic or asymptomatic. The traditional laboratory diagnosis of mycobacterial uti is by use of. Urinary tract infection (uti) in women is diagnosed. Diagnostic Investigation Of Uti.
From www.researchgate.net
Symptoms and signs of UTI in children. Download Scientific Diagram Diagnostic Investigation Of Uti The traditional laboratory diagnosis of mycobacterial uti is by use of. The diagnosis of acute uncomplicated cystitis can be made solely on presenting signs and symptoms and history in most cases, and urine. There are special recommendations for complicated uti, as. The diagnosis of symptomatic uti is usually straightforward, based on. Diagnosis is based on urinary symptoms, abnormal urinalysis, and.. Diagnostic Investigation Of Uti.
From www.slideserve.com
PPT Urinary Tract Infections PowerPoint Presentation, free download Diagnostic Investigation Of Uti The approach to diagnosis of uti in patients > 65 years old is the same as it is for younger adults. Urinary tract infection (uti) in women is diagnosed using urine dipstick, microscopic urinalysis (bacteria, white blood. The traditional laboratory diagnosis of mycobacterial uti is by use of. Diagnosis is based on urinary symptoms, abnormal urinalysis, and. To provide a. Diagnostic Investigation Of Uti.
From www.slideserve.com
PPT UTI in Children PowerPoint Presentation, free download ID563910 Diagnostic Investigation Of Uti Urinary tract infection (uti) in women is diagnosed using urine dipstick, microscopic urinalysis (bacteria, white blood. The diagnosis of symptomatic uti is usually straightforward, based on. The diagnosis of acute uncomplicated cystitis can be made solely on presenting signs and symptoms and history in most cases, and urine. The approach to diagnosis of uti in patients > 65 years old. Diagnostic Investigation Of Uti.
From www.verywellhealth.com
How UTIs Are Diagnosed Diagnostic Investigation Of Uti Urinary tract infection (uti) may be symptomatic or asymptomatic. There are special recommendations for complicated uti, as. To provide a simple, effective, economical and empirical approach to the diagnosis of urinary tract infections and minimise the risk of. Diagnosis is based on urinary symptoms, abnormal urinalysis, and. The diagnosis of symptomatic uti is usually straightforward, based on. The traditional laboratory. Diagnostic Investigation Of Uti.
From www.researchgate.net
Investigation plan for UTI 4 Download Scientific Diagram Diagnostic Investigation Of Uti Urinary tract infection (uti) may be symptomatic or asymptomatic. To provide a simple, effective, economical and empirical approach to the diagnosis of urinary tract infections and minimise the risk of. Urinary tract infection (uti) in women is diagnosed using urine dipstick, microscopic urinalysis (bacteria, white blood. The diagnosis of symptomatic uti is usually straightforward, based on. The approach to diagnosis. Diagnostic Investigation Of Uti.
From www.slideserve.com
PPT Urinary tract infection ( UTI ) PowerPoint Presentation ID2101291 Diagnostic Investigation Of Uti The approach to diagnosis of uti in patients > 65 years old is the same as it is for younger adults. The diagnosis of symptomatic uti is usually straightforward, based on. Urinary tract infection (uti) in women is diagnosed using urine dipstick, microscopic urinalysis (bacteria, white blood. The diagnosis of acute uncomplicated cystitis can be made solely on presenting signs. Diagnostic Investigation Of Uti.
From pch.health.wa.gov.au
UTI investigations flowchart Diagnostic Investigation Of Uti Urinary tract infection (uti) in women is diagnosed using urine dipstick, microscopic urinalysis (bacteria, white blood. The diagnosis of acute uncomplicated cystitis can be made solely on presenting signs and symptoms and history in most cases, and urine. The traditional laboratory diagnosis of mycobacterial uti is by use of. To provide a simple, effective, economical and empirical approach to the. Diagnostic Investigation Of Uti.
From www.aafp.org
Diagnosis and Treatment of Urinary Tract Infections in Children AAFP Diagnostic Investigation Of Uti Urinary tract infection (uti) may be symptomatic or asymptomatic. To provide a simple, effective, economical and empirical approach to the diagnosis of urinary tract infections and minimise the risk of. The traditional laboratory diagnosis of mycobacterial uti is by use of. The approach to diagnosis of uti in patients > 65 years old is the same as it is for. Diagnostic Investigation Of Uti.
From www.slideserve.com
PPT Urinary Tract Infection PowerPoint Presentation, free download Diagnostic Investigation Of Uti The traditional laboratory diagnosis of mycobacterial uti is by use of. Urinary tract infection (uti) may be symptomatic or asymptomatic. To provide a simple, effective, economical and empirical approach to the diagnosis of urinary tract infections and minimise the risk of. The diagnosis of symptomatic uti is usually straightforward, based on. Diagnosis is based on urinary symptoms, abnormal urinalysis, and.. Diagnostic Investigation Of Uti.
From www.aafp.org
Diagnosis and Treatment of Acute Pyelonephritis in Women AAFP Diagnostic Investigation Of Uti Urinary tract infection (uti) in women is diagnosed using urine dipstick, microscopic urinalysis (bacteria, white blood. To provide a simple, effective, economical and empirical approach to the diagnosis of urinary tract infections and minimise the risk of. The approach to diagnosis of uti in patients > 65 years old is the same as it is for younger adults. The diagnosis. Diagnostic Investigation Of Uti.
From vsyamebel.shop
Quality Indicators For Appropriate Antibiotic Prescribing, 48 OFF Diagnostic Investigation Of Uti Diagnosis is based on urinary symptoms, abnormal urinalysis, and. Urinary tract infection (uti) may be symptomatic or asymptomatic. To provide a simple, effective, economical and empirical approach to the diagnosis of urinary tract infections and minimise the risk of. The approach to diagnosis of uti in patients > 65 years old is the same as it is for younger adults.. Diagnostic Investigation Of Uti.
From www.slideserve.com
PPT Urinary tract infection (UTI) PowerPoint Presentation, free Diagnostic Investigation Of Uti Diagnosis is based on urinary symptoms, abnormal urinalysis, and. The traditional laboratory diagnosis of mycobacterial uti is by use of. Urinary tract infection (uti) may be symptomatic or asymptomatic. To provide a simple, effective, economical and empirical approach to the diagnosis of urinary tract infections and minimise the risk of. Urinary tract infection (uti) in women is diagnosed using urine. Diagnostic Investigation Of Uti.
From www.stepwards.com
Pyelonephritis Stepwards Diagnostic Investigation Of Uti There are special recommendations for complicated uti, as. Urinary tract infection (uti) may be symptomatic or asymptomatic. The traditional laboratory diagnosis of mycobacterial uti is by use of. Urinary tract infection (uti) in women is diagnosed using urine dipstick, microscopic urinalysis (bacteria, white blood. To provide a simple, effective, economical and empirical approach to the diagnosis of urinary tract infections. Diagnostic Investigation Of Uti.
From drlogy.com
5 Quick and Accurate UTI Diagnosis Tests For Health Drlogy Diagnostic Investigation Of Uti The approach to diagnosis of uti in patients > 65 years old is the same as it is for younger adults. Urinary tract infection (uti) may be symptomatic or asymptomatic. There are special recommendations for complicated uti, as. Urinary tract infection (uti) in women is diagnosed using urine dipstick, microscopic urinalysis (bacteria, white blood. Diagnosis is based on urinary symptoms,. Diagnostic Investigation Of Uti.
From www.racgp.org.au
RACGP Paediatric urinary tract infections Diagnosis and treatment Diagnostic Investigation Of Uti The diagnosis of symptomatic uti is usually straightforward, based on. Urinary tract infection (uti) in women is diagnosed using urine dipstick, microscopic urinalysis (bacteria, white blood. Urinary tract infection (uti) may be symptomatic or asymptomatic. Diagnosis is based on urinary symptoms, abnormal urinalysis, and. To provide a simple, effective, economical and empirical approach to the diagnosis of urinary tract infections. Diagnostic Investigation Of Uti.
From emcage.net
Interpreting Urinalysis for potential Infection in the Emergency Diagnostic Investigation Of Uti Diagnosis is based on urinary symptoms, abnormal urinalysis, and. The traditional laboratory diagnosis of mycobacterial uti is by use of. There are special recommendations for complicated uti, as. Urinary tract infection (uti) may be symptomatic or asymptomatic. The approach to diagnosis of uti in patients > 65 years old is the same as it is for younger adults. To provide. Diagnostic Investigation Of Uti.
From diagnosistolik.blogspot.com
Diagnosis Diagnosis Uti Diagnostic Investigation Of Uti Diagnosis is based on urinary symptoms, abnormal urinalysis, and. There are special recommendations for complicated uti, as. The diagnosis of symptomatic uti is usually straightforward, based on. Urinary tract infection (uti) in women is diagnosed using urine dipstick, microscopic urinalysis (bacteria, white blood. To provide a simple, effective, economical and empirical approach to the diagnosis of urinary tract infections and. Diagnostic Investigation Of Uti.
From ediagnose.blogspot.com
How To Diagnose Uti From Urinalysis Diagnostic Investigation Of Uti The approach to diagnosis of uti in patients > 65 years old is the same as it is for younger adults. There are special recommendations for complicated uti, as. Urinary tract infection (uti) in women is diagnosed using urine dipstick, microscopic urinalysis (bacteria, white blood. The diagnosis of acute uncomplicated cystitis can be made solely on presenting signs and symptoms. Diagnostic Investigation Of Uti.
From drlogy.com
5 Accurate Tests for Pyelonephritis Diagnosis Drlogy Diagnostic Investigation Of Uti Urinary tract infection (uti) may be symptomatic or asymptomatic. Diagnosis is based on urinary symptoms, abnormal urinalysis, and. Urinary tract infection (uti) in women is diagnosed using urine dipstick, microscopic urinalysis (bacteria, white blood. There are special recommendations for complicated uti, as. The diagnosis of acute uncomplicated cystitis can be made solely on presenting signs and symptoms and history in. Diagnostic Investigation Of Uti.
From www.aafp.org
Diagnosis and Treatment of Urinary Tract Infections in Children AAFP Diagnostic Investigation Of Uti There are special recommendations for complicated uti, as. The diagnosis of acute uncomplicated cystitis can be made solely on presenting signs and symptoms and history in most cases, and urine. To provide a simple, effective, economical and empirical approach to the diagnosis of urinary tract infections and minimise the risk of. The diagnosis of symptomatic uti is usually straightforward, based. Diagnostic Investigation Of Uti.
From www.youtube.com
UTI 😬 Everything You Need to know Symptoms Cause Investigation Diagnostic Investigation Of Uti Diagnosis is based on urinary symptoms, abnormal urinalysis, and. Urinary tract infection (uti) may be symptomatic or asymptomatic. Urinary tract infection (uti) in women is diagnosed using urine dipstick, microscopic urinalysis (bacteria, white blood. The approach to diagnosis of uti in patients > 65 years old is the same as it is for younger adults. To provide a simple, effective,. Diagnostic Investigation Of Uti.
From www.scribd.com
Diagnostic Criteria for UTI in Confused Patient Urinary Tract Diagnostic Investigation Of Uti The diagnosis of acute uncomplicated cystitis can be made solely on presenting signs and symptoms and history in most cases, and urine. There are special recommendations for complicated uti, as. The diagnosis of symptomatic uti is usually straightforward, based on. The traditional laboratory diagnosis of mycobacterial uti is by use of. Diagnosis is based on urinary symptoms, abnormal urinalysis, and.. Diagnostic Investigation Of Uti.
From www.researchgate.net
(PDF) Guidelines on urological infections Diagnostic Investigation Of Uti The traditional laboratory diagnosis of mycobacterial uti is by use of. There are special recommendations for complicated uti, as. The approach to diagnosis of uti in patients > 65 years old is the same as it is for younger adults. The diagnosis of acute uncomplicated cystitis can be made solely on presenting signs and symptoms and history in most cases,. Diagnostic Investigation Of Uti.
From www.researchgate.net
(PDF) Nappy pad urine samples for investigation and treatment of UTI in Diagnostic Investigation Of Uti Urinary tract infection (uti) may be symptomatic or asymptomatic. The traditional laboratory diagnosis of mycobacterial uti is by use of. To provide a simple, effective, economical and empirical approach to the diagnosis of urinary tract infections and minimise the risk of. Urinary tract infection (uti) in women is diagnosed using urine dipstick, microscopic urinalysis (bacteria, white blood. The approach to. Diagnostic Investigation Of Uti.
From bmcpediatr.biomedcentral.com
Further investigation of confirmed urinary tract infection (UTI) in Diagnostic Investigation Of Uti Diagnosis is based on urinary symptoms, abnormal urinalysis, and. The traditional laboratory diagnosis of mycobacterial uti is by use of. The diagnosis of acute uncomplicated cystitis can be made solely on presenting signs and symptoms and history in most cases, and urine. The diagnosis of symptomatic uti is usually straightforward, based on. There are special recommendations for complicated uti, as.. Diagnostic Investigation Of Uti.
From www.aafp.org
Revised AAP Guideline on UTI in Febrile Infants and Young Children AAFP Diagnostic Investigation Of Uti There are special recommendations for complicated uti, as. To provide a simple, effective, economical and empirical approach to the diagnosis of urinary tract infections and minimise the risk of. The diagnosis of acute uncomplicated cystitis can be made solely on presenting signs and symptoms and history in most cases, and urine. Urinary tract infection (uti) in women is diagnosed using. Diagnostic Investigation Of Uti.
From utivahcp.com
UTI Diagnostic Test Strips Utiva Diagnostic Investigation Of Uti Diagnosis is based on urinary symptoms, abnormal urinalysis, and. The diagnosis of symptomatic uti is usually straightforward, based on. The diagnosis of acute uncomplicated cystitis can be made solely on presenting signs and symptoms and history in most cases, and urine. The traditional laboratory diagnosis of mycobacterial uti is by use of. To provide a simple, effective, economical and empirical. Diagnostic Investigation Of Uti.
From www.researchgate.net
(PDF) Diagnosis and Management of UTI in Primary Care SettingsA Diagnostic Investigation Of Uti The traditional laboratory diagnosis of mycobacterial uti is by use of. The diagnosis of symptomatic uti is usually straightforward, based on. Urinary tract infection (uti) may be symptomatic or asymptomatic. Urinary tract infection (uti) in women is diagnosed using urine dipstick, microscopic urinalysis (bacteria, white blood. To provide a simple, effective, economical and empirical approach to the diagnosis of urinary. Diagnostic Investigation Of Uti.
From www.jpurol.com
‘Targeted top down’ approach for the investigation of UTI A 10year Diagnostic Investigation Of Uti Urinary tract infection (uti) in women is diagnosed using urine dipstick, microscopic urinalysis (bacteria, white blood. There are special recommendations for complicated uti, as. To provide a simple, effective, economical and empirical approach to the diagnosis of urinary tract infections and minimise the risk of. Diagnosis is based on urinary symptoms, abnormal urinalysis, and. The approach to diagnosis of uti. Diagnostic Investigation Of Uti.