Temperature Sensor Circuit Using Lm358 . This video show you to design and implement an automatic temperature controlled switch using lm35 temperature sensor, which. After that, the relay turns. Simple lm358 overheat detector circuit with relay is designed to act as a stand alone overheat or temperature limit switch. The temperature sensor switch is built across the two ics lm35 and lm358. How to make a high precision temperature sensor / lm358 0.1 °c sensitivitypcb drawing. This project involves the use of an ldr (light dependent resistor) and the lm358 to build a circuit that reacts to changes in light intensity. In this way, we can easily develop the temperature control circuit using lm358, and take extra precautions while working with 230v high voltages. The relay in the circuit activates any electronic circuit connected to it when lm35 senses the desired. This circuit uses a ntc thermistor. You will learn many things when you build this circuit, try to implement your own idea and make something new.
from www.engineersgarage.com
This circuit uses a ntc thermistor. You will learn many things when you build this circuit, try to implement your own idea and make something new. This video show you to design and implement an automatic temperature controlled switch using lm35 temperature sensor, which. This project involves the use of an ldr (light dependent resistor) and the lm358 to build a circuit that reacts to changes in light intensity. The temperature sensor switch is built across the two ics lm35 and lm358. How to make a high precision temperature sensor / lm358 0.1 °c sensitivitypcb drawing. Simple lm358 overheat detector circuit with relay is designed to act as a stand alone overheat or temperature limit switch. The relay in the circuit activates any electronic circuit connected to it when lm35 senses the desired. After that, the relay turns. In this way, we can easily develop the temperature control circuit using lm358, and take extra precautions while working with 230v high voltages.
Infrared (IR) sensor using LM358
Temperature Sensor Circuit Using Lm358 You will learn many things when you build this circuit, try to implement your own idea and make something new. The temperature sensor switch is built across the two ics lm35 and lm358. This circuit uses a ntc thermistor. In this way, we can easily develop the temperature control circuit using lm358, and take extra precautions while working with 230v high voltages. After that, the relay turns. This project involves the use of an ldr (light dependent resistor) and the lm358 to build a circuit that reacts to changes in light intensity. You will learn many things when you build this circuit, try to implement your own idea and make something new. How to make a high precision temperature sensor / lm358 0.1 °c sensitivitypcb drawing. The relay in the circuit activates any electronic circuit connected to it when lm35 senses the desired. This video show you to design and implement an automatic temperature controlled switch using lm35 temperature sensor, which. Simple lm358 overheat detector circuit with relay is designed to act as a stand alone overheat or temperature limit switch.
From www.circuitdiagram.co
Circuit Diagram Of Lm35 Temperature Sensor Circuit Diagram Temperature Sensor Circuit Using Lm358 The temperature sensor switch is built across the two ics lm35 and lm358. The relay in the circuit activates any electronic circuit connected to it when lm35 senses the desired. After that, the relay turns. In this way, we can easily develop the temperature control circuit using lm358, and take extra precautions while working with 230v high voltages. This project. Temperature Sensor Circuit Using Lm358.
From ampcircuitschematic.blogspot.com
Basic LM35 temperature sensor circuit Power Amplifier Temperature Sensor Circuit Using Lm358 This project involves the use of an ldr (light dependent resistor) and the lm358 to build a circuit that reacts to changes in light intensity. After that, the relay turns. How to make a high precision temperature sensor / lm358 0.1 °c sensitivitypcb drawing. Simple lm358 overheat detector circuit with relay is designed to act as a stand alone overheat. Temperature Sensor Circuit Using Lm358.
From www.pinterest.ch
Here you will find a complete description of 2level Temperature Switch Temperature Sensor Circuit Using Lm358 In this way, we can easily develop the temperature control circuit using lm358, and take extra precautions while working with 230v high voltages. After that, the relay turns. This video show you to design and implement an automatic temperature controlled switch using lm35 temperature sensor, which. This project involves the use of an ldr (light dependent resistor) and the lm358. Temperature Sensor Circuit Using Lm358.
From www.colegiosantainescampestre.edu.co
Simple Temperature Sensor Circuit Using LM35 IC, 42 OFF Temperature Sensor Circuit Using Lm358 The temperature sensor switch is built across the two ics lm35 and lm358. The relay in the circuit activates any electronic circuit connected to it when lm35 senses the desired. This video show you to design and implement an automatic temperature controlled switch using lm35 temperature sensor, which. How to make a high precision temperature sensor / lm358 0.1 °c. Temperature Sensor Circuit Using Lm358.
From www.youtube.com
PROTEUS ,LM35,LM 358 TEMPRETURE SENSOR YouTube Temperature Sensor Circuit Using Lm358 This circuit uses a ntc thermistor. The relay in the circuit activates any electronic circuit connected to it when lm35 senses the desired. You will learn many things when you build this circuit, try to implement your own idea and make something new. This project involves the use of an ldr (light dependent resistor) and the lm358 to build a. Temperature Sensor Circuit Using Lm358.
From projectiot123.com
lm35 temperature sensor working principle circuit diagram arduino code Temperature Sensor Circuit Using Lm358 Simple lm358 overheat detector circuit with relay is designed to act as a stand alone overheat or temperature limit switch. The temperature sensor switch is built across the two ics lm35 and lm358. In this way, we can easily develop the temperature control circuit using lm358, and take extra precautions while working with 230v high voltages. After that, the relay. Temperature Sensor Circuit Using Lm358.
From www.circuitdiagram.co
Pir Sensor Circuit Diagram Using Lm358 Circuit Diagram Temperature Sensor Circuit Using Lm358 The temperature sensor switch is built across the two ics lm35 and lm358. Simple lm358 overheat detector circuit with relay is designed to act as a stand alone overheat or temperature limit switch. In this way, we can easily develop the temperature control circuit using lm358, and take extra precautions while working with 230v high voltages. How to make a. Temperature Sensor Circuit Using Lm358.
From electricdiylab.com
Temperature controller circuit using LM358 OP AMP Electric DIY Lab Temperature Sensor Circuit Using Lm358 The relay in the circuit activates any electronic circuit connected to it when lm35 senses the desired. This video show you to design and implement an automatic temperature controlled switch using lm35 temperature sensor, which. After that, the relay turns. How to make a high precision temperature sensor / lm358 0.1 °c sensitivitypcb drawing. This project involves the use of. Temperature Sensor Circuit Using Lm358.
From mungfali.com
Simple Temperature Sensor Circuit Using Lm35 Ic C35 Temperature Sensor Circuit Using Lm358 How to make a high precision temperature sensor / lm358 0.1 °c sensitivitypcb drawing. The temperature sensor switch is built across the two ics lm35 and lm358. In this way, we can easily develop the temperature control circuit using lm358, and take extra precautions while working with 230v high voltages. After that, the relay turns. This video show you to. Temperature Sensor Circuit Using Lm358.
From www.vrogue.co
Temperature Controlled Switch Using Lm35 Lm358 Arduin vrogue.co Temperature Sensor Circuit Using Lm358 You will learn many things when you build this circuit, try to implement your own idea and make something new. This video show you to design and implement an automatic temperature controlled switch using lm35 temperature sensor, which. This circuit uses a ntc thermistor. The temperature sensor switch is built across the two ics lm35 and lm358. Simple lm358 overheat. Temperature Sensor Circuit Using Lm358.
From www.circuits-diy.com
LM35 Temperature Sensor Switch with IC LM358 Temperature Sensor Circuit Using Lm358 After that, the relay turns. How to make a high precision temperature sensor / lm358 0.1 °c sensitivitypcb drawing. This circuit uses a ntc thermistor. You will learn many things when you build this circuit, try to implement your own idea and make something new. The relay in the circuit activates any electronic circuit connected to it when lm35 senses. Temperature Sensor Circuit Using Lm358.
From mavink.com
Lm358 Current Sensor Circuit Temperature Sensor Circuit Using Lm358 In this way, we can easily develop the temperature control circuit using lm358, and take extra precautions while working with 230v high voltages. This video show you to design and implement an automatic temperature controlled switch using lm35 temperature sensor, which. After that, the relay turns. Simple lm358 overheat detector circuit with relay is designed to act as a stand. Temperature Sensor Circuit Using Lm358.
From www.youtube.com
Temperature Controlled LEDs using LM35 and LM358 YouTube Temperature Sensor Circuit Using Lm358 You will learn many things when you build this circuit, try to implement your own idea and make something new. The relay in the circuit activates any electronic circuit connected to it when lm35 senses the desired. This project involves the use of an ldr (light dependent resistor) and the lm358 to build a circuit that reacts to changes in. Temperature Sensor Circuit Using Lm358.
From electricdiylab.com
Temperature controller circuit using LM358 OP AMP Electric DIY Lab Temperature Sensor Circuit Using Lm358 The relay in the circuit activates any electronic circuit connected to it when lm35 senses the desired. In this way, we can easily develop the temperature control circuit using lm358, and take extra precautions while working with 230v high voltages. You will learn many things when you build this circuit, try to implement your own idea and make something new.. Temperature Sensor Circuit Using Lm358.
From www.circuits-diy.com
Twolevel Temperature Switch Circuit with LM358 Temperature Sensor Circuit Using Lm358 The relay in the circuit activates any electronic circuit connected to it when lm35 senses the desired. How to make a high precision temperature sensor / lm358 0.1 °c sensitivitypcb drawing. You will learn many things when you build this circuit, try to implement your own idea and make something new. In this way, we can easily develop the temperature. Temperature Sensor Circuit Using Lm358.
From www.circuits-diy.com
Simple Temperature Sensor Circuit using LM35 IC Temperature Sensor Circuit Using Lm358 This project involves the use of an ldr (light dependent resistor) and the lm358 to build a circuit that reacts to changes in light intensity. You will learn many things when you build this circuit, try to implement your own idea and make something new. After that, the relay turns. How to make a high precision temperature sensor / lm358. Temperature Sensor Circuit Using Lm358.
From ampcircuitschematic.blogspot.com
Fan control temperature using sensor LM35 Temperature Sensor Circuit Using Lm358 The temperature sensor switch is built across the two ics lm35 and lm358. Simple lm358 overheat detector circuit with relay is designed to act as a stand alone overheat or temperature limit switch. After that, the relay turns. You will learn many things when you build this circuit, try to implement your own idea and make something new. The relay. Temperature Sensor Circuit Using Lm358.
From simple-circuit.com
Arduino and LM35 temperature sensor interfacing Temperature Sensor Circuit Using Lm358 This video show you to design and implement an automatic temperature controlled switch using lm35 temperature sensor, which. The temperature sensor switch is built across the two ics lm35 and lm358. You will learn many things when you build this circuit, try to implement your own idea and make something new. The relay in the circuit activates any electronic circuit. Temperature Sensor Circuit Using Lm358.
From www.youtube.com
Analog Temperature Controller using LM358 Op Amp YouTube Temperature Sensor Circuit Using Lm358 The temperature sensor switch is built across the two ics lm35 and lm358. After that, the relay turns. This circuit uses a ntc thermistor. In this way, we can easily develop the temperature control circuit using lm358, and take extra precautions while working with 230v high voltages. This video show you to design and implement an automatic temperature controlled switch. Temperature Sensor Circuit Using Lm358.
From technoreview85.com
Hightemperature alarm circuit using Lm358 Technoreview85 Temperature Sensor Circuit Using Lm358 This video show you to design and implement an automatic temperature controlled switch using lm35 temperature sensor, which. The temperature sensor switch is built across the two ics lm35 and lm358. This project involves the use of an ldr (light dependent resistor) and the lm358 to build a circuit that reacts to changes in light intensity. The relay in the. Temperature Sensor Circuit Using Lm358.
From www.youtube.com
Temperature Controlled Switch using LM358 & NTC Fan & Heater Temperature Sensor Circuit Using Lm358 This circuit uses a ntc thermistor. Simple lm358 overheat detector circuit with relay is designed to act as a stand alone overheat or temperature limit switch. This project involves the use of an ldr (light dependent resistor) and the lm358 to build a circuit that reacts to changes in light intensity. You will learn many things when you build this. Temperature Sensor Circuit Using Lm358.
From ar.inspiredpencil.com
Ir Sensor Circuit Using Lm358 Temperature Sensor Circuit Using Lm358 The temperature sensor switch is built across the two ics lm35 and lm358. Simple lm358 overheat detector circuit with relay is designed to act as a stand alone overheat or temperature limit switch. In this way, we can easily develop the temperature control circuit using lm358, and take extra precautions while working with 230v high voltages. This project involves the. Temperature Sensor Circuit Using Lm358.
From www.vrogue.co
Temperature Controlled Switch Using Lm35 Lm358 Laptri vrogue.co Temperature Sensor Circuit Using Lm358 The temperature sensor switch is built across the two ics lm35 and lm358. How to make a high precision temperature sensor / lm358 0.1 °c sensitivitypcb drawing. Simple lm358 overheat detector circuit with relay is designed to act as a stand alone overheat or temperature limit switch. In this way, we can easily develop the temperature control circuit using lm358,. Temperature Sensor Circuit Using Lm358.
From www.engineersgarage.com
Infrared (IR) sensor using LM358 Temperature Sensor Circuit Using Lm358 You will learn many things when you build this circuit, try to implement your own idea and make something new. In this way, we can easily develop the temperature control circuit using lm358, and take extra precautions while working with 230v high voltages. This circuit uses a ntc thermistor. Simple lm358 overheat detector circuit with relay is designed to act. Temperature Sensor Circuit Using Lm358.
From www.scribd.com
TwoLevel Temperature Switch Circuit With LM358 PDF Electronic Temperature Sensor Circuit Using Lm358 This video show you to design and implement an automatic temperature controlled switch using lm35 temperature sensor, which. This circuit uses a ntc thermistor. After that, the relay turns. In this way, we can easily develop the temperature control circuit using lm358, and take extra precautions while working with 230v high voltages. The relay in the circuit activates any electronic. Temperature Sensor Circuit Using Lm358.
From mavink.com
Temperature Sensor Circuit Design Temperature Sensor Circuit Using Lm358 This project involves the use of an ldr (light dependent resistor) and the lm358 to build a circuit that reacts to changes in light intensity. After that, the relay turns. In this way, we can easily develop the temperature control circuit using lm358, and take extra precautions while working with 230v high voltages. The temperature sensor switch is built across. Temperature Sensor Circuit Using Lm358.
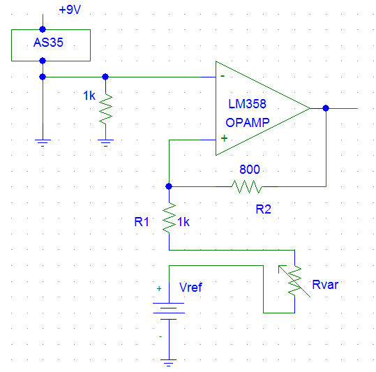
From engr44rrvivar.blogspot.com
Engineering 44 rrvivar OpAmps LM358 & AS35 Temperature Sensor Temperature Sensor Circuit Using Lm358 This project involves the use of an ldr (light dependent resistor) and the lm358 to build a circuit that reacts to changes in light intensity. In this way, we can easily develop the temperature control circuit using lm358, and take extra precautions while working with 230v high voltages. Simple lm358 overheat detector circuit with relay is designed to act as. Temperature Sensor Circuit Using Lm358.
From www.youtube.com
Temperature Controlled Switch using LM35, LM358 YouTube Temperature Sensor Circuit Using Lm358 How to make a high precision temperature sensor / lm358 0.1 °c sensitivitypcb drawing. The temperature sensor switch is built across the two ics lm35 and lm358. This circuit uses a ntc thermistor. This video show you to design and implement an automatic temperature controlled switch using lm35 temperature sensor, which. You will learn many things when you build this. Temperature Sensor Circuit Using Lm358.
From www.youtube.com
How To Make A High Precision Temperature Sensor / LM358 0.1 °C Temperature Sensor Circuit Using Lm358 This video show you to design and implement an automatic temperature controlled switch using lm35 temperature sensor, which. After that, the relay turns. This circuit uses a ntc thermistor. In this way, we can easily develop the temperature control circuit using lm358, and take extra precautions while working with 230v high voltages. Simple lm358 overheat detector circuit with relay is. Temperature Sensor Circuit Using Lm358.
From mungfali.com
Simple Temperature Sensor Circuit Using Lm35 Ic C35 Temperature Sensor Circuit Using Lm358 After that, the relay turns. In this way, we can easily develop the temperature control circuit using lm358, and take extra precautions while working with 230v high voltages. Simple lm358 overheat detector circuit with relay is designed to act as a stand alone overheat or temperature limit switch. The temperature sensor switch is built across the two ics lm35 and. Temperature Sensor Circuit Using Lm358.
From www.youtube.com
Two Level Temperature Sensor Using LM358 Sinhala YouTube Temperature Sensor Circuit Using Lm358 How to make a high precision temperature sensor / lm358 0.1 °c sensitivitypcb drawing. This project involves the use of an ldr (light dependent resistor) and the lm358 to build a circuit that reacts to changes in light intensity. The relay in the circuit activates any electronic circuit connected to it when lm35 senses the desired. This video show you. Temperature Sensor Circuit Using Lm358.
From atlas.nilebasin.org
LM35 Temperature Sensor Pinout, Interfacing With Arduino, 52 OFF Temperature Sensor Circuit Using Lm358 The relay in the circuit activates any electronic circuit connected to it when lm35 senses the desired. Simple lm358 overheat detector circuit with relay is designed to act as a stand alone overheat or temperature limit switch. After that, the relay turns. You will learn many things when you build this circuit, try to implement your own idea and make. Temperature Sensor Circuit Using Lm358.
From www.tpsearchtool.com
Infrared Ir Sensor Using Lm358 Images Temperature Sensor Circuit Using Lm358 This circuit uses a ntc thermistor. The relay in the circuit activates any electronic circuit connected to it when lm35 senses the desired. This video show you to design and implement an automatic temperature controlled switch using lm35 temperature sensor, which. In this way, we can easily develop the temperature control circuit using lm358, and take extra precautions while working. Temperature Sensor Circuit Using Lm358.
From avecircuits.blogspot.com
Fan control temperature using sensor LM35 DIY Circuit Temperature Sensor Circuit Using Lm358 This project involves the use of an ldr (light dependent resistor) and the lm358 to build a circuit that reacts to changes in light intensity. You will learn many things when you build this circuit, try to implement your own idea and make something new. After that, the relay turns. The temperature sensor switch is built across the two ics. Temperature Sensor Circuit Using Lm358.
From www.twovolt.com
Heat Activated Cooling Fan Controller Circuit Using LM393LM358 & LM35 Temperature Sensor Circuit Using Lm358 This video show you to design and implement an automatic temperature controlled switch using lm35 temperature sensor, which. You will learn many things when you build this circuit, try to implement your own idea and make something new. The temperature sensor switch is built across the two ics lm35 and lm358. How to make a high precision temperature sensor /. Temperature Sensor Circuit Using Lm358.