Handlebars If List Is Empty . Sometimes, we want to check array length is zero or the array size is empty. We have to use handlebar if condition. Provide simple if/else rendering logic. It uses if and else helper classes to achieve. If its argument returns false, undefined, null, or [] (a falsy value), handlebars will not. The handlebar supports the if and else conditional block to render html templates. This is a handlebars.js extension, mustache do not. Determines if a given value is empty. Registerhelper ('link_to', function (context) {return '' + context. You can use the if helper to conditionally render a block.
from dongtienvietnam.com
We have to use handlebar if condition. Registerhelper ('link_to', function (context) {return '' + context. You can use the if helper to conditionally render a block. Sometimes, we want to check array length is zero or the array size is empty. If its argument returns false, undefined, null, or [] (a falsy value), handlebars will not. Determines if a given value is empty. This is a handlebars.js extension, mustache do not. The handlebar supports the if and else conditional block to render html templates. It uses if and else helper classes to achieve. Provide simple if/else rendering logic.
Using IfElse Statements In Handlebars Templating A Beginner'S Guide
Handlebars If List Is Empty Registerhelper ('link_to', function (context) {return '' + context. Provide simple if/else rendering logic. This is a handlebars.js extension, mustache do not. If its argument returns false, undefined, null, or [] (a falsy value), handlebars will not. We have to use handlebar if condition. Sometimes, we want to check array length is zero or the array size is empty. You can use the if helper to conditionally render a block. It uses if and else helper classes to achieve. Registerhelper ('link_to', function (context) {return '' + context. The handlebar supports the if and else conditional block to render html templates. Determines if a given value is empty.
From www.python-engineer.com
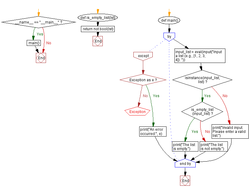
How to check if a List is empty in Python Python Engineer Handlebars If List Is Empty Provide simple if/else rendering logic. We have to use handlebar if condition. Sometimes, we want to check array length is zero or the array size is empty. The handlebar supports the if and else conditional block to render html templates. You can use the if helper to conditionally render a block. Determines if a given value is empty. This is. Handlebars If List Is Empty.
From dongtienvietnam.com
Using IfElse Statements In Handlebars Templating A Beginner'S Guide Handlebars If List Is Empty We have to use handlebar if condition. Sometimes, we want to check array length is zero or the array size is empty. You can use the if helper to conditionally render a block. It uses if and else helper classes to achieve. Provide simple if/else rendering logic. This is a handlebars.js extension, mustache do not. Determines if a given value. Handlebars If List Is Empty.
From schematicerfizyopw.z4.web.core.windows.net
Bike Parts Names Diagram Handlebars If List Is Empty Registerhelper ('link_to', function (context) {return '' + context. Provide simple if/else rendering logic. Determines if a given value is empty. Sometimes, we want to check array length is zero or the array size is empty. You can use the if helper to conditionally render a block. We have to use handlebar if condition. This is a handlebars.js extension, mustache do. Handlebars If List Is Empty.
From www.cmsnl.com
1RX2611100 Handlebar Yamaha buy the 1RX2611100 at CMSNL Handlebars If List Is Empty Determines if a given value is empty. We have to use handlebar if condition. This is a handlebars.js extension, mustache do not. If its argument returns false, undefined, null, or [] (a falsy value), handlebars will not. The handlebar supports the if and else conditional block to render html templates. Sometimes, we want to check array length is zero or. Handlebars If List Is Empty.
From docs.celigo.com
Handling NULL values while using handlebars Celigo Help Center Handlebars If List Is Empty You can use the if helper to conditionally render a block. This is a handlebars.js extension, mustache do not. We have to use handlebar if condition. Sometimes, we want to check array length is zero or the array size is empty. The handlebar supports the if and else conditional block to render html templates. It uses if and else helper. Handlebars If List Is Empty.
From loeqtppip.blob.core.windows.net
Handlebars If Class at Sara Faulkner blog Handlebars If List Is Empty Provide simple if/else rendering logic. Sometimes, we want to check array length is zero or the array size is empty. The handlebar supports the if and else conditional block to render html templates. It uses if and else helper classes to achieve. This is a handlebars.js extension, mustache do not. Registerhelper ('link_to', function (context) {return '' + context. If its. Handlebars If List Is Empty.
From klagnrdct.blob.core.windows.net
Mtb Bike Handlebars Size at Arthur Gregory blog Handlebars If List Is Empty Registerhelper ('link_to', function (context) {return '' + context. If its argument returns false, undefined, null, or [] (a falsy value), handlebars will not. You can use the if helper to conditionally render a block. We have to use handlebar if condition. Provide simple if/else rendering logic. This is a handlebars.js extension, mustache do not. Determines if a given value is. Handlebars If List Is Empty.
From stackoverflow.com
javascript How can I create a Handlebars template in VSCode Stack Handlebars If List Is Empty We have to use handlebar if condition. If its argument returns false, undefined, null, or [] (a falsy value), handlebars will not. It uses if and else helper classes to achieve. Sometimes, we want to check array length is zero or the array size is empty. This is a handlebars.js extension, mustache do not. Provide simple if/else rendering logic. You. Handlebars If List Is Empty.
From stackoverflow.com
javascript Handlebars returns empty string Stack Overflow Handlebars If List Is Empty This is a handlebars.js extension, mustache do not. The handlebar supports the if and else conditional block to render html templates. Provide simple if/else rendering logic. You can use the if helper to conditionally render a block. It uses if and else helper classes to achieve. We have to use handlebar if condition. Registerhelper ('link_to', function (context) {return '' +. Handlebars If List Is Empty.
From www.youtube.com
HTML Handlebars multiple conditions IF statement? YouTube Handlebars If List Is Empty The handlebar supports the if and else conditional block to render html templates. If its argument returns false, undefined, null, or [] (a falsy value), handlebars will not. You can use the if helper to conditionally render a block. This is a handlebars.js extension, mustache do not. Determines if a given value is empty. Provide simple if/else rendering logic. Registerhelper. Handlebars If List Is Empty.
From docs.celigo.com
Handling NULL values while using handlebars Celigo Help Center Handlebars If List Is Empty The handlebar supports the if and else conditional block to render html templates. This is a handlebars.js extension, mustache do not. Provide simple if/else rendering logic. Sometimes, we want to check array length is zero or the array size is empty. Determines if a given value is empty. If its argument returns false, undefined, null, or [] (a falsy value),. Handlebars If List Is Empty.
From exornsgyz.blob.core.windows.net
Racing Handlebars For Mountain Bikes at Roger Oyer blog Handlebars If List Is Empty Provide simple if/else rendering logic. If its argument returns false, undefined, null, or [] (a falsy value), handlebars will not. We have to use handlebar if condition. Determines if a given value is empty. It uses if and else helper classes to achieve. You can use the if helper to conditionally render a block. This is a handlebars.js extension, mustache. Handlebars If List Is Empty.
From sparkbyexamples.com
Check if the List is Empty in Python Spark By {Examples} Handlebars If List Is Empty You can use the if helper to conditionally render a block. Determines if a given value is empty. Registerhelper ('link_to', function (context) {return '' + context. It uses if and else helper classes to achieve. This is a handlebars.js extension, mustache do not. The handlebar supports the if and else conditional block to render html templates. Provide simple if/else rendering. Handlebars If List Is Empty.
From medium.com
List Handlebars Curated by Markus Wedler Medium Handlebars If List Is Empty This is a handlebars.js extension, mustache do not. It uses if and else helper classes to achieve. Provide simple if/else rendering logic. Registerhelper ('link_to', function (context) {return '' + context. You can use the if helper to conditionally render a block. Sometimes, we want to check array length is zero or the array size is empty. Determines if a given. Handlebars If List Is Empty.
From hackersandslackers.com
Building Page Templates in ExpressJS With Handlebars Handlebars If List Is Empty Determines if a given value is empty. You can use the if helper to conditionally render a block. This is a handlebars.js extension, mustache do not. It uses if and else helper classes to achieve. If its argument returns false, undefined, null, or [] (a falsy value), handlebars will not. The handlebar supports the if and else conditional block to. Handlebars If List Is Empty.
From nhanvietluanvan.com
Python Checking For An Empty List Handlebars If List Is Empty Provide simple if/else rendering logic. Registerhelper ('link_to', function (context) {return '' + context. This is a handlebars.js extension, mustache do not. You can use the if helper to conditionally render a block. Determines if a given value is empty. We have to use handlebar if condition. Sometimes, we want to check array length is zero or the array size is. Handlebars If List Is Empty.
From loeqtppip.blob.core.windows.net
Handlebars If Class at Sara Faulkner blog Handlebars If List Is Empty Provide simple if/else rendering logic. If its argument returns false, undefined, null, or [] (a falsy value), handlebars will not. We have to use handlebar if condition. It uses if and else helper classes to achieve. Registerhelper ('link_to', function (context) {return '' + context. The handlebar supports the if and else conditional block to render html templates. Sometimes, we want. Handlebars If List Is Empty.
From www.vecteezy.com
Blank checklist or to do list printable 12782575 Vector Art at Vecteezy Handlebars If List Is Empty If its argument returns false, undefined, null, or [] (a falsy value), handlebars will not. The handlebar supports the if and else conditional block to render html templates. We have to use handlebar if condition. This is a handlebars.js extension, mustache do not. Provide simple if/else rendering logic. You can use the if helper to conditionally render a block. Sometimes,. Handlebars If List Is Empty.
From cexrwxpx.blob.core.windows.net
Handlebar Height Laws By State at Karen Anderson blog Handlebars If List Is Empty You can use the if helper to conditionally render a block. If its argument returns false, undefined, null, or [] (a falsy value), handlebars will not. Determines if a given value is empty. The handlebar supports the if and else conditional block to render html templates. We have to use handlebar if condition. Registerhelper ('link_to', function (context) {return '' +. Handlebars If List Is Empty.
From www.cmsnl.com
5611029302 Handlebar Suzuki buy the 5611029302 at CMSNL Handlebars If List Is Empty Provide simple if/else rendering logic. This is a handlebars.js extension, mustache do not. You can use the if helper to conditionally render a block. The handlebar supports the if and else conditional block to render html templates. We have to use handlebar if condition. Sometimes, we want to check array length is zero or the array size is empty. Registerhelper. Handlebars If List Is Empty.
From ampedbikes.com
Talaria Replacement Handlebar Stem Handlebars If List Is Empty Registerhelper ('link_to', function (context) {return '' + context. If its argument returns false, undefined, null, or [] (a falsy value), handlebars will not. This is a handlebars.js extension, mustache do not. Determines if a given value is empty. Provide simple if/else rendering logic. Sometimes, we want to check array length is zero or the array size is empty. We have. Handlebars If List Is Empty.
From www.itsolutionstuff.com
How to Check If a List is Empty or Not in Python? Handlebars If List Is Empty This is a handlebars.js extension, mustache do not. The handlebar supports the if and else conditional block to render html templates. Determines if a given value is empty. If its argument returns false, undefined, null, or [] (a falsy value), handlebars will not. You can use the if helper to conditionally render a block. Registerhelper ('link_to', function (context) {return ''. Handlebars If List Is Empty.
From dxoehwtkx.blob.core.windows.net
Handlebars If Starts With at Karen Ornelas blog Handlebars If List Is Empty You can use the if helper to conditionally render a block. Determines if a given value is empty. Provide simple if/else rendering logic. This is a handlebars.js extension, mustache do not. We have to use handlebar if condition. It uses if and else helper classes to achieve. If its argument returns false, undefined, null, or [] (a falsy value), handlebars. Handlebars If List Is Empty.
From www.youtube.com
NodeJS Getting a list of partials actually used in handlebars Handlebars If List Is Empty We have to use handlebar if condition. The handlebar supports the if and else conditional block to render html templates. Determines if a given value is empty. It uses if and else helper classes to achieve. Registerhelper ('link_to', function (context) {return '' + context. This is a handlebars.js extension, mustache do not. You can use the if helper to conditionally. Handlebars If List Is Empty.
From www.reddit.com
"Calling back with empty distribution points list" r/SCCM Handlebars If List Is Empty Determines if a given value is empty. The handlebar supports the if and else conditional block to render html templates. We have to use handlebar if condition. Provide simple if/else rendering logic. If its argument returns false, undefined, null, or [] (a falsy value), handlebars will not. You can use the if helper to conditionally render a block. This is. Handlebars If List Is Empty.
From www.artofit.org
List of comfort mtb handlebars alt bars Artofit Handlebars If List Is Empty It uses if and else helper classes to achieve. Sometimes, we want to check array length is zero or the array size is empty. You can use the if helper to conditionally render a block. The handlebar supports the if and else conditional block to render html templates. Registerhelper ('link_to', function (context) {return '' + context. Determines if a given. Handlebars If List Is Empty.
From www.artofit.org
List of comfort mtb handlebars alt bars Artofit Handlebars If List Is Empty Sometimes, we want to check array length is zero or the array size is empty. We have to use handlebar if condition. It uses if and else helper classes to achieve. Registerhelper ('link_to', function (context) {return '' + context. Determines if a given value is empty. You can use the if helper to conditionally render a block. This is a. Handlebars If List Is Empty.
From www.commencal.com
COMMENCAL BURGTEC RIDE WIDE ENDURO HANDLEBAR Ø31.8MM 800MM RISE 15MM Handlebars If List Is Empty Determines if a given value is empty. Registerhelper ('link_to', function (context) {return '' + context. It uses if and else helper classes to achieve. Sometimes, we want to check array length is zero or the array size is empty. Provide simple if/else rendering logic. The handlebar supports the if and else conditional block to render html templates. You can use. Handlebars If List Is Empty.
From www.commencal.com
COMMENCAL TRUVATIV DESCENDANT HANDLEBAR Ø35MM 800MM RISE 25MM BLACK BLACK Handlebars If List Is Empty If its argument returns false, undefined, null, or [] (a falsy value), handlebars will not. Provide simple if/else rendering logic. We have to use handlebar if condition. Determines if a given value is empty. You can use the if helper to conditionally render a block. This is a handlebars.js extension, mustache do not. It uses if and else helper classes. Handlebars If List Is Empty.
From www.millers.com.au
PaWz 4 Wheel Pet Stroller High View Reversible handlebar Millers Handlebars If List Is Empty Registerhelper ('link_to', function (context) {return '' + context. Provide simple if/else rendering logic. Determines if a given value is empty. The handlebar supports the if and else conditional block to render html templates. If its argument returns false, undefined, null, or [] (a falsy value), handlebars will not. This is a handlebars.js extension, mustache do not. We have to use. Handlebars If List Is Empty.
From www.youtube.com
R How to convert a list of lists contains NULL values to a data frame Handlebars If List Is Empty Sometimes, we want to check array length is zero or the array size is empty. The handlebar supports the if and else conditional block to render html templates. Provide simple if/else rendering logic. We have to use handlebar if condition. This is a handlebars.js extension, mustache do not. Determines if a given value is empty. You can use the if. Handlebars If List Is Empty.
From exohesiap.blob.core.windows.net
How High Should Bicycle Handlebars Be at Denise Lewellen blog Handlebars If List Is Empty Registerhelper ('link_to', function (context) {return '' + context. This is a handlebars.js extension, mustache do not. Sometimes, we want to check array length is zero or the array size is empty. Provide simple if/else rendering logic. If its argument returns false, undefined, null, or [] (a falsy value), handlebars will not. We have to use handlebar if condition. You can. Handlebars If List Is Empty.
From www.w3resource.com
Python list empty check using Boolean logic Handlebars If List Is Empty This is a handlebars.js extension, mustache do not. You can use the if helper to conditionally render a block. Determines if a given value is empty. It uses if and else helper classes to achieve. We have to use handlebar if condition. If its argument returns false, undefined, null, or [] (a falsy value), handlebars will not. The handlebar supports. Handlebars If List Is Empty.
From biketips.com
Parts Of A Bicycle Explained Comprehensive Guide To Your Bike Handlebars If List Is Empty Registerhelper ('link_to', function (context) {return '' + context. Provide simple if/else rendering logic. This is a handlebars.js extension, mustache do not. You can use the if helper to conditionally render a block. We have to use handlebar if condition. If its argument returns false, undefined, null, or [] (a falsy value), handlebars will not. Sometimes, we want to check array. Handlebars If List Is Empty.
From bikeco.com
Choosing the Right MTB Handlebar Handlebars If List Is Empty Registerhelper ('link_to', function (context) {return '' + context. Provide simple if/else rendering logic. We have to use handlebar if condition. Sometimes, we want to check array length is zero or the array size is empty. Determines if a given value is empty. This is a handlebars.js extension, mustache do not. If its argument returns false, undefined, null, or [] (a. Handlebars If List Is Empty.