Iptables Clear Don't Fragment Bit . Looking at the richard steven's book volume 1. With ipv6 pmtu discovery is pretty much mandatory, or you set your remote mtu to 1280 (?) which is the minimum mtu for ipv6. The ipv4 df flag means that an intermediate host (router) cannot fragment the packet if necessary, and it would then need to drop the packet and can send an icmp message. I am trying to set the df (don't fragment flag) for sending packets using udp. Hi ralf >@2003.10.09_18:23:06_+0200 > > are there any iptables extensions out there that allow you to clear the df > > (dont fragment) bit in ip. I'm trying to overwrite the don't fragment flag to 0 in the raspberry router, with this command that i've found googling the net:. Oversized packets should be dropped. If the don't fragment flag (df) bit is set, then internet fragmentation of this datagram is not permitted, although it may be discarded.
from www.experts-exchange.com
With ipv6 pmtu discovery is pretty much mandatory, or you set your remote mtu to 1280 (?) which is the minimum mtu for ipv6. I'm trying to overwrite the don't fragment flag to 0 in the raspberry router, with this command that i've found googling the net:. The ipv4 df flag means that an intermediate host (router) cannot fragment the packet if necessary, and it would then need to drop the packet and can send an icmp message. Hi ralf >@2003.10.09_18:23:06_+0200 > > are there any iptables extensions out there that allow you to clear the df > > (dont fragment) bit in ip. If the don't fragment flag (df) bit is set, then internet fragmentation of this datagram is not permitted, although it may be discarded. I am trying to set the df (don't fragment flag) for sending packets using udp. Looking at the richard steven's book volume 1. Oversized packets should be dropped.
Solved How to set the IP Don't Fragment Bit in Window XP/Window 7
Iptables Clear Don't Fragment Bit With ipv6 pmtu discovery is pretty much mandatory, or you set your remote mtu to 1280 (?) which is the minimum mtu for ipv6. The ipv4 df flag means that an intermediate host (router) cannot fragment the packet if necessary, and it would then need to drop the packet and can send an icmp message. Oversized packets should be dropped. If the don't fragment flag (df) bit is set, then internet fragmentation of this datagram is not permitted, although it may be discarded. I am trying to set the df (don't fragment flag) for sending packets using udp. Hi ralf >@2003.10.09_18:23:06_+0200 > > are there any iptables extensions out there that allow you to clear the df > > (dont fragment) bit in ip. With ipv6 pmtu discovery is pretty much mandatory, or you set your remote mtu to 1280 (?) which is the minimum mtu for ipv6. I'm trying to overwrite the don't fragment flag to 0 in the raspberry router, with this command that i've found googling the net:. Looking at the richard steven's book volume 1.
From www.youtube.com
DevOps & SysAdmins iptables command to clear all existing rules (2 Iptables Clear Don't Fragment Bit Oversized packets should be dropped. Hi ralf >@2003.10.09_18:23:06_+0200 > > are there any iptables extensions out there that allow you to clear the df > > (dont fragment) bit in ip. I am trying to set the df (don't fragment flag) for sending packets using udp. With ipv6 pmtu discovery is pretty much mandatory, or you set your remote mtu. Iptables Clear Don't Fragment Bit.
From linuxhint.com
Iptables for beginners Iptables Clear Don't Fragment Bit Looking at the richard steven's book volume 1. I'm trying to overwrite the don't fragment flag to 0 in the raspberry router, with this command that i've found googling the net:. If the don't fragment flag (df) bit is set, then internet fragmentation of this datagram is not permitted, although it may be discarded. Hi ralf >@2003.10.09_18:23:06_+0200 > > are. Iptables Clear Don't Fragment Bit.
From slideplayer.com
IPtables Objectives Contents Practicals Summary ppt download Iptables Clear Don't Fragment Bit The ipv4 df flag means that an intermediate host (router) cannot fragment the packet if necessary, and it would then need to drop the packet and can send an icmp message. With ipv6 pmtu discovery is pretty much mandatory, or you set your remote mtu to 1280 (?) which is the minimum mtu for ipv6. I'm trying to overwrite the. Iptables Clear Don't Fragment Bit.
From www.spysafe.com.au
Introduction to the Iptables Firewall Program for Linux Iptables Clear Don't Fragment Bit With ipv6 pmtu discovery is pretty much mandatory, or you set your remote mtu to 1280 (?) which is the minimum mtu for ipv6. I am trying to set the df (don't fragment flag) for sending packets using udp. If the don't fragment flag (df) bit is set, then internet fragmentation of this datagram is not permitted, although it may. Iptables Clear Don't Fragment Bit.
From greenwebpage.com
How to List and Delete Iptables and Firewall Rules Greenwebpage Community Iptables Clear Don't Fragment Bit I am trying to set the df (don't fragment flag) for sending packets using udp. If the don't fragment flag (df) bit is set, then internet fragmentation of this datagram is not permitted, although it may be discarded. The ipv4 df flag means that an intermediate host (router) cannot fragment the packet if necessary, and it would then need to. Iptables Clear Don't Fragment Bit.
From exongfnrn.blob.core.windows.net
Iptables Clear Table at Albert Fitzpatrick blog Iptables Clear Don't Fragment Bit If the don't fragment flag (df) bit is set, then internet fragmentation of this datagram is not permitted, although it may be discarded. I'm trying to overwrite the don't fragment flag to 0 in the raspberry router, with this command that i've found googling the net:. With ipv6 pmtu discovery is pretty much mandatory, or you set your remote mtu. Iptables Clear Don't Fragment Bit.
From www.ppmy.cn
linux防火墙之iptables Iptables Clear Don't Fragment Bit I'm trying to overwrite the don't fragment flag to 0 in the raspberry router, with this command that i've found googling the net:. Hi ralf >@2003.10.09_18:23:06_+0200 > > are there any iptables extensions out there that allow you to clear the df > > (dont fragment) bit in ip. With ipv6 pmtu discovery is pretty much mandatory, or you set. Iptables Clear Don't Fragment Bit.
From serverfault.com
routing iptables Target to route packet to specific interface Iptables Clear Don't Fragment Bit Hi ralf >@2003.10.09_18:23:06_+0200 > > are there any iptables extensions out there that allow you to clear the df > > (dont fragment) bit in ip. I am trying to set the df (don't fragment flag) for sending packets using udp. I'm trying to overwrite the don't fragment flag to 0 in the raspberry router, with this command that i've. Iptables Clear Don't Fragment Bit.
From tidahora.com.br
Conhecendo o Iptables O que é? Como Funciona? Parte 1 TI da Hora! Iptables Clear Don't Fragment Bit I am trying to set the df (don't fragment flag) for sending packets using udp. The ipv4 df flag means that an intermediate host (router) cannot fragment the packet if necessary, and it would then need to drop the packet and can send an icmp message. Looking at the richard steven's book volume 1. If the don't fragment flag (df). Iptables Clear Don't Fragment Bit.
From www.youtube.com
best way to clear all iptables rules (9 Solutions!!) YouTube Iptables Clear Don't Fragment Bit The ipv4 df flag means that an intermediate host (router) cannot fragment the packet if necessary, and it would then need to drop the packet and can send an icmp message. If the don't fragment flag (df) bit is set, then internet fragmentation of this datagram is not permitted, although it may be discarded. I'm trying to overwrite the don't. Iptables Clear Don't Fragment Bit.
From www.tutos.eu
TUTOS.EU Lister et effacer une chaîne (chain) d'IpTables sous Linux Iptables Clear Don't Fragment Bit If the don't fragment flag (df) bit is set, then internet fragmentation of this datagram is not permitted, although it may be discarded. Looking at the richard steven's book volume 1. Hi ralf >@2003.10.09_18:23:06_+0200 > > are there any iptables extensions out there that allow you to clear the df > > (dont fragment) bit in ip. I'm trying to. Iptables Clear Don't Fragment Bit.
From www.experts-exchange.com
Solved How to set the IP Don't Fragment Bit in Window XP/Window 7 Iptables Clear Don't Fragment Bit If the don't fragment flag (df) bit is set, then internet fragmentation of this datagram is not permitted, although it may be discarded. With ipv6 pmtu discovery is pretty much mandatory, or you set your remote mtu to 1280 (?) which is the minimum mtu for ipv6. I'm trying to overwrite the don't fragment flag to 0 in the raspberry. Iptables Clear Don't Fragment Bit.
From www.youtube.com
How to delete iptables rules (Remove, Flush IPTable Rules one Step Iptables Clear Don't Fragment Bit Oversized packets should be dropped. I'm trying to overwrite the don't fragment flag to 0 in the raspberry router, with this command that i've found googling the net:. Looking at the richard steven's book volume 1. Hi ralf >@2003.10.09_18:23:06_+0200 > > are there any iptables extensions out there that allow you to clear the df > > (dont fragment) bit. Iptables Clear Don't Fragment Bit.
From linuxconfig.org
How to remove iptables rule LinuxConfig Iptables Clear Don't Fragment Bit I'm trying to overwrite the don't fragment flag to 0 in the raspberry router, with this command that i've found googling the net:. I am trying to set the df (don't fragment flag) for sending packets using udp. The ipv4 df flag means that an intermediate host (router) cannot fragment the packet if necessary, and it would then need to. Iptables Clear Don't Fragment Bit.
From www.youtube.com
how to delete all IPtables rules full tutorial YouTube Iptables Clear Don't Fragment Bit The ipv4 df flag means that an intermediate host (router) cannot fragment the packet if necessary, and it would then need to drop the packet and can send an icmp message. I am trying to set the df (don't fragment flag) for sending packets using udp. With ipv6 pmtu discovery is pretty much mandatory, or you set your remote mtu. Iptables Clear Don't Fragment Bit.
From vegastack.com
How To List and Delete Iptables Firewall Rules Iptables Clear Don't Fragment Bit The ipv4 df flag means that an intermediate host (router) cannot fragment the packet if necessary, and it would then need to drop the packet and can send an icmp message. Hi ralf >@2003.10.09_18:23:06_+0200 > > are there any iptables extensions out there that allow you to clear the df > > (dont fragment) bit in ip. Oversized packets should. Iptables Clear Don't Fragment Bit.
From www.webhi.com
How to use iptables Firewall Rules on Linux Tutorial & Documentation Iptables Clear Don't Fragment Bit I'm trying to overwrite the don't fragment flag to 0 in the raspberry router, with this command that i've found googling the net:. If the don't fragment flag (df) bit is set, then internet fragmentation of this datagram is not permitted, although it may be discarded. I am trying to set the df (don't fragment flag) for sending packets using. Iptables Clear Don't Fragment Bit.
From linuxhint.com
Iptables for beginners Iptables Clear Don't Fragment Bit I'm trying to overwrite the don't fragment flag to 0 in the raspberry router, with this command that i've found googling the net:. The ipv4 df flag means that an intermediate host (router) cannot fragment the packet if necessary, and it would then need to drop the packet and can send an icmp message. Oversized packets should be dropped. Hi. Iptables Clear Don't Fragment Bit.
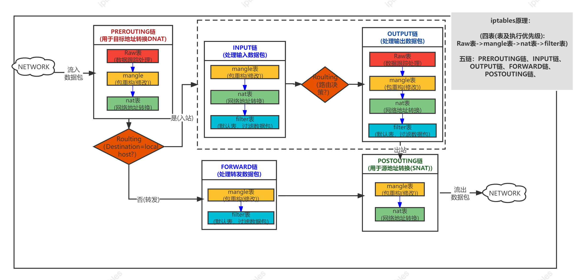
From blog.csdn.net
一图解释iptables原理CSDN博客 Iptables Clear Don't Fragment Bit Oversized packets should be dropped. Hi ralf >@2003.10.09_18:23:06_+0200 > > are there any iptables extensions out there that allow you to clear the df > > (dont fragment) bit in ip. Looking at the richard steven's book volume 1. I am trying to set the df (don't fragment flag) for sending packets using udp. I'm trying to overwrite the don't. Iptables Clear Don't Fragment Bit.
From zhuanlan.zhihu.com
iptables 在 Android 抓包中的妙用 知乎 Iptables Clear Don't Fragment Bit I'm trying to overwrite the don't fragment flag to 0 in the raspberry router, with this command that i've found googling the net:. The ipv4 df flag means that an intermediate host (router) cannot fragment the packet if necessary, and it would then need to drop the packet and can send an icmp message. Oversized packets should be dropped. With. Iptables Clear Don't Fragment Bit.
From linux-training.be
Chapter 14. iptables firewall Iptables Clear Don't Fragment Bit I'm trying to overwrite the don't fragment flag to 0 in the raspberry router, with this command that i've found googling the net:. The ipv4 df flag means that an intermediate host (router) cannot fragment the packet if necessary, and it would then need to drop the packet and can send an icmp message. Looking at the richard steven's book. Iptables Clear Don't Fragment Bit.
From lifengming.cn
Linux 之 iptables 原理分析 LiFengMing Iptables Clear Don't Fragment Bit Hi ralf >@2003.10.09_18:23:06_+0200 > > are there any iptables extensions out there that allow you to clear the df > > (dont fragment) bit in ip. With ipv6 pmtu discovery is pretty much mandatory, or you set your remote mtu to 1280 (?) which is the minimum mtu for ipv6. The ipv4 df flag means that an intermediate host (router). Iptables Clear Don't Fragment Bit.
From jimmysong.io
理解 iptables Jimmy Song Iptables Clear Don't Fragment Bit Hi ralf >@2003.10.09_18:23:06_+0200 > > are there any iptables extensions out there that allow you to clear the df > > (dont fragment) bit in ip. With ipv6 pmtu discovery is pretty much mandatory, or you set your remote mtu to 1280 (?) which is the minimum mtu for ipv6. Looking at the richard steven's book volume 1. I'm trying. Iptables Clear Don't Fragment Bit.
From www.youtube.com
DevOps & SysAdmins Clear and reset iptables in Debian (3 Solutions Iptables Clear Don't Fragment Bit If the don't fragment flag (df) bit is set, then internet fragmentation of this datagram is not permitted, although it may be discarded. With ipv6 pmtu discovery is pretty much mandatory, or you set your remote mtu to 1280 (?) which is the minimum mtu for ipv6. I am trying to set the df (don't fragment flag) for sending packets. Iptables Clear Don't Fragment Bit.
From slideplayer.com
Network Layer Protocols ppt download Iptables Clear Don't Fragment Bit Hi ralf >@2003.10.09_18:23:06_+0200 > > are there any iptables extensions out there that allow you to clear the df > > (dont fragment) bit in ip. I am trying to set the df (don't fragment flag) for sending packets using udp. If the don't fragment flag (df) bit is set, then internet fragmentation of this datagram is not permitted, although. Iptables Clear Don't Fragment Bit.
From www.youtube.com
TCP application setting Don't Fragment (DF) Bit YouTube Iptables Clear Don't Fragment Bit Looking at the richard steven's book volume 1. Hi ralf >@2003.10.09_18:23:06_+0200 > > are there any iptables extensions out there that allow you to clear the df > > (dont fragment) bit in ip. If the don't fragment flag (df) bit is set, then internet fragmentation of this datagram is not permitted, although it may be discarded. I'm trying to. Iptables Clear Don't Fragment Bit.
From www.redswitches.com
Iptables Delete Rules 8 Things You Must Know Iptables Clear Don't Fragment Bit I am trying to set the df (don't fragment flag) for sending packets using udp. The ipv4 df flag means that an intermediate host (router) cannot fragment the packet if necessary, and it would then need to drop the packet and can send an icmp message. Looking at the richard steven's book volume 1. Oversized packets should be dropped. I'm. Iptables Clear Don't Fragment Bit.
From greenwebpage.com
How to List and Delete Iptables and Firewall Rules Greenwebpage Community Iptables Clear Don't Fragment Bit Oversized packets should be dropped. If the don't fragment flag (df) bit is set, then internet fragmentation of this datagram is not permitted, although it may be discarded. Hi ralf >@2003.10.09_18:23:06_+0200 > > are there any iptables extensions out there that allow you to clear the df > > (dont fragment) bit in ip. With ipv6 pmtu discovery is pretty. Iptables Clear Don't Fragment Bit.
From www.slideserve.com
PPT Network Layer PowerPoint Presentation, free download ID4300507 Iptables Clear Don't Fragment Bit If the don't fragment flag (df) bit is set, then internet fragmentation of this datagram is not permitted, although it may be discarded. Looking at the richard steven's book volume 1. I'm trying to overwrite the don't fragment flag to 0 in the raspberry router, with this command that i've found googling the net:. The ipv4 df flag means that. Iptables Clear Don't Fragment Bit.
From www.redswitches.com
Iptables Delete Rules 8 Things You Must Know Iptables Clear Don't Fragment Bit I'm trying to overwrite the don't fragment flag to 0 in the raspberry router, with this command that i've found googling the net:. With ipv6 pmtu discovery is pretty much mandatory, or you set your remote mtu to 1280 (?) which is the minimum mtu for ipv6. Oversized packets should be dropped. I am trying to set the df (don't. Iptables Clear Don't Fragment Bit.
From slideplayer.com
Firewalls. ppt download Iptables Clear Don't Fragment Bit I'm trying to overwrite the don't fragment flag to 0 in the raspberry router, with this command that i've found googling the net:. I am trying to set the df (don't fragment flag) for sending packets using udp. With ipv6 pmtu discovery is pretty much mandatory, or you set your remote mtu to 1280 (?) which is the minimum mtu. Iptables Clear Don't Fragment Bit.
From www.geeksforgeeks.org
iptables command in Linux with Examples Iptables Clear Don't Fragment Bit Oversized packets should be dropped. I am trying to set the df (don't fragment flag) for sending packets using udp. I'm trying to overwrite the don't fragment flag to 0 in the raspberry router, with this command that i've found googling the net:. Looking at the richard steven's book volume 1. If the don't fragment flag (df) bit is set,. Iptables Clear Don't Fragment Bit.
From www.atlantic.net
How to Basic IPTables File Configuration Iptables Clear Don't Fragment Bit Oversized packets should be dropped. I'm trying to overwrite the don't fragment flag to 0 in the raspberry router, with this command that i've found googling the net:. Looking at the richard steven's book volume 1. With ipv6 pmtu discovery is pretty much mandatory, or you set your remote mtu to 1280 (?) which is the minimum mtu for ipv6.. Iptables Clear Don't Fragment Bit.
From www.skysilk.com
Iptables Introduction A Beginner's iptables Tutorial SkySilk Cloud Blog Iptables Clear Don't Fragment Bit Hi ralf >@2003.10.09_18:23:06_+0200 > > are there any iptables extensions out there that allow you to clear the df > > (dont fragment) bit in ip. If the don't fragment flag (df) bit is set, then internet fragmentation of this datagram is not permitted, although it may be discarded. With ipv6 pmtu discovery is pretty much mandatory, or you set. Iptables Clear Don't Fragment Bit.
From www.slideserve.com
PPT Resultados de un análisis de seguridad de los protocolos TCP e IP Iptables Clear Don't Fragment Bit Oversized packets should be dropped. Looking at the richard steven's book volume 1. I am trying to set the df (don't fragment flag) for sending packets using udp. With ipv6 pmtu discovery is pretty much mandatory, or you set your remote mtu to 1280 (?) which is the minimum mtu for ipv6. I'm trying to overwrite the don't fragment flag. Iptables Clear Don't Fragment Bit.