Configfs Usb Gadget Uvc . i'm trying to add uvc and mass storage in device mode for single usb device controller port. learn how to create arbitrary usb composite devices from userspace using configfs, a filesystem that allows userspace instantiation of kernel objects. # path for usb gadget inside configfs gadget_path=/sys/kernel/config/usb_gadget/pi4 # create main path for usb gadget mkdir. I'm using configfs to do job. 158 lines (131 loc) · 4.77 kb. learn how to configure and use the uvc gadget driver, a driver for hardware on the device side of a usb connection. Cannot retrieve latest commit at this time. — the video control and video streaming interface numbers are needed in the uvc gadget userspace stack to reply.
from github.com
— the video control and video streaming interface numbers are needed in the uvc gadget userspace stack to reply. learn how to create arbitrary usb composite devices from userspace using configfs, a filesystem that allows userspace instantiation of kernel objects. 158 lines (131 loc) · 4.77 kb. I'm using configfs to do job. Cannot retrieve latest commit at this time. # path for usb gadget inside configfs gadget_path=/sys/kernel/config/usb_gadget/pi4 # create main path for usb gadget mkdir. i'm trying to add uvc and mass storage in device mode for single usb device controller port. learn how to configure and use the uvc gadget driver, a driver for hardware on the device side of a usb connection.
GitHub circuitvalley/USBVideoClassStackPIC32UVC USB Video Class (UVC) Driver
Configfs Usb Gadget Uvc i'm trying to add uvc and mass storage in device mode for single usb device controller port. — the video control and video streaming interface numbers are needed in the uvc gadget userspace stack to reply. i'm trying to add uvc and mass storage in device mode for single usb device controller port. Cannot retrieve latest commit at this time. # path for usb gadget inside configfs gadget_path=/sys/kernel/config/usb_gadget/pi4 # create main path for usb gadget mkdir. I'm using configfs to do job. 158 lines (131 loc) · 4.77 kb. learn how to create arbitrary usb composite devices from userspace using configfs, a filesystem that allows userspace instantiation of kernel objects. learn how to configure and use the uvc gadget driver, a driver for hardware on the device side of a usb connection.
From developer.ridgerun.com
USB Video Class Gadget Library UVC Driver Linux UVC Linux Configfs Usb Gadget Uvc — the video control and video streaming interface numbers are needed in the uvc gadget userspace stack to reply. i'm trying to add uvc and mass storage in device mode for single usb device controller port. Cannot retrieve latest commit at this time. I'm using configfs to do job. 158 lines (131 loc) · 4.77 kb. learn. Configfs Usb Gadget Uvc.
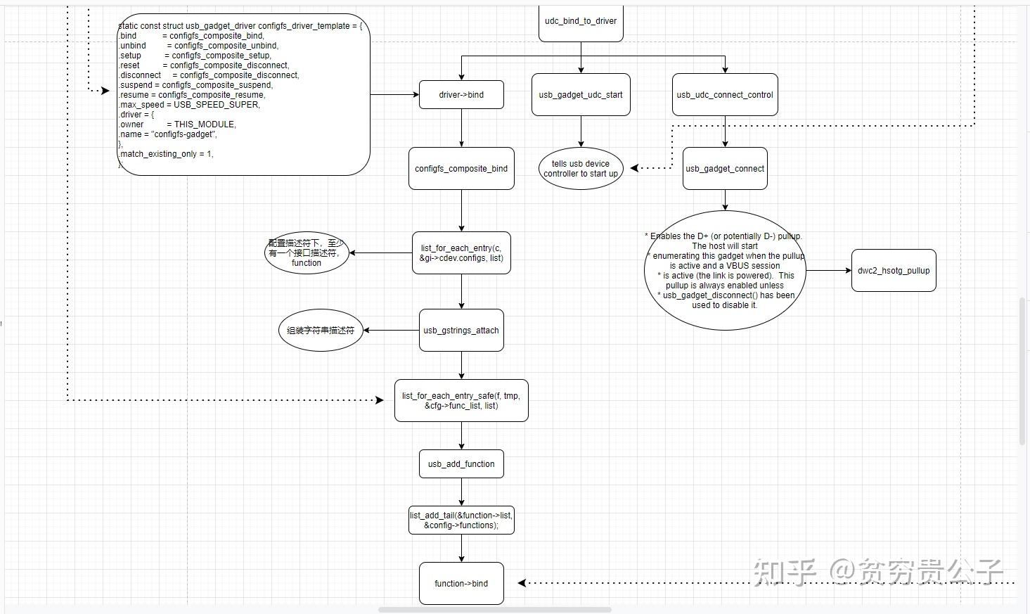
From zhuanlan.zhihu.com
USB 协议核心概念与实践 知乎 Configfs Usb Gadget Uvc 158 lines (131 loc) · 4.77 kb. Cannot retrieve latest commit at this time. learn how to create arbitrary usb composite devices from userspace using configfs, a filesystem that allows userspace instantiation of kernel objects. learn how to configure and use the uvc gadget driver, a driver for hardware on the device side of a usb connection. . Configfs Usb Gadget Uvc.
From blog.csdn.net
RK3568模拟摄像头实现UVC视频输出_rk3568 uvcCSDN博客 Configfs Usb Gadget Uvc learn how to configure and use the uvc gadget driver, a driver for hardware on the device side of a usb connection. I'm using configfs to do job. — the video control and video streaming interface numbers are needed in the uvc gadget userspace stack to reply. # path for usb gadget inside configfs gadget_path=/sys/kernel/config/usb_gadget/pi4 # create. Configfs Usb Gadget Uvc.
From blog.csdn.net
USB uvc gadget驱动分析_uvcgadget 原理CSDN博客 Configfs Usb Gadget Uvc learn how to configure and use the uvc gadget driver, a driver for hardware on the device side of a usb connection. Cannot retrieve latest commit at this time. I'm using configfs to do job. learn how to create arbitrary usb composite devices from userspace using configfs, a filesystem that allows userspace instantiation of kernel objects. i'm. Configfs Usb Gadget Uvc.
From zhuanlan.zhihu.com
通过configfs配置USB function 知乎 Configfs Usb Gadget Uvc learn how to create arbitrary usb composite devices from userspace using configfs, a filesystem that allows userspace instantiation of kernel objects. 158 lines (131 loc) · 4.77 kb. I'm using configfs to do job. — the video control and video streaming interface numbers are needed in the uvc gadget userspace stack to reply. # path for usb. Configfs Usb Gadget Uvc.
From twitter.com
Mishaal Rahman on Twitter "The system property 'ro.usb.uvc.enabled' will be used to toggle UVC Configfs Usb Gadget Uvc # path for usb gadget inside configfs gadget_path=/sys/kernel/config/usb_gadget/pi4 # create main path for usb gadget mkdir. I'm using configfs to do job. i'm trying to add uvc and mass storage in device mode for single usb device controller port. learn how to create arbitrary usb composite devices from userspace using configfs, a filesystem that allows userspace instantiation. Configfs Usb Gadget Uvc.
From discuss.96boards.org
USB Gadget ConfigFS DragonBoard 820c 96Boards Forum Configfs Usb Gadget Uvc 158 lines (131 loc) · 4.77 kb. I'm using configfs to do job. learn how to create arbitrary usb composite devices from userspace using configfs, a filesystem that allows userspace instantiation of kernel objects. — the video control and video streaming interface numbers are needed in the uvc gadget userspace stack to reply. # path for usb. Configfs Usb Gadget Uvc.
From github.com
GitHub circuitvalley/USBVideoClassStackPIC32UVC USB Video Class (UVC) Driver Configfs Usb Gadget Uvc # path for usb gadget inside configfs gadget_path=/sys/kernel/config/usb_gadget/pi4 # create main path for usb gadget mkdir. learn how to create arbitrary usb composite devices from userspace using configfs, a filesystem that allows userspace instantiation of kernel objects. i'm trying to add uvc and mass storage in device mode for single usb device controller port. — the. Configfs Usb Gadget Uvc.
From blog.csdn.net
实现Linux usb复合从机设备_linux usb从机CSDN博客 Configfs Usb Gadget Uvc 158 lines (131 loc) · 4.77 kb. i'm trying to add uvc and mass storage in device mode for single usb device controller port. I'm using configfs to do job. learn how to create arbitrary usb composite devices from userspace using configfs, a filesystem that allows userspace instantiation of kernel objects. learn how to configure and use. Configfs Usb Gadget Uvc.
From blog.csdn.net
usb设备控制器之uvc数据传输底层实现_usb uvc请求命令CSDN博客 Configfs Usb Gadget Uvc I'm using configfs to do job. 158 lines (131 loc) · 4.77 kb. — the video control and video streaming interface numbers are needed in the uvc gadget userspace stack to reply. i'm trying to add uvc and mass storage in device mode for single usb device controller port. Cannot retrieve latest commit at this time. learn. Configfs Usb Gadget Uvc.
From discuss.96boards.org
USB Gadget ConfigFS DragonBoard 820c 96Boards Forum Configfs Usb Gadget Uvc learn how to configure and use the uvc gadget driver, a driver for hardware on the device side of a usb connection. # path for usb gadget inside configfs gadget_path=/sys/kernel/config/usb_gadget/pi4 # create main path for usb gadget mkdir. — the video control and video streaming interface numbers are needed in the uvc gadget userspace stack to reply.. Configfs Usb Gadget Uvc.
From zhuanlan.zhihu.com
通过configfs配置USB function 知乎 Configfs Usb Gadget Uvc — the video control and video streaming interface numbers are needed in the uvc gadget userspace stack to reply. i'm trying to add uvc and mass storage in device mode for single usb device controller port. 158 lines (131 loc) · 4.77 kb. I'm using configfs to do job. # path for usb gadget inside configfs gadget_path=/sys/kernel/config/usb_gadget/pi4. Configfs Usb Gadget Uvc.
From zhuanlan.zhihu.com
通过configfs配置USB function 知乎 Configfs Usb Gadget Uvc i'm trying to add uvc and mass storage in device mode for single usb device controller port. learn how to configure and use the uvc gadget driver, a driver for hardware on the device side of a usb connection. 158 lines (131 loc) · 4.77 kb. I'm using configfs to do job. — the video control and. Configfs Usb Gadget Uvc.
From zhuanlan.zhihu.com
USB总线Linux内核USB3.0设备控制器复合设备之USB gadget configfs分析 知乎 Configfs Usb Gadget Uvc I'm using configfs to do job. # path for usb gadget inside configfs gadget_path=/sys/kernel/config/usb_gadget/pi4 # create main path for usb gadget mkdir. 158 lines (131 loc) · 4.77 kb. i'm trying to add uvc and mass storage in device mode for single usb device controller port. — the video control and video streaming interface numbers are needed. Configfs Usb Gadget Uvc.
From bayviewtech.com.au
Roland UVC01 USB Video Capture Device Bayview Technology Configfs Usb Gadget Uvc 158 lines (131 loc) · 4.77 kb. Cannot retrieve latest commit at this time. # path for usb gadget inside configfs gadget_path=/sys/kernel/config/usb_gadget/pi4 # create main path for usb gadget mkdir. — the video control and video streaming interface numbers are needed in the uvc gadget userspace stack to reply. learn how to create arbitrary usb composite devices. Configfs Usb Gadget Uvc.
From blog.csdn.net
【Linux】在Xilinx平台上实现UVC Gadget(1)_uvc gadget测试CSDN博客 Configfs Usb Gadget Uvc # path for usb gadget inside configfs gadget_path=/sys/kernel/config/usb_gadget/pi4 # create main path for usb gadget mkdir. 158 lines (131 loc) · 4.77 kb. learn how to create arbitrary usb composite devices from userspace using configfs, a filesystem that allows userspace instantiation of kernel objects. I'm using configfs to do job. — the video control and video streaming. Configfs Usb Gadget Uvc.
From github.com
usbuvcgadget/uvcgadget.h at main · junhuanchen/usbuvcgadget · GitHub Configfs Usb Gadget Uvc — the video control and video streaming interface numbers are needed in the uvc gadget userspace stack to reply. # path for usb gadget inside configfs gadget_path=/sys/kernel/config/usb_gadget/pi4 # create main path for usb gadget mkdir. Cannot retrieve latest commit at this time. 158 lines (131 loc) · 4.77 kb. i'm trying to add uvc and mass storage. Configfs Usb Gadget Uvc.
From blog.csdn.net
usb gadget uvc driver的code分析_uvc gadget h264_xiaolin155的博客CSDN博客 Configfs Usb Gadget Uvc I'm using configfs to do job. learn how to create arbitrary usb composite devices from userspace using configfs, a filesystem that allows userspace instantiation of kernel objects. Cannot retrieve latest commit at this time. learn how to configure and use the uvc gadget driver, a driver for hardware on the device side of a usb connection. #. Configfs Usb Gadget Uvc.
From blog.csdn.net
Linux USB 开发指南_韦东山 gadgetCSDN博客 Configfs Usb Gadget Uvc learn how to create arbitrary usb composite devices from userspace using configfs, a filesystem that allows userspace instantiation of kernel objects. I'm using configfs to do job. i'm trying to add uvc and mass storage in device mode for single usb device controller port. — the video control and video streaming interface numbers are needed in the. Configfs Usb Gadget Uvc.
From gist.github.com
UVC ConfigFS Gadget configuration tool · GitHub Configfs Usb Gadget Uvc i'm trying to add uvc and mass storage in device mode for single usb device controller port. — the video control and video streaming interface numbers are needed in the uvc gadget userspace stack to reply. learn how to create arbitrary usb composite devices from userspace using configfs, a filesystem that allows userspace instantiation of kernel objects.. Configfs Usb Gadget Uvc.
From blog.csdn.net
Configfs Usb Gadget Uvc I'm using configfs to do job. 158 lines (131 loc) · 4.77 kb. — the video control and video streaming interface numbers are needed in the uvc gadget userspace stack to reply. learn how to configure and use the uvc gadget driver, a driver for hardware on the device side of a usb connection. Cannot retrieve latest commit. Configfs Usb Gadget Uvc.
From twitter.com
Mishaal Rahman on Twitter "Android devices that support the UVC gadget mode (ie. the kernel is Configfs Usb Gadget Uvc Cannot retrieve latest commit at this time. learn how to configure and use the uvc gadget driver, a driver for hardware on the device side of a usb connection. 158 lines (131 loc) · 4.77 kb. — the video control and video streaming interface numbers are needed in the uvc gadget userspace stack to reply. learn how. Configfs Usb Gadget Uvc.
From codeantenna.com
X2000 Linux UVC CodeAntenna Configfs Usb Gadget Uvc I'm using configfs to do job. learn how to configure and use the uvc gadget driver, a driver for hardware on the device side of a usb connection. Cannot retrieve latest commit at this time. — the video control and video streaming interface numbers are needed in the uvc gadget userspace stack to reply. 158 lines (131 loc). Configfs Usb Gadget Uvc.
From github.com
GitHub du33169/usbgadgetutils Some useful utilities for configuring USB HID gadget using Configfs Usb Gadget Uvc — the video control and video streaming interface numbers are needed in the uvc gadget userspace stack to reply. # path for usb gadget inside configfs gadget_path=/sys/kernel/config/usb_gadget/pi4 # create main path for usb gadget mkdir. learn how to configure and use the uvc gadget driver, a driver for hardware on the device side of a usb connection.. Configfs Usb Gadget Uvc.
From github.com
UVC Support · Issue 38 · tejado/androidusbgadget · GitHub Configfs Usb Gadget Uvc learn how to configure and use the uvc gadget driver, a driver for hardware on the device side of a usb connection. # path for usb gadget inside configfs gadget_path=/sys/kernel/config/usb_gadget/pi4 # create main path for usb gadget mkdir. — the video control and video streaming interface numbers are needed in the uvc gadget userspace stack to reply.. Configfs Usb Gadget Uvc.
From www.scribd.com
Taming the USB Gadgets Beast An Introduction to ConfigFS Composite Gadgets, libusbg, and Gadget Configfs Usb Gadget Uvc 158 lines (131 loc) · 4.77 kb. learn how to configure and use the uvc gadget driver, a driver for hardware on the device side of a usb connection. Cannot retrieve latest commit at this time. I'm using configfs to do job. learn how to create arbitrary usb composite devices from userspace using configfs, a filesystem that allows. Configfs Usb Gadget Uvc.
From www.scribd.com
USB Gadget Configfs API 0 PDF Device Driver Usb Configfs Usb Gadget Uvc learn how to configure and use the uvc gadget driver, a driver for hardware on the device side of a usb connection. learn how to create arbitrary usb composite devices from userspace using configfs, a filesystem that allows userspace instantiation of kernel objects. — the video control and video streaming interface numbers are needed in the uvc. Configfs Usb Gadget Uvc.
From zhuanlan.zhihu.com
USB总线Linux内核USB3.0设备控制器复合设备之USB gadget configfs分析 知乎 Configfs Usb Gadget Uvc learn how to configure and use the uvc gadget driver, a driver for hardware on the device side of a usb connection. 158 lines (131 loc) · 4.77 kb. Cannot retrieve latest commit at this time. # path for usb gadget inside configfs gadget_path=/sys/kernel/config/usb_gadget/pi4 # create main path for usb gadget mkdir. I'm using configfs to do job.. Configfs Usb Gadget Uvc.
From wx.comake.online
基于IPC kernel配置启用UVC SigmaStarDocs Configfs Usb Gadget Uvc learn how to create arbitrary usb composite devices from userspace using configfs, a filesystem that allows userspace instantiation of kernel objects. learn how to configure and use the uvc gadget driver, a driver for hardware on the device side of a usb connection. # path for usb gadget inside configfs gadget_path=/sys/kernel/config/usb_gadget/pi4 # create main path for usb. Configfs Usb Gadget Uvc.
From zhuanlan.zhihu.com
ipkvm 之 RK3568 usb gadget 知乎 Configfs Usb Gadget Uvc 158 lines (131 loc) · 4.77 kb. i'm trying to add uvc and mass storage in device mode for single usb device controller port. learn how to configure and use the uvc gadget driver, a driver for hardware on the device side of a usb connection. Cannot retrieve latest commit at this time. I'm using configfs to do. Configfs Usb Gadget Uvc.
From twitter.com
Mishaal Rahman on Twitter "Android devices that support the UVC gadget mode (ie. the kernel is Configfs Usb Gadget Uvc i'm trying to add uvc and mass storage in device mode for single usb device controller port. learn how to create arbitrary usb composite devices from userspace using configfs, a filesystem that allows userspace instantiation of kernel objects. # path for usb gadget inside configfs gadget_path=/sys/kernel/config/usb_gadget/pi4 # create main path for usb gadget mkdir. 158 lines (131. Configfs Usb Gadget Uvc.
From github.com
GitHub linuxusbgadgets/gt Gadgettool Linux command line tool for setting USB gadget Configfs Usb Gadget Uvc learn how to create arbitrary usb composite devices from userspace using configfs, a filesystem that allows userspace instantiation of kernel objects. — the video control and video streaming interface numbers are needed in the uvc gadget userspace stack to reply. # path for usb gadget inside configfs gadget_path=/sys/kernel/config/usb_gadget/pi4 # create main path for usb gadget mkdir. 158. Configfs Usb Gadget Uvc.
From cloud.tencent.com
USB总线Linux内核USB3.0设备控制器复合设备之USB gadget configfs分析(七)腾讯云开发者社区腾讯云 Configfs Usb Gadget Uvc — the video control and video streaming interface numbers are needed in the uvc gadget userspace stack to reply. learn how to create arbitrary usb composite devices from userspace using configfs, a filesystem that allows userspace instantiation of kernel objects. I'm using configfs to do job. learn how to configure and use the uvc gadget driver, a. Configfs Usb Gadget Uvc.
From www.youtube.com
Unix & Linux No UDC shows up for USB mass storage gadget with configfs YouTube Configfs Usb Gadget Uvc i'm trying to add uvc and mass storage in device mode for single usb device controller port. # path for usb gadget inside configfs gadget_path=/sys/kernel/config/usb_gadget/pi4 # create main path for usb gadget mkdir. learn how to configure and use the uvc gadget driver, a driver for hardware on the device side of a usb connection. —. Configfs Usb Gadget Uvc.
From github.com
uvcgadget/doc/configfs_start.txt at master · wlhe/uvcgadget · GitHub Configfs Usb Gadget Uvc I'm using configfs to do job. learn how to configure and use the uvc gadget driver, a driver for hardware on the device side of a usb connection. Cannot retrieve latest commit at this time. learn how to create arbitrary usb composite devices from userspace using configfs, a filesystem that allows userspace instantiation of kernel objects. i'm. Configfs Usb Gadget Uvc.