Nixie Tube Clock Manual . Power for your nixie clock. Connect dc 12v, 1a power supply with 5.5/2.1mm. How to operate your 4 tube nixie clock. The clock does not include a wall adapter. There are two buttons that have the following functions: You should get a universal adapter. 55mm (approx including glass nipple); Find out the features, settings, warranty and social networks of. The pdf file also explains how.
from www.sparkfun.com
There are two buttons that have the following functions: Connect dc 12v, 1a power supply with 5.5/2.1mm. The clock does not include a wall adapter. How to operate your 4 tube nixie clock. Find out the features, settings, warranty and social networks of. Power for your nixie clock. You should get a universal adapter. The pdf file also explains how. 55mm (approx including glass nipple);
DIY Nixie Tube Clock Build News SparkFun Electronics
Nixie Tube Clock Manual Connect dc 12v, 1a power supply with 5.5/2.1mm. Connect dc 12v, 1a power supply with 5.5/2.1mm. How to operate your 4 tube nixie clock. There are two buttons that have the following functions: The clock does not include a wall adapter. Power for your nixie clock. The pdf file also explains how. You should get a universal adapter. 55mm (approx including glass nipple); Find out the features, settings, warranty and social networks of.
From www.nixiediy.com
IN16 Nixie Tube Clock KIT NixieDIY Nixie Tube Clock Manual You should get a universal adapter. 55mm (approx including glass nipple); There are two buttons that have the following functions: Power for your nixie clock. The clock does not include a wall adapter. How to operate your 4 tube nixie clock. Connect dc 12v, 1a power supply with 5.5/2.1mm. The pdf file also explains how. Find out the features, settings,. Nixie Tube Clock Manual.
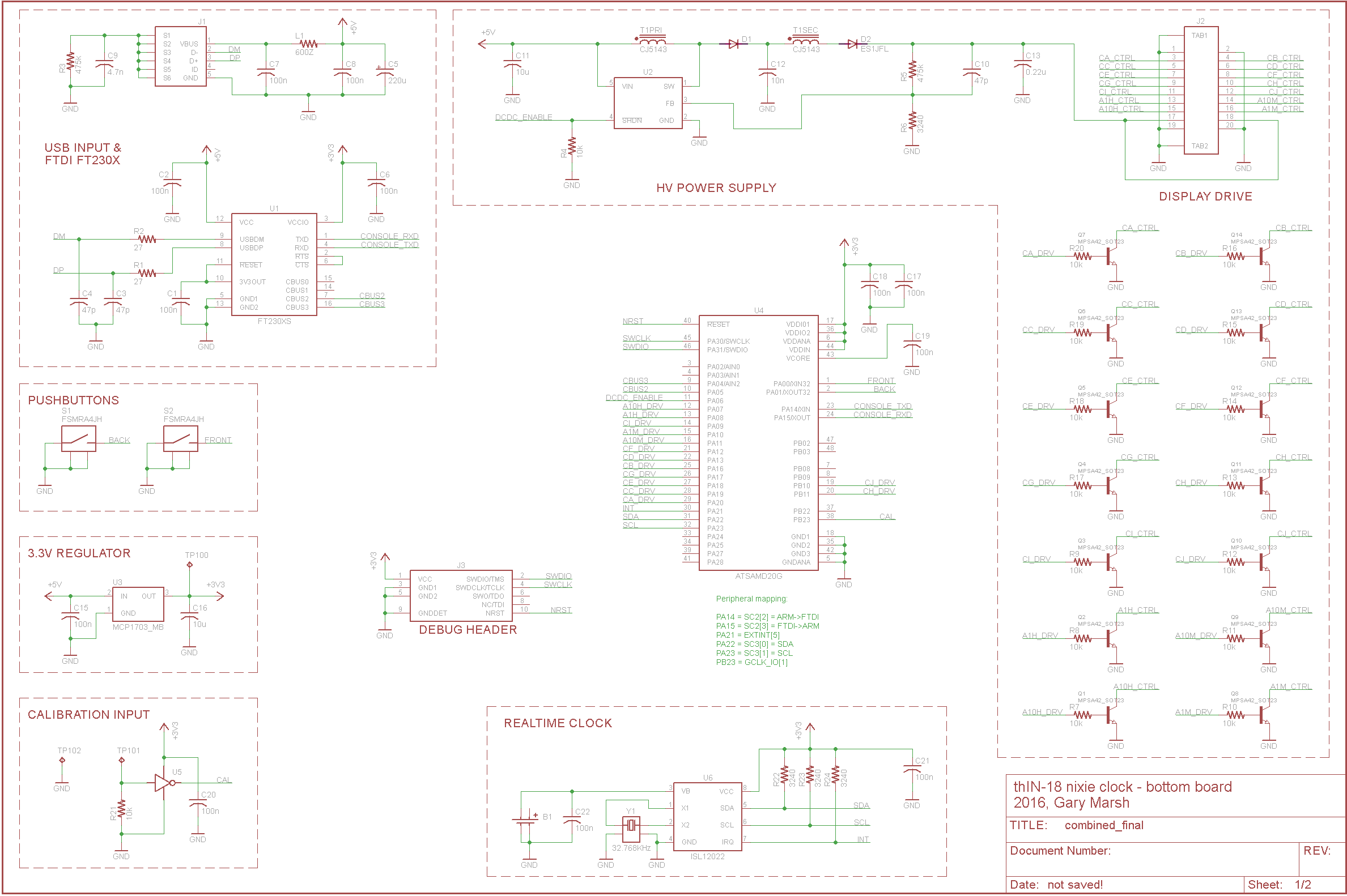
From wiringfixthroughout.z13.web.core.windows.net
How To Build A Nixie Tube Clock Nixie Tube Clock Manual Find out the features, settings, warranty and social networks of. You should get a universal adapter. The pdf file also explains how. Connect dc 12v, 1a power supply with 5.5/2.1mm. How to operate your 4 tube nixie clock. 55mm (approx including glass nipple); There are two buttons that have the following functions: The clock does not include a wall adapter.. Nixie Tube Clock Manual.
From www.planetarduino.org
Nixie Tube Clock Nixie Tube Clock Manual Power for your nixie clock. You should get a universal adapter. Connect dc 12v, 1a power supply with 5.5/2.1mm. How to operate your 4 tube nixie clock. The pdf file also explains how. The clock does not include a wall adapter. 55mm (approx including glass nipple); There are two buttons that have the following functions: Find out the features, settings,. Nixie Tube Clock Manual.
From berita-viral-hari-ini-di-youtube-io.blogspot.com
How To Make A Nixie Tube Nixie Clock Tube Clock Database Buy Nixie Nixie Tube Clock Manual How to operate your 4 tube nixie clock. Find out the features, settings, warranty and social networks of. You should get a universal adapter. 55mm (approx including glass nipple); There are two buttons that have the following functions: Power for your nixie clock. The pdf file also explains how. The clock does not include a wall adapter. Connect dc 12v,. Nixie Tube Clock Manual.
From www.etsy.com
5tube Nixie Clock V2 DIY Kit With Copper Top Etsy UK Nixie Tube Clock Manual How to operate your 4 tube nixie clock. 55mm (approx including glass nipple); Find out the features, settings, warranty and social networks of. The pdf file also explains how. The clock does not include a wall adapter. Power for your nixie clock. You should get a universal adapter. There are two buttons that have the following functions: Connect dc 12v,. Nixie Tube Clock Manual.
From www.brasswings.com
Notes on a nixie tube clock. Nixie Tube Clock Manual There are two buttons that have the following functions: 55mm (approx including glass nipple); How to operate your 4 tube nixie clock. Connect dc 12v, 1a power supply with 5.5/2.1mm. Power for your nixie clock. Find out the features, settings, warranty and social networks of. The clock does not include a wall adapter. You should get a universal adapter. The. Nixie Tube Clock Manual.
From www.etsy.com
Marvel Colorful IPS Screen Nixie Tube Clock With Premium Gift Etsy UK Nixie Tube Clock Manual Find out the features, settings, warranty and social networks of. You should get a universal adapter. How to operate your 4 tube nixie clock. Connect dc 12v, 1a power supply with 5.5/2.1mm. The clock does not include a wall adapter. The pdf file also explains how. 55mm (approx including glass nipple); Power for your nixie clock. There are two buttons. Nixie Tube Clock Manual.
From www.nixiediy.com
IN12 Nixie Tube Clock KIT NixieDIY Nixie Tube Clock Manual Find out the features, settings, warranty and social networks of. There are two buttons that have the following functions: The clock does not include a wall adapter. The pdf file also explains how. How to operate your 4 tube nixie clock. You should get a universal adapter. 55mm (approx including glass nipple); Power for your nixie clock. Connect dc 12v,. Nixie Tube Clock Manual.
From www.manualslib.com
NIXIE CLOCK IN82 ASSEMBLY INSTRUCTIONS AND USER'S MANUAL Pdf Download Nixie Tube Clock Manual The pdf file also explains how. There are two buttons that have the following functions: 55mm (approx including glass nipple); Find out the features, settings, warranty and social networks of. You should get a universal adapter. Connect dc 12v, 1a power supply with 5.5/2.1mm. How to operate your 4 tube nixie clock. The clock does not include a wall adapter.. Nixie Tube Clock Manual.
From www.etsy.com
Nixie Tube Clock IN14 on 6 Lamp Luminophore Etsy UK Nixie Tube Clock Manual Connect dc 12v, 1a power supply with 5.5/2.1mm. There are two buttons that have the following functions: The pdf file also explains how. You should get a universal adapter. How to operate your 4 tube nixie clock. The clock does not include a wall adapter. Find out the features, settings, warranty and social networks of. 55mm (approx including glass nipple);. Nixie Tube Clock Manual.
From nixietubesclock.com
Nixie Tube Clock Wooden HandCraft Nixie Tube Clocks Nixie Tube Clock Manual Connect dc 12v, 1a power supply with 5.5/2.1mm. The clock does not include a wall adapter. 55mm (approx including glass nipple); The pdf file also explains how. Power for your nixie clock. You should get a universal adapter. Find out the features, settings, warranty and social networks of. How to operate your 4 tube nixie clock. There are two buttons. Nixie Tube Clock Manual.
From www.nixiediy.com
IN14 Nixie Tube Clock. Assembled. NixieDIY Nixie Tube Clock Manual The clock does not include a wall adapter. There are two buttons that have the following functions: Power for your nixie clock. 55mm (approx including glass nipple); Connect dc 12v, 1a power supply with 5.5/2.1mm. Find out the features, settings, warranty and social networks of. You should get a universal adapter. The pdf file also explains how. How to operate. Nixie Tube Clock Manual.
From www.etsy.com
IN18 Nixie Tube Clock KIT DIY. No Tube. Etsy Nixie Tube Clock Manual Find out the features, settings, warranty and social networks of. The clock does not include a wall adapter. Power for your nixie clock. How to operate your 4 tube nixie clock. 55mm (approx including glass nipple); You should get a universal adapter. The pdf file also explains how. There are two buttons that have the following functions: Connect dc 12v,. Nixie Tube Clock Manual.
From www.nixiediy.com
NixieDIY Nixie Clock KITs Nixie Clock KITs NixieDIY Nixie Tube Clock Manual There are two buttons that have the following functions: The pdf file also explains how. The clock does not include a wall adapter. How to operate your 4 tube nixie clock. You should get a universal adapter. Find out the features, settings, warranty and social networks of. Connect dc 12v, 1a power supply with 5.5/2.1mm. 55mm (approx including glass nipple);. Nixie Tube Clock Manual.
From www.pinterest.com
Nixie Tube Clock Kit 2.3 With IN12 Tubes With DIY Case Panel Etsy Nixie Tube Clock Manual Connect dc 12v, 1a power supply with 5.5/2.1mm. You should get a universal adapter. 55mm (approx including glass nipple); Power for your nixie clock. Find out the features, settings, warranty and social networks of. How to operate your 4 tube nixie clock. There are two buttons that have the following functions: The pdf file also explains how. The clock does. Nixie Tube Clock Manual.
From www.nixiediy.com
IN16 Nixie Tube Clock KIT NixieDIY Nixie Tube Clock Manual Find out the features, settings, warranty and social networks of. The clock does not include a wall adapter. You should get a universal adapter. There are two buttons that have the following functions: Power for your nixie clock. The pdf file also explains how. How to operate your 4 tube nixie clock. 55mm (approx including glass nipple); Connect dc 12v,. Nixie Tube Clock Manual.
From mungfali.com
Nixie Tube Clock Schematic Nixie Tube Clock Manual There are two buttons that have the following functions: Power for your nixie clock. The pdf file also explains how. Find out the features, settings, warranty and social networks of. Connect dc 12v, 1a power supply with 5.5/2.1mm. The clock does not include a wall adapter. How to operate your 4 tube nixie clock. 55mm (approx including glass nipple); You. Nixie Tube Clock Manual.
From www.artofit.org
In 14 nixie tube clock kit diy no tube Artofit Nixie Tube Clock Manual How to operate your 4 tube nixie clock. You should get a universal adapter. Connect dc 12v, 1a power supply with 5.5/2.1mm. There are two buttons that have the following functions: The pdf file also explains how. Power for your nixie clock. Find out the features, settings, warranty and social networks of. The clock does not include a wall adapter.. Nixie Tube Clock Manual.
From docslib.org
IN14 NIXIE TUBE CLOCK KIT Assembly Instruction and User Manual DocsLib Nixie Tube Clock Manual Connect dc 12v, 1a power supply with 5.5/2.1mm. There are two buttons that have the following functions: Find out the features, settings, warranty and social networks of. You should get a universal adapter. 55mm (approx including glass nipple); The pdf file also explains how. Power for your nixie clock. The clock does not include a wall adapter. How to operate. Nixie Tube Clock Manual.
From millclock.com
ᐉ Online store Millclock buy Nixie tube clocks, Nixie watch, NixieTherm Nixie Tube Clock Manual Power for your nixie clock. How to operate your 4 tube nixie clock. You should get a universal adapter. The pdf file also explains how. Find out the features, settings, warranty and social networks of. The clock does not include a wall adapter. There are two buttons that have the following functions: 55mm (approx including glass nipple); Connect dc 12v,. Nixie Tube Clock Manual.
From www.jacobathompson.com
Nixie Tube Clock a project by Jacob Thompson Nixie Tube Clock Manual Power for your nixie clock. How to operate your 4 tube nixie clock. There are two buttons that have the following functions: Connect dc 12v, 1a power supply with 5.5/2.1mm. The clock does not include a wall adapter. You should get a universal adapter. Find out the features, settings, warranty and social networks of. The pdf file also explains how.. Nixie Tube Clock Manual.
From www.manualslib.com
NIXIE CLOCK 6XIN12 MANUAL Pdf Download ManualsLib Nixie Tube Clock Manual There are two buttons that have the following functions: Power for your nixie clock. You should get a universal adapter. Find out the features, settings, warranty and social networks of. Connect dc 12v, 1a power supply with 5.5/2.1mm. The pdf file also explains how. 55mm (approx including glass nipple); How to operate your 4 tube nixie clock. The clock does. Nixie Tube Clock Manual.
From fixpartwinkel.z6.web.core.windows.net
Nixie Tube Clock Instructions Nixie Tube Clock Manual How to operate your 4 tube nixie clock. You should get a universal adapter. Power for your nixie clock. 55mm (approx including glass nipple); The clock does not include a wall adapter. Find out the features, settings, warranty and social networks of. There are two buttons that have the following functions: The pdf file also explains how. Connect dc 12v,. Nixie Tube Clock Manual.
From www.desertcart.com.om
Buy Handmade Nixie Tube Clock 6X IN14 Made in Ukraine Vintage Nixie Tube Clock Manual The pdf file also explains how. There are two buttons that have the following functions: How to operate your 4 tube nixie clock. Find out the features, settings, warranty and social networks of. 55mm (approx including glass nipple); You should get a universal adapter. The clock does not include a wall adapter. Connect dc 12v, 1a power supply with 5.5/2.1mm.. Nixie Tube Clock Manual.
From www.amazon.ca
Nixie Tube Clock with New and Easy Replaceable IN14 Nixie Tubes Nixie Tube Clock Manual How to operate your 4 tube nixie clock. Power for your nixie clock. The clock does not include a wall adapter. The pdf file also explains how. There are two buttons that have the following functions: 55mm (approx including glass nipple); Find out the features, settings, warranty and social networks of. Connect dc 12v, 1a power supply with 5.5/2.1mm. You. Nixie Tube Clock Manual.
From www.jacobathompson.com
Nixie Tube Clock a project by Jacob Thompson Nixie Tube Clock Manual There are two buttons that have the following functions: Power for your nixie clock. 55mm (approx including glass nipple); How to operate your 4 tube nixie clock. Connect dc 12v, 1a power supply with 5.5/2.1mm. You should get a universal adapter. The clock does not include a wall adapter. The pdf file also explains how. Find out the features, settings,. Nixie Tube Clock Manual.
From www.sparkfun.com
DIY Nixie Tube Clock Build News SparkFun Electronics Nixie Tube Clock Manual The pdf file also explains how. Power for your nixie clock. 55mm (approx including glass nipple); How to operate your 4 tube nixie clock. Find out the features, settings, warranty and social networks of. The clock does not include a wall adapter. There are two buttons that have the following functions: You should get a universal adapter. Connect dc 12v,. Nixie Tube Clock Manual.
From gra-afch.com
DIY KIT for IN12 Nixie Tubes Clock on a Clear Acrylic Stand [RGB, USB Nixie Tube Clock Manual 55mm (approx including glass nipple); Connect dc 12v, 1a power supply with 5.5/2.1mm. The clock does not include a wall adapter. Power for your nixie clock. There are two buttons that have the following functions: The pdf file also explains how. Find out the features, settings, warranty and social networks of. You should get a universal adapter. How to operate. Nixie Tube Clock Manual.
From nixiediy.com
IN82 Nixie Tube Clock KIT NixieDIY Nixie Tube Clock Manual The pdf file also explains how. How to operate your 4 tube nixie clock. Find out the features, settings, warranty and social networks of. You should get a universal adapter. The clock does not include a wall adapter. Connect dc 12v, 1a power supply with 5.5/2.1mm. 55mm (approx including glass nipple); There are two buttons that have the following functions:. Nixie Tube Clock Manual.
From www.youtube.com
IN12B NIXIE Tube Clock Kit Unboxing, Assembly, and Overview YouTube Nixie Tube Clock Manual 55mm (approx including glass nipple); There are two buttons that have the following functions: Power for your nixie clock. The clock does not include a wall adapter. The pdf file also explains how. Find out the features, settings, warranty and social networks of. You should get a universal adapter. How to operate your 4 tube nixie clock. Connect dc 12v,. Nixie Tube Clock Manual.
From shop.jbrengineering.co.uk
Ceramic Nixie Tube Clock JBR Engineering Shop Nixie Tube Clock Manual Find out the features, settings, warranty and social networks of. The clock does not include a wall adapter. How to operate your 4 tube nixie clock. There are two buttons that have the following functions: Connect dc 12v, 1a power supply with 5.5/2.1mm. You should get a universal adapter. The pdf file also explains how. 55mm (approx including glass nipple);. Nixie Tube Clock Manual.
From www.etsy.com
Nixie Tube Clock In14/nixie Clock/steampunk Clock/brass Etsy Nixie Tube Clock Manual Power for your nixie clock. 55mm (approx including glass nipple); Find out the features, settings, warranty and social networks of. There are two buttons that have the following functions: How to operate your 4 tube nixie clock. Connect dc 12v, 1a power supply with 5.5/2.1mm. The clock does not include a wall adapter. You should get a universal adapter. The. Nixie Tube Clock Manual.
From www.nixiediy.com
IN82 Nixie Tube Clock KIT NixieDIY IN82 Nixie Tube Clock KIT Nixie Tube Clock Manual Connect dc 12v, 1a power supply with 5.5/2.1mm. The clock does not include a wall adapter. 55mm (approx including glass nipple); How to operate your 4 tube nixie clock. There are two buttons that have the following functions: Find out the features, settings, warranty and social networks of. The pdf file also explains how. You should get a universal adapter.. Nixie Tube Clock Manual.
From www.amazon.sg
Nixie Tube Clock with New and Easy Replaceable IN14 Nixie Tubes Nixie Tube Clock Manual There are two buttons that have the following functions: How to operate your 4 tube nixie clock. The pdf file also explains how. Power for your nixie clock. You should get a universal adapter. Find out the features, settings, warranty and social networks of. Connect dc 12v, 1a power supply with 5.5/2.1mm. 55mm (approx including glass nipple); The clock does. Nixie Tube Clock Manual.
From fixpartwinkel.z6.web.core.windows.net
Nixie Tube Clock Kit With Tubes Nixie Tube Clock Manual 55mm (approx including glass nipple); How to operate your 4 tube nixie clock. Find out the features, settings, warranty and social networks of. Connect dc 12v, 1a power supply with 5.5/2.1mm. There are two buttons that have the following functions: The clock does not include a wall adapter. The pdf file also explains how. Power for your nixie clock. You. Nixie Tube Clock Manual.