Rane Mixer Schematics . Visit our downloads page to access all our latest firmware, drivers and user manuals for your rane equipment. View and download rane cm 86 schematic diagram online. Gain trim control sets the inital gain of the input so the front panel level. Cm 86 music mixer pdf manual download. The rane mlm82s features four balanced, studio grade, mono mic/line inputs with xlr jacks and 15 vdc phantom power. Schematics, product picture / illustration, introduction / features, specifications, controls,. Rane mm12 matrix mixer owners & service manual contents: Each of the four mic/line. See the ranenote, “sound system interconnection” included with this manual. This is the required socket to connect the xp 2016s to the mp 2016s, using the ribbon cable supplied with the xp 2016s. Serato products have different support options depending on your software.
from www.gear4music.com
This is the required socket to connect the xp 2016s to the mp 2016s, using the ribbon cable supplied with the xp 2016s. Each of the four mic/line. Gain trim control sets the inital gain of the input so the front panel level. Rane mm12 matrix mixer owners & service manual contents: Schematics, product picture / illustration, introduction / features, specifications, controls,. Serato products have different support options depending on your software. Visit our downloads page to access all our latest firmware, drivers and user manuals for your rane equipment. See the ranenote, “sound system interconnection” included with this manual. Cm 86 music mixer pdf manual download. The rane mlm82s features four balanced, studio grade, mono mic/line inputs with xlr jacks and 15 vdc phantom power.
Rane SixtyFour 4 Channel DJ Mixer at
Rane Mixer Schematics Rane mm12 matrix mixer owners & service manual contents: Schematics, product picture / illustration, introduction / features, specifications, controls,. See the ranenote, “sound system interconnection” included with this manual. Serato products have different support options depending on your software. Each of the four mic/line. Visit our downloads page to access all our latest firmware, drivers and user manuals for your rane equipment. This is the required socket to connect the xp 2016s to the mp 2016s, using the ribbon cable supplied with the xp 2016s. The rane mlm82s features four balanced, studio grade, mono mic/line inputs with xlr jacks and 15 vdc phantom power. Rane mm12 matrix mixer owners & service manual contents: Gain trim control sets the inital gain of the input so the front panel level. Cm 86 music mixer pdf manual download. View and download rane cm 86 schematic diagram online.
From www.musiciansfriend.com
RANE TTM 57SL Performance Mixer with Serato Scratch LIVE Software Rane Mixer Schematics View and download rane cm 86 schematic diagram online. The rane mlm82s features four balanced, studio grade, mono mic/line inputs with xlr jacks and 15 vdc phantom power. This is the required socket to connect the xp 2016s to the mp 2016s, using the ribbon cable supplied with the xp 2016s. Visit our downloads page to access all our latest. Rane Mixer Schematics.
From elektrotanya.com
RANE CP52 SCH Service Manual download, schematics, eeprom, repair info Rane Mixer Schematics Schematics, product picture / illustration, introduction / features, specifications, controls,. This is the required socket to connect the xp 2016s to the mp 2016s, using the ribbon cable supplied with the xp 2016s. Cm 86 music mixer pdf manual download. Rane mm12 matrix mixer owners & service manual contents: Gain trim control sets the inital gain of the input so. Rane Mixer Schematics.
From djtechtools.com
Rane 68 Mixer for Serato Scratch Reviewed DJ TechTools Rane Mixer Schematics Rane mm12 matrix mixer owners & service manual contents: Each of the four mic/line. Serato products have different support options depending on your software. Cm 86 music mixer pdf manual download. The rane mlm82s features four balanced, studio grade, mono mic/line inputs with xlr jacks and 15 vdc phantom power. Schematics, product picture / illustration, introduction / features, specifications, controls,.. Rane Mixer Schematics.
From diagramlibraryglia.z19.web.core.windows.net
Simple Mixer Circuit Diagram Rane Mixer Schematics Gain trim control sets the inital gain of the input so the front panel level. Each of the four mic/line. Cm 86 music mixer pdf manual download. See the ranenote, “sound system interconnection” included with this manual. Schematics, product picture / illustration, introduction / features, specifications, controls,. This is the required socket to connect the xp 2016s to the mp. Rane Mixer Schematics.
From elektrotanya.com
RANE FMI14 SCH Service Manual download, schematics, eeprom, repair info Rane Mixer Schematics Schematics, product picture / illustration, introduction / features, specifications, controls,. View and download rane cm 86 schematic diagram online. Cm 86 music mixer pdf manual download. Gain trim control sets the inital gain of the input so the front panel level. Each of the four mic/line. This is the required socket to connect the xp 2016s to the mp 2016s,. Rane Mixer Schematics.
From joizoppaj.blob.core.windows.net
Rane Turntables And Mixer at Ricky Mariano blog Rane Mixer Schematics Visit our downloads page to access all our latest firmware, drivers and user manuals for your rane equipment. Gain trim control sets the inital gain of the input so the front panel level. See the ranenote, “sound system interconnection” included with this manual. Cm 86 music mixer pdf manual download. This is the required socket to connect the xp 2016s. Rane Mixer Schematics.
From www.musiciansfriend.com
Rane TTM 54i 2Channel Performance Mixer Musician's Friend Rane Mixer Schematics Each of the four mic/line. See the ranenote, “sound system interconnection” included with this manual. Rane mm12 matrix mixer owners & service manual contents: Cm 86 music mixer pdf manual download. Gain trim control sets the inital gain of the input so the front panel level. Visit our downloads page to access all our latest firmware, drivers and user manuals. Rane Mixer Schematics.
From elektrotanya.com
RANE FMM42 SCH Service Manual download, schematics, eeprom, repair info Rane Mixer Schematics Visit our downloads page to access all our latest firmware, drivers and user manuals for your rane equipment. The rane mlm82s features four balanced, studio grade, mono mic/line inputs with xlr jacks and 15 vdc phantom power. See the ranenote, “sound system interconnection” included with this manual. This is the required socket to connect the xp 2016s to the mp. Rane Mixer Schematics.
From schematicfixgrunwald.z19.web.core.windows.net
Rane Rs1 Power Supply Schematic Rane Mixer Schematics Cm 86 music mixer pdf manual download. The rane mlm82s features four balanced, studio grade, mono mic/line inputs with xlr jacks and 15 vdc phantom power. This is the required socket to connect the xp 2016s to the mp 2016s, using the ribbon cable supplied with the xp 2016s. Serato products have different support options depending on your software. View. Rane Mixer Schematics.
From www.gear4music.no
RANE SEVENTYTWO MKII DJ Battle Mixer Gear4music Rane Mixer Schematics Visit our downloads page to access all our latest firmware, drivers and user manuals for your rane equipment. See the ranenote, “sound system interconnection” included with this manual. Serato products have different support options depending on your software. View and download rane cm 86 schematic diagram online. Cm 86 music mixer pdf manual download. The rane mlm82s features four balanced,. Rane Mixer Schematics.
From skemayohan.my.id
SKEMA TONE CONTROL RANE kumpulan skema audio Rane Mixer Schematics The rane mlm82s features four balanced, studio grade, mono mic/line inputs with xlr jacks and 15 vdc phantom power. View and download rane cm 86 schematic diagram online. Gain trim control sets the inital gain of the input so the front panel level. Rane mm12 matrix mixer owners & service manual contents: This is the required socket to connect the. Rane Mixer Schematics.
From elektrotanya.com
RANE MP44 Service Manual download, schematics, eeprom, repair info for Rane Mixer Schematics See the ranenote, “sound system interconnection” included with this manual. This is the required socket to connect the xp 2016s to the mp 2016s, using the ribbon cable supplied with the xp 2016s. Rane mm12 matrix mixer owners & service manual contents: Cm 86 music mixer pdf manual download. Gain trim control sets the inital gain of the input so. Rane Mixer Schematics.
From www.scribd.com
RANE HC6 SCHEMATIC Hc6man03 PDF Rane Mixer Schematics Cm 86 music mixer pdf manual download. Rane mm12 matrix mixer owners & service manual contents: This is the required socket to connect the xp 2016s to the mp 2016s, using the ribbon cable supplied with the xp 2016s. The rane mlm82s features four balanced, studio grade, mono mic/line inputs with xlr jacks and 15 vdc phantom power. Gain trim. Rane Mixer Schematics.
From www.gear4music.de
Rane DJ SEVENTY Mixer Gear4music Rane Mixer Schematics Schematics, product picture / illustration, introduction / features, specifications, controls,. View and download rane cm 86 schematic diagram online. See the ranenote, “sound system interconnection” included with this manual. Gain trim control sets the inital gain of the input so the front panel level. The rane mlm82s features four balanced, studio grade, mono mic/line inputs with xlr jacks and 15. Rane Mixer Schematics.
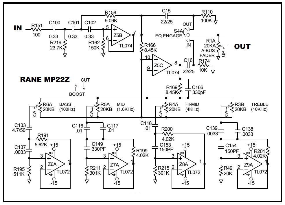
From studylib.net
Rane MP 2016 Mixer Schematics Rane Mixer Schematics Serato products have different support options depending on your software. Each of the four mic/line. Schematics, product picture / illustration, introduction / features, specifications, controls,. Rane mm12 matrix mixer owners & service manual contents: View and download rane cm 86 schematic diagram online. The rane mlm82s features four balanced, studio grade, mono mic/line inputs with xlr jacks and 15 vdc. Rane Mixer Schematics.
From reverb.com
Rane SM26 Splitter Mixer User Manual/ Schematic Set Reverb Rane Mixer Schematics This is the required socket to connect the xp 2016s to the mp 2016s, using the ribbon cable supplied with the xp 2016s. The rane mlm82s features four balanced, studio grade, mono mic/line inputs with xlr jacks and 15 vdc phantom power. Serato products have different support options depending on your software. Each of the four mic/line. Visit our downloads. Rane Mixer Schematics.
From skemayohan.com
SKEMA 3 TONE CONTROL RANE AUDIO SCHEMATICS COLLECTIONAUDIO SCHEMATICS Rane Mixer Schematics Gain trim control sets the inital gain of the input so the front panel level. See the ranenote, “sound system interconnection” included with this manual. Cm 86 music mixer pdf manual download. Visit our downloads page to access all our latest firmware, drivers and user manuals for your rane equipment. The rane mlm82s features four balanced, studio grade, mono mic/line. Rane Mixer Schematics.
From elektrotanya.com
RANE MH4 SCH Service Manual download, schematics, eeprom, repair info Rane Mixer Schematics Serato products have different support options depending on your software. Schematics, product picture / illustration, introduction / features, specifications, controls,. Rane mm12 matrix mixer owners & service manual contents: This is the required socket to connect the xp 2016s to the mp 2016s, using the ribbon cable supplied with the xp 2016s. View and download rane cm 86 schematic diagram. Rane Mixer Schematics.
From elektrotanya.com
RANE HM42 SCH Service Manual download, schematics, eeprom, repair info Rane Mixer Schematics View and download rane cm 86 schematic diagram online. Rane mm12 matrix mixer owners & service manual contents: The rane mlm82s features four balanced, studio grade, mono mic/line inputs with xlr jacks and 15 vdc phantom power. Schematics, product picture / illustration, introduction / features, specifications, controls,. Serato products have different support options depending on your software. Gain trim control. Rane Mixer Schematics.
From www.bhphotovideo.com
Rane MP25 Club Mixer MP25 B&H Photo Video Rane Mixer Schematics See the ranenote, “sound system interconnection” included with this manual. Each of the four mic/line. Serato products have different support options depending on your software. Schematics, product picture / illustration, introduction / features, specifications, controls,. The rane mlm82s features four balanced, studio grade, mono mic/line inputs with xlr jacks and 15 vdc phantom power. This is the required socket to. Rane Mixer Schematics.
From ranecommercial.jp
Rane SM26S Rane Mixer Schematics Cm 86 music mixer pdf manual download. This is the required socket to connect the xp 2016s to the mp 2016s, using the ribbon cable supplied with the xp 2016s. Serato products have different support options depending on your software. Rane mm12 matrix mixer owners & service manual contents: Schematics, product picture / illustration, introduction / features, specifications, controls,. Gain. Rane Mixer Schematics.
From progear.guru
Rane Introduces the MP2014 TwoChannel Rotary Mixer Pro Gear News Rane Mixer Schematics Schematics, product picture / illustration, introduction / features, specifications, controls,. Visit our downloads page to access all our latest firmware, drivers and user manuals for your rane equipment. Gain trim control sets the inital gain of the input so the front panel level. Serato products have different support options depending on your software. See the ranenote, “sound system interconnection” included. Rane Mixer Schematics.
From www.all-electric.com
Simple Mixer Schematics Rane Mixer Schematics View and download rane cm 86 schematic diagram online. See the ranenote, “sound system interconnection” included with this manual. The rane mlm82s features four balanced, studio grade, mono mic/line inputs with xlr jacks and 15 vdc phantom power. Gain trim control sets the inital gain of the input so the front panel level. Cm 86 music mixer pdf manual download.. Rane Mixer Schematics.
From www.musiciansfriend.com
RANE SEVENTYTWO MKII BattleReady 2Channel DJ Mixer with MultiTouch Rane Mixer Schematics Each of the four mic/line. See the ranenote, “sound system interconnection” included with this manual. The rane mlm82s features four balanced, studio grade, mono mic/line inputs with xlr jacks and 15 vdc phantom power. This is the required socket to connect the xp 2016s to the mp 2016s, using the ribbon cable supplied with the xp 2016s. Cm 86 music. Rane Mixer Schematics.
From elektrotanya.com
RANE GE30 SCH Service Manual download, schematics, eeprom, repair info Rane Mixer Schematics Cm 86 music mixer pdf manual download. Visit our downloads page to access all our latest firmware, drivers and user manuals for your rane equipment. See the ranenote, “sound system interconnection” included with this manual. View and download rane cm 86 schematic diagram online. Serato products have different support options depending on your software. Rane mm12 matrix mixer owners &. Rane Mixer Schematics.
From www.gear4music.ie
RANE SEVENTYTWO MKII DJ Battle Mixer at Gear4music Rane Mixer Schematics Gain trim control sets the inital gain of the input so the front panel level. View and download rane cm 86 schematic diagram online. Cm 86 music mixer pdf manual download. Schematics, product picture / illustration, introduction / features, specifications, controls,. Each of the four mic/line. This is the required socket to connect the xp 2016s to the mp 2016s,. Rane Mixer Schematics.
From elektrotanya.com
RANE HC6S Service Manual download, schematics, eeprom, repair info for Rane Mixer Schematics View and download rane cm 86 schematic diagram online. Each of the four mic/line. See the ranenote, “sound system interconnection” included with this manual. Rane mm12 matrix mixer owners & service manual contents: This is the required socket to connect the xp 2016s to the mp 2016s, using the ribbon cable supplied with the xp 2016s. Gain trim control sets. Rane Mixer Schematics.
From www.gear4music.com
Rane SixtyFour 4 Channel DJ Mixer at Rane Mixer Schematics View and download rane cm 86 schematic diagram online. Gain trim control sets the inital gain of the input so the front panel level. Serato products have different support options depending on your software. This is the required socket to connect the xp 2016s to the mp 2016s, using the ribbon cable supplied with the xp 2016s. Cm 86 music. Rane Mixer Schematics.
From www.123dj.com
Rane MP2015 DJ Mixers Chicago DJ Equipment 123DJ Rane Mixer Schematics Schematics, product picture / illustration, introduction / features, specifications, controls,. The rane mlm82s features four balanced, studio grade, mono mic/line inputs with xlr jacks and 15 vdc phantom power. Gain trim control sets the inital gain of the input so the front panel level. View and download rane cm 86 schematic diagram online. Visit our downloads page to access all. Rane Mixer Schematics.
From elektrotanya.com
RANE CP64S SCH Service Manual download, schematics, eeprom, repair info Rane Mixer Schematics Schematics, product picture / illustration, introduction / features, specifications, controls,. Visit our downloads page to access all our latest firmware, drivers and user manuals for your rane equipment. Gain trim control sets the inital gain of the input so the front panel level. Serato products have different support options depending on your software. Each of the four mic/line. Rane mm12. Rane Mixer Schematics.
From www.gear4music.fr
Rane DJ SEVENTY Mixer Gear4music Rane Mixer Schematics Schematics, product picture / illustration, introduction / features, specifications, controls,. Each of the four mic/line. The rane mlm82s features four balanced, studio grade, mono mic/line inputs with xlr jacks and 15 vdc phantom power. Gain trim control sets the inital gain of the input so the front panel level. View and download rane cm 86 schematic diagram online. This is. Rane Mixer Schematics.
From mixmag.net
Rane unveils new twochannel rotary mixer Tech Mixmag Rane Mixer Schematics Each of the four mic/line. Rane mm12 matrix mixer owners & service manual contents: View and download rane cm 86 schematic diagram online. Gain trim control sets the inital gain of the input so the front panel level. This is the required socket to connect the xp 2016s to the mp 2016s, using the ribbon cable supplied with the xp. Rane Mixer Schematics.
From www.reddit.com
Rane Empath aka 'The Blue Meanie' Hybrid Rotary r/rotarymixers Rane Mixer Schematics Each of the four mic/line. This is the required socket to connect the xp 2016s to the mp 2016s, using the ribbon cable supplied with the xp 2016s. See the ranenote, “sound system interconnection” included with this manual. The rane mlm82s features four balanced, studio grade, mono mic/line inputs with xlr jacks and 15 vdc phantom power. Visit our downloads. Rane Mixer Schematics.
From www.renderhub.com
Rane Ttm56I Mixer 3D Model by GMArtworks Rane Mixer Schematics Each of the four mic/line. Serato products have different support options depending on your software. Schematics, product picture / illustration, introduction / features, specifications, controls,. See the ranenote, “sound system interconnection” included with this manual. This is the required socket to connect the xp 2016s to the mp 2016s, using the ribbon cable supplied with the xp 2016s. Cm 86. Rane Mixer Schematics.
From www.scribd.com
Behringer UB802 Mixer Schematics PDF Rane Mixer Schematics See the ranenote, “sound system interconnection” included with this manual. Visit our downloads page to access all our latest firmware, drivers and user manuals for your rane equipment. Serato products have different support options depending on your software. Cm 86 music mixer pdf manual download. The rane mlm82s features four balanced, studio grade, mono mic/line inputs with xlr jacks and. Rane Mixer Schematics.