Torch Empty Zeros . So torch.tensor() is a special. The.empty() method creates a tensor with uninitialized data. Len(x) == 0 may not be a good choice, since a tensor may have more than 0 dimensions, but still be empty. If data is a torch.size, returns an empty tensor of that size. Creates a tensor with uninitialized elements. Torch.empty(*size, *, out=none, dtype=none, layout=torch.strided, device=none, requires_grad=false, pin_memory=false,. The advantage of torch.empty is that it’s faster, because it will. This constructor does not support explicitly specifying dtype or device of the. Torch.empty() creates tensor with any data type you want, torch.tensor() only creates tensors of type torch.floattensor. If you want to initialize the tensor with zeros, use torch.zeros. This can be slightly faster than torch.zeros as it doesn't explicitly set all. Torch.zeros(*size, *, out=none, dtype=none, layout=torch.strided, device=none, requires_grad=false) → tensor. This means that the tensor is allocated memory without setting its.
from blog.csdn.net
So torch.tensor() is a special. Torch.zeros(*size, *, out=none, dtype=none, layout=torch.strided, device=none, requires_grad=false) → tensor. This constructor does not support explicitly specifying dtype or device of the. Torch.empty(*size, *, out=none, dtype=none, layout=torch.strided, device=none, requires_grad=false, pin_memory=false,. The.empty() method creates a tensor with uninitialized data. The advantage of torch.empty is that it’s faster, because it will. If you want to initialize the tensor with zeros, use torch.zeros. Creates a tensor with uninitialized elements. Torch.empty() creates tensor with any data type you want, torch.tensor() only creates tensors of type torch.floattensor. This can be slightly faster than torch.zeros as it doesn't explicitly set all.
深度学习卷积神经网络详解_y = torch.zeros((x.shape[0] h + 1, x.shape[1] CSDN博客
Torch Empty Zeros This can be slightly faster than torch.zeros as it doesn't explicitly set all. Len(x) == 0 may not be a good choice, since a tensor may have more than 0 dimensions, but still be empty. Torch.empty() creates tensor with any data type you want, torch.tensor() only creates tensors of type torch.floattensor. This can be slightly faster than torch.zeros as it doesn't explicitly set all. If data is a torch.size, returns an empty tensor of that size. If you want to initialize the tensor with zeros, use torch.zeros. Torch.zeros(*size, *, out=none, dtype=none, layout=torch.strided, device=none, requires_grad=false) → tensor. This constructor does not support explicitly specifying dtype or device of the. The advantage of torch.empty is that it’s faster, because it will. Torch.empty(*size, *, out=none, dtype=none, layout=torch.strided, device=none, requires_grad=false, pin_memory=false,. This means that the tensor is allocated memory without setting its. The.empty() method creates a tensor with uninitialized data. So torch.tensor() is a special. Creates a tensor with uninitialized elements.
From github.com
3] = 3 Torch Empty Zeros If you want to initialize the tensor with zeros, use torch.zeros. This means that the tensor is allocated memory without setting its. Torch.zeros(*size, *, out=none, dtype=none, layout=torch.strided, device=none, requires_grad=false) → tensor. Creates a tensor with uninitialized elements. Len(x) == 0 may not be a good choice, since a tensor may have more than 0 dimensions, but still be empty. Torch.empty(*size,. Torch Empty Zeros.
From www.youtube.com
Customize Your Torch by Newport Zero YouTube Torch Empty Zeros Torch.empty(*size, *, out=none, dtype=none, layout=torch.strided, device=none, requires_grad=false, pin_memory=false,. Torch.zeros(*size, *, out=none, dtype=none, layout=torch.strided, device=none, requires_grad=false) → tensor. This means that the tensor is allocated memory without setting its. So torch.tensor() is a special. If data is a torch.size, returns an empty tensor of that size. If you want to initialize the tensor with zeros, use torch.zeros. Torch.empty() creates tensor with. Torch Empty Zeros.
From www.newportbutane.com
Newport Zero 6" Regular Torch Wavy Ethio White Torch Empty Zeros This constructor does not support explicitly specifying dtype or device of the. Torch.zeros(*size, *, out=none, dtype=none, layout=torch.strided, device=none, requires_grad=false) → tensor. Torch.empty(*size, *, out=none, dtype=none, layout=torch.strided, device=none, requires_grad=false, pin_memory=false,. Len(x) == 0 may not be a good choice, since a tensor may have more than 0 dimensions, but still be empty. The advantage of torch.empty is that it’s faster, because. Torch Empty Zeros.
From www.everydaymarksman.co
Make faster Hits and Improve Marksmanship with Your Point Blank Zero Torch Empty Zeros The.empty() method creates a tensor with uninitialized data. Torch.empty(*size, *, out=none, dtype=none, layout=torch.strided, device=none, requires_grad=false, pin_memory=false,. Len(x) == 0 may not be a good choice, since a tensor may have more than 0 dimensions, but still be empty. This constructor does not support explicitly specifying dtype or device of the. This can be slightly faster than torch.zeros as it doesn't. Torch Empty Zeros.
From machinelearningknowledge.ai
Creating Zero Tensor in PyTorch with torch.zeros and torch.zeros_like Torch Empty Zeros This means that the tensor is allocated memory without setting its. Torch.zeros(*size, *, out=none, dtype=none, layout=torch.strided, device=none, requires_grad=false) → tensor. If you want to initialize the tensor with zeros, use torch.zeros. This can be slightly faster than torch.zeros as it doesn't explicitly set all. The advantage of torch.empty is that it’s faster, because it will. So torch.tensor() is a special.. Torch Empty Zeros.
From www.midwestgoods.com
Newport Zero Small Rubber Torch Assorted Colors Display of 12 Torch Empty Zeros Torch.zeros(*size, *, out=none, dtype=none, layout=torch.strided, device=none, requires_grad=false) → tensor. This can be slightly faster than torch.zeros as it doesn't explicitly set all. The.empty() method creates a tensor with uninitialized data. If data is a torch.size, returns an empty tensor of that size. This constructor does not support explicitly specifying dtype or device of the. Creates a tensor with uninitialized elements.. Torch Empty Zeros.
From tinoovape.en.made-in-china.com
Newest Torch Diamond Empty Vaporizer 12 Strains Premium 2ml Torch Torch Empty Zeros The advantage of torch.empty is that it’s faster, because it will. So torch.tensor() is a special. This means that the tensor is allocated memory without setting its. The.empty() method creates a tensor with uninitialized data. Torch.zeros(*size, *, out=none, dtype=none, layout=torch.strided, device=none, requires_grad=false) → tensor. This constructor does not support explicitly specifying dtype or device of the. Creates a tensor with. Torch Empty Zeros.
From github.com
torch.zeros_like() does not work · Issue 2813 · pytorch/pytorch · GitHub Torch Empty Zeros Len(x) == 0 may not be a good choice, since a tensor may have more than 0 dimensions, but still be empty. Torch.zeros(*size, *, out=none, dtype=none, layout=torch.strided, device=none, requires_grad=false) → tensor. So torch.tensor() is a special. This can be slightly faster than torch.zeros as it doesn't explicitly set all. Creates a tensor with uninitialized elements. The advantage of torch.empty is. Torch Empty Zeros.
From skyhighsmokeshop.com
Newport Zero Torches & Accessories Sky High Smoke Shop Torch Empty Zeros Len(x) == 0 may not be a good choice, since a tensor may have more than 0 dimensions, but still be empty. If you want to initialize the tensor with zeros, use torch.zeros. Torch.empty(*size, *, out=none, dtype=none, layout=torch.strided, device=none, requires_grad=false, pin_memory=false,. So torch.tensor() is a special. This means that the tensor is allocated memory without setting its. This constructor does. Torch Empty Zeros.
From github.com
`torch.zeros` produces error `RuntimeError cuda runtime error (30 Torch Empty Zeros Creates a tensor with uninitialized elements. Len(x) == 0 may not be a good choice, since a tensor may have more than 0 dimensions, but still be empty. So torch.tensor() is a special. The.empty() method creates a tensor with uninitialized data. This means that the tensor is allocated memory without setting its. If you want to initialize the tensor with. Torch Empty Zeros.
From fulltopic.github.io
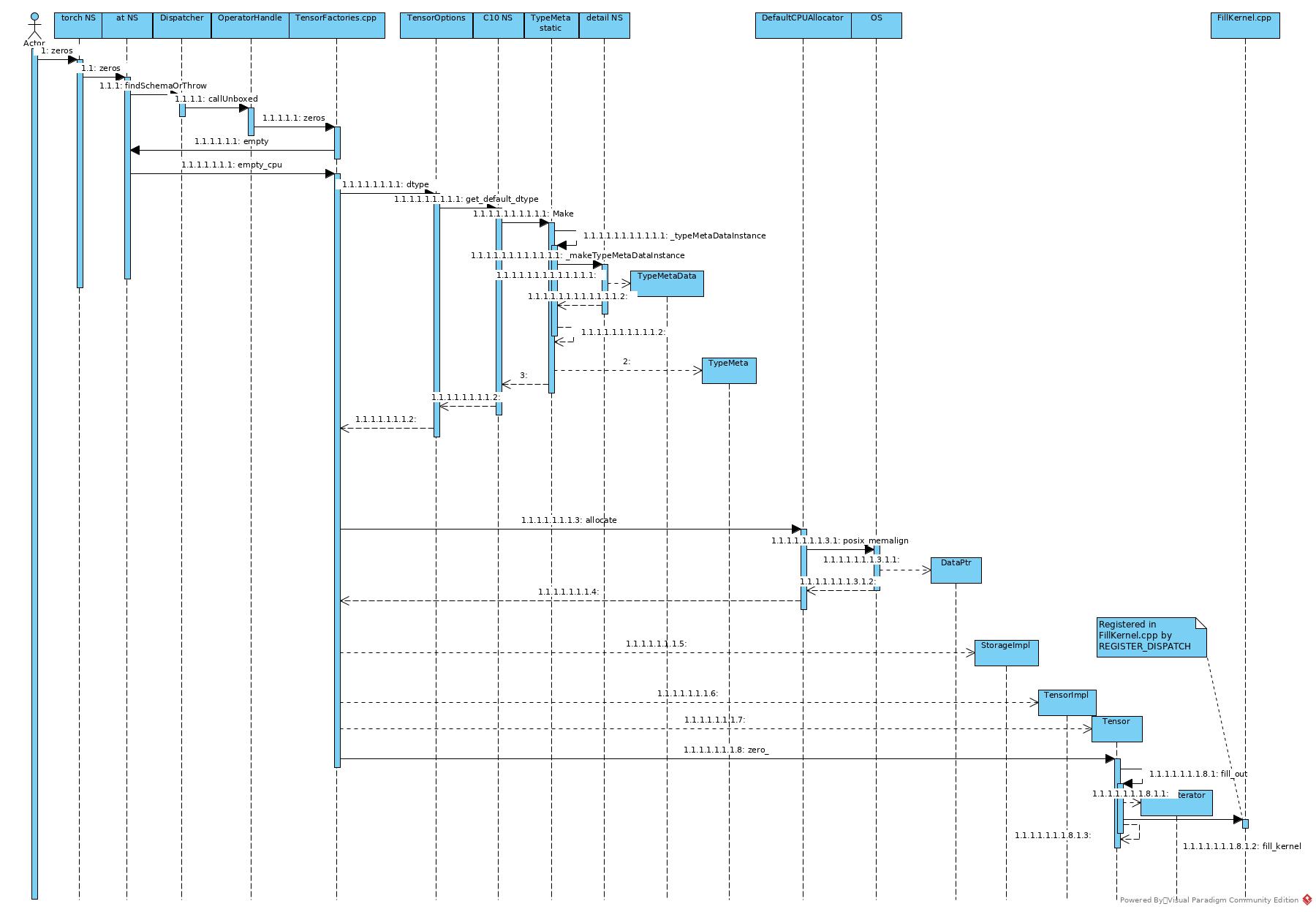
Tensor Implementation (CPU) fulltopic.github.io Torch Empty Zeros Len(x) == 0 may not be a good choice, since a tensor may have more than 0 dimensions, but still be empty. This means that the tensor is allocated memory without setting its. Torch.empty(*size, *, out=none, dtype=none, layout=torch.strided, device=none, requires_grad=false, pin_memory=false,. This constructor does not support explicitly specifying dtype or device of the. Torch.zeros(*size, *, out=none, dtype=none, layout=torch.strided, device=none, requires_grad=false). Torch Empty Zeros.
From interearvape.en.made-in-china.com
Torch Brand Diamond Window 2ml Preheat Function Customize Logo Empty Torch Empty Zeros The advantage of torch.empty is that it’s faster, because it will. Torch.empty(*size, *, out=none, dtype=none, layout=torch.strided, device=none, requires_grad=false, pin_memory=false,. This means that the tensor is allocated memory without setting its. Torch.zeros(*size, *, out=none, dtype=none, layout=torch.strided, device=none, requires_grad=false) → tensor. Len(x) == 0 may not be a good choice, since a tensor may have more than 0 dimensions, but still be. Torch Empty Zeros.
From blog.csdn.net
一些pytorch函数使用方法 torch.div() img.shape[2] torch.zeros_like torch.where Torch Empty Zeros So torch.tensor() is a special. This means that the tensor is allocated memory without setting its. The advantage of torch.empty is that it’s faster, because it will. Torch.empty() creates tensor with any data type you want, torch.tensor() only creates tensors of type torch.floattensor. Torch.empty(*size, *, out=none, dtype=none, layout=torch.strided, device=none, requires_grad=false, pin_memory=false,. Creates a tensor with uninitialized elements. Len(x) == 0. Torch Empty Zeros.
From blog.csdn.net
pytorch之torch.zeros_like,torch.ones_like和tensor按索引赋值_tensor索引赋值CSDN博客 Torch Empty Zeros Torch.empty(*size, *, out=none, dtype=none, layout=torch.strided, device=none, requires_grad=false, pin_memory=false,. The advantage of torch.empty is that it’s faster, because it will. Torch.zeros(*size, *, out=none, dtype=none, layout=torch.strided, device=none, requires_grad=false) → tensor. So torch.tensor() is a special. This can be slightly faster than torch.zeros as it doesn't explicitly set all. This means that the tensor is allocated memory without setting its. Creates a tensor. Torch Empty Zeros.
From www.vecteezy.com
slashed zero icon symbol in mathematics . null set . empty set . vector Torch Empty Zeros Torch.zeros(*size, *, out=none, dtype=none, layout=torch.strided, device=none, requires_grad=false) → tensor. If you want to initialize the tensor with zeros, use torch.zeros. This constructor does not support explicitly specifying dtype or device of the. So torch.tensor() is a special. The.empty() method creates a tensor with uninitialized data. The advantage of torch.empty is that it’s faster, because it will. If data is a. Torch Empty Zeros.
From zhuanlan.zhihu.com
Pytorch张量(Tensor) 什么是张量,张量的创建和操作 知乎 Torch Empty Zeros The advantage of torch.empty is that it’s faster, because it will. If you want to initialize the tensor with zeros, use torch.zeros. Creates a tensor with uninitialized elements. Torch.empty() creates tensor with any data type you want, torch.tensor() only creates tensors of type torch.floattensor. This means that the tensor is allocated memory without setting its. So torch.tensor() is a special.. Torch Empty Zeros.
From blog.csdn.net
pytorch之torch.zeros_like,torch.ones_like和tensor按索引赋值_tensor索引赋值CSDN博客 Torch Empty Zeros The advantage of torch.empty is that it’s faster, because it will. Torch.zeros(*size, *, out=none, dtype=none, layout=torch.strided, device=none, requires_grad=false) → tensor. Torch.empty() creates tensor with any data type you want, torch.tensor() only creates tensors of type torch.floattensor. So torch.tensor() is a special. This can be slightly faster than torch.zeros as it doesn't explicitly set all. Creates a tensor with uninitialized elements.. Torch Empty Zeros.
From yuweetek-extra.en.made-in-china.com
Rhy D014 Torch Empty Live Resin Vape Hhc Oil 1ml 1.0 Gram 2.0 Gram Torch Empty Zeros This constructor does not support explicitly specifying dtype or device of the. Torch.empty(*size, *, out=none, dtype=none, layout=torch.strided, device=none, requires_grad=false, pin_memory=false,. If data is a torch.size, returns an empty tensor of that size. Torch.zeros(*size, *, out=none, dtype=none, layout=torch.strided, device=none, requires_grad=false) → tensor. The advantage of torch.empty is that it’s faster, because it will. If you want to initialize the tensor with. Torch Empty Zeros.
From www.pngall.com
Torch PNG Image File PNG All Torch Empty Zeros If data is a torch.size, returns an empty tensor of that size. Torch.empty(*size, *, out=none, dtype=none, layout=torch.strided, device=none, requires_grad=false, pin_memory=false,. If you want to initialize the tensor with zeros, use torch.zeros. This means that the tensor is allocated memory without setting its. This constructor does not support explicitly specifying dtype or device of the. Len(x) == 0 may not be. Torch Empty Zeros.
From www.freepik.com
Premium Photo Hand with burning torch and blank banner. ink black and Torch Empty Zeros This can be slightly faster than torch.zeros as it doesn't explicitly set all. Torch.zeros(*size, *, out=none, dtype=none, layout=torch.strided, device=none, requires_grad=false) → tensor. This constructor does not support explicitly specifying dtype or device of the. Torch.empty(*size, *, out=none, dtype=none, layout=torch.strided, device=none, requires_grad=false, pin_memory=false,. Torch.empty() creates tensor with any data type you want, torch.tensor() only creates tensors of type torch.floattensor. The.empty() method. Torch Empty Zeros.
From blog.csdn.net
pytorch之torch.zeros_like,torch.ones_like和tensor按索引赋值_tensor索引赋值CSDN博客 Torch Empty Zeros Torch.empty() creates tensor with any data type you want, torch.tensor() only creates tensors of type torch.floattensor. If you want to initialize the tensor with zeros, use torch.zeros. So torch.tensor() is a special. Len(x) == 0 may not be a good choice, since a tensor may have more than 0 dimensions, but still be empty. This means that the tensor is. Torch Empty Zeros.
From blog.csdn.net
深度学习卷积神经网络详解_y = torch.zeros((x.shape[0] h + 1, x.shape[1] CSDN博客 Torch Empty Zeros Torch.empty(*size, *, out=none, dtype=none, layout=torch.strided, device=none, requires_grad=false, pin_memory=false,. This means that the tensor is allocated memory without setting its. Len(x) == 0 may not be a good choice, since a tensor may have more than 0 dimensions, but still be empty. This constructor does not support explicitly specifying dtype or device of the. Creates a tensor with uninitialized elements. If. Torch Empty Zeros.
From stock.adobe.com
Empty set or null set or slashed zero icon symbol in mathematics Torch Empty Zeros Creates a tensor with uninitialized elements. This constructor does not support explicitly specifying dtype or device of the. The.empty() method creates a tensor with uninitialized data. This means that the tensor is allocated memory without setting its. Len(x) == 0 may not be a good choice, since a tensor may have more than 0 dimensions, but still be empty. This. Torch Empty Zeros.
From www.maplecraft.ca
Bulk Newport Zero Gold Metallic 6 Inches Torch Wholesaler Torch Empty Zeros This means that the tensor is allocated memory without setting its. The advantage of torch.empty is that it’s faster, because it will. If you want to initialize the tensor with zeros, use torch.zeros. Torch.empty() creates tensor with any data type you want, torch.tensor() only creates tensors of type torch.floattensor. This constructor does not support explicitly specifying dtype or device of. Torch Empty Zeros.
From blog.csdn.net
一些pytorch函数使用方法 torch.div() img.shape[2] torch.zeros_like torch.where Torch Empty Zeros Torch.empty(*size, *, out=none, dtype=none, layout=torch.strided, device=none, requires_grad=false, pin_memory=false,. The.empty() method creates a tensor with uninitialized data. Len(x) == 0 may not be a good choice, since a tensor may have more than 0 dimensions, but still be empty. This can be slightly faster than torch.zeros as it doesn't explicitly set all. So torch.tensor() is a special. Torch.zeros(*size, *, out=none, dtype=none,. Torch Empty Zeros.
From github.com
Specify GPUs bug (torch.distributed.all_reduce(torch.zeros(1).cuda Torch Empty Zeros Creates a tensor with uninitialized elements. Torch.empty() creates tensor with any data type you want, torch.tensor() only creates tensors of type torch.floattensor. The.empty() method creates a tensor with uninitialized data. If you want to initialize the tensor with zeros, use torch.zeros. Torch.empty(*size, *, out=none, dtype=none, layout=torch.strided, device=none, requires_grad=false, pin_memory=false,. This constructor does not support explicitly specifying dtype or device of. Torch Empty Zeros.
From pythonguides.com
Create PyTorch Empty Tensor Python Guides Torch Empty Zeros This means that the tensor is allocated memory without setting its. Torch.empty() creates tensor with any data type you want, torch.tensor() only creates tensors of type torch.floattensor. Torch.zeros(*size, *, out=none, dtype=none, layout=torch.strided, device=none, requires_grad=false) → tensor. The advantage of torch.empty is that it’s faster, because it will. Torch.empty(*size, *, out=none, dtype=none, layout=torch.strided, device=none, requires_grad=false, pin_memory=false,. So torch.tensor() is a special.. Torch Empty Zeros.
From www.youtube.com
ZeroEmission Torch For Climate Justice YouTube Torch Empty Zeros The advantage of torch.empty is that it’s faster, because it will. This means that the tensor is allocated memory without setting its. Torch.zeros(*size, *, out=none, dtype=none, layout=torch.strided, device=none, requires_grad=false) → tensor. Creates a tensor with uninitialized elements. This constructor does not support explicitly specifying dtype or device of the. Len(x) == 0 may not be a good choice, since a. Torch Empty Zeros.
From pngimg.com
Torch PNG Torch Empty Zeros The.empty() method creates a tensor with uninitialized data. Creates a tensor with uninitialized elements. Torch.zeros(*size, *, out=none, dtype=none, layout=torch.strided, device=none, requires_grad=false) → tensor. Torch.empty(*size, *, out=none, dtype=none, layout=torch.strided, device=none, requires_grad=false, pin_memory=false,. If data is a torch.size, returns an empty tensor of that size. This constructor does not support explicitly specifying dtype or device of the. The advantage of torch.empty is. Torch Empty Zeros.
From canoeing.com
Goal Zero Torch 250 Flashlight Torch Empty Zeros Len(x) == 0 may not be a good choice, since a tensor may have more than 0 dimensions, but still be empty. This can be slightly faster than torch.zeros as it doesn't explicitly set all. This constructor does not support explicitly specifying dtype or device of the. If you want to initialize the tensor with zeros, use torch.zeros. The advantage. Torch Empty Zeros.
From blog.csdn.net
【科研小小白的神经网络Day1】读懂线性回归的代码必掌握的几个函数:torch.zeros、torch.tensor、torch.normal Torch Empty Zeros This means that the tensor is allocated memory without setting its. Torch.empty() creates tensor with any data type you want, torch.tensor() only creates tensors of type torch.floattensor. Creates a tensor with uninitialized elements. This constructor does not support explicitly specifying dtype or device of the. If you want to initialize the tensor with zeros, use torch.zeros. Len(x) == 0 may. Torch Empty Zeros.
From github.com
Add torch.zeros to list of converters. by chaozdev · Pull Request 636 Torch Empty Zeros If you want to initialize the tensor with zeros, use torch.zeros. This constructor does not support explicitly specifying dtype or device of the. Torch.empty(*size, *, out=none, dtype=none, layout=torch.strided, device=none, requires_grad=false, pin_memory=false,. This can be slightly faster than torch.zeros as it doesn't explicitly set all. This means that the tensor is allocated memory without setting its. If data is a torch.size,. Torch Empty Zeros.
From github.com
torch.zeros with CSC layout throws INTERNAL ASSERT exception · Issue Torch Empty Zeros Len(x) == 0 may not be a good choice, since a tensor may have more than 0 dimensions, but still be empty. The.empty() method creates a tensor with uninitialized data. So torch.tensor() is a special. Torch.empty(*size, *, out=none, dtype=none, layout=torch.strided, device=none, requires_grad=false, pin_memory=false,. Torch.empty() creates tensor with any data type you want, torch.tensor() only creates tensors of type torch.floattensor. This. Torch Empty Zeros.
From nviostore.com
Goal Zero Torch 250 Flashlight with Integrated Solar Panel Nvio Torch Empty Zeros Torch.zeros(*size, *, out=none, dtype=none, layout=torch.strided, device=none, requires_grad=false) → tensor. If data is a torch.size, returns an empty tensor of that size. This can be slightly faster than torch.zeros as it doesn't explicitly set all. Len(x) == 0 may not be a good choice, since a tensor may have more than 0 dimensions, but still be empty. Torch.empty() creates tensor with. Torch Empty Zeros.
From take-tech-engineer.com
【PyTorch】すべての要素が0/1の配列生成するtorch.zeros、torch.zeros_like、torch.ones、torch Torch Empty Zeros If data is a torch.size, returns an empty tensor of that size. This constructor does not support explicitly specifying dtype or device of the. Torch.empty(*size, *, out=none, dtype=none, layout=torch.strided, device=none, requires_grad=false, pin_memory=false,. If you want to initialize the tensor with zeros, use torch.zeros. Torch.empty() creates tensor with any data type you want, torch.tensor() only creates tensors of type torch.floattensor. The. Torch Empty Zeros.