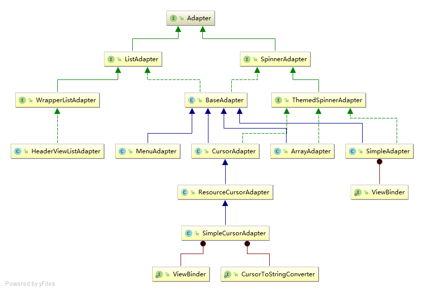
Adapter Class For Android . You can create your own adapter classes from scratch, but most developers choose to use or extend adapter classes provided by the android sdk, such as arrayadapter and simplecursoradapter. Also learn about base adapter, array adapter, simple adapter, custom simple adapter. The adapter acts as a bridge between the ui component and the data source. In this tutorial, we focus on the arrayadapter class. Get the samples and docs for the features you need. Let’s suppose, there is an interface intref which has various methods as follows:. It converts data from the data sources into view items that. Android provides several standard adapters; Baseadapter — it is parent adapter for all other adapters and can. Adapter class is a simple java class that implements an interface with only an empty implementation. Complete adapter tutorial with step by step explanation of example in android studio. There are many subclasses of adapter in android used to fill the data in the ui components. The most important are arrayadapter and cursoradapter.
from redspider110.github.io
Let’s suppose, there is an interface intref which has various methods as follows:. Complete adapter tutorial with step by step explanation of example in android studio. There are many subclasses of adapter in android used to fill the data in the ui components. Get the samples and docs for the features you need. Baseadapter — it is parent adapter for all other adapters and can. You can create your own adapter classes from scratch, but most developers choose to use or extend adapter classes provided by the android sdk, such as arrayadapter and simplecursoradapter. It converts data from the data sources into view items that. In this tutorial, we focus on the arrayadapter class. Also learn about base adapter, array adapter, simple adapter, custom simple adapter. Android provides several standard adapters;
Adapter 详解 Earth Guardian
Adapter Class For Android Also learn about base adapter, array adapter, simple adapter, custom simple adapter. Android provides several standard adapters; It converts data from the data sources into view items that. In this tutorial, we focus on the arrayadapter class. Complete adapter tutorial with step by step explanation of example in android studio. Let’s suppose, there is an interface intref which has various methods as follows:. Baseadapter — it is parent adapter for all other adapters and can. Adapter class is a simple java class that implements an interface with only an empty implementation. Get the samples and docs for the features you need. You can create your own adapter classes from scratch, but most developers choose to use or extend adapter classes provided by the android sdk, such as arrayadapter and simplecursoradapter. The adapter acts as a bridge between the ui component and the data source. Also learn about base adapter, array adapter, simple adapter, custom simple adapter. The most important are arrayadapter and cursoradapter. There are many subclasses of adapter in android used to fill the data in the ui components.
From www.youtube.com
Android Butterknife is unable to bind inside my Adapter Class YouTube Adapter Class For Android In this tutorial, we focus on the arrayadapter class. The most important are arrayadapter and cursoradapter. Baseadapter — it is parent adapter for all other adapters and can. Get the samples and docs for the features you need. Let’s suppose, there is an interface intref which has various methods as follows:. Complete adapter tutorial with step by step explanation of. Adapter Class For Android.
From www.slideserve.com
PPT Adapters PowerPoint Presentation, free download ID2883392 Adapter Class For Android Complete adapter tutorial with step by step explanation of example in android studio. Android provides several standard adapters; Baseadapter — it is parent adapter for all other adapters and can. The most important are arrayadapter and cursoradapter. The adapter acts as a bridge between the ui component and the data source. It converts data from the data sources into view. Adapter Class For Android.
From www.techfow.com
What Is an Adapter in Android [New Info!] Adapter Class For Android The adapter acts as a bridge between the ui component and the data source. Get the samples and docs for the features you need. There are many subclasses of adapter in android used to fill the data in the ui components. You can create your own adapter classes from scratch, but most developers choose to use or extend adapter classes. Adapter Class For Android.
From www.codiwan.com
Adapter Design Pattern With Real World Example In Java Codiwan Adapter Class For Android There are many subclasses of adapter in android used to fill the data in the ui components. The adapter acts as a bridge between the ui component and the data source. It converts data from the data sources into view items that. Complete adapter tutorial with step by step explanation of example in android studio. Android provides several standard adapters;. Adapter Class For Android.
From www.youtube.com
Implementing Adapters and Adapter View in our Application on Android Adapter Class For Android The adapter acts as a bridge between the ui component and the data source. Baseadapter — it is parent adapter for all other adapters and can. Let’s suppose, there is an interface intref which has various methods as follows:. It converts data from the data sources into view items that. Get the samples and docs for the features you need.. Adapter Class For Android.
From www.codingdemos.com
Android Custom Spinner With Image And Text Coding Demos Adapter Class For Android Get the samples and docs for the features you need. Complete adapter tutorial with step by step explanation of example in android studio. Android provides several standard adapters; Adapter class is a simple java class that implements an interface with only an empty implementation. It converts data from the data sources into view items that. You can create your own. Adapter Class For Android.
From adapterview.blogspot.com
How To Create Adapter Class In Android Studio Adapter View Adapter Class For Android It converts data from the data sources into view items that. There are many subclasses of adapter in android used to fill the data in the ui components. The most important are arrayadapter and cursoradapter. Let’s suppose, there is an interface intref which has various methods as follows:. Baseadapter — it is parent adapter for all other adapters and can.. Adapter Class For Android.
From stackoverflow.com
android How to get TextView of an activity in an Adapter class while Adapter Class For Android Get the samples and docs for the features you need. There are many subclasses of adapter in android used to fill the data in the ui components. The most important are arrayadapter and cursoradapter. Let’s suppose, there is an interface intref which has various methods as follows:. Also learn about base adapter, array adapter, simple adapter, custom simple adapter. You. Adapter Class For Android.
From howtostylebangswithstraightener.blogspot.com
android sync adapter tutorial howtostylebangswithstraightener Adapter Class For Android Baseadapter — it is parent adapter for all other adapters and can. Let’s suppose, there is an interface intref which has various methods as follows:. Android provides several standard adapters; Get the samples and docs for the features you need. Complete adapter tutorial with step by step explanation of example in android studio. You can create your own adapter classes. Adapter Class For Android.
From mungfali.com
Android SDK Class Diagram Adapter Class For Android Complete adapter tutorial with step by step explanation of example in android studio. Android provides several standard adapters; It converts data from the data sources into view items that. Let’s suppose, there is an interface intref which has various methods as follows:. In this tutorial, we focus on the arrayadapter class. Baseadapter — it is parent adapter for all other. Adapter Class For Android.
From www.homeandlearn.co.uk
The Custom Adapter Class Adapter Class For Android Complete adapter tutorial with step by step explanation of example in android studio. Android provides several standard adapters; It converts data from the data sources into view items that. The most important are arrayadapter and cursoradapter. Let’s suppose, there is an interface intref which has various methods as follows:. Also learn about base adapter, array adapter, simple adapter, custom simple. Adapter Class For Android.
From code.tutsplus.com
Create a Hangman Game User Interface Envato Tuts+ Adapter Class For Android The most important are arrayadapter and cursoradapter. Complete adapter tutorial with step by step explanation of example in android studio. Let’s suppose, there is an interface intref which has various methods as follows:. Android provides several standard adapters; In this tutorial, we focus on the arrayadapter class. Get the samples and docs for the features you need. Adapter class is. Adapter Class For Android.
From programmer.group
Adapter mode Adapter Class For Android Also learn about base adapter, array adapter, simple adapter, custom simple adapter. Complete adapter tutorial with step by step explanation of example in android studio. Get the samples and docs for the features you need. There are many subclasses of adapter in android used to fill the data in the ui components. You can create your own adapter classes from. Adapter Class For Android.
From www.youtube.com
3. How to configure your Trit Adapter classes and methods YouTube Adapter Class For Android There are many subclasses of adapter in android used to fill the data in the ui components. Complete adapter tutorial with step by step explanation of example in android studio. Android provides several standard adapters; The most important are arrayadapter and cursoradapter. The adapter acts as a bridge between the ui component and the data source. Also learn about base. Adapter Class For Android.
From javawithsuman.blogspot.com
JAVA WITH SUMAN ADAPTER CLASSES Adapter Class For Android The adapter acts as a bridge between the ui component and the data source. The most important are arrayadapter and cursoradapter. It converts data from the data sources into view items that. Get the samples and docs for the features you need. There are many subclasses of adapter in android used to fill the data in the ui components. Adapter. Adapter Class For Android.
From medium.com
Android — Implementing Recycler View (PartI) by Hari Vignesh Adapter Class For Android There are many subclasses of adapter in android used to fill the data in the ui components. The adapter acts as a bridge between the ui component and the data source. Also learn about base adapter, array adapter, simple adapter, custom simple adapter. You can create your own adapter classes from scratch, but most developers choose to use or extend. Adapter Class For Android.
From www.autoevolution.com
Top Android Auto Wireless Adapter Finally Available for More Users Adapter Class For Android Let’s suppose, there is an interface intref which has various methods as follows:. In this tutorial, we focus on the arrayadapter class. The most important are arrayadapter and cursoradapter. There are many subclasses of adapter in android used to fill the data in the ui components. Get the samples and docs for the features you need. Also learn about base. Adapter Class For Android.
From www.aliexpress.com
New Android Auto Wireless Adapter Plug And Play Wired To Wireless Adapter Class For Android Also learn about base adapter, array adapter, simple adapter, custom simple adapter. It converts data from the data sources into view items that. Baseadapter — it is parent adapter for all other adapters and can. The adapter acts as a bridge between the ui component and the data source. Get the samples and docs for the features you need. Let’s. Adapter Class For Android.
From techvidvan.com
Android Adapter for Android Developers TechVidvan Adapter Class For Android The most important are arrayadapter and cursoradapter. Get the samples and docs for the features you need. Also learn about base adapter, array adapter, simple adapter, custom simple adapter. In this tutorial, we focus on the arrayadapter class. It converts data from the data sources into view items that. You can create your own adapter classes from scratch, but most. Adapter Class For Android.
From javawithsuman.blogspot.com
JAVA WITH SUMAN ADAPTER CLASSES Adapter Class For Android In this tutorial, we focus on the arrayadapter class. Get the samples and docs for the features you need. Also learn about base adapter, array adapter, simple adapter, custom simple adapter. Adapter class is a simple java class that implements an interface with only an empty implementation. You can create your own adapter classes from scratch, but most developers choose. Adapter Class For Android.
From www.slideserve.com
PPT Adapter class PowerPoint Presentation, free download ID2452126 Adapter Class For Android Baseadapter — it is parent adapter for all other adapters and can. There are many subclasses of adapter in android used to fill the data in the ui components. The adapter acts as a bridge between the ui component and the data source. You can create your own adapter classes from scratch, but most developers choose to use or extend. Adapter Class For Android.
From www.myxxgirl.com
Recyclerview Androidx Part Creating Recycler Adapter Class My XXX Hot Adapter Class For Android There are many subclasses of adapter in android used to fill the data in the ui components. Also learn about base adapter, array adapter, simple adapter, custom simple adapter. It converts data from the data sources into view items that. The most important are arrayadapter and cursoradapter. Android provides several standard adapters; You can create your own adapter classes from. Adapter Class For Android.
From programming.vip
10, Adapter mode Adapter Class For Android The adapter acts as a bridge between the ui component and the data source. In this tutorial, we focus on the arrayadapter class. It converts data from the data sources into view items that. Complete adapter tutorial with step by step explanation of example in android studio. Adapter class is a simple java class that implements an interface with only. Adapter Class For Android.
From www.youtube.com
5 Recycler View Adapter Class Status Updating App Android Studio Adapter Class For Android Android provides several standard adapters; In this tutorial, we focus on the arrayadapter class. Adapter class is a simple java class that implements an interface with only an empty implementation. It converts data from the data sources into view items that. Let’s suppose, there is an interface intref which has various methods as follows:. The most important are arrayadapter and. Adapter Class For Android.
From www.geeksforgeeks.org
How to Use View Binding in RecyclerView Adapter Class in Android Adapter Class For Android The adapter acts as a bridge between the ui component and the data source. The most important are arrayadapter and cursoradapter. Also learn about base adapter, array adapter, simple adapter, custom simple adapter. Let’s suppose, there is an interface intref which has various methods as follows:. Get the samples and docs for the features you need. In this tutorial, we. Adapter Class For Android.
From socialsocial.social
Using Adapter Classes The Ultimate Guide Social Social Social Adapter Class For Android The most important are arrayadapter and cursoradapter. Complete adapter tutorial with step by step explanation of example in android studio. The adapter acts as a bridge between the ui component and the data source. Let’s suppose, there is an interface intref which has various methods as follows:. Adapter class is a simple java class that implements an interface with only. Adapter Class For Android.
From www.youtube.com
Adapters & Model Class Android Tutorial 27 YouTube Adapter Class For Android Also learn about base adapter, array adapter, simple adapter, custom simple adapter. You can create your own adapter classes from scratch, but most developers choose to use or extend adapter classes provided by the android sdk, such as arrayadapter and simplecursoradapter. Adapter class is a simple java class that implements an interface with only an empty implementation. Get the samples. Adapter Class For Android.
From kwanulee.github.io
adapterview Adapter Class For Android The most important are arrayadapter and cursoradapter. The adapter acts as a bridge between the ui component and the data source. Android provides several standard adapters; It converts data from the data sources into view items that. Let’s suppose, there is an interface intref which has various methods as follows:. In this tutorial, we focus on the arrayadapter class. Also. Adapter Class For Android.
From www.pocket-lint.com
How to set up an Android Auto wireless adapter Adapter Class For Android Get the samples and docs for the features you need. Let’s suppose, there is an interface intref which has various methods as follows:. In this tutorial, we focus on the arrayadapter class. Android provides several standard adapters; There are many subclasses of adapter in android used to fill the data in the ui components. Complete adapter tutorial with step by. Adapter Class For Android.
From aeropost.com
Wireless Carplay Adapter & Android Auto Wireless Adapter 2in1 2023 Adapter Class For Android It converts data from the data sources into view items that. There are many subclasses of adapter in android used to fill the data in the ui components. Get the samples and docs for the features you need. Also learn about base adapter, array adapter, simple adapter, custom simple adapter. The adapter acts as a bridge between the ui component. Adapter Class For Android.
From www.amazon.co.uk
Wireless Android Auto Adapter, Android Auto Wireless Dongle Converts Adapter Class For Android Let’s suppose, there is an interface intref which has various methods as follows:. The adapter acts as a bridge between the ui component and the data source. You can create your own adapter classes from scratch, but most developers choose to use or extend adapter classes provided by the android sdk, such as arrayadapter and simplecursoradapter. The most important are. Adapter Class For Android.
From hackernoon.com
The Easy Way to Create Adapters for Your Next Android Project HackerNoon Adapter Class For Android It converts data from the data sources into view items that. Android provides several standard adapters; You can create your own adapter classes from scratch, but most developers choose to use or extend adapter classes provided by the android sdk, such as arrayadapter and simplecursoradapter. Let’s suppose, there is an interface intref which has various methods as follows:. Adapter class. Adapter Class For Android.
From www.amazon.co.uk
16 Pin ISO Adapter Cable for Android Car Stereo ISO Standard Car Wiring Adapter Class For Android Get the samples and docs for the features you need. It converts data from the data sources into view items that. The adapter acts as a bridge between the ui component and the data source. Adapter class is a simple java class that implements an interface with only an empty implementation. The most important are arrayadapter and cursoradapter. Baseadapter —. Adapter Class For Android.
From fado.vn
Mua Android Auto Wireless Adapter for OEM Wired Android Auto Cars from Adapter Class For Android The most important are arrayadapter and cursoradapter. Android provides several standard adapters; In this tutorial, we focus on the arrayadapter class. Get the samples and docs for the features you need. You can create your own adapter classes from scratch, but most developers choose to use or extend adapter classes provided by the android sdk, such as arrayadapter and simplecursoradapter.. Adapter Class For Android.
From redspider110.github.io
Adapter 详解 Earth Guardian Adapter Class For Android Let’s suppose, there is an interface intref which has various methods as follows:. The most important are arrayadapter and cursoradapter. It converts data from the data sources into view items that. Get the samples and docs for the features you need. Baseadapter — it is parent adapter for all other adapters and can. Adapter class is a simple java class. Adapter Class For Android.