From www.alamy.com
Database App Indicating Programs Text And Computing Stock Photo Alamy Photo Database App Manage your photo library with piwigo! Once set up it will. Free and open source software to organize and share your photos and digital media on the web. If you’re looking for a. Photo Database App.
From www.blaze.tech
Online Database Photo Database App If you’re looking for a. Manage your photo library with piwigo! Free and open source software to organize and share your photos and digital media on the web. Once set up it will. Photo Database App.
From www.applications-platform.com
Online Database Application Examples Applications Platform Photo Database App Free and open source software to organize and share your photos and digital media on the web. Once set up it will. If you’re looking for a. Manage your photo library with piwigo! Photo Database App.
From www.vecteezy.com
Relational database app icon. UI UX user interface. Big data. Server Photo Database App Manage your photo library with piwigo! Free and open source software to organize and share your photos and digital media on the web. If you’re looking for a. Once set up it will. Photo Database App.
From appmaster.io
Database Visual Designer AppMaster Photo Database App Manage your photo library with piwigo! If you’re looking for a. Once set up it will. Free and open source software to organize and share your photos and digital media on the web. Photo Database App.
From klaavqexe.blob.core.windows.net
Does Facebook Use Database at Carmen Frith blog Photo Database App Free and open source software to organize and share your photos and digital media on the web. If you’re looking for a. Manage your photo library with piwigo! Once set up it will. Photo Database App.
From www.glideapps.com
How To Make A Database App Using Spreadsheets Glide Blog Photo Database App If you’re looking for a. Once set up it will. Manage your photo library with piwigo! Free and open source software to organize and share your photos and digital media on the web. Photo Database App.
From appsgeyser.com
How To Make An Android App A Complete Guide For Beginners App Maker Photo Database App Manage your photo library with piwigo! If you’re looking for a. Free and open source software to organize and share your photos and digital media on the web. Once set up it will. Photo Database App.
From stackoverflow.com
Messaging App MySQL Database Design Stack Overflow Photo Database App Once set up it will. Manage your photo library with piwigo! Free and open source software to organize and share your photos and digital media on the web. If you’re looking for a. Photo Database App.
From zapier.com
Building an App the Simple Way 6 DatabasePowered App Builders The Photo Database App Once set up it will. Manage your photo library with piwigo! If you’re looking for a. Free and open source software to organize and share your photos and digital media on the web. Photo Database App.
From www.inside-digital.de
Deutsche Bahn mit neuer App Diese Funktionen passen in kein Update Photo Database App Free and open source software to organize and share your photos and digital media on the web. Manage your photo library with piwigo! Once set up it will. If you’re looking for a. Photo Database App.
From alvarotrigo.com
13+ Best Database Software For Mac [Reviewed & Ranked] Alvaro Trigo's Photo Database App Manage your photo library with piwigo! Once set up it will. Free and open source software to organize and share your photos and digital media on the web. If you’re looking for a. Photo Database App.
From learn.microsoft.com
Azure Database for MySQL을 사용하는 확장성 있는 앱 Azure Solution Ideas Photo Database App If you’re looking for a. Once set up it will. Manage your photo library with piwigo! Free and open source software to organize and share your photos and digital media on the web. Photo Database App.
From www.longtion.com
Database Application Builder Photo Database App Manage your photo library with piwigo! Free and open source software to organize and share your photos and digital media on the web. If you’re looking for a. Once set up it will. Photo Database App.
From learn.microsoft.com
Azure Database for PostgreSQL intelligent apps Azure Architecture Photo Database App Once set up it will. Free and open source software to organize and share your photos and digital media on the web. Manage your photo library with piwigo! If you’re looking for a. Photo Database App.
From www.glideapps.com
Glide • How To Make A Database App Using Spreadsheets Photo Database App Once set up it will. If you’re looking for a. Free and open source software to organize and share your photos and digital media on the web. Manage your photo library with piwigo! Photo Database App.
From www.vecteezy.com
Database app icon. UI UX user interface. Digital storage. Server. Big Photo Database App If you’re looking for a. Manage your photo library with piwigo! Free and open source software to organize and share your photos and digital media on the web. Once set up it will. Photo Database App.
From www.tekrevol.com
How To Choose The Right Database For Mobile Application Development Photo Database App If you’re looking for a. Once set up it will. Free and open source software to organize and share your photos and digital media on the web. Manage your photo library with piwigo! Photo Database App.
From stadt-bremerhaven.de
Next DB Navigator der Deutschen Bahn veröffentlicht Photo Database App Once set up it will. Free and open source software to organize and share your photos and digital media on the web. If you’re looking for a. Manage your photo library with piwigo! Photo Database App.
From learn.microsoft.com
Create a customer database application UWP applications Microsoft Learn Photo Database App Once set up it will. If you’re looking for a. Manage your photo library with piwigo! Free and open source software to organize and share your photos and digital media on the web. Photo Database App.
From opensourceforu.com
A Quick Look at Open Source Databases for Mobile App Development Photo Database App Once set up it will. Manage your photo library with piwigo! Free and open source software to organize and share your photos and digital media on the web. If you’re looking for a. Photo Database App.
From www.holistics.io
Top 5 Free Database Diagram Design Tools (Updated) Photo Database App Free and open source software to organize and share your photos and digital media on the web. Manage your photo library with piwigo! If you’re looking for a. Once set up it will. Photo Database App.
From www.mongodb.com
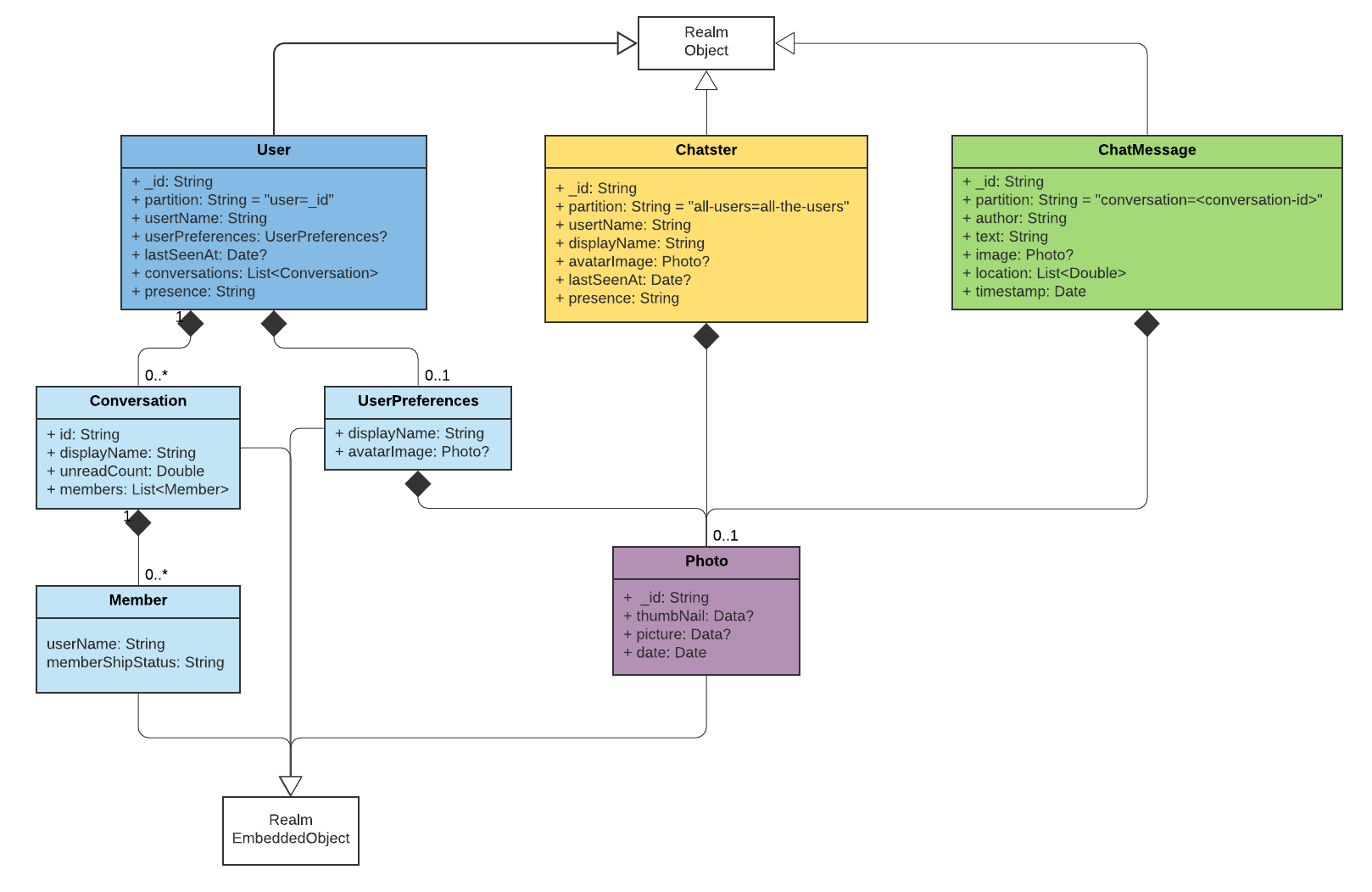
Building a Mobile Chat App Using Realm Data Architecture MongoDB Photo Database App Free and open source software to organize and share your photos and digital media on the web. Once set up it will. If you’re looking for a. Manage your photo library with piwigo! Photo Database App.
From www.pinterest.com
Docare. Database interface Ui design, Dashboard design, design Photo Database App Free and open source software to organize and share your photos and digital media on the web. Once set up it will. Manage your photo library with piwigo! If you’re looking for a. Photo Database App.
From www.tekrevol.com
How To Choose The Right Database For Mobile Application Development Photo Database App Manage your photo library with piwigo! Once set up it will. Free and open source software to organize and share your photos and digital media on the web. If you’re looking for a. Photo Database App.
From www.freecodecamp.org
Create a SQL Database App with a Windows GUI Photo Database App Once set up it will. If you’re looking for a. Manage your photo library with piwigo! Free and open source software to organize and share your photos and digital media on the web. Photo Database App.
From www.mathworks.com
Configure, explore, and import database data MATLAB Photo Database App Manage your photo library with piwigo! Free and open source software to organize and share your photos and digital media on the web. Once set up it will. If you’re looking for a. Photo Database App.
From smb-server.elite-jsc.vn
App Server Khái niệm, đặc điểm và cách thức hoạt động Photo Database App Free and open source software to organize and share your photos and digital media on the web. Once set up it will. If you’re looking for a. Manage your photo library with piwigo! Photo Database App.
From www.goodfreephotos.com
Database Server and App Servers vector clipart image Free stock photo Photo Database App Once set up it will. If you’re looking for a. Free and open source software to organize and share your photos and digital media on the web. Manage your photo library with piwigo! Photo Database App.
From www.youtube.com
How to Create App with Database Tutorial YouTube Photo Database App Once set up it will. Manage your photo library with piwigo! If you’re looking for a. Free and open source software to organize and share your photos and digital media on the web. Photo Database App.
From www.glideapps.com
How To Make A Database App Using Spreadsheets Glide Blog Photo Database App If you’re looking for a. Manage your photo library with piwigo! Once set up it will. Free and open source software to organize and share your photos and digital media on the web. Photo Database App.
From www.saasworthy.com
Five handpicked best Free and Open Source Database Software for 2021 Photo Database App Manage your photo library with piwigo! If you’re looking for a. Free and open source software to organize and share your photos and digital media on the web. Once set up it will. Photo Database App.
From www.vectorstock.com
Database app icon Royalty Free Vector Image VectorStock Photo Database App Once set up it will. If you’re looking for a. Free and open source software to organize and share your photos and digital media on the web. Manage your photo library with piwigo! Photo Database App.
From www.zoho.com
Software database online gratis Simpan, kelola, dan bagikan database Photo Database App Once set up it will. Manage your photo library with piwigo! Free and open source software to organize and share your photos and digital media on the web. If you’re looking for a. Photo Database App.
From www.zoho.com
Online database applications in minutes Zoho Creator Photo Database App Once set up it will. If you’re looking for a. Manage your photo library with piwigo! Free and open source software to organize and share your photos and digital media on the web. Photo Database App.