Function Of Isolation Amplifier . Transformer, optical, and capacitive isolation, and their advantages and disadvantages. Learn how an isolation amplifier works, why it is. Explore the different design methods (transformer, optical, capacitive) and their advantages and applications. An isolation amplifier is an amplifier in which there is no conductive contact between input and output sections of amplifier. Explore the three design methods: Learn what an isolation amplifier is, how it works, and why it is used to separate and protect circuits. Thus the amplifier offers an ohmic isolation between input. Explore the different types of. Learn how to select an isolated amplifier for current measurement in industrial and automotive applications. Learn what an isolation amplifier is, how it works, and why it is used to isolate signals in different circuits.
from www.youtube.com
Explore the different design methods (transformer, optical, capacitive) and their advantages and applications. Explore the different types of. Learn what an isolation amplifier is, how it works, and why it is used to separate and protect circuits. Thus the amplifier offers an ohmic isolation between input. Explore the three design methods: Learn how an isolation amplifier works, why it is. Learn how to select an isolated amplifier for current measurement in industrial and automotive applications. Transformer, optical, and capacitive isolation, and their advantages and disadvantages. An isolation amplifier is an amplifier in which there is no conductive contact between input and output sections of amplifier. Learn what an isolation amplifier is, how it works, and why it is used to isolate signals in different circuits.
TI Precision Labs Isolation Introduction to Isolated Amplifiers
Function Of Isolation Amplifier Learn what an isolation amplifier is, how it works, and why it is used to isolate signals in different circuits. Learn what an isolation amplifier is, how it works, and why it is used to isolate signals in different circuits. Transformer, optical, and capacitive isolation, and their advantages and disadvantages. Learn how to select an isolated amplifier for current measurement in industrial and automotive applications. Learn how an isolation amplifier works, why it is. An isolation amplifier is an amplifier in which there is no conductive contact between input and output sections of amplifier. Thus the amplifier offers an ohmic isolation between input. Explore the three design methods: Learn what an isolation amplifier is, how it works, and why it is used to separate and protect circuits. Explore the different design methods (transformer, optical, capacitive) and their advantages and applications. Explore the different types of.
From quizlet.com
How are the stages in an isolation amplifier connected? Quizlet Function Of Isolation Amplifier Explore the different design methods (transformer, optical, capacitive) and their advantages and applications. An isolation amplifier is an amplifier in which there is no conductive contact between input and output sections of amplifier. Learn what an isolation amplifier is, how it works, and why it is used to separate and protect circuits. Learn what an isolation amplifier is, how it. Function Of Isolation Amplifier.
From www.slideserve.com
PPT Biomedical Instrumentation I PowerPoint Presentation, free Function Of Isolation Amplifier Explore the different design methods (transformer, optical, capacitive) and their advantages and applications. Thus the amplifier offers an ohmic isolation between input. An isolation amplifier is an amplifier in which there is no conductive contact between input and output sections of amplifier. Learn how to select an isolated amplifier for current measurement in industrial and automotive applications. Explore the three. Function Of Isolation Amplifier.
From www.researchgate.net
Simplified block diagram of a typical isolation amplifier. Download Function Of Isolation Amplifier Explore the three design methods: Learn what an isolation amplifier is, how it works, and why it is used to isolate signals in different circuits. Explore the different design methods (transformer, optical, capacitive) and their advantages and applications. Learn how an isolation amplifier works, why it is. Thus the amplifier offers an ohmic isolation between input. Learn how to select. Function Of Isolation Amplifier.
From studylib.net
Transformer Coupled Isolation Amplifier Function Of Isolation Amplifier Explore the different design methods (transformer, optical, capacitive) and their advantages and applications. Learn how an isolation amplifier works, why it is. Learn what an isolation amplifier is, how it works, and why it is used to isolate signals in different circuits. Explore the three design methods: Thus the amplifier offers an ohmic isolation between input. Transformer, optical, and capacitive. Function Of Isolation Amplifier.
From www.jsd-iae.com
JSD OIMS series Analog mV isolation amplifier applications,Isolation Function Of Isolation Amplifier An isolation amplifier is an amplifier in which there is no conductive contact between input and output sections of amplifier. Explore the different design methods (transformer, optical, capacitive) and their advantages and applications. Thus the amplifier offers an ohmic isolation between input. Learn what an isolation amplifier is, how it works, and why it is used to separate and protect. Function Of Isolation Amplifier.
From www.slideserve.com
PPT Biomedical Instrumentation I PowerPoint Presentation, free Function Of Isolation Amplifier Thus the amplifier offers an ohmic isolation between input. Learn what an isolation amplifier is, how it works, and why it is used to isolate signals in different circuits. Learn how an isolation amplifier works, why it is. Learn how to select an isolated amplifier for current measurement in industrial and automotive applications. Explore the different design methods (transformer, optical,. Function Of Isolation Amplifier.
From www.researchgate.net
Isolation amplifier circuit Download Scientific Diagram Function Of Isolation Amplifier An isolation amplifier is an amplifier in which there is no conductive contact between input and output sections of amplifier. Thus the amplifier offers an ohmic isolation between input. Learn how an isolation amplifier works, why it is. Learn what an isolation amplifier is, how it works, and why it is used to isolate signals in different circuits. Transformer, optical,. Function Of Isolation Amplifier.
From www.dataq.com
Learn the Importance of Isolation In Four Easy Lessons Function Of Isolation Amplifier Learn what an isolation amplifier is, how it works, and why it is used to separate and protect circuits. An isolation amplifier is an amplifier in which there is no conductive contact between input and output sections of amplifier. Learn how to select an isolated amplifier for current measurement in industrial and automotive applications. Transformer, optical, and capacitive isolation, and. Function Of Isolation Amplifier.
From bestengineeringprojects.com
Isolation Amplifier Engineering Projects Function Of Isolation Amplifier Explore the different types of. Explore the three design methods: Learn how to select an isolated amplifier for current measurement in industrial and automotive applications. Learn what an isolation amplifier is, how it works, and why it is used to separate and protect circuits. Transformer, optical, and capacitive isolation, and their advantages and disadvantages. Thus the amplifier offers an ohmic. Function Of Isolation Amplifier.
From www.electricity-magnetism.org
Isolation Amplifiers How it works, Application & Advantages Function Of Isolation Amplifier An isolation amplifier is an amplifier in which there is no conductive contact between input and output sections of amplifier. Learn how to select an isolated amplifier for current measurement in industrial and automotive applications. Learn what an isolation amplifier is, how it works, and why it is used to separate and protect circuits. Transformer, optical, and capacitive isolation, and. Function Of Isolation Amplifier.
From audioxpress.com
AudioOptical Isolation Amp audioXpress Function Of Isolation Amplifier Learn what an isolation amplifier is, how it works, and why it is used to isolate signals in different circuits. Explore the different types of. Learn what an isolation amplifier is, how it works, and why it is used to separate and protect circuits. Transformer, optical, and capacitive isolation, and their advantages and disadvantages. Explore the different design methods (transformer,. Function Of Isolation Amplifier.
From www.multisim.com
Experiment 3b Isolation Amplifier Multisim Live Function Of Isolation Amplifier Explore the three design methods: Thus the amplifier offers an ohmic isolation between input. Explore the different design methods (transformer, optical, capacitive) and their advantages and applications. Learn what an isolation amplifier is, how it works, and why it is used to separate and protect circuits. An isolation amplifier is an amplifier in which there is no conductive contact between. Function Of Isolation Amplifier.
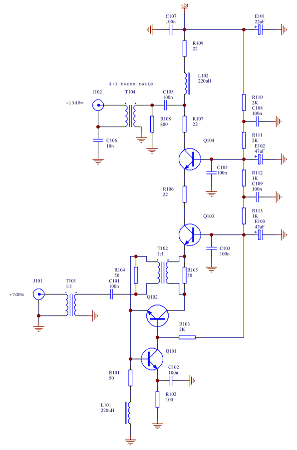
From www.ko4bb.com
Low Phase Noise Design Isolation Amplifiers Function Of Isolation Amplifier Transformer, optical, and capacitive isolation, and their advantages and disadvantages. Explore the different design methods (transformer, optical, capacitive) and their advantages and applications. Learn what an isolation amplifier is, how it works, and why it is used to separate and protect circuits. Learn what an isolation amplifier is, how it works, and why it is used to isolate signals in. Function Of Isolation Amplifier.
From www.youtube.com
3.6 ISOLATION AMPLIFIER INDUSTRIAL INSTRUMENTATION AND AUTOMATION Function Of Isolation Amplifier Learn what an isolation amplifier is, how it works, and why it is used to isolate signals in different circuits. An isolation amplifier is an amplifier in which there is no conductive contact between input and output sections of amplifier. Explore the different design methods (transformer, optical, capacitive) and their advantages and applications. Explore the three design methods: Learn how. Function Of Isolation Amplifier.
From www.radiolocman.com
Light powers isolation amplifier Function Of Isolation Amplifier Learn what an isolation amplifier is, how it works, and why it is used to isolate signals in different circuits. An isolation amplifier is an amplifier in which there is no conductive contact between input and output sections of amplifier. Explore the three design methods: Learn how an isolation amplifier works, why it is. Explore the different design methods (transformer,. Function Of Isolation Amplifier.
From www.analogtechnologies.com
High Voltage Isolation Amplifier Function Of Isolation Amplifier Transformer, optical, and capacitive isolation, and their advantages and disadvantages. Learn what an isolation amplifier is, how it works, and why it is used to separate and protect circuits. Explore the three design methods: Learn how an isolation amplifier works, why it is. Thus the amplifier offers an ohmic isolation between input. An isolation amplifier is an amplifier in which. Function Of Isolation Amplifier.
From www.ni.com
Isolation Types and Considerations when Taking a Measurement National Function Of Isolation Amplifier Thus the amplifier offers an ohmic isolation between input. Learn what an isolation amplifier is, how it works, and why it is used to isolate signals in different circuits. An isolation amplifier is an amplifier in which there is no conductive contact between input and output sections of amplifier. Explore the different design methods (transformer, optical, capacitive) and their advantages. Function Of Isolation Amplifier.
From www.datasheets.com
Isolation Amplifier Using ISO120 Showing Internal Clamp and Filter Function Of Isolation Amplifier Explore the different design methods (transformer, optical, capacitive) and their advantages and applications. Learn how an isolation amplifier works, why it is. An isolation amplifier is an amplifier in which there is no conductive contact between input and output sections of amplifier. Explore the three design methods: Explore the different types of. Learn what an isolation amplifier is, how it. Function Of Isolation Amplifier.
From www.slideshare.net
Isolation amplifier Function Of Isolation Amplifier Explore the different design methods (transformer, optical, capacitive) and their advantages and applications. An isolation amplifier is an amplifier in which there is no conductive contact between input and output sections of amplifier. Explore the three design methods: Learn how to select an isolated amplifier for current measurement in industrial and automotive applications. Learn what an isolation amplifier is, how. Function Of Isolation Amplifier.
From www.slideserve.com
PPT Chapter 13 Transformer Applications PowerPoint Presentation, free Function Of Isolation Amplifier Explore the three design methods: Learn what an isolation amplifier is, how it works, and why it is used to isolate signals in different circuits. Learn how to select an isolated amplifier for current measurement in industrial and automotive applications. Explore the different types of. Explore the different design methods (transformer, optical, capacitive) and their advantages and applications. An isolation. Function Of Isolation Amplifier.
From www.jsd-iae.com
JSD OIMS series Analog mV isolation amplifier applications,Isolation Function Of Isolation Amplifier Learn how an isolation amplifier works, why it is. Learn what an isolation amplifier is, how it works, and why it is used to separate and protect circuits. Explore the different design methods (transformer, optical, capacitive) and their advantages and applications. Learn how to select an isolated amplifier for current measurement in industrial and automotive applications. Thus the amplifier offers. Function Of Isolation Amplifier.
From www.ko4bb.com
Low Phase Noise Design Isolation Amplifiers Function Of Isolation Amplifier An isolation amplifier is an amplifier in which there is no conductive contact between input and output sections of amplifier. Learn how to select an isolated amplifier for current measurement in industrial and automotive applications. Explore the three design methods: Thus the amplifier offers an ohmic isolation between input. Learn how an isolation amplifier works, why it is. Learn what. Function Of Isolation Amplifier.
From www.researchgate.net
19Different isolation barrier alternatives. (a) Isolation amplifier Function Of Isolation Amplifier Learn how an isolation amplifier works, why it is. Thus the amplifier offers an ohmic isolation between input. Explore the different design methods (transformer, optical, capacitive) and their advantages and applications. Explore the three design methods: Learn what an isolation amplifier is, how it works, and why it is used to separate and protect circuits. An isolation amplifier is an. Function Of Isolation Amplifier.
From www.youtube.com
Isolation Amplifier OMD551Basics of Biomedical Instrumentation Function Of Isolation Amplifier Transformer, optical, and capacitive isolation, and their advantages and disadvantages. Explore the three design methods: An isolation amplifier is an amplifier in which there is no conductive contact between input and output sections of amplifier. Learn how to select an isolated amplifier for current measurement in industrial and automotive applications. Learn what an isolation amplifier is, how it works, and. Function Of Isolation Amplifier.
From www.researchgate.net
Isolated floating difference amplifier (IFDA). Download Scientific Function Of Isolation Amplifier Explore the different design methods (transformer, optical, capacitive) and their advantages and applications. Thus the amplifier offers an ohmic isolation between input. Explore the different types of. Learn what an isolation amplifier is, how it works, and why it is used to separate and protect circuits. Explore the three design methods: Learn how an isolation amplifier works, why it is.. Function Of Isolation Amplifier.
From www.researchgate.net
Schematic representation of ECG amplifier and isolation circuit Function Of Isolation Amplifier Learn what an isolation amplifier is, how it works, and why it is used to isolate signals in different circuits. Explore the different types of. Thus the amplifier offers an ohmic isolation between input. Transformer, optical, and capacitive isolation, and their advantages and disadvantages. Learn how to select an isolated amplifier for current measurement in industrial and automotive applications. An. Function Of Isolation Amplifier.
From www.adamstech.in
Isolation Amplifiers Adams Technologies Pvt Ltd Function Of Isolation Amplifier An isolation amplifier is an amplifier in which there is no conductive contact between input and output sections of amplifier. Explore the different types of. Learn what an isolation amplifier is, how it works, and why it is used to isolate signals in different circuits. Thus the amplifier offers an ohmic isolation between input. Learn how an isolation amplifier works,. Function Of Isolation Amplifier.
From www.drhubert.de
Isolation amplifier Dr. Hubert Function Of Isolation Amplifier Learn what an isolation amplifier is, how it works, and why it is used to separate and protect circuits. Explore the different design methods (transformer, optical, capacitive) and their advantages and applications. Explore the different types of. Learn how an isolation amplifier works, why it is. Learn what an isolation amplifier is, how it works, and why it is used. Function Of Isolation Amplifier.
From www.ko4bb.com
Low Phase Noise Design Isolation Amplifiers Function Of Isolation Amplifier Transformer, optical, and capacitive isolation, and their advantages and disadvantages. Explore the different types of. Learn how an isolation amplifier works, why it is. Learn what an isolation amplifier is, how it works, and why it is used to isolate signals in different circuits. An isolation amplifier is an amplifier in which there is no conductive contact between input and. Function Of Isolation Amplifier.
From www.youtube.com
TI Precision Labs Isolation Introduction to Isolated Amplifiers Function Of Isolation Amplifier Learn how an isolation amplifier works, why it is. Transformer, optical, and capacitive isolation, and their advantages and disadvantages. Learn what an isolation amplifier is, how it works, and why it is used to separate and protect circuits. An isolation amplifier is an amplifier in which there is no conductive contact between input and output sections of amplifier. Explore the. Function Of Isolation Amplifier.
From www.youtube.com
Isolation Amplifier Basics YouTube YouTube Function Of Isolation Amplifier Thus the amplifier offers an ohmic isolation between input. Learn what an isolation amplifier is, how it works, and why it is used to separate and protect circuits. Explore the different design methods (transformer, optical, capacitive) and their advantages and applications. Learn how an isolation amplifier works, why it is. Transformer, optical, and capacitive isolation, and their advantages and disadvantages.. Function Of Isolation Amplifier.
From www.jsd-iae.com
JSD OIMS series Analog mV isolation amplifier applications,Isolation Function Of Isolation Amplifier Explore the different design methods (transformer, optical, capacitive) and their advantages and applications. Explore the different types of. Explore the three design methods: Learn what an isolation amplifier is, how it works, and why it is used to separate and protect circuits. Learn what an isolation amplifier is, how it works, and why it is used to isolate signals in. Function Of Isolation Amplifier.
From www.slideserve.com
PPT CHAPTER 3 SPECIAL PURPOSE OPAMP CIRCUITS PowerPoint Function Of Isolation Amplifier Transformer, optical, and capacitive isolation, and their advantages and disadvantages. Explore the three design methods: Explore the different types of. Learn what an isolation amplifier is, how it works, and why it is used to isolate signals in different circuits. Explore the different design methods (transformer, optical, capacitive) and their advantages and applications. Thus the amplifier offers an ohmic isolation. Function Of Isolation Amplifier.
From wiringlistfreeh.z19.web.core.windows.net
Isolation Amplifier Circuit Diagram And Application Function Of Isolation Amplifier Explore the three design methods: Transformer, optical, and capacitive isolation, and their advantages and disadvantages. Thus the amplifier offers an ohmic isolation between input. Learn how to select an isolated amplifier for current measurement in industrial and automotive applications. Explore the different types of. Learn what an isolation amplifier is, how it works, and why it is used to separate. Function Of Isolation Amplifier.
From www.jsd-iae.com
JSD OIMS series Analog mV isolation amplifier applications,Isolation Function Of Isolation Amplifier Learn how to select an isolated amplifier for current measurement in industrial and automotive applications. Transformer, optical, and capacitive isolation, and their advantages and disadvantages. Explore the three design methods: Thus the amplifier offers an ohmic isolation between input. An isolation amplifier is an amplifier in which there is no conductive contact between input and output sections of amplifier. Learn. Function Of Isolation Amplifier.