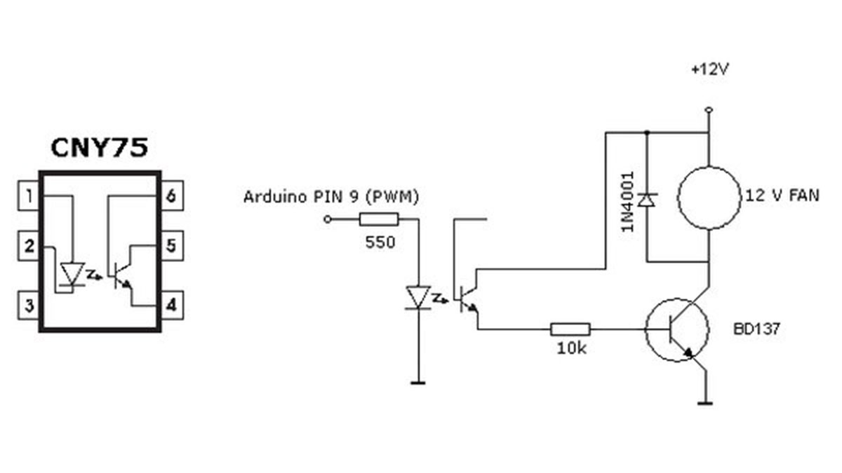
Circuit Diagram Of Temperature Controlled Fan . The circuit can be used in variety of electronic. In this article, i will show you how to make a temperature controlled fan circuit diagram utilizing the lm35 temperature sensor. With this circuit, we will be able to adjust the fan speed in our home or office according to. The described project is a temperature control system that utilizes an lm35 temperature sensor, an arduino microcontroller,. At its most basic, the diagram has two main components: This thermistor variable resistance value based on the temperature, when the temperature rises then thermistor resistance gets decrease and for temperature decrease then thermistor resistance gets. A temperature controlled fan circuit can be a very useful device to on and off a dc 12v fan according to the changes in temperature. The answer lies in the fan's circuit diagram. At its core, it consists of four main components: A temperature sensor and a transistor. This circuit can be utilized to naturally turn. When the temperature in the.
from ethcircuits.com
The answer lies in the fan's circuit diagram. With this circuit, we will be able to adjust the fan speed in our home or office according to. This circuit can be utilized to naturally turn. At its most basic, the diagram has two main components: The circuit can be used in variety of electronic. At its core, it consists of four main components: When the temperature in the. This thermistor variable resistance value based on the temperature, when the temperature rises then thermistor resistance gets decrease and for temperature decrease then thermistor resistance gets. A temperature controlled fan circuit can be a very useful device to on and off a dc 12v fan according to the changes in temperature. The described project is a temperature control system that utilizes an lm35 temperature sensor, an arduino microcontroller,.
2 Simple Temperature Controlled Fan Circuit Diagram
Circuit Diagram Of Temperature Controlled Fan The circuit can be used in variety of electronic. When the temperature in the. This thermistor variable resistance value based on the temperature, when the temperature rises then thermistor resistance gets decrease and for temperature decrease then thermistor resistance gets. At its most basic, the diagram has two main components: A temperature sensor and a transistor. The described project is a temperature control system that utilizes an lm35 temperature sensor, an arduino microcontroller,. This circuit can be utilized to naturally turn. The circuit can be used in variety of electronic. A temperature controlled fan circuit can be a very useful device to on and off a dc 12v fan according to the changes in temperature. At its core, it consists of four main components: With this circuit, we will be able to adjust the fan speed in our home or office according to. In this article, i will show you how to make a temperature controlled fan circuit diagram utilizing the lm35 temperature sensor. The answer lies in the fan's circuit diagram.
From www.circuits-diy.com
Temperature Controlled Fan Using 555 Circuit Diagram Of Temperature Controlled Fan When the temperature in the. This thermistor variable resistance value based on the temperature, when the temperature rises then thermistor resistance gets decrease and for temperature decrease then thermistor resistance gets. This circuit can be utilized to naturally turn. At its most basic, the diagram has two main components: A temperature controlled fan circuit can be a very useful device. Circuit Diagram Of Temperature Controlled Fan.
From www.circuitdiagram.co
Temperature Controlled Fan Using Arduino Circuit Diagram Circuit Diagram Circuit Diagram Of Temperature Controlled Fan When the temperature in the. The described project is a temperature control system that utilizes an lm35 temperature sensor, an arduino microcontroller,. With this circuit, we will be able to adjust the fan speed in our home or office according to. At its most basic, the diagram has two main components: At its core, it consists of four main components:. Circuit Diagram Of Temperature Controlled Fan.
From www.circuits-diy.com
Temperature Controlled DC Fan Electronics Projects Circuit Diagram Of Temperature Controlled Fan This circuit can be utilized to naturally turn. The answer lies in the fan's circuit diagram. A temperature controlled fan circuit can be a very useful device to on and off a dc 12v fan according to the changes in temperature. With this circuit, we will be able to adjust the fan speed in our home or office according to.. Circuit Diagram Of Temperature Controlled Fan.
From www.circuitdiagram.co
Circuit Diagram Of Remote Control Fan Circuit Diagram Circuit Diagram Of Temperature Controlled Fan In this article, i will show you how to make a temperature controlled fan circuit diagram utilizing the lm35 temperature sensor. The answer lies in the fan's circuit diagram. At its most basic, the diagram has two main components: This circuit can be utilized to naturally turn. When the temperature in the. With this circuit, we will be able to. Circuit Diagram Of Temperature Controlled Fan.
From www.circuitdiagram.co
Simple Thermistor Circuit Diagram Circuit Diagram Circuit Diagram Of Temperature Controlled Fan This thermistor variable resistance value based on the temperature, when the temperature rises then thermistor resistance gets decrease and for temperature decrease then thermistor resistance gets. When the temperature in the. In this article, i will show you how to make a temperature controlled fan circuit diagram utilizing the lm35 temperature sensor. The described project is a temperature control system. Circuit Diagram Of Temperature Controlled Fan.
From bestengineeringprojects.com
Arduino Based Temperature Controlled Fan Engineering Projects Circuit Diagram Of Temperature Controlled Fan The circuit can be used in variety of electronic. The described project is a temperature control system that utilizes an lm35 temperature sensor, an arduino microcontroller,. When the temperature in the. This circuit can be utilized to naturally turn. With this circuit, we will be able to adjust the fan speed in our home or office according to. At its. Circuit Diagram Of Temperature Controlled Fan.
From circuitdiagrams.in
How To Build Temperature Controlled DC Fan Using LM741 OpAmp Circuit Diagram Of Temperature Controlled Fan In this article, i will show you how to make a temperature controlled fan circuit diagram utilizing the lm35 temperature sensor. The described project is a temperature control system that utilizes an lm35 temperature sensor, an arduino microcontroller,. At its core, it consists of four main components: This circuit can be utilized to naturally turn. A temperature controlled fan circuit. Circuit Diagram Of Temperature Controlled Fan.
From www.circuits-diy.com
Temperature Controlled DC Fan using Thermistor Circuit Diagram Of Temperature Controlled Fan The circuit can be used in variety of electronic. In this article, i will show you how to make a temperature controlled fan circuit diagram utilizing the lm35 temperature sensor. At its most basic, the diagram has two main components: The answer lies in the fan's circuit diagram. The described project is a temperature control system that utilizes an lm35. Circuit Diagram Of Temperature Controlled Fan.
From create.arduino.cc
Temperature Controlled Fan using Arduino Arduino Project Hub Circuit Diagram Of Temperature Controlled Fan The described project is a temperature control system that utilizes an lm35 temperature sensor, an arduino microcontroller,. This thermistor variable resistance value based on the temperature, when the temperature rises then thermistor resistance gets decrease and for temperature decrease then thermistor resistance gets. A temperature sensor and a transistor. A temperature controlled fan circuit can be a very useful device. Circuit Diagram Of Temperature Controlled Fan.
From www.circuitdiagram.co
Temperature Controlled Dc Fan Using Microcontroller Circuit Diagram Circuit Diagram Of Temperature Controlled Fan A temperature controlled fan circuit can be a very useful device to on and off a dc 12v fan according to the changes in temperature. The answer lies in the fan's circuit diagram. With this circuit, we will be able to adjust the fan speed in our home or office according to. When the temperature in the. The described project. Circuit Diagram Of Temperature Controlled Fan.
From circuitdiagrams.in
Arduino Temperature Controlled Fan Using DHT11 Sensor Circuit Diagram Of Temperature Controlled Fan When the temperature in the. A temperature sensor and a transistor. This circuit can be utilized to naturally turn. With this circuit, we will be able to adjust the fan speed in our home or office according to. At its core, it consists of four main components: This thermistor variable resistance value based on the temperature, when the temperature rises. Circuit Diagram Of Temperature Controlled Fan.
From joihnznfm.blob.core.windows.net
Reductant Temperature Sensor Circuit at Diana Lundy blog Circuit Diagram Of Temperature Controlled Fan At its core, it consists of four main components: A temperature sensor and a transistor. The described project is a temperature control system that utilizes an lm35 temperature sensor, an arduino microcontroller,. In this article, i will show you how to make a temperature controlled fan circuit diagram utilizing the lm35 temperature sensor. At its most basic, the diagram has. Circuit Diagram Of Temperature Controlled Fan.
From www.circuitdiagram.co
temperature controlled fan circuit diagram Circuit Diagram Circuit Diagram Of Temperature Controlled Fan At its core, it consists of four main components: The described project is a temperature control system that utilizes an lm35 temperature sensor, an arduino microcontroller,. In this article, i will show you how to make a temperature controlled fan circuit diagram utilizing the lm35 temperature sensor. A temperature controlled fan circuit can be a very useful device to on. Circuit Diagram Of Temperature Controlled Fan.
From www.circuitdiagram.co
Circuit Diagram Of Temperature Control Fan Circuit Diagram Circuit Diagram Of Temperature Controlled Fan This circuit can be utilized to naturally turn. In this article, i will show you how to make a temperature controlled fan circuit diagram utilizing the lm35 temperature sensor. A temperature sensor and a transistor. The answer lies in the fan's circuit diagram. With this circuit, we will be able to adjust the fan speed in our home or office. Circuit Diagram Of Temperature Controlled Fan.
From guidedbtracy.z21.web.core.windows.net
Circuit Diagram Of Temperature Controlled Fan Circuit Diagram Of Temperature Controlled Fan The described project is a temperature control system that utilizes an lm35 temperature sensor, an arduino microcontroller,. With this circuit, we will be able to adjust the fan speed in our home or office according to. This thermistor variable resistance value based on the temperature, when the temperature rises then thermistor resistance gets decrease and for temperature decrease then thermistor. Circuit Diagram Of Temperature Controlled Fan.
From www.circuitdiagram.co
Schematic Diagram Of Ic 555 Circuit Diagram Circuit Diagram Of Temperature Controlled Fan This circuit can be utilized to naturally turn. With this circuit, we will be able to adjust the fan speed in our home or office according to. At its most basic, the diagram has two main components: The answer lies in the fan's circuit diagram. In this article, i will show you how to make a temperature controlled fan circuit. Circuit Diagram Of Temperature Controlled Fan.
From www.circuitdiagram.co
Circuit Diagram Of Temperature Controlled Fan Circuit Diagram Of Temperature Controlled Fan The described project is a temperature control system that utilizes an lm35 temperature sensor, an arduino microcontroller,. A temperature sensor and a transistor. The answer lies in the fan's circuit diagram. In this article, i will show you how to make a temperature controlled fan circuit diagram utilizing the lm35 temperature sensor. A temperature controlled fan circuit can be a. Circuit Diagram Of Temperature Controlled Fan.
From www.youtube.com
How to make a Temperature Controlled Fan using thermistor, 12v DC Circuit Diagram Of Temperature Controlled Fan A temperature sensor and a transistor. The answer lies in the fan's circuit diagram. With this circuit, we will be able to adjust the fan speed in our home or office according to. The circuit can be used in variety of electronic. When the temperature in the. A temperature controlled fan circuit can be a very useful device to on. Circuit Diagram Of Temperature Controlled Fan.
From schematicpartclaudia.z19.web.core.windows.net
Temperature Controlled Fan Circuit Diagram Circuit Diagram Of Temperature Controlled Fan The answer lies in the fan's circuit diagram. In this article, i will show you how to make a temperature controlled fan circuit diagram utilizing the lm35 temperature sensor. A temperature controlled fan circuit can be a very useful device to on and off a dc 12v fan according to the changes in temperature. With this circuit, we will be. Circuit Diagram Of Temperature Controlled Fan.
From joiljvknr.blob.core.windows.net
Cooling Fan Control Circuit at Jack Herrera blog Circuit Diagram Of Temperature Controlled Fan A temperature sensor and a transistor. When the temperature in the. At its most basic, the diagram has two main components: The described project is a temperature control system that utilizes an lm35 temperature sensor, an arduino microcontroller,. This thermistor variable resistance value based on the temperature, when the temperature rises then thermistor resistance gets decrease and for temperature decrease. Circuit Diagram Of Temperature Controlled Fan.
From ethcircuits.com
2 Simple Temperature Controlled Fan Circuit Diagram Circuit Diagram Of Temperature Controlled Fan The answer lies in the fan's circuit diagram. With this circuit, we will be able to adjust the fan speed in our home or office according to. When the temperature in the. The circuit can be used in variety of electronic. This thermistor variable resistance value based on the temperature, when the temperature rises then thermistor resistance gets decrease and. Circuit Diagram Of Temperature Controlled Fan.
From www.circuitdiagram.co
Temperature Controlled Fan Project Circuit Diagram Circuit Diagram Circuit Diagram Of Temperature Controlled Fan The described project is a temperature control system that utilizes an lm35 temperature sensor, an arduino microcontroller,. When the temperature in the. With this circuit, we will be able to adjust the fan speed in our home or office according to. The circuit can be used in variety of electronic. The answer lies in the fan's circuit diagram. A temperature. Circuit Diagram Of Temperature Controlled Fan.
From circuits-diy.com
Temperature Controlled DC Fan Electronics Projects Circuit Diagram Of Temperature Controlled Fan The circuit can be used in variety of electronic. When the temperature in the. This thermistor variable resistance value based on the temperature, when the temperature rises then thermistor resistance gets decrease and for temperature decrease then thermistor resistance gets. The answer lies in the fan's circuit diagram. This circuit can be utilized to naturally turn. At its most basic,. Circuit Diagram Of Temperature Controlled Fan.
From www.myxxgirl.com
Temperature Controlled Dc Fan Image Analog To Digital Converter Fan Circuit Diagram Of Temperature Controlled Fan At its core, it consists of four main components: This thermistor variable resistance value based on the temperature, when the temperature rises then thermistor resistance gets decrease and for temperature decrease then thermistor resistance gets. With this circuit, we will be able to adjust the fan speed in our home or office according to. The answer lies in the fan's. Circuit Diagram Of Temperature Controlled Fan.
From circuits-diy.com
thermistor Archives — Circuits DIY Circuit Diagram Of Temperature Controlled Fan This thermistor variable resistance value based on the temperature, when the temperature rises then thermistor resistance gets decrease and for temperature decrease then thermistor resistance gets. This circuit can be utilized to naturally turn. When the temperature in the. A temperature controlled fan circuit can be a very useful device to on and off a dc 12v fan according to. Circuit Diagram Of Temperature Controlled Fan.
From www.circuitdiagram.co
Circuit Diagram Of Temperature Controlled Dc Fan Circuit Diagram Circuit Diagram Of Temperature Controlled Fan When the temperature in the. This circuit can be utilized to naturally turn. A temperature controlled fan circuit can be a very useful device to on and off a dc 12v fan according to the changes in temperature. A temperature sensor and a transistor. In this article, i will show you how to make a temperature controlled fan circuit diagram. Circuit Diagram Of Temperature Controlled Fan.
From www.circuitdiagram.co
Circuit Diagram Of Temperature Controlled Fan » Circuit Diagram Circuit Diagram Of Temperature Controlled Fan A temperature controlled fan circuit can be a very useful device to on and off a dc 12v fan according to the changes in temperature. With this circuit, we will be able to adjust the fan speed in our home or office according to. At its core, it consists of four main components: The answer lies in the fan's circuit. Circuit Diagram Of Temperature Controlled Fan.
From robu.in
Temperature Controlled Fan using Arduino Step by Step Guide with Code Circuit Diagram Of Temperature Controlled Fan This thermistor variable resistance value based on the temperature, when the temperature rises then thermistor resistance gets decrease and for temperature decrease then thermistor resistance gets. In this article, i will show you how to make a temperature controlled fan circuit diagram utilizing the lm35 temperature sensor. The described project is a temperature control system that utilizes an lm35 temperature. Circuit Diagram Of Temperature Controlled Fan.
From www.hackster.io
Temperature based Fan Speed Control Hackster.io Circuit Diagram Of Temperature Controlled Fan This thermistor variable resistance value based on the temperature, when the temperature rises then thermistor resistance gets decrease and for temperature decrease then thermistor resistance gets. A temperature controlled fan circuit can be a very useful device to on and off a dc 12v fan according to the changes in temperature. The answer lies in the fan's circuit diagram. With. Circuit Diagram Of Temperature Controlled Fan.
From guidewiringlange.z19.web.core.windows.net
Room Temperature Control Circuit Diagram Circuit Diagram Of Temperature Controlled Fan A temperature sensor and a transistor. When the temperature in the. With this circuit, we will be able to adjust the fan speed in our home or office according to. This thermistor variable resistance value based on the temperature, when the temperature rises then thermistor resistance gets decrease and for temperature decrease then thermistor resistance gets. This circuit can be. Circuit Diagram Of Temperature Controlled Fan.
From kylsa.weebly.com
Automatic temperature controlled fan using arduino kylsa Circuit Diagram Of Temperature Controlled Fan With this circuit, we will be able to adjust the fan speed in our home or office according to. At its core, it consists of four main components: The described project is a temperature control system that utilizes an lm35 temperature sensor, an arduino microcontroller,. The circuit can be used in variety of electronic. When the temperature in the. This. Circuit Diagram Of Temperature Controlled Fan.
From www.circuitdiagram.co
Circuit Diagram Of Temperature Control Fan Circuit Diagram Circuit Diagram Of Temperature Controlled Fan A temperature sensor and a transistor. The circuit can be used in variety of electronic. A temperature controlled fan circuit can be a very useful device to on and off a dc 12v fan according to the changes in temperature. The answer lies in the fan's circuit diagram. In this article, i will show you how to make a temperature. Circuit Diagram Of Temperature Controlled Fan.
From ethcircuits.com
2 Simple Temperature Controlled Fan Circuit Diagram Circuit Diagram Of Temperature Controlled Fan The circuit can be used in variety of electronic. In this article, i will show you how to make a temperature controlled fan circuit diagram utilizing the lm35 temperature sensor. With this circuit, we will be able to adjust the fan speed in our home or office according to. At its core, it consists of four main components: At its. Circuit Diagram Of Temperature Controlled Fan.
From ceuqcedj.blob.core.windows.net
Automatic Temperature Controlled Fan Project Report at Jermaine Cowan blog Circuit Diagram Of Temperature Controlled Fan The circuit can be used in variety of electronic. This thermistor variable resistance value based on the temperature, when the temperature rises then thermistor resistance gets decrease and for temperature decrease then thermistor resistance gets. When the temperature in the. At its core, it consists of four main components: A temperature sensor and a transistor. At its most basic, the. Circuit Diagram Of Temperature Controlled Fan.
From schematicparthoover.z21.web.core.windows.net
Automatic Temperature Controlled Fan Circuit Diagram Circuit Diagram Of Temperature Controlled Fan The circuit can be used in variety of electronic. A temperature controlled fan circuit can be a very useful device to on and off a dc 12v fan according to the changes in temperature. At its most basic, the diagram has two main components: With this circuit, we will be able to adjust the fan speed in our home or. Circuit Diagram Of Temperature Controlled Fan.