Yarn Container-Executor.cfg . How do you share cpu between the containers launched by the nm and these external tasks? Yarn containers in a secure cluster use the operating system facilities to offer execution isolation for containers. You may not want your yarn containers using all the cpu on any given physical. Yarn containers in a secure cluster use the operating system facilities to offer execution isolation for containers. The linux container executor (lce) allows the yarn nodemanager to launch yarn containers to run either directly on the host machine or inside. The linux container executor (lce) allows the yarn nodemanager to launch yarn containers to run either directly on the host.
from blog.csdn.net
The linux container executor (lce) allows the yarn nodemanager to launch yarn containers to run either directly on the host. Yarn containers in a secure cluster use the operating system facilities to offer execution isolation for containers. The linux container executor (lce) allows the yarn nodemanager to launch yarn containers to run either directly on the host machine or inside. You may not want your yarn containers using all the cpu on any given physical. How do you share cpu between the containers launched by the nm and these external tasks? Yarn containers in a secure cluster use the operating system facilities to offer execution isolation for containers.
Hadoop3.2.0 源码分析 Container 之 DefaultContainerExecutor 与
Yarn Container-Executor.cfg How do you share cpu between the containers launched by the nm and these external tasks? The linux container executor (lce) allows the yarn nodemanager to launch yarn containers to run either directly on the host. How do you share cpu between the containers launched by the nm and these external tasks? Yarn containers in a secure cluster use the operating system facilities to offer execution isolation for containers. You may not want your yarn containers using all the cpu on any given physical. Yarn containers in a secure cluster use the operating system facilities to offer execution isolation for containers. The linux container executor (lce) allows the yarn nodemanager to launch yarn containers to run either directly on the host machine or inside.
From blog.cloudera.com
Distributed Pricing Engine using Dockerized Spark on YARN w/ HDP 3.0 Yarn Container-Executor.cfg You may not want your yarn containers using all the cpu on any given physical. How do you share cpu between the containers launched by the nm and these external tasks? Yarn containers in a secure cluster use the operating system facilities to offer execution isolation for containers. The linux container executor (lce) allows the yarn nodemanager to launch yarn. Yarn Container-Executor.cfg.
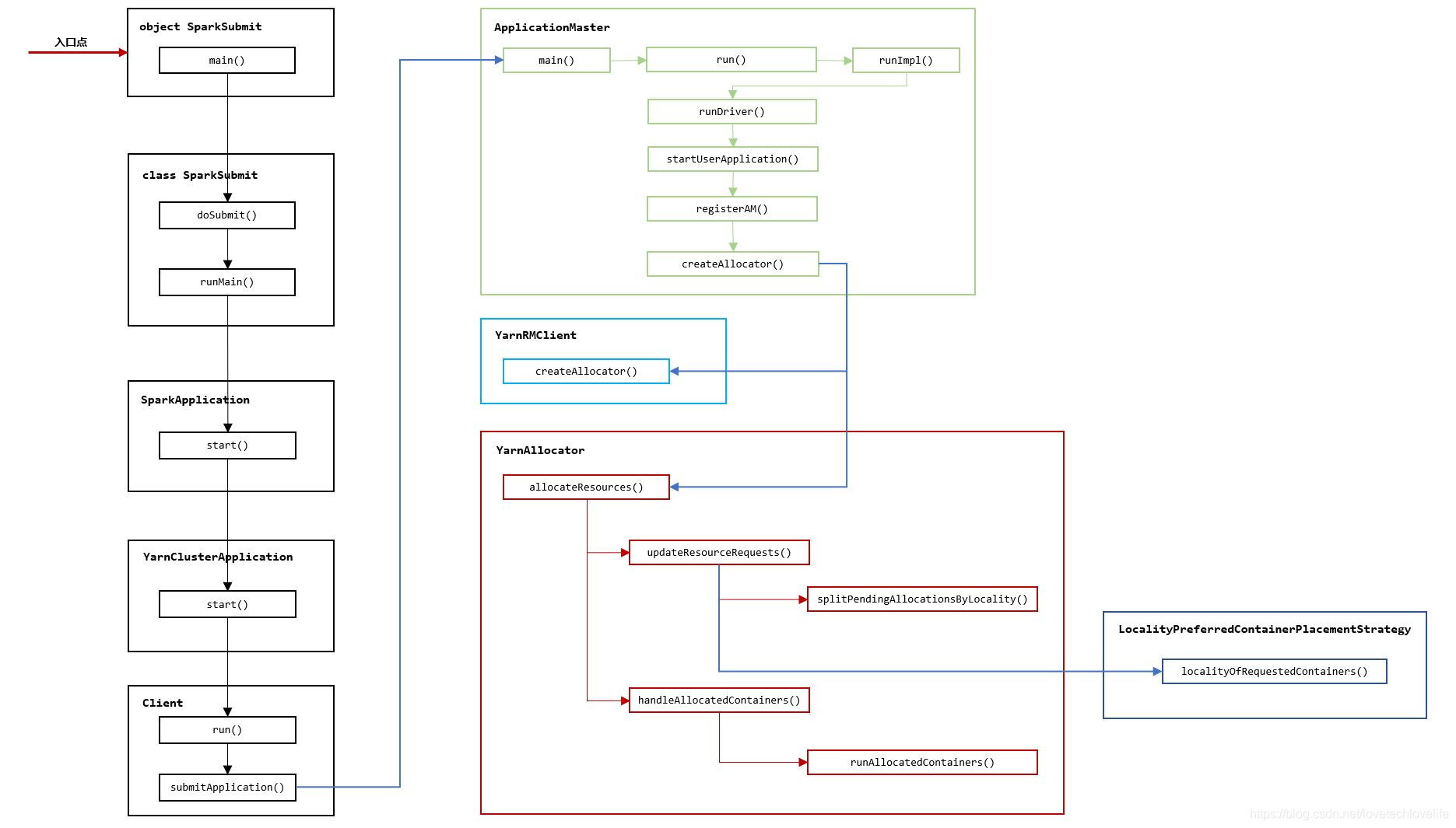
From www.itbaizhan.com
运行模式_Yarn Cluster【官方】百战程序员_IT在线教育培训机构_体系课程在线学习平台 Yarn Container-Executor.cfg Yarn containers in a secure cluster use the operating system facilities to offer execution isolation for containers. You may not want your yarn containers using all the cpu on any given physical. How do you share cpu between the containers launched by the nm and these external tasks? The linux container executor (lce) allows the yarn nodemanager to launch yarn. Yarn Container-Executor.cfg.
From zhuanlan.zhihu.com
SparkSql内存专题——Spark on YARN Executor整体内存理解 知乎 Yarn Container-Executor.cfg How do you share cpu between the containers launched by the nm and these external tasks? The linux container executor (lce) allows the yarn nodemanager to launch yarn containers to run either directly on the host machine or inside. Yarn containers in a secure cluster use the operating system facilities to offer execution isolation for containers. You may not want. Yarn Container-Executor.cfg.
From blog.csdn.net
大数据初学者问题汇总之如何准确找出yarn任务的container、driver、executor具体在哪台服务器上,使用了多少资源,以及任务 Yarn Container-Executor.cfg How do you share cpu between the containers launched by the nm and these external tasks? The linux container executor (lce) allows the yarn nodemanager to launch yarn containers to run either directly on the host. Yarn containers in a secure cluster use the operating system facilities to offer execution isolation for containers. Yarn containers in a secure cluster use. Yarn Container-Executor.cfg.
From blog.csdn.net
用户认证——Kerberos集成Hadoop的配置_hadoop配置kerberos认证CSDN博客 Yarn Container-Executor.cfg How do you share cpu between the containers launched by the nm and these external tasks? The linux container executor (lce) allows the yarn nodemanager to launch yarn containers to run either directly on the host. The linux container executor (lce) allows the yarn nodemanager to launch yarn containers to run either directly on the host machine or inside. Yarn. Yarn Container-Executor.cfg.
From blog.csdn.net
大数据Yarn伪分布式在虚拟机部署(详细版)_虚拟部署 伪码CSDN博客 Yarn Container-Executor.cfg The linux container executor (lce) allows the yarn nodemanager to launch yarn containers to run either directly on the host machine or inside. Yarn containers in a secure cluster use the operating system facilities to offer execution isolation for containers. The linux container executor (lce) allows the yarn nodemanager to launch yarn containers to run either directly on the host.. Yarn Container-Executor.cfg.
From blog.csdn.net
spark on yarn模式下的executor与container_spark on yarn container和executorCSDN博客 Yarn Container-Executor.cfg You may not want your yarn containers using all the cpu on any given physical. The linux container executor (lce) allows the yarn nodemanager to launch yarn containers to run either directly on the host. The linux container executor (lce) allows the yarn nodemanager to launch yarn containers to run either directly on the host machine or inside. Yarn containers. Yarn Container-Executor.cfg.
From blog.csdn.net
YARN源码解析之NodeManager中的ContainerExecutor_containerexecutorCSDN博客 Yarn Container-Executor.cfg Yarn containers in a secure cluster use the operating system facilities to offer execution isolation for containers. The linux container executor (lce) allows the yarn nodemanager to launch yarn containers to run either directly on the host machine or inside. How do you share cpu between the containers launched by the nm and these external tasks? The linux container executor. Yarn Container-Executor.cfg.
From blog.csdn.net
Spark2.3.2源码解析: 4.3.Yarn cluster 模式 Executor 注册/启动源码 分析_accepted Yarn Container-Executor.cfg How do you share cpu between the containers launched by the nm and these external tasks? You may not want your yarn containers using all the cpu on any given physical. Yarn containers in a secure cluster use the operating system facilities to offer execution isolation for containers. The linux container executor (lce) allows the yarn nodemanager to launch yarn. Yarn Container-Executor.cfg.
From www.waitingforcode.com
YARN or for Apache Spark? on articles Yarn Container-Executor.cfg The linux container executor (lce) allows the yarn nodemanager to launch yarn containers to run either directly on the host machine or inside. Yarn containers in a secure cluster use the operating system facilities to offer execution isolation for containers. You may not want your yarn containers using all the cpu on any given physical. How do you share cpu. Yarn Container-Executor.cfg.
From zhuanlan.zhihu.com
SparkSql内存专题——Spark on YARN Executor整体内存理解 知乎 Yarn Container-Executor.cfg You may not want your yarn containers using all the cpu on any given physical. How do you share cpu between the containers launched by the nm and these external tasks? The linux container executor (lce) allows the yarn nodemanager to launch yarn containers to run either directly on the host machine or inside. Yarn containers in a secure cluster. Yarn Container-Executor.cfg.
From blog.csdn.net
大数据初学者问题汇总之如何准确找出yarn任务的container、driver、executor具体在哪台服务器上,使用了多少资源,以及任务 Yarn Container-Executor.cfg You may not want your yarn containers using all the cpu on any given physical. The linux container executor (lce) allows the yarn nodemanager to launch yarn containers to run either directly on the host machine or inside. How do you share cpu between the containers launched by the nm and these external tasks? The linux container executor (lce) allows. Yarn Container-Executor.cfg.
From blog.csdn.net
用户认证——Kerberos集成Hadoop的配置_hadoop配置kerberos认证CSDN博客 Yarn Container-Executor.cfg The linux container executor (lce) allows the yarn nodemanager to launch yarn containers to run either directly on the host. You may not want your yarn containers using all the cpu on any given physical. Yarn containers in a secure cluster use the operating system facilities to offer execution isolation for containers. The linux container executor (lce) allows the yarn. Yarn Container-Executor.cfg.
From blog.csdn.net
Hadoop3.2.0 源码分析 Container 之 DefaultContainerExecutor 与 Yarn Container-Executor.cfg Yarn containers in a secure cluster use the operating system facilities to offer execution isolation for containers. Yarn containers in a secure cluster use the operating system facilities to offer execution isolation for containers. The linux container executor (lce) allows the yarn nodemanager to launch yarn containers to run either directly on the host. You may not want your yarn. Yarn Container-Executor.cfg.
From blog.csdn.net
YARN源码解析之NodeManager中的ContainerExecutor_containerexecutorCSDN博客 Yarn Container-Executor.cfg Yarn containers in a secure cluster use the operating system facilities to offer execution isolation for containers. The linux container executor (lce) allows the yarn nodemanager to launch yarn containers to run either directly on the host. How do you share cpu between the containers launched by the nm and these external tasks? You may not want your yarn containers. Yarn Container-Executor.cfg.
From blog.csdn.net
大数据初学者问题汇总之如何准确找出yarn任务的container、driver、executor具体在哪台服务器上,使用了多少资源,以及任务 Yarn Container-Executor.cfg The linux container executor (lce) allows the yarn nodemanager to launch yarn containers to run either directly on the host. How do you share cpu between the containers launched by the nm and these external tasks? The linux container executor (lce) allows the yarn nodemanager to launch yarn containers to run either directly on the host machine or inside. Yarn. Yarn Container-Executor.cfg.
From blog.csdn.net
Yarn使用cgroups隔离CPU资源实战CSDN博客 Yarn Container-Executor.cfg You may not want your yarn containers using all the cpu on any given physical. The linux container executor (lce) allows the yarn nodemanager to launch yarn containers to run either directly on the host. Yarn containers in a secure cluster use the operating system facilities to offer execution isolation for containers. How do you share cpu between the containers. Yarn Container-Executor.cfg.
From www.cnblogs.com
【深入浅出 Yarn 架构与实现】64 Container 生命周期源码分析 大数据王小皮 博客园 Yarn Container-Executor.cfg The linux container executor (lce) allows the yarn nodemanager to launch yarn containers to run either directly on the host. The linux container executor (lce) allows the yarn nodemanager to launch yarn containers to run either directly on the host machine or inside. Yarn containers in a secure cluster use the operating system facilities to offer execution isolation for containers.. Yarn Container-Executor.cfg.
From blog.csdn.net
YARN nodemanager节点unhealthy报告reached unrecoverable_linux container Yarn Container-Executor.cfg How do you share cpu between the containers launched by the nm and these external tasks? Yarn containers in a secure cluster use the operating system facilities to offer execution isolation for containers. The linux container executor (lce) allows the yarn nodemanager to launch yarn containers to run either directly on the host. You may not want your yarn containers. Yarn Container-Executor.cfg.
From zhuanlan.zhihu.com
SparkSql内存专题——Spark on YARN Executor整体内存理解 知乎 Yarn Container-Executor.cfg You may not want your yarn containers using all the cpu on any given physical. Yarn containers in a secure cluster use the operating system facilities to offer execution isolation for containers. The linux container executor (lce) allows the yarn nodemanager to launch yarn containers to run either directly on the host. Yarn containers in a secure cluster use the. Yarn Container-Executor.cfg.
From slidesplayer.com
YARN原理和基本框架 张伟. ppt download Yarn Container-Executor.cfg Yarn containers in a secure cluster use the operating system facilities to offer execution isolation for containers. The linux container executor (lce) allows the yarn nodemanager to launch yarn containers to run either directly on the host machine or inside. You may not want your yarn containers using all the cpu on any given physical. The linux container executor (lce). Yarn Container-Executor.cfg.
From blog.csdn.net
spark on yarn模式下的executor与container_spark on yarn container和executorCSDN博客 Yarn Container-Executor.cfg The linux container executor (lce) allows the yarn nodemanager to launch yarn containers to run either directly on the host machine or inside. You may not want your yarn containers using all the cpu on any given physical. How do you share cpu between the containers launched by the nm and these external tasks? Yarn containers in a secure cluster. Yarn Container-Executor.cfg.
From blog.cloudera.com
Distributed Pricing Engine using Dockerized Spark on YARN w/ HDP 3.0 Yarn Container-Executor.cfg The linux container executor (lce) allows the yarn nodemanager to launch yarn containers to run either directly on the host machine or inside. Yarn containers in a secure cluster use the operating system facilities to offer execution isolation for containers. How do you share cpu between the containers launched by the nm and these external tasks? Yarn containers in a. Yarn Container-Executor.cfg.
From blog.csdn.net
大数据初学者问题汇总之如何准确找出yarn任务的container、driver、executor具体在哪台服务器上,使用了多少资源,以及任务 Yarn Container-Executor.cfg The linux container executor (lce) allows the yarn nodemanager to launch yarn containers to run either directly on the host machine or inside. How do you share cpu between the containers launched by the nm and these external tasks? You may not want your yarn containers using all the cpu on any given physical. The linux container executor (lce) allows. Yarn Container-Executor.cfg.
From blog.csdn.net
Hadoop3.2.0 源码分析 Container 之 DefaultContainerExecutor 与 Yarn Container-Executor.cfg Yarn containers in a secure cluster use the operating system facilities to offer execution isolation for containers. How do you share cpu between the containers launched by the nm and these external tasks? The linux container executor (lce) allows the yarn nodemanager to launch yarn containers to run either directly on the host. Yarn containers in a secure cluster use. Yarn Container-Executor.cfg.
From blog.csdn.net
用户认证——Kerberos集成Hadoop的配置_hadoop配置kerberos认证CSDN博客 Yarn Container-Executor.cfg The linux container executor (lce) allows the yarn nodemanager to launch yarn containers to run either directly on the host. Yarn containers in a secure cluster use the operating system facilities to offer execution isolation for containers. The linux container executor (lce) allows the yarn nodemanager to launch yarn containers to run either directly on the host machine or inside.. Yarn Container-Executor.cfg.
From blog.csdn.net
Yarn使用cgroups隔离CPU资源实战CSDN博客 Yarn Container-Executor.cfg Yarn containers in a secure cluster use the operating system facilities to offer execution isolation for containers. You may not want your yarn containers using all the cpu on any given physical. How do you share cpu between the containers launched by the nm and these external tasks? Yarn containers in a secure cluster use the operating system facilities to. Yarn Container-Executor.cfg.
From blog.csdn.net
用户认证——Kerberos集成Hadoop的配置_hadoop配置kerberos认证CSDN博客 Yarn Container-Executor.cfg Yarn containers in a secure cluster use the operating system facilities to offer execution isolation for containers. Yarn containers in a secure cluster use the operating system facilities to offer execution isolation for containers. The linux container executor (lce) allows the yarn nodemanager to launch yarn containers to run either directly on the host. How do you share cpu between. Yarn Container-Executor.cfg.
From blog.csdn.net
Spark源码——Spark on YARN Container资源申请分配、Executor的启动_spark yarn container Yarn Container-Executor.cfg You may not want your yarn containers using all the cpu on any given physical. The linux container executor (lce) allows the yarn nodemanager to launch yarn containers to run either directly on the host machine or inside. How do you share cpu between the containers launched by the nm and these external tasks? Yarn containers in a secure cluster. Yarn Container-Executor.cfg.
From www.junyao.tech
Flink on yarn 俊瑶先森 Yarn Container-Executor.cfg You may not want your yarn containers using all the cpu on any given physical. The linux container executor (lce) allows the yarn nodemanager to launch yarn containers to run either directly on the host. Yarn containers in a secure cluster use the operating system facilities to offer execution isolation for containers. How do you share cpu between the containers. Yarn Container-Executor.cfg.
From blog.csdn.net
大数据初学者问题汇总之如何准确找出yarn任务的container、driver、executor具体在哪台服务器上,使用了多少资源,以及任务 Yarn Container-Executor.cfg How do you share cpu between the containers launched by the nm and these external tasks? The linux container executor (lce) allows the yarn nodemanager to launch yarn containers to run either directly on the host machine or inside. The linux container executor (lce) allows the yarn nodemanager to launch yarn containers to run either directly on the host. Yarn. Yarn Container-Executor.cfg.
From blog.csdn.net
用户认证——Kerberos集成Hadoop的配置_hadoop配置kerberos认证CSDN博客 Yarn Container-Executor.cfg Yarn containers in a secure cluster use the operating system facilities to offer execution isolation for containers. The linux container executor (lce) allows the yarn nodemanager to launch yarn containers to run either directly on the host. The linux container executor (lce) allows the yarn nodemanager to launch yarn containers to run either directly on the host machine or inside.. Yarn Container-Executor.cfg.
From blog.csdn.net
Hadoop3.2.0 源码分析 Container 之 DefaultContainerExecutor 与 Yarn Container-Executor.cfg How do you share cpu between the containers launched by the nm and these external tasks? Yarn containers in a secure cluster use the operating system facilities to offer execution isolation for containers. You may not want your yarn containers using all the cpu on any given physical. The linux container executor (lce) allows the yarn nodemanager to launch yarn. Yarn Container-Executor.cfg.
From blog.csdn.net
Hadoop3.2.0 源码分析 Container 之 DefaultContainerExecutor 与 Yarn Container-Executor.cfg The linux container executor (lce) allows the yarn nodemanager to launch yarn containers to run either directly on the host. Yarn containers in a secure cluster use the operating system facilities to offer execution isolation for containers. How do you share cpu between the containers launched by the nm and these external tasks? You may not want your yarn containers. Yarn Container-Executor.cfg.
From zhuanlan.zhihu.com
Spark源码分析——yarn container的实现和应用 知乎 Yarn Container-Executor.cfg The linux container executor (lce) allows the yarn nodemanager to launch yarn containers to run either directly on the host machine or inside. How do you share cpu between the containers launched by the nm and these external tasks? You may not want your yarn containers using all the cpu on any given physical. Yarn containers in a secure cluster. Yarn Container-Executor.cfg.