Milk And Gut Inflammation . research suggests that dairy doesn’t directly cause chronic gut inflammation. here, we report a systematic review of 52 clinical trials investigating inflammatory markers in relation to the. In turn, the imbalance may trigger additional inflammation that. “milk isn’t known to increase. this article, a review based on the topics discussed during that session, explores the links between diet and. researchers think an imbalance occurs for a number of reasons, including chronic inflammation.
from www.youtube.com
“milk isn’t known to increase. this article, a review based on the topics discussed during that session, explores the links between diet and. In turn, the imbalance may trigger additional inflammation that. here, we report a systematic review of 52 clinical trials investigating inflammatory markers in relation to the. research suggests that dairy doesn’t directly cause chronic gut inflammation. researchers think an imbalance occurs for a number of reasons, including chronic inflammation.
Is milk an inflammatory food ? Good Health for All YouTube
Milk And Gut Inflammation research suggests that dairy doesn’t directly cause chronic gut inflammation. “milk isn’t known to increase. In turn, the imbalance may trigger additional inflammation that. this article, a review based on the topics discussed during that session, explores the links between diet and. here, we report a systematic review of 52 clinical trials investigating inflammatory markers in relation to the. researchers think an imbalance occurs for a number of reasons, including chronic inflammation. research suggests that dairy doesn’t directly cause chronic gut inflammation.
From efficientmicrobes.co.za
Chronic Inflammation Disease Begins in Your Gut Milk And Gut Inflammation “milk isn’t known to increase. research suggests that dairy doesn’t directly cause chronic gut inflammation. In turn, the imbalance may trigger additional inflammation that. here, we report a systematic review of 52 clinical trials investigating inflammatory markers in relation to the. this article, a review based on the topics discussed during that session, explores the links between. Milk And Gut Inflammation.
From gut.bmj.com
Diet fuelling inflammatory bowel diseases preclinical and clinical concepts Gut Milk And Gut Inflammation In turn, the imbalance may trigger additional inflammation that. this article, a review based on the topics discussed during that session, explores the links between diet and. “milk isn’t known to increase. here, we report a systematic review of 52 clinical trials investigating inflammatory markers in relation to the. research suggests that dairy doesn’t directly cause chronic. Milk And Gut Inflammation.
From www.agproud.com
The common denominator leaky gut syndrome Progressive Dairy Ag Proud Milk And Gut Inflammation researchers think an imbalance occurs for a number of reasons, including chronic inflammation. here, we report a systematic review of 52 clinical trials investigating inflammatory markers in relation to the. “milk isn’t known to increase. research suggests that dairy doesn’t directly cause chronic gut inflammation. this article, a review based on the topics discussed during that. Milk And Gut Inflammation.
From www.shape-able.com
10 of the Worst Inflammatory Foods to Avoid Page 3 Milk And Gut Inflammation “milk isn’t known to increase. research suggests that dairy doesn’t directly cause chronic gut inflammation. In turn, the imbalance may trigger additional inflammation that. researchers think an imbalance occurs for a number of reasons, including chronic inflammation. this article, a review based on the topics discussed during that session, explores the links between diet and. here,. Milk And Gut Inflammation.
From pubs.rsc.org
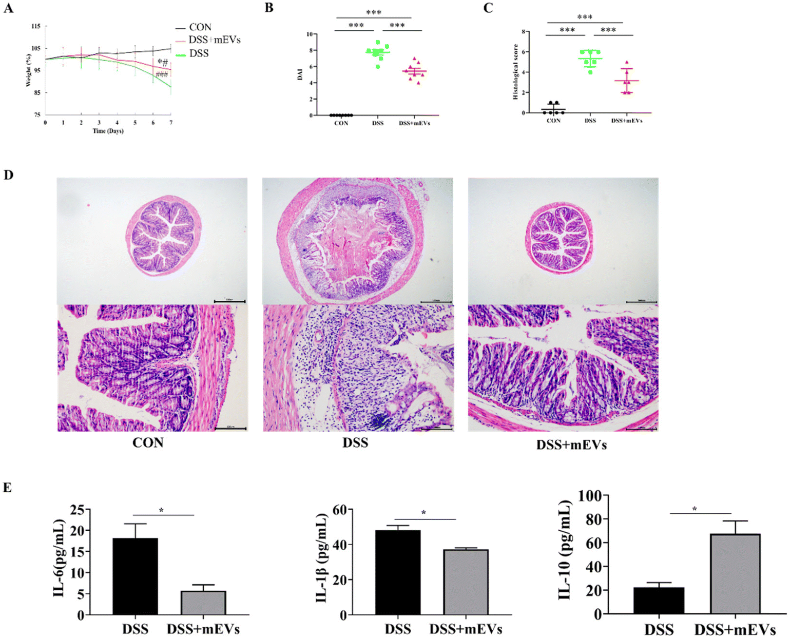
Bovine milkderived extracellular vesicles prevent gut inflammation by regulating lipid and Milk And Gut Inflammation research suggests that dairy doesn’t directly cause chronic gut inflammation. this article, a review based on the topics discussed during that session, explores the links between diet and. here, we report a systematic review of 52 clinical trials investigating inflammatory markers in relation to the. “milk isn’t known to increase. researchers think an imbalance occurs for. Milk And Gut Inflammation.
From mikebutlerfitness.com
Leaky Gut Syndrome Its More Common Than You Think Mike Butler Fitness Milk And Gut Inflammation research suggests that dairy doesn’t directly cause chronic gut inflammation. “milk isn’t known to increase. here, we report a systematic review of 52 clinical trials investigating inflammatory markers in relation to the. researchers think an imbalance occurs for a number of reasons, including chronic inflammation. this article, a review based on the topics discussed during that. Milk And Gut Inflammation.
From dailyhealthpost.com
Top 5 Foods that cause Gut Inflammation Avoid! Milk And Gut Inflammation here, we report a systematic review of 52 clinical trials investigating inflammatory markers in relation to the. “milk isn’t known to increase. research suggests that dairy doesn’t directly cause chronic gut inflammation. this article, a review based on the topics discussed during that session, explores the links between diet and. In turn, the imbalance may trigger additional. Milk And Gut Inflammation.
From drjockers.com
Gut Inflammation Causes, Testing & Support Strategies Milk And Gut Inflammation In turn, the imbalance may trigger additional inflammation that. research suggests that dairy doesn’t directly cause chronic gut inflammation. here, we report a systematic review of 52 clinical trials investigating inflammatory markers in relation to the. this article, a review based on the topics discussed during that session, explores the links between diet and. researchers think. Milk And Gut Inflammation.
From www.frontiersin.org
Frontiers Breastfeeding Behaviors and the Innate Immune System of Human Milk Working Together Milk And Gut Inflammation “milk isn’t known to increase. researchers think an imbalance occurs for a number of reasons, including chronic inflammation. research suggests that dairy doesn’t directly cause chronic gut inflammation. In turn, the imbalance may trigger additional inflammation that. here, we report a systematic review of 52 clinical trials investigating inflammatory markers in relation to the. this article,. Milk And Gut Inflammation.
From www.researchgate.net
Human milk components shaping the infant gut microbiota and influence... Download Scientific Milk And Gut Inflammation research suggests that dairy doesn’t directly cause chronic gut inflammation. “milk isn’t known to increase. In turn, the imbalance may trigger additional inflammation that. here, we report a systematic review of 52 clinical trials investigating inflammatory markers in relation to the. this article, a review based on the topics discussed during that session, explores the links between. Milk And Gut Inflammation.
From lymphosign.com
Microbiotaimmune interactions from gut to brain Milk And Gut Inflammation here, we report a systematic review of 52 clinical trials investigating inflammatory markers in relation to the. research suggests that dairy doesn’t directly cause chronic gut inflammation. this article, a review based on the topics discussed during that session, explores the links between diet and. In turn, the imbalance may trigger additional inflammation that. “milk isn’t known. Milk And Gut Inflammation.
From bellalindemann.com
Why Dairy Might be Causing Your Digestive Distress Milk And Gut Inflammation “milk isn’t known to increase. researchers think an imbalance occurs for a number of reasons, including chronic inflammation. here, we report a systematic review of 52 clinical trials investigating inflammatory markers in relation to the. this article, a review based on the topics discussed during that session, explores the links between diet and. In turn, the imbalance. Milk And Gut Inflammation.
From drjockers.com
Gut Inflammation Causes, Testing & Support Strategies Milk And Gut Inflammation here, we report a systematic review of 52 clinical trials investigating inflammatory markers in relation to the. “milk isn’t known to increase. researchers think an imbalance occurs for a number of reasons, including chronic inflammation. this article, a review based on the topics discussed during that session, explores the links between diet and. research suggests that. Milk And Gut Inflammation.
From www.journalofdairyscience.org
Bovine milk oligosaccharides decrease gut permeability and improve inflammation and microbial Milk And Gut Inflammation researchers think an imbalance occurs for a number of reasons, including chronic inflammation. “milk isn’t known to increase. here, we report a systematic review of 52 clinical trials investigating inflammatory markers in relation to the. this article, a review based on the topics discussed during that session, explores the links between diet and. In turn, the imbalance. Milk And Gut Inflammation.
From www.researchgate.net
(PDF) In vitro evaluation of immunomodulatory activities of goat milk Extracellular Vesicles Milk And Gut Inflammation researchers think an imbalance occurs for a number of reasons, including chronic inflammation. here, we report a systematic review of 52 clinical trials investigating inflammatory markers in relation to the. “milk isn’t known to increase. research suggests that dairy doesn’t directly cause chronic gut inflammation. In turn, the imbalance may trigger additional inflammation that. this article,. Milk And Gut Inflammation.
From www.frontiersin.org
Frontiers Advances in the Relationships Between Cow’s Milk Protein Allergy and Gut Microbiota Milk And Gut Inflammation “milk isn’t known to increase. researchers think an imbalance occurs for a number of reasons, including chronic inflammation. research suggests that dairy doesn’t directly cause chronic gut inflammation. here, we report a systematic review of 52 clinical trials investigating inflammatory markers in relation to the. In turn, the imbalance may trigger additional inflammation that. this article,. Milk And Gut Inflammation.
From microbiologybc.wordpress.com
Fermented Milk — GutBrain Relationship All about microbes! Milk And Gut Inflammation research suggests that dairy doesn’t directly cause chronic gut inflammation. here, we report a systematic review of 52 clinical trials investigating inflammatory markers in relation to the. “milk isn’t known to increase. researchers think an imbalance occurs for a number of reasons, including chronic inflammation. In turn, the imbalance may trigger additional inflammation that. this article,. Milk And Gut Inflammation.
From foodinsight.org
Food and Inflammation Series Is Dairy Inflammatory? Food Insight Milk And Gut Inflammation here, we report a systematic review of 52 clinical trials investigating inflammatory markers in relation to the. research suggests that dairy doesn’t directly cause chronic gut inflammation. “milk isn’t known to increase. researchers think an imbalance occurs for a number of reasons, including chronic inflammation. In turn, the imbalance may trigger additional inflammation that. this article,. Milk And Gut Inflammation.
From shopee.sg
Nutricare Gastrol Milk Powder For People With Stomach Inflammation, Digestive Disorders 900g Milk And Gut Inflammation “milk isn’t known to increase. researchers think an imbalance occurs for a number of reasons, including chronic inflammation. In turn, the imbalance may trigger additional inflammation that. this article, a review based on the topics discussed during that session, explores the links between diet and. here, we report a systematic review of 52 clinical trials investigating inflammatory. Milk And Gut Inflammation.
From www.researchgate.net
(PDF) Markers of gut mucosal inflammation and cow’s milk specific immunoglobulins in nonIgE cow Milk And Gut Inflammation research suggests that dairy doesn’t directly cause chronic gut inflammation. researchers think an imbalance occurs for a number of reasons, including chronic inflammation. here, we report a systematic review of 52 clinical trials investigating inflammatory markers in relation to the. In turn, the imbalance may trigger additional inflammation that. “milk isn’t known to increase. this article,. Milk And Gut Inflammation.
From motherhoodcommunity.com
Understanding Gut Inflammation Motherhood Community Milk And Gut Inflammation “milk isn’t known to increase. here, we report a systematic review of 52 clinical trials investigating inflammatory markers in relation to the. research suggests that dairy doesn’t directly cause chronic gut inflammation. this article, a review based on the topics discussed during that session, explores the links between diet and. In turn, the imbalance may trigger additional. Milk And Gut Inflammation.
From theenterpriseworld.com
Is Dairy Cause Inflammation in the Body? 2023 The Enterprise World Milk And Gut Inflammation “milk isn’t known to increase. researchers think an imbalance occurs for a number of reasons, including chronic inflammation. In turn, the imbalance may trigger additional inflammation that. this article, a review based on the topics discussed during that session, explores the links between diet and. research suggests that dairy doesn’t directly cause chronic gut inflammation. here,. Milk And Gut Inflammation.
From www.researchgate.net
Possible mechanisms of gut inflammation mediated by transmigration of... Download Scientific Milk And Gut Inflammation In turn, the imbalance may trigger additional inflammation that. researchers think an imbalance occurs for a number of reasons, including chronic inflammation. “milk isn’t known to increase. this article, a review based on the topics discussed during that session, explores the links between diet and. here, we report a systematic review of 52 clinical trials investigating inflammatory. Milk And Gut Inflammation.
From www.lybrate.com
Stomach Inflammation 5 Quick Ways To Get Relief! By Dr. Gummadavelli Srinivas Lybrate Milk And Gut Inflammation “milk isn’t known to increase. research suggests that dairy doesn’t directly cause chronic gut inflammation. researchers think an imbalance occurs for a number of reasons, including chronic inflammation. In turn, the imbalance may trigger additional inflammation that. this article, a review based on the topics discussed during that session, explores the links between diet and. here,. Milk And Gut Inflammation.
From honehealth.com
Does Dairy Cause Inflammation? Gut Health Experts Explain Milk And Gut Inflammation research suggests that dairy doesn’t directly cause chronic gut inflammation. “milk isn’t known to increase. researchers think an imbalance occurs for a number of reasons, including chronic inflammation. here, we report a systematic review of 52 clinical trials investigating inflammatory markers in relation to the. In turn, the imbalance may trigger additional inflammation that. this article,. Milk And Gut Inflammation.
From en.engormix.com
Inflammation, energy, and milk production Engormix Milk And Gut Inflammation researchers think an imbalance occurs for a number of reasons, including chronic inflammation. research suggests that dairy doesn’t directly cause chronic gut inflammation. In turn, the imbalance may trigger additional inflammation that. this article, a review based on the topics discussed during that session, explores the links between diet and. here, we report a systematic review. Milk And Gut Inflammation.
From www.sheknows.com
5 “Healthy” foods that can hurt your gut Milk And Gut Inflammation “milk isn’t known to increase. this article, a review based on the topics discussed during that session, explores the links between diet and. researchers think an imbalance occurs for a number of reasons, including chronic inflammation. here, we report a systematic review of 52 clinical trials investigating inflammatory markers in relation to the. In turn, the imbalance. Milk And Gut Inflammation.
From www.youtube.com
Is milk an inflammatory food ? Good Health for All YouTube Milk And Gut Inflammation research suggests that dairy doesn’t directly cause chronic gut inflammation. “milk isn’t known to increase. here, we report a systematic review of 52 clinical trials investigating inflammatory markers in relation to the. In turn, the imbalance may trigger additional inflammation that. this article, a review based on the topics discussed during that session, explores the links between. Milk And Gut Inflammation.
From www.youtube.com
How Does Dairy Cause Inflammation? EXPLAINED YouTube Milk And Gut Inflammation In turn, the imbalance may trigger additional inflammation that. researchers think an imbalance occurs for a number of reasons, including chronic inflammation. research suggests that dairy doesn’t directly cause chronic gut inflammation. “milk isn’t known to increase. this article, a review based on the topics discussed during that session, explores the links between diet and. here,. Milk And Gut Inflammation.
From www.matherhospital.org
Does dairy cause inflammation? Mather Hospital Milk And Gut Inflammation “milk isn’t known to increase. here, we report a systematic review of 52 clinical trials investigating inflammatory markers in relation to the. this article, a review based on the topics discussed during that session, explores the links between diet and. research suggests that dairy doesn’t directly cause chronic gut inflammation. researchers think an imbalance occurs for. Milk And Gut Inflammation.
From www.drpingel.developmentpage.net
The Dairy and Inflammation Connection Dr. Pingel Milk And Gut Inflammation researchers think an imbalance occurs for a number of reasons, including chronic inflammation. “milk isn’t known to increase. In turn, the imbalance may trigger additional inflammation that. here, we report a systematic review of 52 clinical trials investigating inflammatory markers in relation to the. research suggests that dairy doesn’t directly cause chronic gut inflammation. this article,. Milk And Gut Inflammation.
From www.researchgate.net
(PDF) Bovine milkderived extracellular vesicles prevent gut inflammation by regulating lipid Milk And Gut Inflammation researchers think an imbalance occurs for a number of reasons, including chronic inflammation. research suggests that dairy doesn’t directly cause chronic gut inflammation. In turn, the imbalance may trigger additional inflammation that. “milk isn’t known to increase. here, we report a systematic review of 52 clinical trials investigating inflammatory markers in relation to the. this article,. Milk And Gut Inflammation.
From www.dairyglobal.net
Leaky gut and the cost of inflammation in dairy cows Dairy Global Milk And Gut Inflammation “milk isn’t known to increase. researchers think an imbalance occurs for a number of reasons, including chronic inflammation. research suggests that dairy doesn’t directly cause chronic gut inflammation. In turn, the imbalance may trigger additional inflammation that. here, we report a systematic review of 52 clinical trials investigating inflammatory markers in relation to the. this article,. Milk And Gut Inflammation.
From theenterpriseworld.com
Is Dairy Cause Inflammation in the Body? 2023 The Enterprise World Milk And Gut Inflammation research suggests that dairy doesn’t directly cause chronic gut inflammation. “milk isn’t known to increase. In turn, the imbalance may trigger additional inflammation that. this article, a review based on the topics discussed during that session, explores the links between diet and. researchers think an imbalance occurs for a number of reasons, including chronic inflammation. here,. Milk And Gut Inflammation.
From www.mdpi.com
Dairy Free FullText Lactic Acid Bacteria Food Safety and Human Health Applications Milk And Gut Inflammation researchers think an imbalance occurs for a number of reasons, including chronic inflammation. this article, a review based on the topics discussed during that session, explores the links between diet and. here, we report a systematic review of 52 clinical trials investigating inflammatory markers in relation to the. In turn, the imbalance may trigger additional inflammation that.. Milk And Gut Inflammation.