Holdfast Sdk . Nations at war is an online multiplayer first and third person shooter focusing on a combination of teamwork and individual skill. Find out how to use c#, unity, rc commands,. Players take part in historic clashes on land and at. Share your videos with friends, family, and the world. It should come to no surprise that the team behind the game came from this very same background and with the release of the holdfast sdk, we want to provide you with the tools to do the same. In this major undertaking, we will be. Learn how to create and use script mods for holdfast, a multiplayer medieval warfare game. Get involved with the growing holdfast modding community. A collection of all holdfast sdk related video tutorials. 253 views • 1 year ago.
from store.steampowered.com
A collection of all holdfast sdk related video tutorials. Players take part in historic clashes on land and at. Find out how to use c#, unity, rc commands,. Get involved with the growing holdfast modding community. In this major undertaking, we will be. It should come to no surprise that the team behind the game came from this very same background and with the release of the holdfast sdk, we want to provide you with the tools to do the same. Nations at war is an online multiplayer first and third person shooter focusing on a combination of teamwork and individual skill. Share your videos with friends, family, and the world. Learn how to create and use script mods for holdfast, a multiplayer medieval warfare game. 253 views • 1 year ago.
Greetings good fellows of the community. As another delightful year for
Holdfast Sdk Share your videos with friends, family, and the world. Learn how to create and use script mods for holdfast, a multiplayer medieval warfare game. In this major undertaking, we will be. It should come to no surprise that the team behind the game came from this very same background and with the release of the holdfast sdk, we want to provide you with the tools to do the same. Players take part in historic clashes on land and at. Get involved with the growing holdfast modding community. Find out how to use c#, unity, rc commands,. A collection of all holdfast sdk related video tutorials. Share your videos with friends, family, and the world. Nations at war is an online multiplayer first and third person shooter focusing on a combination of teamwork and individual skill. 253 views • 1 year ago.
From www.youtube.com
Holdfast gameplay YouTube Holdfast Sdk It should come to no surprise that the team behind the game came from this very same background and with the release of the holdfast sdk, we want to provide you with the tools to do the same. Get involved with the growing holdfast modding community. Players take part in historic clashes on land and at. Find out how to. Holdfast Sdk.
From fse_olafson.artstation.com
Nico Kamps 3D Art and Level Design for Holdfast Nations at War Holdfast Sdk Players take part in historic clashes on land and at. Learn how to create and use script mods for holdfast, a multiplayer medieval warfare game. A collection of all holdfast sdk related video tutorials. Find out how to use c#, unity, rc commands,. Nations at war is an online multiplayer first and third person shooter focusing on a combination of. Holdfast Sdk.
From www.youtube.com
Holdfast Nations At War SDK Normal Map Fixer YouTube Holdfast Sdk In this major undertaking, we will be. It should come to no surprise that the team behind the game came from this very same background and with the release of the holdfast sdk, we want to provide you with the tools to do the same. 253 views • 1 year ago. Learn how to create and use script mods for. Holdfast Sdk.
From www.youtube.com
Holdfast Compilation Holdfast Nations At War YouTube Holdfast Sdk A collection of all holdfast sdk related video tutorials. It should come to no surprise that the team behind the game came from this very same background and with the release of the holdfast sdk, we want to provide you with the tools to do the same. In this major undertaking, we will be. Share your videos with friends, family,. Holdfast Sdk.
From www.technologystudent.com
THE BENCH HOLDFAST Holdfast Sdk Share your videos with friends, family, and the world. Find out how to use c#, unity, rc commands,. A collection of all holdfast sdk related video tutorials. Nations at war is an online multiplayer first and third person shooter focusing on a combination of teamwork and individual skill. 253 views • 1 year ago. In this major undertaking, we will. Holdfast Sdk.
From www.researchgate.net
Diagram of Holdfast Biosynthesis Pathway. The synthesis of holdfast Holdfast Sdk Find out how to use c#, unity, rc commands,. Get involved with the growing holdfast modding community. Share your videos with friends, family, and the world. In this major undertaking, we will be. Players take part in historic clashes on land and at. Learn how to create and use script mods for holdfast, a multiplayer medieval warfare game. 253 views. Holdfast Sdk.
From store.steampowered.com
Holdfast Frontlines WW1 on Steam Holdfast Sdk Learn how to create and use script mods for holdfast, a multiplayer medieval warfare game. Share your videos with friends, family, and the world. Players take part in historic clashes on land and at. Nations at war is an online multiplayer first and third person shooter focusing on a combination of teamwork and individual skill. Find out how to use. Holdfast Sdk.
From www.youtube.com
Holdfast Holdfast Frontlines WW1 New DLC Gameplay This game is Holdfast Sdk In this major undertaking, we will be. Nations at war is an online multiplayer first and third person shooter focusing on a combination of teamwork and individual skill. Share your videos with friends, family, and the world. It should come to no surprise that the team behind the game came from this very same background and with the release of. Holdfast Sdk.
From store.steampowered.com
Greetings good fellows of the community. As another delightful year for Holdfast Sdk Learn how to create and use script mods for holdfast, a multiplayer medieval warfare game. It should come to no surprise that the team behind the game came from this very same background and with the release of the holdfast sdk, we want to provide you with the tools to do the same. Get involved with the growing holdfast modding. Holdfast Sdk.
From dogsofwarvu.com
Holdfast Nations At War Holdfast Sdk Find out how to use c#, unity, rc commands,. 253 views • 1 year ago. A collection of all holdfast sdk related video tutorials. Players take part in historic clashes on land and at. Get involved with the growing holdfast modding community. Learn how to create and use script mods for holdfast, a multiplayer medieval warfare game. It should come. Holdfast Sdk.
From store.steampowered.com
Holdfast Nations At War AGS Refleax Holdfast Sdk Nations at war is an online multiplayer first and third person shooter focusing on a combination of teamwork and individual skill. Get involved with the growing holdfast modding community. It should come to no surprise that the team behind the game came from this very same background and with the release of the holdfast sdk, we want to provide you. Holdfast Sdk.
From www.reddit.com
Holdfast_irl r/holdfastgame Holdfast Sdk Get involved with the growing holdfast modding community. Nations at war is an online multiplayer first and third person shooter focusing on a combination of teamwork and individual skill. A collection of all holdfast sdk related video tutorials. Players take part in historic clashes on land and at. 253 views • 1 year ago. Learn how to create and use. Holdfast Sdk.
From www.youtube.com
Holdfast Nations At War Major Update. Battlefields Expanded YouTube Holdfast Sdk Nations at war is an online multiplayer first and third person shooter focusing on a combination of teamwork and individual skill. In this major undertaking, we will be. It should come to no surprise that the team behind the game came from this very same background and with the release of the holdfast sdk, we want to provide you with. Holdfast Sdk.
From www.youtube.com
Settings Holdfast YouTube Holdfast Sdk Share your videos with friends, family, and the world. It should come to no surprise that the team behind the game came from this very same background and with the release of the holdfast sdk, we want to provide you with the tools to do the same. Nations at war is an online multiplayer first and third person shooter focusing. Holdfast Sdk.
From www.youtube.com
Holdfast Nations At War SDK Custom Scripts Tutorial YouTube Holdfast Sdk Get involved with the growing holdfast modding community. A collection of all holdfast sdk related video tutorials. In this major undertaking, we will be. 253 views • 1 year ago. It should come to no surprise that the team behind the game came from this very same background and with the release of the holdfast sdk, we want to provide. Holdfast Sdk.
From store.steampowered.com
Holdfast Nations At War AGS Harper Holdfast Sdk A collection of all holdfast sdk related video tutorials. Share your videos with friends, family, and the world. Find out how to use c#, unity, rc commands,. 253 views • 1 year ago. Get involved with the growing holdfast modding community. Players take part in historic clashes on land and at. It should come to no surprise that the team. Holdfast Sdk.
From www.youtube.com
Holdfast A Duel of Fates YouTube Holdfast Sdk Nations at war is an online multiplayer first and third person shooter focusing on a combination of teamwork and individual skill. Learn how to create and use script mods for holdfast, a multiplayer medieval warfare game. Find out how to use c#, unity, rc commands,. Share your videos with friends, family, and the world. A collection of all holdfast sdk. Holdfast Sdk.
From steamcommunity.com
Steam Community Holdfast Nations At War Holdfast Sdk Share your videos with friends, family, and the world. Players take part in historic clashes on land and at. Get involved with the growing holdfast modding community. Learn how to create and use script mods for holdfast, a multiplayer medieval warfare game. Nations at war is an online multiplayer first and third person shooter focusing on a combination of teamwork. Holdfast Sdk.
From www.itechpost.com
Holdfast Nations at War Linebattle 2.0 Update Review New and Improved Holdfast Sdk A collection of all holdfast sdk related video tutorials. It should come to no surprise that the team behind the game came from this very same background and with the release of the holdfast sdk, we want to provide you with the tools to do the same. Nations at war is an online multiplayer first and third person shooter focusing. Holdfast Sdk.
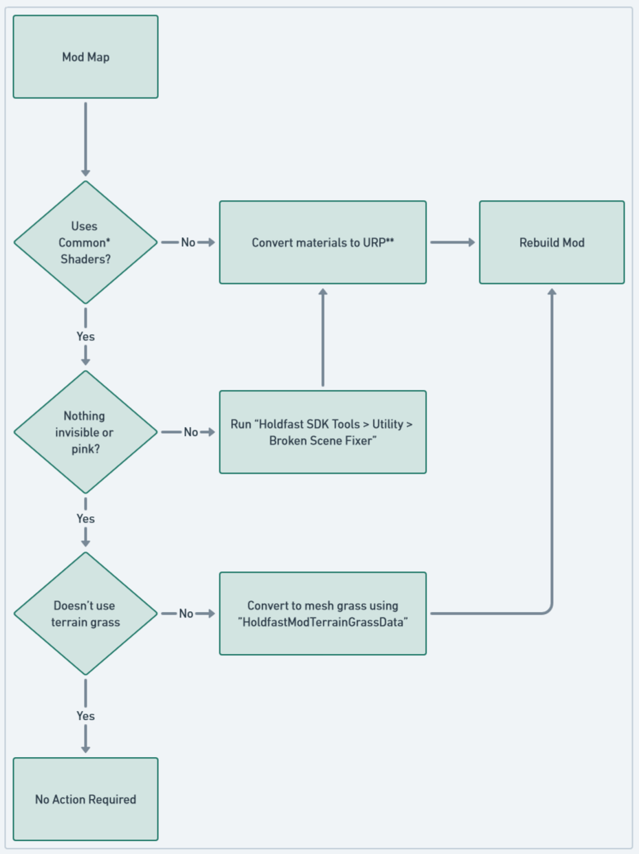
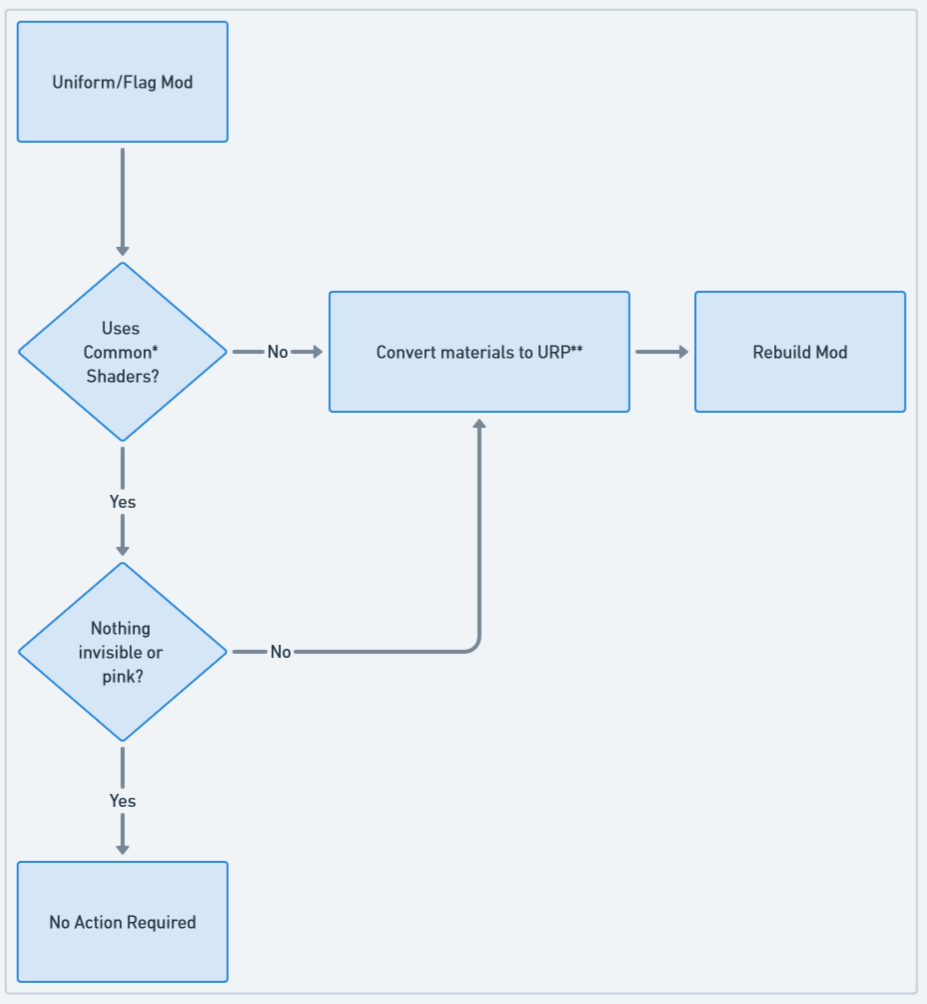
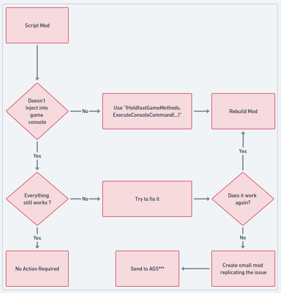
From wiki.holdfastgame.com
SDK URP Upgrade Guide Holdfast Nations At War Holdfast Sdk Nations at war is an online multiplayer first and third person shooter focusing on a combination of teamwork and individual skill. Get involved with the growing holdfast modding community. A collection of all holdfast sdk related video tutorials. In this major undertaking, we will be. Share your videos with friends, family, and the world. Players take part in historic clashes. Holdfast Sdk.
From www.youtube.com
Holdfast Nation At War Análisis / Review en español YouTube Holdfast Sdk Learn how to create and use script mods for holdfast, a multiplayer medieval warfare game. Share your videos with friends, family, and the world. Players take part in historic clashes on land and at. Get involved with the growing holdfast modding community. Find out how to use c#, unity, rc commands,. It should come to no surprise that the team. Holdfast Sdk.
From www.youtube.com
Holdfast SDK Tool Addendum YouTube Holdfast Sdk Players take part in historic clashes on land and at. Get involved with the growing holdfast modding community. Share your videos with friends, family, and the world. Find out how to use c#, unity, rc commands,. Learn how to create and use script mods for holdfast, a multiplayer medieval warfare game. A collection of all holdfast sdk related video tutorials.. Holdfast Sdk.
From www.youtube.com
HOLDFAST NATIONS AT WAR!!! SATURDAY NIGHT OFFICIAL LINE BATTLE! AUS 8 Holdfast Sdk Find out how to use c#, unity, rc commands,. 253 views • 1 year ago. Players take part in historic clashes on land and at. Nations at war is an online multiplayer first and third person shooter focusing on a combination of teamwork and individual skill. Learn how to create and use script mods for holdfast, a multiplayer medieval warfare. Holdfast Sdk.
From www.winfieldunited.ca
HiActivate® NonIonic Surfactant Improve Pesticide Performance Holdfast Sdk Find out how to use c#, unity, rc commands,. A collection of all holdfast sdk related video tutorials. In this major undertaking, we will be. It should come to no surprise that the team behind the game came from this very same background and with the release of the holdfast sdk, we want to provide you with the tools to. Holdfast Sdk.
From www.technologystudent.com
THE BENCH HOLDFAST Holdfast Sdk 253 views • 1 year ago. Nations at war is an online multiplayer first and third person shooter focusing on a combination of teamwork and individual skill. In this major undertaking, we will be. Players take part in historic clashes on land and at. Learn how to create and use script mods for holdfast, a multiplayer medieval warfare game. Get. Holdfast Sdk.
From www.youtube.com
Holdfast is the most explosive game YouTube Holdfast Sdk A collection of all holdfast sdk related video tutorials. In this major undertaking, we will be. Get involved with the growing holdfast modding community. It should come to no surprise that the team behind the game came from this very same background and with the release of the holdfast sdk, we want to provide you with the tools to do. Holdfast Sdk.
From www.youtube.com
Holdfast Nations At War Gameplay Part 710 (Team Match Linebattle Holdfast Sdk Share your videos with friends, family, and the world. Learn how to create and use script mods for holdfast, a multiplayer medieval warfare game. Nations at war is an online multiplayer first and third person shooter focusing on a combination of teamwork and individual skill. Players take part in historic clashes on land and at. Get involved with the growing. Holdfast Sdk.
From wiki.holdfastgame.com
SDK URP Upgrade Guide Holdfast Nations At War Holdfast Sdk A collection of all holdfast sdk related video tutorials. It should come to no surprise that the team behind the game came from this very same background and with the release of the holdfast sdk, we want to provide you with the tools to do the same. Find out how to use c#, unity, rc commands,. Share your videos with. Holdfast Sdk.
From wiki.holdfastgame.com
SDK URP Upgrade Guide Holdfast Nations At War Holdfast Sdk Learn how to create and use script mods for holdfast, a multiplayer medieval warfare game. Players take part in historic clashes on land and at. A collection of all holdfast sdk related video tutorials. Nations at war is an online multiplayer first and third person shooter focusing on a combination of teamwork and individual skill. Get involved with the growing. Holdfast Sdk.
From rackandcarry.co.za
Holdfast Classic Utility Roof Rack Rack and Carry Holdfast Sdk 253 views • 1 year ago. Players take part in historic clashes on land and at. In this major undertaking, we will be. Share your videos with friends, family, and the world. Nations at war is an online multiplayer first and third person shooter focusing on a combination of teamwork and individual skill. Get involved with the growing holdfast modding. Holdfast Sdk.
From www.liftholdfast.com
General Program Subscription — HoldFast Holdfast Sdk Learn how to create and use script mods for holdfast, a multiplayer medieval warfare game. A collection of all holdfast sdk related video tutorials. 253 views • 1 year ago. Nations at war is an online multiplayer first and third person shooter focusing on a combination of teamwork and individual skill. Get involved with the growing holdfast modding community. Find. Holdfast Sdk.
From holdfast.co.za
Roof Rack Support Holdfast Holdfast Sdk A collection of all holdfast sdk related video tutorials. Get involved with the growing holdfast modding community. Players take part in historic clashes on land and at. In this major undertaking, we will be. Find out how to use c#, unity, rc commands,. Nations at war is an online multiplayer first and third person shooter focusing on a combination of. Holdfast Sdk.
From www.tomsguide.com
Ode to Holdfast Why you should be playing this underrated shooter Holdfast Sdk Get involved with the growing holdfast modding community. Nations at war is an online multiplayer first and third person shooter focusing on a combination of teamwork and individual skill. Learn how to create and use script mods for holdfast, a multiplayer medieval warfare game. 253 views • 1 year ago. It should come to no surprise that the team behind. Holdfast Sdk.
From store.steampowered.com
Holdfast Nations At War AGS Refleax Holdfast Sdk A collection of all holdfast sdk related video tutorials. 253 views • 1 year ago. Players take part in historic clashes on land and at. Learn how to create and use script mods for holdfast, a multiplayer medieval warfare game. Get involved with the growing holdfast modding community. It should come to no surprise that the team behind the game. Holdfast Sdk.
From steamcommunity.com
Steam Community Holdfast Nations At War Holdfast Sdk Get involved with the growing holdfast modding community. 253 views • 1 year ago. Share your videos with friends, family, and the world. It should come to no surprise that the team behind the game came from this very same background and with the release of the holdfast sdk, we want to provide you with the tools to do the. Holdfast Sdk.