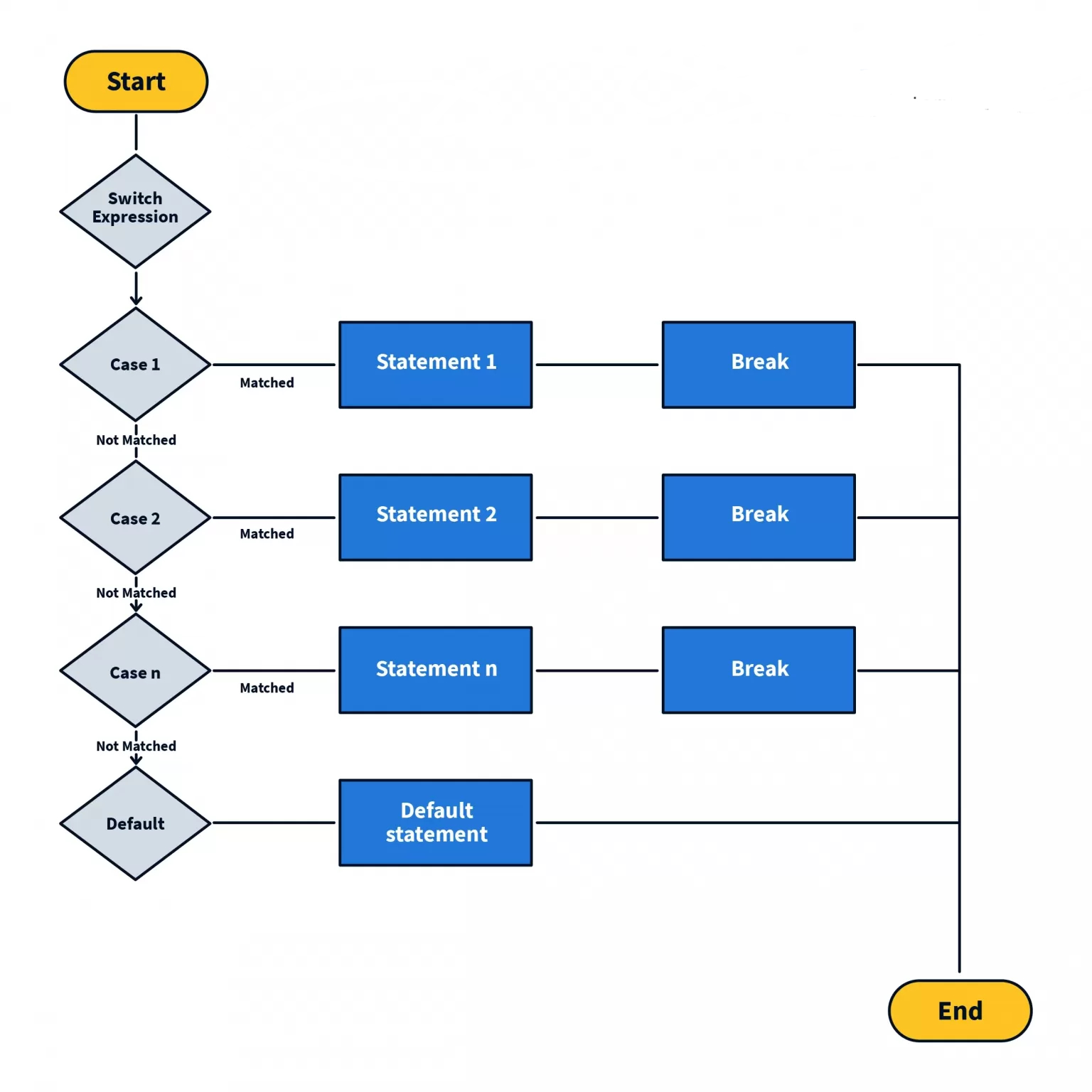
Java Switch With Multiple Case Values . This article explores two methods to address this challenge. Like all expressions, switch expressions evaluate to a single value and can be used in statements. Switch (str) { //which mean if string equals to. A statement in the switch block can be labeled with one or more case or default labels. The switch statement evaluates its expression,. Learn how to handle multiple conditions efficiently using java's switch statement. Just trying to figure out how to use many multiple cases for a java switch statement. With the integration of jep 361: Switch expressions in java 14 and later, one can make use of the new form of the switch label. This guide covers syntax, best. You have to use case keyword for each string like this : Here's an example of what i'm trying to do:.
from data-flair.training
The switch statement evaluates its expression,. Here's an example of what i'm trying to do:. This article explores two methods to address this challenge. Switch expressions in java 14 and later, one can make use of the new form of the switch label. A statement in the switch block can be labeled with one or more case or default labels. Like all expressions, switch expressions evaluate to a single value and can be used in statements. Just trying to figure out how to use many multiple cases for a java switch statement. You have to use case keyword for each string like this : This guide covers syntax, best. With the integration of jep 361:
JavaScript Switch Case with Example Learn in 12 Mins DataFlair
Java Switch With Multiple Case Values Here's an example of what i'm trying to do:. You have to use case keyword for each string like this : With the integration of jep 361: Switch expressions in java 14 and later, one can make use of the new form of the switch label. A statement in the switch block can be labeled with one or more case or default labels. This guide covers syntax, best. Here's an example of what i'm trying to do:. Just trying to figure out how to use many multiple cases for a java switch statement. Like all expressions, switch expressions evaluate to a single value and can be used in statements. This article explores two methods to address this challenge. The switch statement evaluates its expression,. Learn how to handle multiple conditions efficiently using java's switch statement. Switch (str) { //which mean if string equals to.
From data-flair.training
Switch Case in Java with Example DataFlair Java Switch With Multiple Case Values Here's an example of what i'm trying to do:. Switch (str) { //which mean if string equals to. The switch statement evaluates its expression,. A statement in the switch block can be labeled with one or more case or default labels. With the integration of jep 361: Learn how to handle multiple conditions efficiently using java's switch statement. This article. Java Switch With Multiple Case Values.
From mvpjava.com
JDK 12 Switch Expression Preview Feature MVP Java Java Switch With Multiple Case Values This guide covers syntax, best. Switch (str) { //which mean if string equals to. The switch statement evaluates its expression,. Here's an example of what i'm trying to do:. With the integration of jep 361: You have to use case keyword for each string like this : Just trying to figure out how to use many multiple cases for a. Java Switch With Multiple Case Values.
From www.youtube.com
41 Java Switch multiple cases جافا الويتش مع الحالات المتشابهة YouTube Java Switch With Multiple Case Values A statement in the switch block can be labeled with one or more case or default labels. Just trying to figure out how to use many multiple cases for a java switch statement. The switch statement evaluates its expression,. This guide covers syntax, best. Learn how to handle multiple conditions efficiently using java's switch statement. Here's an example of what. Java Switch With Multiple Case Values.
From www.scientecheasy.com
Switch Statement in Java Syntax, Example Scientech Easy Java Switch With Multiple Case Values Like all expressions, switch expressions evaluate to a single value and can be used in statements. This guide covers syntax, best. Learn how to handle multiple conditions efficiently using java's switch statement. Switch (str) { //which mean if string equals to. You have to use case keyword for each string like this : With the integration of jep 361: This. Java Switch With Multiple Case Values.
From write-technical.com
Session 3 First Course in Java Java Switch With Multiple Case Values Learn how to handle multiple conditions efficiently using java's switch statement. This article explores two methods to address this challenge. The switch statement evaluates its expression,. You have to use case keyword for each string like this : Just trying to figure out how to use many multiple cases for a java switch statement. Switch expressions in java 14 and. Java Switch With Multiple Case Values.
From www.youtube.com
Java Programming Switch Statement 9 YouTube Java Switch With Multiple Case Values Here's an example of what i'm trying to do:. The switch statement evaluates its expression,. Learn how to handle multiple conditions efficiently using java's switch statement. This guide covers syntax, best. A statement in the switch block can be labeled with one or more case or default labels. Like all expressions, switch expressions evaluate to a single value and can. Java Switch With Multiple Case Values.
From huongdanjava.com
Switch statement in Java Huong Dan Java Java Switch With Multiple Case Values This guide covers syntax, best. Like all expressions, switch expressions evaluate to a single value and can be used in statements. This article explores two methods to address this challenge. Switch (str) { //which mean if string equals to. Learn how to handle multiple conditions efficiently using java's switch statement. Here's an example of what i'm trying to do:. The. Java Switch With Multiple Case Values.
From tutorial.eyehunts.com
Java Switch Statement Switch Case Multiple Values example EyeHunts Java Switch With Multiple Case Values Switch expressions in java 14 and later, one can make use of the new form of the switch label. This article explores two methods to address this challenge. The switch statement evaluates its expression,. Switch (str) { //which mean if string equals to. A statement in the switch block can be labeled with one or more case or default labels.. Java Switch With Multiple Case Values.
From xperti.io
How to use Switch case Statement in Java with Example Java Switch With Multiple Case Values A statement in the switch block can be labeled with one or more case or default labels. This article explores two methods to address this challenge. With the integration of jep 361: Switch expressions in java 14 and later, one can make use of the new form of the switch label. Here's an example of what i'm trying to do:.. Java Switch With Multiple Case Values.
From techvidvan.com
Java Switch Statement Learn its Working with Coding Examples TechVidvan Java Switch With Multiple Case Values Like all expressions, switch expressions evaluate to a single value and can be used in statements. This article explores two methods to address this challenge. You have to use case keyword for each string like this : A statement in the switch block can be labeled with one or more case or default labels. Learn how to handle multiple conditions. Java Switch With Multiple Case Values.
From www.youtube.com
Java tutorial how to use Nested If's and switch cases YouTube Java Switch With Multiple Case Values Learn how to handle multiple conditions efficiently using java's switch statement. Here's an example of what i'm trying to do:. You have to use case keyword for each string like this : Switch (str) { //which mean if string equals to. Just trying to figure out how to use many multiple cases for a java switch statement. The switch statement. Java Switch With Multiple Case Values.
From www.delftstack.com
Use Multiple Values for One Switch Case Statement in Java Delft Stack Java Switch With Multiple Case Values You have to use case keyword for each string like this : A statement in the switch block can be labeled with one or more case or default labels. Learn how to handle multiple conditions efficiently using java's switch statement. Like all expressions, switch expressions evaluate to a single value and can be used in statements. Switch (str) { //which. Java Switch With Multiple Case Values.
From ceqsqucd.blob.core.windows.net
Switch Statement In Java How To Use at Wright blog Java Switch With Multiple Case Values Switch expressions in java 14 and later, one can make use of the new form of the switch label. Learn how to handle multiple conditions efficiently using java's switch statement. This guide covers syntax, best. This article explores two methods to address this challenge. Just trying to figure out how to use many multiple cases for a java switch statement.. Java Switch With Multiple Case Values.
From data-flair.training
Switch Case in Java with Example DataFlair Java Switch With Multiple Case Values Here's an example of what i'm trying to do:. This article explores two methods to address this challenge. Just trying to figure out how to use many multiple cases for a java switch statement. This guide covers syntax, best. A statement in the switch block can be labeled with one or more case or default labels. You have to use. Java Switch With Multiple Case Values.
From www.write-technical.com
Session 3 First Course in Java Java Switch With Multiple Case Values You have to use case keyword for each string like this : Here's an example of what i'm trying to do:. A statement in the switch block can be labeled with one or more case or default labels. With the integration of jep 361: Switch (str) { //which mean if string equals to. The switch statement evaluates its expression,. Like. Java Switch With Multiple Case Values.
From mavink.com
Ejemplos De Switch En Java Java Switch With Multiple Case Values Like all expressions, switch expressions evaluate to a single value and can be used in statements. This article explores two methods to address this challenge. The switch statement evaluates its expression,. Switch (str) { //which mean if string equals to. With the integration of jep 361: This guide covers syntax, best. Just trying to figure out how to use many. Java Switch With Multiple Case Values.
From tutorials.freshersnow.com
Java Switch Statement Java Switch With Multiple Case Values The switch statement evaluates its expression,. Switch (str) { //which mean if string equals to. With the integration of jep 361: You have to use case keyword for each string like this : This guide covers syntax, best. Learn how to handle multiple conditions efficiently using java's switch statement. This article explores two methods to address this challenge. Like all. Java Switch With Multiple Case Values.
From kirelos.com
Java switch case statement Kirelos Blog Java Switch With Multiple Case Values The switch statement evaluates its expression,. Learn how to handle multiple conditions efficiently using java's switch statement. You have to use case keyword for each string like this : Switch (str) { //which mean if string equals to. A statement in the switch block can be labeled with one or more case or default labels. This guide covers syntax, best.. Java Switch With Multiple Case Values.
From data-flair.training
JavaScript Switch Case with Example Learn in 12 Mins DataFlair Java Switch With Multiple Case Values Here's an example of what i'm trying to do:. Switch expressions in java 14 and later, one can make use of the new form of the switch label. With the integration of jep 361: The switch statement evaluates its expression,. Like all expressions, switch expressions evaluate to a single value and can be used in statements. A statement in the. Java Switch With Multiple Case Values.
From javagoal.com
switch multiple cases & Switch statement combined case JavaGoal Java Switch With Multiple Case Values This article explores two methods to address this challenge. Switch (str) { //which mean if string equals to. This guide covers syntax, best. Learn how to handle multiple conditions efficiently using java's switch statement. Just trying to figure out how to use many multiple cases for a java switch statement. Switch expressions in java 14 and later, one can make. Java Switch With Multiple Case Values.
From maibushyx.blogspot.com
38 Javascript Switch Multiple Case Javascript Overflow Java Switch With Multiple Case Values A statement in the switch block can be labeled with one or more case or default labels. Switch (str) { //which mean if string equals to. Here's an example of what i'm trying to do:. The switch statement evaluates its expression,. You have to use case keyword for each string like this : Like all expressions, switch expressions evaluate to. Java Switch With Multiple Case Values.
From crunchify.com
Java eNum Comparison using Equals (==) operator, SwitchCase statement Java Switch With Multiple Case Values Here's an example of what i'm trying to do:. This article explores two methods to address this challenge. Switch (str) { //which mean if string equals to. Like all expressions, switch expressions evaluate to a single value and can be used in statements. Switch expressions in java 14 and later, one can make use of the new form of the. Java Switch With Multiple Case Values.
From www.delftstack.com
How to Switch Multiple Case in Java Delft Stack Java Switch With Multiple Case Values Just trying to figure out how to use many multiple cases for a java switch statement. This guide covers syntax, best. The switch statement evaluates its expression,. Like all expressions, switch expressions evaluate to a single value and can be used in statements. Here's an example of what i'm trying to do:. This article explores two methods to address this. Java Switch With Multiple Case Values.
From www.youtube.com
Core java tutorial part 30 switch case example YouTube Java Switch With Multiple Case Values Learn how to handle multiple conditions efficiently using java's switch statement. Here's an example of what i'm trying to do:. Just trying to figure out how to use many multiple cases for a java switch statement. The switch statement evaluates its expression,. You have to use case keyword for each string like this : Switch expressions in java 14 and. Java Switch With Multiple Case Values.
From www.developerhelps.com
Switch Case Statement Example in Java Developer Helps Java Switch With Multiple Case Values With the integration of jep 361: Switch expressions in java 14 and later, one can make use of the new form of the switch label. This guide covers syntax, best. This article explores two methods to address this challenge. Just trying to figure out how to use many multiple cases for a java switch statement. Here's an example of what. Java Switch With Multiple Case Values.
From www.tutorialgateway.org
Java Switch Case Java Switch With Multiple Case Values Here's an example of what i'm trying to do:. This article explores two methods to address this challenge. Switch expressions in java 14 and later, one can make use of the new form of the switch label. You have to use case keyword for each string like this : This guide covers syntax, best. Just trying to figure out how. Java Switch With Multiple Case Values.
From simple2code.com
Java Switch Case Statement with Example Simple2Code Java Switch With Multiple Case Values This guide covers syntax, best. This article explores two methods to address this challenge. Like all expressions, switch expressions evaluate to a single value and can be used in statements. With the integration of jep 361: Switch expressions in java 14 and later, one can make use of the new form of the switch label. Here's an example of what. Java Switch With Multiple Case Values.
From medium.com
Switch case in java example programs by Mohammed Yaseen Medium Java Switch With Multiple Case Values With the integration of jep 361: You have to use case keyword for each string like this : This article explores two methods to address this challenge. Here's an example of what i'm trying to do:. Learn how to handle multiple conditions efficiently using java's switch statement. Like all expressions, switch expressions evaluate to a single value and can be. Java Switch With Multiple Case Values.
From simplesnippets.tech
Java Switch Case Control Statements with Program Examples Simple Snippets Java Switch With Multiple Case Values Switch (str) { //which mean if string equals to. Switch expressions in java 14 and later, one can make use of the new form of the switch label. You have to use case keyword for each string like this : Learn how to handle multiple conditions efficiently using java's switch statement. Just trying to figure out how to use many. Java Switch With Multiple Case Values.
From www.youtube.com
switch Statement in Java YouTube Java Switch With Multiple Case Values Switch expressions in java 14 and later, one can make use of the new form of the switch label. This guide covers syntax, best. Like all expressions, switch expressions evaluate to a single value and can be used in statements. Learn how to handle multiple conditions efficiently using java's switch statement. Here's an example of what i'm trying to do:.. Java Switch With Multiple Case Values.
From cefqphrv.blob.core.windows.net
Define Switch Programming at Lisa Ruff blog Java Switch With Multiple Case Values With the integration of jep 361: Switch (str) { //which mean if string equals to. This article explores two methods to address this challenge. You have to use case keyword for each string like this : Learn how to handle multiple conditions efficiently using java's switch statement. This guide covers syntax, best. The switch statement evaluates its expression,. Like all. Java Switch With Multiple Case Values.
From klamjhawx.blob.core.windows.net
Switch Case Java Primitive Types at Dana Robinson blog Java Switch With Multiple Case Values Just trying to figure out how to use many multiple cases for a java switch statement. Switch (str) { //which mean if string equals to. This article explores two methods to address this challenge. Here's an example of what i'm trying to do:. With the integration of jep 361: Learn how to handle multiple conditions efficiently using java's switch statement.. Java Switch With Multiple Case Values.
From beknazarsuranchiyev.medium.com
Switch Statement in Java. If provided value to our switch will… by Java Switch With Multiple Case Values Like all expressions, switch expressions evaluate to a single value and can be used in statements. The switch statement evaluates its expression,. Switch (str) { //which mean if string equals to. This guide covers syntax, best. Just trying to figure out how to use many multiple cases for a java switch statement. Here's an example of what i'm trying to. Java Switch With Multiple Case Values.
From www.codingninjas.com
Java Switch Statement Coding Ninjas Java Switch With Multiple Case Values This article explores two methods to address this challenge. Like all expressions, switch expressions evaluate to a single value and can be used in statements. The switch statement evaluates its expression,. With the integration of jep 361: Learn how to handle multiple conditions efficiently using java's switch statement. This guide covers syntax, best. Switch (str) { //which mean if string. Java Switch With Multiple Case Values.
From www.youtube.com
P10 switch case statement Beginner Java & AP Computer Science YouTube Java Switch With Multiple Case Values Here's an example of what i'm trying to do:. The switch statement evaluates its expression,. Switch (str) { //which mean if string equals to. Just trying to figure out how to use many multiple cases for a java switch statement. Switch expressions in java 14 and later, one can make use of the new form of the switch label. This. Java Switch With Multiple Case Values.