Microcontroller Used In Stepper . The method of applying and controlling the power to the motor determines the choice for a given application. There are three types of steppers:. This application note describes a practical solution for controlling three motors independently. A stepper motor is a unique type of brushless dc motor which position can be precisely controlled even without any feedback. Linear speed control of stepper motor. Control of acceleration, deceleration, max speed and number of steps to move. Stepper motors are widely used in applications requiring precise control of position and speed, such as cnc machines, 3d printers,. This application uses a single.
from www.youtube.com
Stepper motors are widely used in applications requiring precise control of position and speed, such as cnc machines, 3d printers,. A stepper motor is a unique type of brushless dc motor which position can be precisely controlled even without any feedback. Linear speed control of stepper motor. The method of applying and controlling the power to the motor determines the choice for a given application. Control of acceleration, deceleration, max speed and number of steps to move. This application uses a single. This application note describes a practical solution for controlling three motors independently. There are three types of steppers:.
Stepper Motor Interfacing with 8051 Microcontroller YouTube
Microcontroller Used In Stepper Linear speed control of stepper motor. Linear speed control of stepper motor. The method of applying and controlling the power to the motor determines the choice for a given application. There are three types of steppers:. This application note describes a practical solution for controlling three motors independently. Control of acceleration, deceleration, max speed and number of steps to move. This application uses a single. Stepper motors are widely used in applications requiring precise control of position and speed, such as cnc machines, 3d printers,. A stepper motor is a unique type of brushless dc motor which position can be precisely controlled even without any feedback.
From www.theengineeringprojects.com
Stepper Motor Control using PIC Microcontroller The Engineering Projects Microcontroller Used In Stepper Linear speed control of stepper motor. There are three types of steppers:. This application uses a single. Stepper motors are widely used in applications requiring precise control of position and speed, such as cnc machines, 3d printers,. The method of applying and controlling the power to the motor determines the choice for a given application. Control of acceleration, deceleration, max. Microcontroller Used In Stepper.
From electrosome.com
Interfacing Stepper Motor with PIC Microcontroller MikroC Microcontroller Used In Stepper There are three types of steppers:. The method of applying and controlling the power to the motor determines the choice for a given application. Linear speed control of stepper motor. This application uses a single. A stepper motor is a unique type of brushless dc motor which position can be precisely controlled even without any feedback. This application note describes. Microcontroller Used In Stepper.
From www.instructables.com
WiFi Controlled Stepper Motor With an ESP Microcontroller 10 Steps Microcontroller Used In Stepper There are three types of steppers:. This application uses a single. Stepper motors are widely used in applications requiring precise control of position and speed, such as cnc machines, 3d printers,. Linear speed control of stepper motor. The method of applying and controlling the power to the motor determines the choice for a given application. This application note describes a. Microcontroller Used In Stepper.
From www.picmicrolab.com
Stepper Motor Controller with Arduino Microcontroller Based Projects Microcontroller Used In Stepper Control of acceleration, deceleration, max speed and number of steps to move. Stepper motors are widely used in applications requiring precise control of position and speed, such as cnc machines, 3d printers,. Linear speed control of stepper motor. A stepper motor is a unique type of brushless dc motor which position can be precisely controlled even without any feedback. This. Microcontroller Used In Stepper.
From www.engineersgarage.com
Stm32f103 microcontroller controlling stepper motor by A4988 stepper Microcontroller Used In Stepper There are three types of steppers:. Control of acceleration, deceleration, max speed and number of steps to move. Linear speed control of stepper motor. The method of applying and controlling the power to the motor determines the choice for a given application. This application note describes a practical solution for controlling three motors independently. A stepper motor is a unique. Microcontroller Used In Stepper.
From einvoice.fpt.com.vn
Stepper Steuerung Arduino A4988 Taster, 55 OFF Microcontroller Used In Stepper The method of applying and controlling the power to the motor determines the choice for a given application. This application note describes a practical solution for controlling three motors independently. Linear speed control of stepper motor. A stepper motor is a unique type of brushless dc motor which position can be precisely controlled even without any feedback. Stepper motors are. Microcontroller Used In Stepper.
From microcontrollerslab.com
STM32 Blue Pill with 28BYJ48 Stepper Motor and ULN2003 Microcontroller Used In Stepper This application uses a single. The method of applying and controlling the power to the motor determines the choice for a given application. A stepper motor is a unique type of brushless dc motor which position can be precisely controlled even without any feedback. Control of acceleration, deceleration, max speed and number of steps to move. Linear speed control of. Microcontroller Used In Stepper.
From diyprojects.eu
How to drive a stepper motor simplified beginner's guide with common Microcontroller Used In Stepper Control of acceleration, deceleration, max speed and number of steps to move. A stepper motor is a unique type of brushless dc motor which position can be precisely controlled even without any feedback. There are three types of steppers:. The method of applying and controlling the power to the motor determines the choice for a given application. This application uses. Microcontroller Used In Stepper.
From piclearn.blogspot.com
Microcontroller Projects Stepper Motor Controlling using Arduino Microcontroller Used In Stepper Stepper motors are widely used in applications requiring precise control of position and speed, such as cnc machines, 3d printers,. The method of applying and controlling the power to the motor determines the choice for a given application. There are three types of steppers:. This application uses a single. Linear speed control of stepper motor. Control of acceleration, deceleration, max. Microcontroller Used In Stepper.
From eevibes.com
How to differentiate between different types of microcontrollers? EE Microcontroller Used In Stepper This application note describes a practical solution for controlling three motors independently. This application uses a single. Linear speed control of stepper motor. The method of applying and controlling the power to the motor determines the choice for a given application. There are three types of steppers:. A stepper motor is a unique type of brushless dc motor which position. Microcontroller Used In Stepper.
From deepbluembedded.com
Stepper Motor Control With PIC Microcontrollers Direction And Speed Microcontroller Used In Stepper This application uses a single. There are three types of steppers:. Linear speed control of stepper motor. This application note describes a practical solution for controlling three motors independently. A stepper motor is a unique type of brushless dc motor which position can be precisely controlled even without any feedback. Control of acceleration, deceleration, max speed and number of steps. Microcontroller Used In Stepper.
From circuitdigest.com
Interfacing Stepper Motor with PIC Microcontroller (PIC16F877A) Microcontroller Used In Stepper The method of applying and controlling the power to the motor determines the choice for a given application. Stepper motors are widely used in applications requiring precise control of position and speed, such as cnc machines, 3d printers,. There are three types of steppers:. Control of acceleration, deceleration, max speed and number of steps to move. A stepper motor is. Microcontroller Used In Stepper.
From www.youtube.com
Stepper Motor Interfacing with 8051 Microcontroller YouTube Microcontroller Used In Stepper Stepper motors are widely used in applications requiring precise control of position and speed, such as cnc machines, 3d printers,. A stepper motor is a unique type of brushless dc motor which position can be precisely controlled even without any feedback. Control of acceleration, deceleration, max speed and number of steps to move. Linear speed control of stepper motor. The. Microcontroller Used In Stepper.
From www.pinterest.com
Stepper Motor Interfacing with 8051 Microcontroller Stepper motor Microcontroller Used In Stepper This application note describes a practical solution for controlling three motors independently. Linear speed control of stepper motor. Control of acceleration, deceleration, max speed and number of steps to move. The method of applying and controlling the power to the motor determines the choice for a given application. There are three types of steppers:. This application uses a single. Stepper. Microcontroller Used In Stepper.
From www.zseries.in
Stepper Motor Interfacing 8051 Microcontroller Course Microcontroller Used In Stepper This application uses a single. There are three types of steppers:. A stepper motor is a unique type of brushless dc motor which position can be precisely controlled even without any feedback. The method of applying and controlling the power to the motor determines the choice for a given application. This application note describes a practical solution for controlling three. Microcontroller Used In Stepper.
From www.researchgate.net
Image of microcontroller interface with stepper motor Download Microcontroller Used In Stepper This application uses a single. Linear speed control of stepper motor. There are three types of steppers:. Control of acceleration, deceleration, max speed and number of steps to move. Stepper motors are widely used in applications requiring precise control of position and speed, such as cnc machines, 3d printers,. The method of applying and controlling the power to the motor. Microcontroller Used In Stepper.
From www.youtube.com
Stepper Motor Interfacing with PIC16F877A Microcontroller YouTube Microcontroller Used In Stepper This application uses a single. A stepper motor is a unique type of brushless dc motor which position can be precisely controlled even without any feedback. The method of applying and controlling the power to the motor determines the choice for a given application. This application note describes a practical solution for controlling three motors independently. There are three types. Microcontroller Used In Stepper.
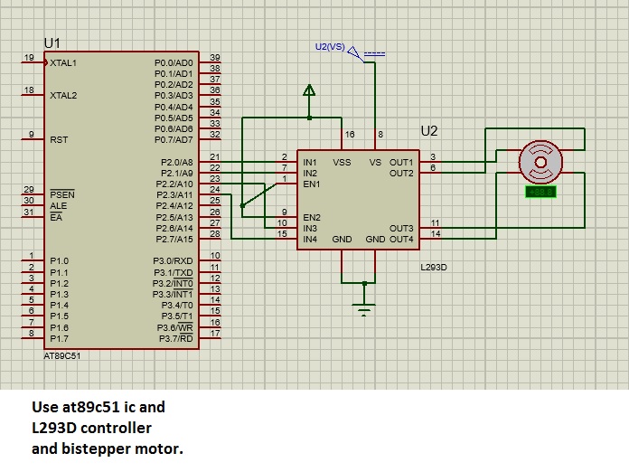
From embeddedusingc.blogspot.com
Stepper motor using at89c51 microcontroller Microcontroller Used In Stepper The method of applying and controlling the power to the motor determines the choice for a given application. This application uses a single. There are three types of steppers:. Control of acceleration, deceleration, max speed and number of steps to move. A stepper motor is a unique type of brushless dc motor which position can be precisely controlled even without. Microcontroller Used In Stepper.
From studylib.net
Control of Stepper Motor by Microcontroller Microcontroller Used In Stepper Control of acceleration, deceleration, max speed and number of steps to move. Linear speed control of stepper motor. This application note describes a practical solution for controlling three motors independently. A stepper motor is a unique type of brushless dc motor which position can be precisely controlled even without any feedback. There are three types of steppers:. This application uses. Microcontroller Used In Stepper.
From adtrontechnologies.com
Microcontroller Based Stepper Motor Trainer Adtron Technologies Microcontroller Used In Stepper Stepper motors are widely used in applications requiring precise control of position and speed, such as cnc machines, 3d printers,. A stepper motor is a unique type of brushless dc motor which position can be precisely controlled even without any feedback. This application uses a single. There are three types of steppers:. Linear speed control of stepper motor. This application. Microcontroller Used In Stepper.
From www.vrogue.co
Interfacing Stepper Motor With Avr Microcontroller At vrogue.co Microcontroller Used In Stepper There are three types of steppers:. Stepper motors are widely used in applications requiring precise control of position and speed, such as cnc machines, 3d printers,. This application note describes a practical solution for controlling three motors independently. This application uses a single. Control of acceleration, deceleration, max speed and number of steps to move. Linear speed control of stepper. Microcontroller Used In Stepper.
From electronicshub.pages.dev
Stepper Motor Interfacing With 8051 Microcontroller electronicshub Microcontroller Used In Stepper This application note describes a practical solution for controlling three motors independently. There are three types of steppers:. Control of acceleration, deceleration, max speed and number of steps to move. A stepper motor is a unique type of brushless dc motor which position can be precisely controlled even without any feedback. Linear speed control of stepper motor. The method of. Microcontroller Used In Stepper.
From ai.thestempedia.com
How Stepper Motors Work and Their Stepping Sequences Microcontroller Used In Stepper There are three types of steppers:. Linear speed control of stepper motor. This application uses a single. A stepper motor is a unique type of brushless dc motor which position can be precisely controlled even without any feedback. The method of applying and controlling the power to the motor determines the choice for a given application. Control of acceleration, deceleration,. Microcontroller Used In Stepper.
From circuitdigest.com
Stepper Motor Interfacing with 8051 Microcontroller (AT89S52) Microcontroller Used In Stepper The method of applying and controlling the power to the motor determines the choice for a given application. Linear speed control of stepper motor. Control of acceleration, deceleration, max speed and number of steps to move. A stepper motor is a unique type of brushless dc motor which position can be precisely controlled even without any feedback. This application note. Microcontroller Used In Stepper.
From www.tindie.com
L298N stepper motor driver microcontroller from exlene on Tindie Microcontroller Used In Stepper There are three types of steppers:. Linear speed control of stepper motor. A stepper motor is a unique type of brushless dc motor which position can be precisely controlled even without any feedback. The method of applying and controlling the power to the motor determines the choice for a given application. This application uses a single. Control of acceleration, deceleration,. Microcontroller Used In Stepper.
From makersportal.com
Raspberry Pi Stepper Motor Control with NEMA 17 — Maker Portal Microcontroller Used In Stepper A stepper motor is a unique type of brushless dc motor which position can be precisely controlled even without any feedback. The method of applying and controlling the power to the motor determines the choice for a given application. This application note describes a practical solution for controlling three motors independently. Control of acceleration, deceleration, max speed and number of. Microcontroller Used In Stepper.
From circuit-diagramz.com
Stepper Motor Control using 8051 Microcontroller Microcontroller Used In Stepper This application uses a single. Control of acceleration, deceleration, max speed and number of steps to move. Stepper motors are widely used in applications requiring precise control of position and speed, such as cnc machines, 3d printers,. This application note describes a practical solution for controlling three motors independently. The method of applying and controlling the power to the motor. Microcontroller Used In Stepper.
From www.engineersgarage.com
How to control Stepper Motor using ULN2003 and 8051 Microcontroller Microcontroller Used In Stepper This application uses a single. The method of applying and controlling the power to the motor determines the choice for a given application. A stepper motor is a unique type of brushless dc motor which position can be precisely controlled even without any feedback. This application note describes a practical solution for controlling three motors independently. There are three types. Microcontroller Used In Stepper.
From huntergraphics546.netlify.app
Stepper Motor Interfacing With 8255 Pdf Microcontroller Used In Stepper Control of acceleration, deceleration, max speed and number of steps to move. Linear speed control of stepper motor. A stepper motor is a unique type of brushless dc motor which position can be precisely controlled even without any feedback. This application note describes a practical solution for controlling three motors independently. There are three types of steppers:. The method of. Microcontroller Used In Stepper.
From www.engineersgarage.com
Stm32f103 microcontroller controlling stepper motor by A4988 stepper Microcontroller Used In Stepper Stepper motors are widely used in applications requiring precise control of position and speed, such as cnc machines, 3d printers,. Control of acceleration, deceleration, max speed and number of steps to move. The method of applying and controlling the power to the motor determines the choice for a given application. There are three types of steppers:. This application note describes. Microcontroller Used In Stepper.
From diyprojects.eu
How to drive a stepper motor simplified beginner's guide with common Microcontroller Used In Stepper Control of acceleration, deceleration, max speed and number of steps to move. There are three types of steppers:. This application note describes a practical solution for controlling three motors independently. The method of applying and controlling the power to the motor determines the choice for a given application. Stepper motors are widely used in applications requiring precise control of position. Microcontroller Used In Stepper.
From embedjournal.com
Stepper Motor Interface with PIC Microcontroller EmbedJournal Microcontroller Used In Stepper Linear speed control of stepper motor. A stepper motor is a unique type of brushless dc motor which position can be precisely controlled even without any feedback. This application note describes a practical solution for controlling three motors independently. Stepper motors are widely used in applications requiring precise control of position and speed, such as cnc machines, 3d printers,. There. Microcontroller Used In Stepper.
From www.electronicwings.com
Stepper Motor interfacing with PIC18F4550 ElectronicWings Microcontroller Used In Stepper This application uses a single. This application note describes a practical solution for controlling three motors independently. Control of acceleration, deceleration, max speed and number of steps to move. There are three types of steppers:. A stepper motor is a unique type of brushless dc motor which position can be precisely controlled even without any feedback. The method of applying. Microcontroller Used In Stepper.
From microcontrollerslab.com
PC Controlled Stepper Motor System Using PIC Microcontroller Microcontroller Used In Stepper Stepper motors are widely used in applications requiring precise control of position and speed, such as cnc machines, 3d printers,. A stepper motor is a unique type of brushless dc motor which position can be precisely controlled even without any feedback. Linear speed control of stepper motor. This application uses a single. Control of acceleration, deceleration, max speed and number. Microcontroller Used In Stepper.
From microcontrollerslab.com
STEPPER MOTOR INTERFACING WITH PIC16F877A MICROCONTROLLER Microcontroller Used In Stepper Linear speed control of stepper motor. There are three types of steppers:. Stepper motors are widely used in applications requiring precise control of position and speed, such as cnc machines, 3d printers,. The method of applying and controlling the power to the motor determines the choice for a given application. A stepper motor is a unique type of brushless dc. Microcontroller Used In Stepper.