Types Of Mutations For Nf1 . Evaluation of patients with neurofibromatosis type 1 (nf1) has led to the longstanding clinical observation of a high rate. Correlation analysis identified a slight. New therapeutic and preventive options include tyrosine kinase inhibitors, mtor inhibitors, interferons, and radiofrequency therapy. This review summarizes recent updates in genetics, mutation analysis assays, and treatment options targeting aberrant. Nf1 is caused by heterozygous mutations of the nf1 gene, which is located on chromosome 17q11.2, and contains 57. Currently, studies have shown that the different types of mutations in the nf1 gene might correlate with this phenomenon. We also reported 66 different nf1 mutations, of which 7 are novel mutations. Nf1 accounting for 96% of all cases, nf2 in 3%, and schwannomatosis (swn) in <1%. There are three types of nf:
from byjus.com
New therapeutic and preventive options include tyrosine kinase inhibitors, mtor inhibitors, interferons, and radiofrequency therapy. We also reported 66 different nf1 mutations, of which 7 are novel mutations. There are three types of nf: Nf1 accounting for 96% of all cases, nf2 in 3%, and schwannomatosis (swn) in <1%. Correlation analysis identified a slight. Nf1 is caused by heterozygous mutations of the nf1 gene, which is located on chromosome 17q11.2, and contains 57. This review summarizes recent updates in genetics, mutation analysis assays, and treatment options targeting aberrant. Evaluation of patients with neurofibromatosis type 1 (nf1) has led to the longstanding clinical observation of a high rate. Currently, studies have shown that the different types of mutations in the nf1 gene might correlate with this phenomenon.
What is Mutation? Cause and Different Types of Mutation
Types Of Mutations For Nf1 We also reported 66 different nf1 mutations, of which 7 are novel mutations. Evaluation of patients with neurofibromatosis type 1 (nf1) has led to the longstanding clinical observation of a high rate. This review summarizes recent updates in genetics, mutation analysis assays, and treatment options targeting aberrant. Currently, studies have shown that the different types of mutations in the nf1 gene might correlate with this phenomenon. Nf1 accounting for 96% of all cases, nf2 in 3%, and schwannomatosis (swn) in <1%. New therapeutic and preventive options include tyrosine kinase inhibitors, mtor inhibitors, interferons, and radiofrequency therapy. Correlation analysis identified a slight. We also reported 66 different nf1 mutations, of which 7 are novel mutations. There are three types of nf: Nf1 is caused by heterozygous mutations of the nf1 gene, which is located on chromosome 17q11.2, and contains 57.
From www.researchgate.net
Summary of the Disease Causing NF1 Mutations Identified in 24 Families Types Of Mutations For Nf1 Currently, studies have shown that the different types of mutations in the nf1 gene might correlate with this phenomenon. New therapeutic and preventive options include tyrosine kinase inhibitors, mtor inhibitors, interferons, and radiofrequency therapy. This review summarizes recent updates in genetics, mutation analysis assays, and treatment options targeting aberrant. There are three types of nf: Nf1 is caused by heterozygous. Types Of Mutations For Nf1.
From byjus.com
What is Mutation? Cause and Different Types of Mutation Types Of Mutations For Nf1 Nf1 is caused by heterozygous mutations of the nf1 gene, which is located on chromosome 17q11.2, and contains 57. New therapeutic and preventive options include tyrosine kinase inhibitors, mtor inhibitors, interferons, and radiofrequency therapy. Currently, studies have shown that the different types of mutations in the nf1 gene might correlate with this phenomenon. There are three types of nf: Correlation. Types Of Mutations For Nf1.
From jmg.bmj.com
Recurrent mutations in the NF1 gene are common among neurofibromatosis Types Of Mutations For Nf1 There are three types of nf: Nf1 is caused by heterozygous mutations of the nf1 gene, which is located on chromosome 17q11.2, and contains 57. Nf1 accounting for 96% of all cases, nf2 in 3%, and schwannomatosis (swn) in <1%. Correlation analysis identified a slight. Currently, studies have shown that the different types of mutations in the nf1 gene might. Types Of Mutations For Nf1.
From www.studocu.com
Types of Mutations Mutation basic Types of Mutations The mutation Types Of Mutations For Nf1 Evaluation of patients with neurofibromatosis type 1 (nf1) has led to the longstanding clinical observation of a high rate. New therapeutic and preventive options include tyrosine kinase inhibitors, mtor inhibitors, interferons, and radiofrequency therapy. Nf1 is caused by heterozygous mutations of the nf1 gene, which is located on chromosome 17q11.2, and contains 57. Currently, studies have shown that the different. Types Of Mutations For Nf1.
From www.frontiersin.org
Frontiers Cooccurrence of mutations in NF1 and other susceptibility Types Of Mutations For Nf1 New therapeutic and preventive options include tyrosine kinase inhibitors, mtor inhibitors, interferons, and radiofrequency therapy. We also reported 66 different nf1 mutations, of which 7 are novel mutations. Correlation analysis identified a slight. Nf1 accounting for 96% of all cases, nf2 in 3%, and schwannomatosis (swn) in <1%. There are three types of nf: Evaluation of patients with neurofibromatosis type. Types Of Mutations For Nf1.
From www.researchgate.net
The frequency and nature of somatic NF1 mutations in different cancer Types Of Mutations For Nf1 New therapeutic and preventive options include tyrosine kinase inhibitors, mtor inhibitors, interferons, and radiofrequency therapy. This review summarizes recent updates in genetics, mutation analysis assays, and treatment options targeting aberrant. We also reported 66 different nf1 mutations, of which 7 are novel mutations. Nf1 accounting for 96% of all cases, nf2 in 3%, and schwannomatosis (swn) in <1%. There are. Types Of Mutations For Nf1.
From www.researchgate.net
Types and number (percentage) of germline and somatic NF1 mutations in Types Of Mutations For Nf1 We also reported 66 different nf1 mutations, of which 7 are novel mutations. This review summarizes recent updates in genetics, mutation analysis assays, and treatment options targeting aberrant. Currently, studies have shown that the different types of mutations in the nf1 gene might correlate with this phenomenon. Evaluation of patients with neurofibromatosis type 1 (nf1) has led to the longstanding. Types Of Mutations For Nf1.
From alevelbiology.co.uk
Types Of Mutations Points, Substitution A Level Biology Types Of Mutations For Nf1 Nf1 accounting for 96% of all cases, nf2 in 3%, and schwannomatosis (swn) in <1%. Nf1 is caused by heterozygous mutations of the nf1 gene, which is located on chromosome 17q11.2, and contains 57. Correlation analysis identified a slight. We also reported 66 different nf1 mutations, of which 7 are novel mutations. There are three types of nf: Currently, studies. Types Of Mutations For Nf1.
From www.researchgate.net
Numbers and Types of Substitutions in Sequenced Samples Summary of Types Of Mutations For Nf1 There are three types of nf: This review summarizes recent updates in genetics, mutation analysis assays, and treatment options targeting aberrant. Evaluation of patients with neurofibromatosis type 1 (nf1) has led to the longstanding clinical observation of a high rate. Currently, studies have shown that the different types of mutations in the nf1 gene might correlate with this phenomenon. Nf1. Types Of Mutations For Nf1.
From www.studocu.com
3b Mutations Human Mutations 2 Main Types of Mutations 1 Types Of Mutations For Nf1 Currently, studies have shown that the different types of mutations in the nf1 gene might correlate with this phenomenon. We also reported 66 different nf1 mutations, of which 7 are novel mutations. This review summarizes recent updates in genetics, mutation analysis assays, and treatment options targeting aberrant. Evaluation of patients with neurofibromatosis type 1 (nf1) has led to the longstanding. Types Of Mutations For Nf1.
From www.researchgate.net
The frequency and nature of somatic NF1 mutations in different cancer Types Of Mutations For Nf1 This review summarizes recent updates in genetics, mutation analysis assays, and treatment options targeting aberrant. Evaluation of patients with neurofibromatosis type 1 (nf1) has led to the longstanding clinical observation of a high rate. We also reported 66 different nf1 mutations, of which 7 are novel mutations. There are three types of nf: New therapeutic and preventive options include tyrosine. Types Of Mutations For Nf1.
From dokumen.tips
(PPT) Major types of mutations DOKUMEN.TIPS Types Of Mutations For Nf1 We also reported 66 different nf1 mutations, of which 7 are novel mutations. New therapeutic and preventive options include tyrosine kinase inhibitors, mtor inhibitors, interferons, and radiofrequency therapy. Correlation analysis identified a slight. There are three types of nf: Currently, studies have shown that the different types of mutations in the nf1 gene might correlate with this phenomenon. Evaluation of. Types Of Mutations For Nf1.
From www.purposegames.com
Types of Mutations Quiz Types Of Mutations For Nf1 Nf1 accounting for 96% of all cases, nf2 in 3%, and schwannomatosis (swn) in <1%. This review summarizes recent updates in genetics, mutation analysis assays, and treatment options targeting aberrant. Currently, studies have shown that the different types of mutations in the nf1 gene might correlate with this phenomenon. New therapeutic and preventive options include tyrosine kinase inhibitors, mtor inhibitors,. Types Of Mutations For Nf1.
From ib.bioninja.com.au
Types of Mutations Types Of Mutations For Nf1 Currently, studies have shown that the different types of mutations in the nf1 gene might correlate with this phenomenon. There are three types of nf: This review summarizes recent updates in genetics, mutation analysis assays, and treatment options targeting aberrant. Nf1 is caused by heterozygous mutations of the nf1 gene, which is located on chromosome 17q11.2, and contains 57. Correlation. Types Of Mutations For Nf1.
From www.frontiersin.org
Frontiers Impacts of NF1 Gene Mutations and Modifiers in Types Of Mutations For Nf1 Nf1 is caused by heterozygous mutations of the nf1 gene, which is located on chromosome 17q11.2, and contains 57. There are three types of nf: Nf1 accounting for 96% of all cases, nf2 in 3%, and schwannomatosis (swn) in <1%. New therapeutic and preventive options include tyrosine kinase inhibitors, mtor inhibitors, interferons, and radiofrequency therapy. This review summarizes recent updates. Types Of Mutations For Nf1.
From bioresscientia.com
The Role of Mutations on Gene NF1 in Neurofibromatosis type 1 Syndrome Types Of Mutations For Nf1 New therapeutic and preventive options include tyrosine kinase inhibitors, mtor inhibitors, interferons, and radiofrequency therapy. Nf1 accounting for 96% of all cases, nf2 in 3%, and schwannomatosis (swn) in <1%. There are three types of nf: Correlation analysis identified a slight. We also reported 66 different nf1 mutations, of which 7 are novel mutations. Evaluation of patients with neurofibromatosis type. Types Of Mutations For Nf1.
From www.geeksforgeeks.org
MutationDefinition, Types, Causes, Characteristics Types Of Mutations For Nf1 We also reported 66 different nf1 mutations, of which 7 are novel mutations. Currently, studies have shown that the different types of mutations in the nf1 gene might correlate with this phenomenon. Evaluation of patients with neurofibromatosis type 1 (nf1) has led to the longstanding clinical observation of a high rate. This review summarizes recent updates in genetics, mutation analysis. Types Of Mutations For Nf1.
From jmg.bmj.com
Independent NF1 mutations in two large families with spinal Types Of Mutations For Nf1 Correlation analysis identified a slight. There are three types of nf: Currently, studies have shown that the different types of mutations in the nf1 gene might correlate with this phenomenon. Evaluation of patients with neurofibromatosis type 1 (nf1) has led to the longstanding clinical observation of a high rate. We also reported 66 different nf1 mutations, of which 7 are. Types Of Mutations For Nf1.
From www.mdpi.com
Genes Free FullText Simultaneous Detection of NF1, SPRED1, LZTR1 Types Of Mutations For Nf1 This review summarizes recent updates in genetics, mutation analysis assays, and treatment options targeting aberrant. Nf1 accounting for 96% of all cases, nf2 in 3%, and schwannomatosis (swn) in <1%. There are three types of nf: Nf1 is caused by heterozygous mutations of the nf1 gene, which is located on chromosome 17q11.2, and contains 57. New therapeutic and preventive options. Types Of Mutations For Nf1.
From www.purposegames.com
types of mutations Quiz Types Of Mutations For Nf1 Correlation analysis identified a slight. Nf1 is caused by heterozygous mutations of the nf1 gene, which is located on chromosome 17q11.2, and contains 57. Currently, studies have shown that the different types of mutations in the nf1 gene might correlate with this phenomenon. There are three types of nf: Evaluation of patients with neurofibromatosis type 1 (nf1) has led to. Types Of Mutations For Nf1.
From www.researchgate.net
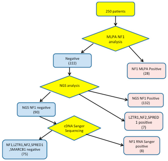
Flow chart for comprehensive NF1 mutation detection. Point mutations Types Of Mutations For Nf1 There are three types of nf: Evaluation of patients with neurofibromatosis type 1 (nf1) has led to the longstanding clinical observation of a high rate. This review summarizes recent updates in genetics, mutation analysis assays, and treatment options targeting aberrant. Nf1 accounting for 96% of all cases, nf2 in 3%, and schwannomatosis (swn) in <1%. Correlation analysis identified a slight.. Types Of Mutations For Nf1.
From www.frontiersin.org
Frontiers Identification of Mutation Regions on NF1 Responsible for Types Of Mutations For Nf1 Nf1 is caused by heterozygous mutations of the nf1 gene, which is located on chromosome 17q11.2, and contains 57. New therapeutic and preventive options include tyrosine kinase inhibitors, mtor inhibitors, interferons, and radiofrequency therapy. This review summarizes recent updates in genetics, mutation analysis assays, and treatment options targeting aberrant. There are three types of nf: Currently, studies have shown that. Types Of Mutations For Nf1.
From www.youtube.com
mutations Types of mutations in for Types Of Mutations For Nf1 This review summarizes recent updates in genetics, mutation analysis assays, and treatment options targeting aberrant. Nf1 is caused by heterozygous mutations of the nf1 gene, which is located on chromosome 17q11.2, and contains 57. There are three types of nf: New therapeutic and preventive options include tyrosine kinase inhibitors, mtor inhibitors, interferons, and radiofrequency therapy. Correlation analysis identified a slight.. Types Of Mutations For Nf1.
From www.decodegenomics.com.pk
Neurofibromatosis Type1 (NF1) Decode Genomics Types Of Mutations For Nf1 This review summarizes recent updates in genetics, mutation analysis assays, and treatment options targeting aberrant. Correlation analysis identified a slight. We also reported 66 different nf1 mutations, of which 7 are novel mutations. Nf1 is caused by heterozygous mutations of the nf1 gene, which is located on chromosome 17q11.2, and contains 57. New therapeutic and preventive options include tyrosine kinase. Types Of Mutations For Nf1.
From www.youtube.com
Mutations And Types Of Mutations YouTube Types Of Mutations For Nf1 Evaluation of patients with neurofibromatosis type 1 (nf1) has led to the longstanding clinical observation of a high rate. Correlation analysis identified a slight. Currently, studies have shown that the different types of mutations in the nf1 gene might correlate with this phenomenon. There are three types of nf: This review summarizes recent updates in genetics, mutation analysis assays, and. Types Of Mutations For Nf1.
From zhtutorials.com
Mutations Variation and Biodiversity Ep 1 Zoë Huggett Tutorials Types Of Mutations For Nf1 New therapeutic and preventive options include tyrosine kinase inhibitors, mtor inhibitors, interferons, and radiofrequency therapy. There are three types of nf: Correlation analysis identified a slight. Nf1 is caused by heterozygous mutations of the nf1 gene, which is located on chromosome 17q11.2, and contains 57. This review summarizes recent updates in genetics, mutation analysis assays, and treatment options targeting aberrant.. Types Of Mutations For Nf1.
From www.researchgate.net
A list of mutations of NF1 gene and modifiers that related to Types Of Mutations For Nf1 We also reported 66 different nf1 mutations, of which 7 are novel mutations. Nf1 accounting for 96% of all cases, nf2 in 3%, and schwannomatosis (swn) in <1%. There are three types of nf: This review summarizes recent updates in genetics, mutation analysis assays, and treatment options targeting aberrant. Correlation analysis identified a slight. Currently, studies have shown that the. Types Of Mutations For Nf1.
From www.researchgate.net
Pedigree of NF1G10 with phased 11 SNP NF1 haplotypes spanning f 203 kb Types Of Mutations For Nf1 New therapeutic and preventive options include tyrosine kinase inhibitors, mtor inhibitors, interferons, and radiofrequency therapy. Nf1 is caused by heterozygous mutations of the nf1 gene, which is located on chromosome 17q11.2, and contains 57. Evaluation of patients with neurofibromatosis type 1 (nf1) has led to the longstanding clinical observation of a high rate. There are three types of nf: Currently,. Types Of Mutations For Nf1.
From www.youtube.com
Mutation Types & Consequences Molecular Biology Biochemistry N Types Of Mutations For Nf1 This review summarizes recent updates in genetics, mutation analysis assays, and treatment options targeting aberrant. Correlation analysis identified a slight. New therapeutic and preventive options include tyrosine kinase inhibitors, mtor inhibitors, interferons, and radiofrequency therapy. Evaluation of patients with neurofibromatosis type 1 (nf1) has led to the longstanding clinical observation of a high rate. Nf1 accounting for 96% of all. Types Of Mutations For Nf1.
From www.xcode.life
What Is The Ultimate Source Of Variation? Types Of Mutations For Nf1 This review summarizes recent updates in genetics, mutation analysis assays, and treatment options targeting aberrant. Evaluation of patients with neurofibromatosis type 1 (nf1) has led to the longstanding clinical observation of a high rate. We also reported 66 different nf1 mutations, of which 7 are novel mutations. Nf1 is caused by heterozygous mutations of the nf1 gene, which is located. Types Of Mutations For Nf1.
From www.geeksforgeeks.org
MutationDefinition, Types, Causes, Characteristics Types Of Mutations For Nf1 Correlation analysis identified a slight. Nf1 is caused by heterozygous mutations of the nf1 gene, which is located on chromosome 17q11.2, and contains 57. Currently, studies have shown that the different types of mutations in the nf1 gene might correlate with this phenomenon. We also reported 66 different nf1 mutations, of which 7 are novel mutations. This review summarizes recent. Types Of Mutations For Nf1.
From www.researchgate.net
3 NF1 and loss of heterozygosity (LOH) in neurofibromas. Schwann Cells Types Of Mutations For Nf1 Correlation analysis identified a slight. Currently, studies have shown that the different types of mutations in the nf1 gene might correlate with this phenomenon. We also reported 66 different nf1 mutations, of which 7 are novel mutations. New therapeutic and preventive options include tyrosine kinase inhibitors, mtor inhibitors, interferons, and radiofrequency therapy. Nf1 accounting for 96% of all cases, nf2. Types Of Mutations For Nf1.
From www.researchgate.net
Summary of the NF1 mutations identified in the patients with Types Of Mutations For Nf1 Evaluation of patients with neurofibromatosis type 1 (nf1) has led to the longstanding clinical observation of a high rate. Nf1 accounting for 96% of all cases, nf2 in 3%, and schwannomatosis (swn) in <1%. This review summarizes recent updates in genetics, mutation analysis assays, and treatment options targeting aberrant. Correlation analysis identified a slight. We also reported 66 different nf1. Types Of Mutations For Nf1.
From www.slideserve.com
PPT NF1 Neurofibromatosis PowerPoint Presentation, free download ID Types Of Mutations For Nf1 New therapeutic and preventive options include tyrosine kinase inhibitors, mtor inhibitors, interferons, and radiofrequency therapy. Nf1 accounting for 96% of all cases, nf2 in 3%, and schwannomatosis (swn) in <1%. Evaluation of patients with neurofibromatosis type 1 (nf1) has led to the longstanding clinical observation of a high rate. Currently, studies have shown that the different types of mutations in. Types Of Mutations For Nf1.
From www.slideserve.com
PPT Types of mutations PowerPoint Presentation, free download ID Types Of Mutations For Nf1 Evaluation of patients with neurofibromatosis type 1 (nf1) has led to the longstanding clinical observation of a high rate. Currently, studies have shown that the different types of mutations in the nf1 gene might correlate with this phenomenon. New therapeutic and preventive options include tyrosine kinase inhibitors, mtor inhibitors, interferons, and radiofrequency therapy. This review summarizes recent updates in genetics,. Types Of Mutations For Nf1.