Vehicle State Manager . To answer this question, let's start by learning a bit about the ecum (ecu state manager). We’re the driver and vehicle licensing agency (dvla), holding more than 50 million driver records and more than 40 million vehicle records. This document specifies requirements on state management. The work has been developed for automotive applications only. In the automotive world, where every system and component has a critical role to play, mode management within autosar. It's the bsw module that manages.
from new-soft-ver.blogspot.com
To answer this question, let's start by learning a bit about the ecum (ecu state manager). It's the bsw module that manages. In the automotive world, where every system and component has a critical role to play, mode management within autosar. The work has been developed for automotive applications only. This document specifies requirements on state management. We’re the driver and vehicle licensing agency (dvla), holding more than 50 million driver records and more than 40 million vehicle records.
New Soft Version Vehicle Fleet Manager 4.0 Pro Full Edition Download
Vehicle State Manager The work has been developed for automotive applications only. The work has been developed for automotive applications only. To answer this question, let's start by learning a bit about the ecum (ecu state manager). In the automotive world, where every system and component has a critical role to play, mode management within autosar. We’re the driver and vehicle licensing agency (dvla), holding more than 50 million driver records and more than 40 million vehicle records. This document specifies requirements on state management. It's the bsw module that manages.
From www.semanticscholar.org
[PDF] ECU State Manager Module Development and Design for Automotive Vehicle State Manager In the automotive world, where every system and component has a critical role to play, mode management within autosar. We’re the driver and vehicle licensing agency (dvla), holding more than 50 million driver records and more than 40 million vehicle records. It's the bsw module that manages. The work has been developed for automotive applications only. This document specifies requirements. Vehicle State Manager.
From www.youtube.com
Fleet Manager v6.1 Vehicle Management & Booking System nulled YouTube Vehicle State Manager The work has been developed for automotive applications only. We’re the driver and vehicle licensing agency (dvla), holding more than 50 million driver records and more than 40 million vehicle records. It's the bsw module that manages. In the automotive world, where every system and component has a critical role to play, mode management within autosar. This document specifies requirements. Vehicle State Manager.
From wirelibrarygottschalk.z19.web.core.windows.net
State Machine Diagram For Car Rental System Vehicle State Manager To answer this question, let's start by learning a bit about the ecum (ecu state manager). The work has been developed for automotive applications only. This document specifies requirements on state management. In the automotive world, where every system and component has a critical role to play, mode management within autosar. We’re the driver and vehicle licensing agency (dvla), holding. Vehicle State Manager.
From www.softwareadvice.com
Vehicle Manager Software Reviews, Demo & Pricing 2024 Vehicle State Manager To answer this question, let's start by learning a bit about the ecum (ecu state manager). This document specifies requirements on state management. The work has been developed for automotive applications only. In the automotive world, where every system and component has a critical role to play, mode management within autosar. It's the bsw module that manages. We’re the driver. Vehicle State Manager.
From www.vinitysoft.com
Vehicle Fleet Manager 5.0 Vinity Soft Vehicle State Manager It's the bsw module that manages. To answer this question, let's start by learning a bit about the ecum (ecu state manager). The work has been developed for automotive applications only. We’re the driver and vehicle licensing agency (dvla), holding more than 50 million driver records and more than 40 million vehicle records. This document specifies requirements on state management.. Vehicle State Manager.
From www.softwareadvice.com
Vehicle Manager Software Reviews, Demo & Pricing 2024 Vehicle State Manager The work has been developed for automotive applications only. This document specifies requirements on state management. It's the bsw module that manages. In the automotive world, where every system and component has a critical role to play, mode management within autosar. To answer this question, let's start by learning a bit about the ecum (ecu state manager). We’re the driver. Vehicle State Manager.
From www.freeprojectz.com
Online Car Parking System Dataflow Diagram (DFD) Academic Projects Vehicle State Manager To answer this question, let's start by learning a bit about the ecum (ecu state manager). It's the bsw module that manages. This document specifies requirements on state management. We’re the driver and vehicle licensing agency (dvla), holding more than 50 million driver records and more than 40 million vehicle records. In the automotive world, where every system and component. Vehicle State Manager.
From dokumen.tips
(PDF) ECU State Manager Module Development and Design for Automotive Vehicle State Manager It's the bsw module that manages. To answer this question, let's start by learning a bit about the ecum (ecu state manager). We’re the driver and vehicle licensing agency (dvla), holding more than 50 million driver records and more than 40 million vehicle records. This document specifies requirements on state management. The work has been developed for automotive applications only.. Vehicle State Manager.
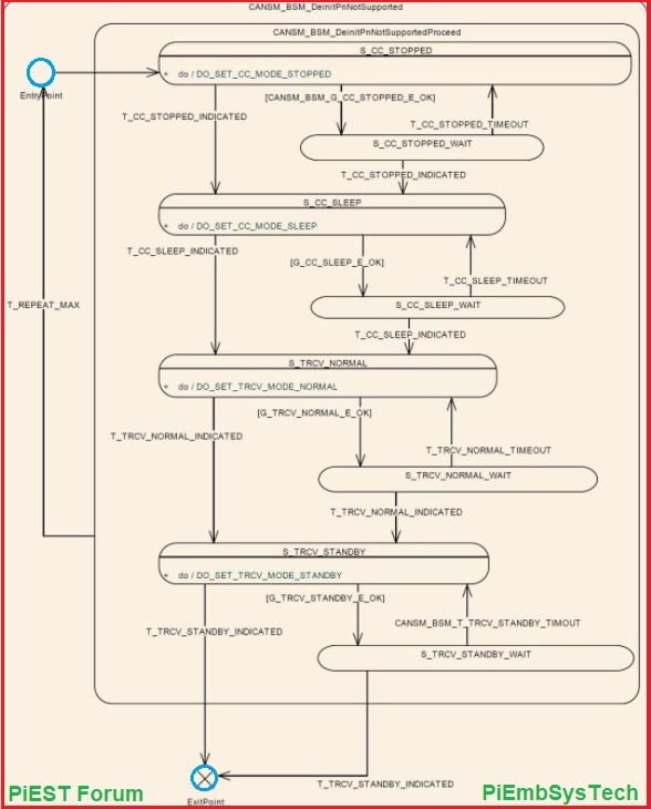
From piembsystech.com
CAN State Manager (CanSM) AUTOSAR BSW PiEmbSysTech Vehicle State Manager It's the bsw module that manages. This document specifies requirements on state management. We’re the driver and vehicle licensing agency (dvla), holding more than 50 million driver records and more than 40 million vehicle records. In the automotive world, where every system and component has a critical role to play, mode management within autosar. To answer this question, let's start. Vehicle State Manager.
From fungsi.id
Vehicle Management Manager di NinjaVan Fungsi.id Vehicle State Manager It's the bsw module that manages. To answer this question, let's start by learning a bit about the ecum (ecu state manager). The work has been developed for automotive applications only. In the automotive world, where every system and component has a critical role to play, mode management within autosar. This document specifies requirements on state management. We’re the driver. Vehicle State Manager.
From medium.com
GetX GetBuilder the lightweight state manager by Yasser Cherfaoui Vehicle State Manager To answer this question, let's start by learning a bit about the ecum (ecu state manager). The work has been developed for automotive applications only. In the automotive world, where every system and component has a critical role to play, mode management within autosar. It's the bsw module that manages. This document specifies requirements on state management. We’re the driver. Vehicle State Manager.
From www.velvetjobs.com
Vehicle Fleet Manager Job Description Velvet Jobs Vehicle State Manager To answer this question, let's start by learning a bit about the ecum (ecu state manager). The work has been developed for automotive applications only. It's the bsw module that manages. This document specifies requirements on state management. We’re the driver and vehicle licensing agency (dvla), holding more than 50 million driver records and more than 40 million vehicle records.. Vehicle State Manager.
From www.softpedia.com
Vehicle Manager Home Edition 2022 (3.0.1012.0) Download, Review Vehicle State Manager To answer this question, let's start by learning a bit about the ecum (ecu state manager). This document specifies requirements on state management. In the automotive world, where every system and component has a critical role to play, mode management within autosar. We’re the driver and vehicle licensing agency (dvla), holding more than 50 million driver records and more than. Vehicle State Manager.
From www.youtube.com
What is state management ? Frontend state management explained YouTube Vehicle State Manager To answer this question, let's start by learning a bit about the ecum (ecu state manager). In the automotive world, where every system and component has a critical role to play, mode management within autosar. It's the bsw module that manages. The work has been developed for automotive applications only. This document specifies requirements on state management. We’re the driver. Vehicle State Manager.
From www.velvetjobs.com
Vehicle Manager Job Description Velvet Jobs Vehicle State Manager It's the bsw module that manages. In the automotive world, where every system and component has a critical role to play, mode management within autosar. We’re the driver and vehicle licensing agency (dvla), holding more than 50 million driver records and more than 40 million vehicle records. The work has been developed for automotive applications only. To answer this question,. Vehicle State Manager.
From new-soft-ver.blogspot.com
New Soft Version Vehicle Fleet Manager 4.0 Pro Full Edition Download Vehicle State Manager This document specifies requirements on state management. It's the bsw module that manages. In the automotive world, where every system and component has a critical role to play, mode management within autosar. The work has been developed for automotive applications only. We’re the driver and vehicle licensing agency (dvla), holding more than 50 million driver records and more than 40. Vehicle State Manager.
From manualwiringspangles.z14.web.core.windows.net
Car State Diagram Vehicle State Manager It's the bsw module that manages. The work has been developed for automotive applications only. In the automotive world, where every system and component has a critical role to play, mode management within autosar. This document specifies requirements on state management. We’re the driver and vehicle licensing agency (dvla), holding more than 50 million driver records and more than 40. Vehicle State Manager.
From aws.amazon.com
State Manager AWS Cloud Operations Blog Vehicle State Manager We’re the driver and vehicle licensing agency (dvla), holding more than 50 million driver records and more than 40 million vehicle records. The work has been developed for automotive applications only. In the automotive world, where every system and component has a critical role to play, mode management within autosar. It's the bsw module that manages. This document specifies requirements. Vehicle State Manager.
From www.verizonconnect.com
Driver Management Software System Verizon Connect Vehicle State Manager We’re the driver and vehicle licensing agency (dvla), holding more than 50 million driver records and more than 40 million vehicle records. In the automotive world, where every system and component has a critical role to play, mode management within autosar. This document specifies requirements on state management. The work has been developed for automotive applications only. To answer this. Vehicle State Manager.
From numericaideas.com
Custom State Management Architecture using RxJS Vehicle State Manager It's the bsw module that manages. This document specifies requirements on state management. In the automotive world, where every system and component has a critical role to play, mode management within autosar. We’re the driver and vehicle licensing agency (dvla), holding more than 50 million driver records and more than 40 million vehicle records. The work has been developed for. Vehicle State Manager.
From www.pinterest.com
Vehicle Fleet Manager Fleet, Management, Business software Vehicle State Manager The work has been developed for automotive applications only. To answer this question, let's start by learning a bit about the ecum (ecu state manager). We’re the driver and vehicle licensing agency (dvla), holding more than 50 million driver records and more than 40 million vehicle records. It's the bsw module that manages. This document specifies requirements on state management.. Vehicle State Manager.
From help.figma.com
State management for prototypes Figma Learn Help Center Vehicle State Manager This document specifies requirements on state management. To answer this question, let's start by learning a bit about the ecum (ecu state manager). The work has been developed for automotive applications only. In the automotive world, where every system and component has a critical role to play, mode management within autosar. It's the bsw module that manages. We’re the driver. Vehicle State Manager.
From www.getapp.co.uk
Vehicle Fleet Manager Reviews, Prices & Ratings GetApp UK 2024 Vehicle State Manager We’re the driver and vehicle licensing agency (dvla), holding more than 50 million driver records and more than 40 million vehicle records. To answer this question, let's start by learning a bit about the ecum (ecu state manager). This document specifies requirements on state management. It's the bsw module that manages. In the automotive world, where every system and component. Vehicle State Manager.
From www.semanticscholar.org
Figure 5 from ECU State Manager Module Development and Design for Vehicle State Manager The work has been developed for automotive applications only. This document specifies requirements on state management. In the automotive world, where every system and component has a critical role to play, mode management within autosar. To answer this question, let's start by learning a bit about the ecum (ecu state manager). We’re the driver and vehicle licensing agency (dvla), holding. Vehicle State Manager.
From help.figma.com
State management for prototypes Figma Learn Help Center Vehicle State Manager In the automotive world, where every system and component has a critical role to play, mode management within autosar. To answer this question, let's start by learning a bit about the ecum (ecu state manager). It's the bsw module that manages. We’re the driver and vehicle licensing agency (dvla), holding more than 50 million driver records and more than 40. Vehicle State Manager.
From www.softwareadvice.com.au
Vehicle Fleet Manager Software 2024 Reviews, Pricing & Demo Vehicle State Manager The work has been developed for automotive applications only. In the automotive world, where every system and component has a critical role to play, mode management within autosar. This document specifies requirements on state management. It's the bsw module that manages. To answer this question, let's start by learning a bit about the ecum (ecu state manager). We’re the driver. Vehicle State Manager.
From www.freeprojectz.com
Vehicle Management System Dataflow Diagram (DFD) Academic Projects Vehicle State Manager The work has been developed for automotive applications only. This document specifies requirements on state management. We’re the driver and vehicle licensing agency (dvla), holding more than 50 million driver records and more than 40 million vehicle records. To answer this question, let's start by learning a bit about the ecum (ecu state manager). It's the bsw module that manages.. Vehicle State Manager.
From www.softwareadvice.com
Vehicle Fleet Manager Software 2021 Reviews, Pricing & Demo Vehicle State Manager In the automotive world, where every system and component has a critical role to play, mode management within autosar. This document specifies requirements on state management. We’re the driver and vehicle licensing agency (dvla), holding more than 50 million driver records and more than 40 million vehicle records. To answer this question, let's start by learning a bit about the. Vehicle State Manager.
From source.android.com
Power Management Android Open Source Project Vehicle State Manager In the automotive world, where every system and component has a critical role to play, mode management within autosar. The work has been developed for automotive applications only. We’re the driver and vehicle licensing agency (dvla), holding more than 50 million driver records and more than 40 million vehicle records. It's the bsw module that manages. This document specifies requirements. Vehicle State Manager.
From softdeluxe.com
Vehicle Manager 2014 Fleet Network Edition latest version Get best Vehicle State Manager The work has been developed for automotive applications only. It's the bsw module that manages. We’re the driver and vehicle licensing agency (dvla), holding more than 50 million driver records and more than 40 million vehicle records. To answer this question, let's start by learning a bit about the ecum (ecu state manager). In the automotive world, where every system. Vehicle State Manager.
From www.youtube.com
PyvueJS Tutorial Add State Manager with Maps YouTube Vehicle State Manager To answer this question, let's start by learning a bit about the ecum (ecu state manager). The work has been developed for automotive applications only. It's the bsw module that manages. We’re the driver and vehicle licensing agency (dvla), holding more than 50 million driver records and more than 40 million vehicle records. This document specifies requirements on state management.. Vehicle State Manager.
From wiringdbidorgodiese8s.z13.web.core.windows.net
State Chart Diagram For Car Rental System Vehicle State Manager It's the bsw module that manages. To answer this question, let's start by learning a bit about the ecum (ecu state manager). The work has been developed for automotive applications only. In the automotive world, where every system and component has a critical role to play, mode management within autosar. This document specifies requirements on state management. We’re the driver. Vehicle State Manager.
From blog.openreplay.com
State Management in Next.js with Redux Toolkit Vehicle State Manager In the automotive world, where every system and component has a critical role to play, mode management within autosar. This document specifies requirements on state management. To answer this question, let's start by learning a bit about the ecum (ecu state manager). We’re the driver and vehicle licensing agency (dvla), holding more than 50 million driver records and more than. Vehicle State Manager.
From help.figma.com
State management for prototypes Figma Learn Help Center Vehicle State Manager It's the bsw module that manages. This document specifies requirements on state management. We’re the driver and vehicle licensing agency (dvla), holding more than 50 million driver records and more than 40 million vehicle records. To answer this question, let's start by learning a bit about the ecum (ecu state manager). In the automotive world, where every system and component. Vehicle State Manager.
From www.velvetjobs.com
Vehicle Manager Job Description Velvet Jobs Vehicle State Manager The work has been developed for automotive applications only. It's the bsw module that manages. We’re the driver and vehicle licensing agency (dvla), holding more than 50 million driver records and more than 40 million vehicle records. In the automotive world, where every system and component has a critical role to play, mode management within autosar. This document specifies requirements. Vehicle State Manager.