Slayer Exciter Circuit Schematic . i just made a slayer exciter circuit for a tesla coil i made, and i wanted to use this circuit to beef it up but i have some questions about the. slayer exciter circuit (poor man's tesla coil): in this instructable, i'll show you how to build a really powerful version of the slayer exciter circuit! the slayer exciter circuit is a simple and easy way to create high voltage. an analysis of the slayer exciter circuit alenkuriakose1,kharanshusolanki2,meblusanandtom3 school of arts and sciences, ahmedabad. Today i am going to show you how to make a slayer exciter circuit, which works almost like a tesla. support me for more videos: This design is powerful enough. the circuit of slayer exciter is very simple, but it is necessary to frequency analyze of circuit simulation to understand its function.
from www.youtube.com
This design is powerful enough. slayer exciter circuit (poor man's tesla coil): the slayer exciter circuit is a simple and easy way to create high voltage. the circuit of slayer exciter is very simple, but it is necessary to frequency analyze of circuit simulation to understand its function. Today i am going to show you how to make a slayer exciter circuit, which works almost like a tesla. i just made a slayer exciter circuit for a tesla coil i made, and i wanted to use this circuit to beef it up but i have some questions about the. an analysis of the slayer exciter circuit alenkuriakose1,kharanshusolanki2,meblusanandtom3 school of arts and sciences, ahmedabad. in this instructable, i'll show you how to build a really powerful version of the slayer exciter circuit! support me for more videos:
Slayer Exciter with 4 primary coils YouTube
Slayer Exciter Circuit Schematic an analysis of the slayer exciter circuit alenkuriakose1,kharanshusolanki2,meblusanandtom3 school of arts and sciences, ahmedabad. support me for more videos: the circuit of slayer exciter is very simple, but it is necessary to frequency analyze of circuit simulation to understand its function. in this instructable, i'll show you how to build a really powerful version of the slayer exciter circuit! i just made a slayer exciter circuit for a tesla coil i made, and i wanted to use this circuit to beef it up but i have some questions about the. the slayer exciter circuit is a simple and easy way to create high voltage. slayer exciter circuit (poor man's tesla coil): Today i am going to show you how to make a slayer exciter circuit, which works almost like a tesla. This design is powerful enough. an analysis of the slayer exciter circuit alenkuriakose1,kharanshusolanki2,meblusanandtom3 school of arts and sciences, ahmedabad.
From www.multisim.com
Slayer exciter circuit Multisim Live Slayer Exciter Circuit Schematic an analysis of the slayer exciter circuit alenkuriakose1,kharanshusolanki2,meblusanandtom3 school of arts and sciences, ahmedabad. the circuit of slayer exciter is very simple, but it is necessary to frequency analyze of circuit simulation to understand its function. the slayer exciter circuit is a simple and easy way to create high voltage. i just made a slayer exciter. Slayer Exciter Circuit Schematic.
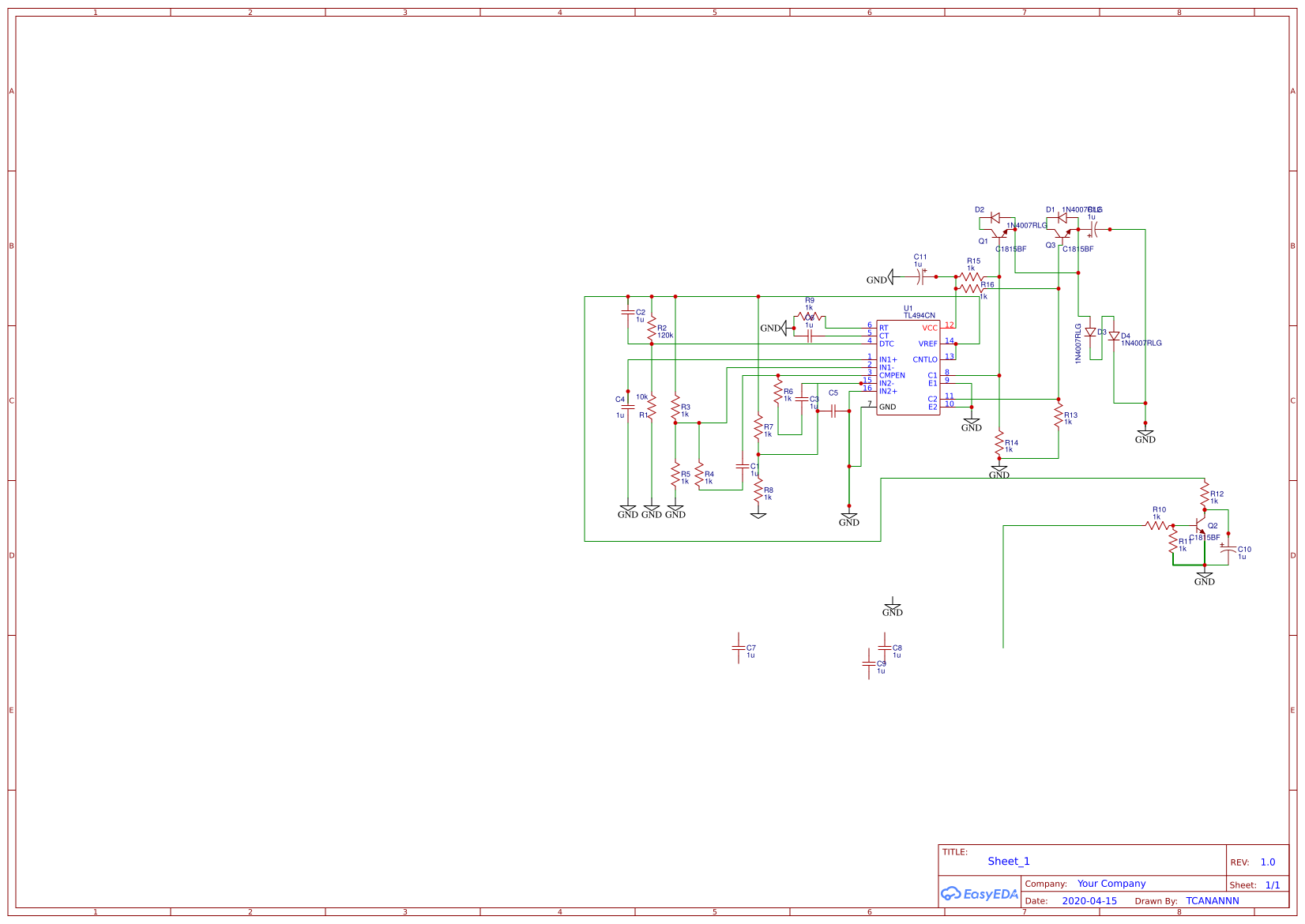
From oshwlab.com
Slayer Exciter Circuit from ElectroBoom EasyEDA open source hardware lab Slayer Exciter Circuit Schematic support me for more videos: This design is powerful enough. i just made a slayer exciter circuit for a tesla coil i made, and i wanted to use this circuit to beef it up but i have some questions about the. in this instructable, i'll show you how to build a really powerful version of the slayer. Slayer Exciter Circuit Schematic.
From www.youtube.com
SSTC Slayer Exciter Parallel Transistors YouTube Slayer Exciter Circuit Schematic This design is powerful enough. i just made a slayer exciter circuit for a tesla coil i made, and i wanted to use this circuit to beef it up but i have some questions about the. the circuit of slayer exciter is very simple, but it is necessary to frequency analyze of circuit simulation to understand its function.. Slayer Exciter Circuit Schematic.
From www.reddit.com
Just built a slayer exciter circuit! Is there any way to improve it Slayer Exciter Circuit Schematic the circuit of slayer exciter is very simple, but it is necessary to frequency analyze of circuit simulation to understand its function. slayer exciter circuit (poor man's tesla coil): the slayer exciter circuit is a simple and easy way to create high voltage. support me for more videos: Today i am going to show you how. Slayer Exciter Circuit Schematic.
From paksc.org
Tesla Coil Slayer Exciter How to Make Simple step by step DIY Tesla Coil Slayer Exciter Circuit Schematic the slayer exciter circuit is a simple and easy way to create high voltage. This design is powerful enough. Today i am going to show you how to make a slayer exciter circuit, which works almost like a tesla. the circuit of slayer exciter is very simple, but it is necessary to frequency analyze of circuit simulation to. Slayer Exciter Circuit Schematic.
From electronics.stackexchange.com
wireless A problem regarding my Slayer Exciter circuit? Electrical Slayer Exciter Circuit Schematic slayer exciter circuit (poor man's tesla coil): an analysis of the slayer exciter circuit alenkuriakose1,kharanshusolanki2,meblusanandtom3 school of arts and sciences, ahmedabad. support me for more videos: Today i am going to show you how to make a slayer exciter circuit, which works almost like a tesla. i just made a slayer exciter circuit for a tesla. Slayer Exciter Circuit Schematic.
From www.youtube.com
Simple Baby Slayer Exciter Circuit Using a 2N2222 Transistor YouTube Slayer Exciter Circuit Schematic an analysis of the slayer exciter circuit alenkuriakose1,kharanshusolanki2,meblusanandtom3 school of arts and sciences, ahmedabad. slayer exciter circuit (poor man's tesla coil): the circuit of slayer exciter is very simple, but it is necessary to frequency analyze of circuit simulation to understand its function. support me for more videos: This design is powerful enough. in this. Slayer Exciter Circuit Schematic.
From electronics.stackexchange.com
transistors Understanding the slayer exciter circuit base voltage Slayer Exciter Circuit Schematic in this instructable, i'll show you how to build a really powerful version of the slayer exciter circuit! i just made a slayer exciter circuit for a tesla coil i made, and i wanted to use this circuit to beef it up but i have some questions about the. the slayer exciter circuit is a simple and. Slayer Exciter Circuit Schematic.
From electronoobs.com
TESLA COIL CONFIGURATIONS gap spark circui schematic Slayer Exciter Circuit Schematic This design is powerful enough. the slayer exciter circuit is a simple and easy way to create high voltage. Today i am going to show you how to make a slayer exciter circuit, which works almost like a tesla. an analysis of the slayer exciter circuit alenkuriakose1,kharanshusolanki2,meblusanandtom3 school of arts and sciences, ahmedabad. support me for more. Slayer Exciter Circuit Schematic.
From www.pinterest.com
DIY Tesla Slayer Exciter Coil Tutorial Mini How to Build Easy Circuit Slayer Exciter Circuit Schematic an analysis of the slayer exciter circuit alenkuriakose1,kharanshusolanki2,meblusanandtom3 school of arts and sciences, ahmedabad. Today i am going to show you how to make a slayer exciter circuit, which works almost like a tesla. in this instructable, i'll show you how to build a really powerful version of the slayer exciter circuit! This design is powerful enough. . Slayer Exciter Circuit Schematic.
From www.youtube.com
4x Slayer Exciter Circuit Details YouTube Slayer Exciter Circuit Schematic an analysis of the slayer exciter circuit alenkuriakose1,kharanshusolanki2,meblusanandtom3 school of arts and sciences, ahmedabad. i just made a slayer exciter circuit for a tesla coil i made, and i wanted to use this circuit to beef it up but i have some questions about the. in this instructable, i'll show you how to build a really powerful. Slayer Exciter Circuit Schematic.
From www.instructables.com
Slayer Exciter Circuit (Poor Man's Tesla Coil) 24 Steps (with Slayer Exciter Circuit Schematic support me for more videos: the slayer exciter circuit is a simple and easy way to create high voltage. the circuit of slayer exciter is very simple, but it is necessary to frequency analyze of circuit simulation to understand its function. Today i am going to show you how to make a slayer exciter circuit, which works. Slayer Exciter Circuit Schematic.
From www.youtube.com
Slayer Exciter (with schematic and build information) YouTube Slayer Exciter Circuit Schematic in this instructable, i'll show you how to build a really powerful version of the slayer exciter circuit! support me for more videos: slayer exciter circuit (poor man's tesla coil): the slayer exciter circuit is a simple and easy way to create high voltage. This design is powerful enough. the circuit of slayer exciter is. Slayer Exciter Circuit Schematic.
From stemantics.net
Exploring Wireless Power Transmission Using a Low Voltage Slayer Slayer Exciter Circuit Schematic support me for more videos: Today i am going to show you how to make a slayer exciter circuit, which works almost like a tesla. This design is powerful enough. an analysis of the slayer exciter circuit alenkuriakose1,kharanshusolanki2,meblusanandtom3 school of arts and sciences, ahmedabad. the slayer exciter circuit is a simple and easy way to create high. Slayer Exciter Circuit Schematic.
From easyeda.com
Slayer Exciter Circuit (Eletroboom) EasyEDA Slayer Exciter Circuit Schematic in this instructable, i'll show you how to build a really powerful version of the slayer exciter circuit! support me for more videos: This design is powerful enough. i just made a slayer exciter circuit for a tesla coil i made, and i wanted to use this circuit to beef it up but i have some questions. Slayer Exciter Circuit Schematic.
From www.youtube.com
Simple TIP35C Slayer Exciter Circuit YouTube Slayer Exciter Circuit Schematic slayer exciter circuit (poor man's tesla coil): the circuit of slayer exciter is very simple, but it is necessary to frequency analyze of circuit simulation to understand its function. support me for more videos: in this instructable, i'll show you how to build a really powerful version of the slayer exciter circuit! Today i am going. Slayer Exciter Circuit Schematic.
From www.electroboom.com
Slayer Exciter Circuit with a Tesla Coil ElectroBoom Slayer Exciter Circuit Schematic support me for more videos: Today i am going to show you how to make a slayer exciter circuit, which works almost like a tesla. i just made a slayer exciter circuit for a tesla coil i made, and i wanted to use this circuit to beef it up but i have some questions about the. an. Slayer Exciter Circuit Schematic.
From easyeda.com
Slayer Exciter Circuit (Eletroboom) EasyEDA Slayer Exciter Circuit Schematic Today i am going to show you how to make a slayer exciter circuit, which works almost like a tesla. This design is powerful enough. in this instructable, i'll show you how to build a really powerful version of the slayer exciter circuit! the circuit of slayer exciter is very simple, but it is necessary to frequency analyze. Slayer Exciter Circuit Schematic.
From forum.allaboutcircuits.com
Help fixing my Slayer Exciter Circuit All About Circuits Slayer Exciter Circuit Schematic slayer exciter circuit (poor man's tesla coil): the slayer exciter circuit is a simple and easy way to create high voltage. in this instructable, i'll show you how to build a really powerful version of the slayer exciter circuit! This design is powerful enough. i just made a slayer exciter circuit for a tesla coil i. Slayer Exciter Circuit Schematic.
From respuestas.me
¿Cómo podemos medir el voltaje en la bobina de un Slayer Exciter? Slayer Exciter Circuit Schematic This design is powerful enough. Today i am going to show you how to make a slayer exciter circuit, which works almost like a tesla. i just made a slayer exciter circuit for a tesla coil i made, and i wanted to use this circuit to beef it up but i have some questions about the. in this. Slayer Exciter Circuit Schematic.
From circuitschematic123.z21.web.core.windows.net
slayer exciter schematic Slayer Exciter Circuit Schematic support me for more videos: This design is powerful enough. slayer exciter circuit (poor man's tesla coil): in this instructable, i'll show you how to build a really powerful version of the slayer exciter circuit! the slayer exciter circuit is a simple and easy way to create high voltage. Today i am going to show you. Slayer Exciter Circuit Schematic.
From www.electroboom.com
slayer exciter ElectroBoom Slayer Exciter Circuit Schematic support me for more videos: an analysis of the slayer exciter circuit alenkuriakose1,kharanshusolanki2,meblusanandtom3 school of arts and sciences, ahmedabad. slayer exciter circuit (poor man's tesla coil): i just made a slayer exciter circuit for a tesla coil i made, and i wanted to use this circuit to beef it up but i have some questions about. Slayer Exciter Circuit Schematic.
From www.hackster.io
Tesla Coil Hackster.io Slayer Exciter Circuit Schematic Today i am going to show you how to make a slayer exciter circuit, which works almost like a tesla. support me for more videos: in this instructable, i'll show you how to build a really powerful version of the slayer exciter circuit! the slayer exciter circuit is a simple and easy way to create high voltage.. Slayer Exciter Circuit Schematic.
From www.youtube.com
Slayer Exciter YouTube Slayer Exciter Circuit Schematic This design is powerful enough. support me for more videos: slayer exciter circuit (poor man's tesla coil): in this instructable, i'll show you how to build a really powerful version of the slayer exciter circuit! i just made a slayer exciter circuit for a tesla coil i made, and i wanted to use this circuit to. Slayer Exciter Circuit Schematic.
From paksc.org
How to make Tesla Coil, Build Solid state Tesla coil / slayer exciter Slayer Exciter Circuit Schematic the slayer exciter circuit is a simple and easy way to create high voltage. in this instructable, i'll show you how to build a really powerful version of the slayer exciter circuit! i just made a slayer exciter circuit for a tesla coil i made, and i wanted to use this circuit to beef it up but. Slayer Exciter Circuit Schematic.
From www.instructables.com
Easy SSTC, Slayer Exciter on Steroids! 5 Steps (with Pictures Slayer Exciter Circuit Schematic the slayer exciter circuit is a simple and easy way to create high voltage. This design is powerful enough. support me for more videos: i just made a slayer exciter circuit for a tesla coil i made, and i wanted to use this circuit to beef it up but i have some questions about the. slayer. Slayer Exciter Circuit Schematic.
From oshwlab.com
Slayer Exciter Circuit (Eletroboom) EasyEDA open source hardware lab Slayer Exciter Circuit Schematic an analysis of the slayer exciter circuit alenkuriakose1,kharanshusolanki2,meblusanandtom3 school of arts and sciences, ahmedabad. the circuit of slayer exciter is very simple, but it is necessary to frequency analyze of circuit simulation to understand its function. Today i am going to show you how to make a slayer exciter circuit, which works almost like a tesla. the. Slayer Exciter Circuit Schematic.
From forum.allaboutcircuits.com
Help fixing my Slayer Exciter Circuit All About Circuits Slayer Exciter Circuit Schematic Today i am going to show you how to make a slayer exciter circuit, which works almost like a tesla. an analysis of the slayer exciter circuit alenkuriakose1,kharanshusolanki2,meblusanandtom3 school of arts and sciences, ahmedabad. the slayer exciter circuit is a simple and easy way to create high voltage. slayer exciter circuit (poor man's tesla coil): i. Slayer Exciter Circuit Schematic.
From www.youtube.com
Slayer Exciter with 4 primary coils YouTube Slayer Exciter Circuit Schematic Today i am going to show you how to make a slayer exciter circuit, which works almost like a tesla. in this instructable, i'll show you how to build a really powerful version of the slayer exciter circuit! the slayer exciter circuit is a simple and easy way to create high voltage. slayer exciter circuit (poor man's. Slayer Exciter Circuit Schematic.
From www.youtube.com
Slayer exciter with cooling fan schematic YouTube Slayer Exciter Circuit Schematic the slayer exciter circuit is a simple and easy way to create high voltage. i just made a slayer exciter circuit for a tesla coil i made, and i wanted to use this circuit to beef it up but i have some questions about the. support me for more videos: This design is powerful enough. an. Slayer Exciter Circuit Schematic.
From schematicpartclaudia.z19.web.core.windows.net
Slayer Exciter Circuit Diagram Slayer Exciter Circuit Schematic the circuit of slayer exciter is very simple, but it is necessary to frequency analyze of circuit simulation to understand its function. Today i am going to show you how to make a slayer exciter circuit, which works almost like a tesla. support me for more videos: i just made a slayer exciter circuit for a tesla. Slayer Exciter Circuit Schematic.
From www.youtube.com
New Slayer Exciter Circuit Detail YouTube Slayer Exciter Circuit Schematic i just made a slayer exciter circuit for a tesla coil i made, and i wanted to use this circuit to beef it up but i have some questions about the. an analysis of the slayer exciter circuit alenkuriakose1,kharanshusolanki2,meblusanandtom3 school of arts and sciences, ahmedabad. This design is powerful enough. the circuit of slayer exciter is very. Slayer Exciter Circuit Schematic.
From www.instructables.com
How to Build a Slayer Exciter 4 Steps (with Pictures) Instructables Slayer Exciter Circuit Schematic the circuit of slayer exciter is very simple, but it is necessary to frequency analyze of circuit simulation to understand its function. Today i am going to show you how to make a slayer exciter circuit, which works almost like a tesla. This design is powerful enough. an analysis of the slayer exciter circuit alenkuriakose1,kharanshusolanki2,meblusanandtom3 school of arts. Slayer Exciter Circuit Schematic.
From circuitschematic123.z21.web.core.windows.net
slayer exciter schematic Slayer Exciter Circuit Schematic support me for more videos: Today i am going to show you how to make a slayer exciter circuit, which works almost like a tesla. an analysis of the slayer exciter circuit alenkuriakose1,kharanshusolanki2,meblusanandtom3 school of arts and sciences, ahmedabad. i just made a slayer exciter circuit for a tesla coil i made, and i wanted to use. Slayer Exciter Circuit Schematic.
From zoya-circuit.blogspot.com
Slayer Exciter Tesla Coil Circuit Diagram Zoya Circuit Slayer Exciter Circuit Schematic the slayer exciter circuit is a simple and easy way to create high voltage. slayer exciter circuit (poor man's tesla coil): i just made a slayer exciter circuit for a tesla coil i made, and i wanted to use this circuit to beef it up but i have some questions about the. support me for more. Slayer Exciter Circuit Schematic.